文档
办公文件
生活文档
学习资料
当前位置:
首页
>
文档
>海口市2025届高考仿真考试历史参考答案_2025年4月_250417海南省海口市2025届高三年级4月仿真考试(全科)_海南省海口市2025届高三下学期仿真考试历史
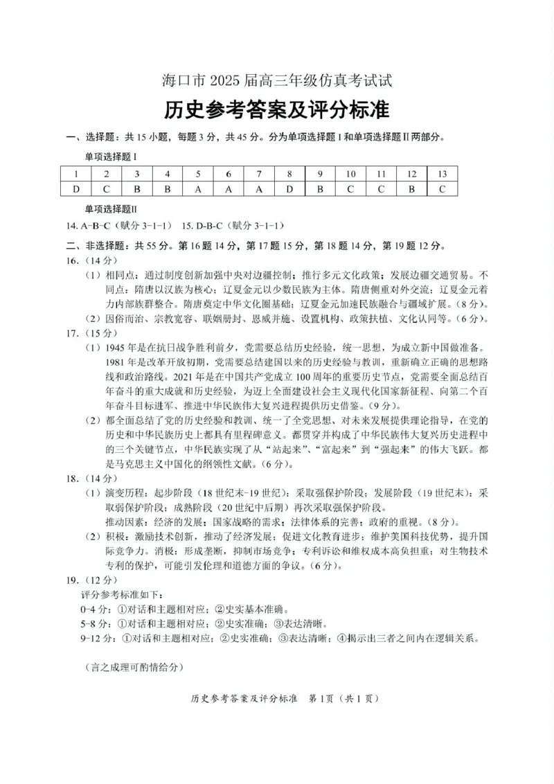
海口市2025届高考仿真考试历史参考答案_2025年4月_250417海南省海口市2025届高三年级4月仿真考试(全科)_海南省海口市2025届高三下学期仿真考试历史
2026-04-09 14:53:57
2026-02-11 12:15:29
文档预览
文档信息
文档格式
pdf
文档大小
0.251 MB
文档页数
1 页
上传时间
2026-02-11 12:15:29
下载文档
本文档来自网络内容,如有侵犯您的权益请联系我们删除,联系邮箱:wyl860211@qq.com。
上一篇
河北省衡水市冀州中学2025-2026学年高三上学期开学摸底考试数学(含答案)_2025年8月_250821河北省衡水市冀州中学2025-2026学年高三上学期开学摸底考试(全科)
下一篇
深圳一模地理参考答案_2025年2月_2502202025届广东省深圳市高三下学期第一次调研考试(全科)_2025届广东省深圳市高三下学期第一次调研考试地理
最新文档
13.阅读精讲精练13_英语四六级保存避免失效_最新更新,视频都在这_2026,6月六级速转存易和谐_0、2025年12月六级_06.橙啦六级全程班石雷鹏_03.真题技巧+专项带练_03.阅读精讲精练
13.匹配题精讲精练1_英语四六级保存避免失效_最新更新,视频都在这_2026、6月四级速转存易和谐_0、2025年12月四级_06.橙啦四级全程班石雷鹏_03.解题技巧+专项带练_03.阅读精讲精练
12.阅读精讲精练12_英语四六级保存避免失效_最新更新,视频都在这_2026,6月六级速转存易和谐_0、2025年12月六级_06.橙啦六级全程班石雷鹏_03.真题技巧+专项带练_03.阅读精讲精练
12.仔细阅读精讲精练12_英语四六级保存避免失效_最新更新,视频都在这_2026、6月四级速转存易和谐_0、2025年12月四级_06.橙啦四级全程班石雷鹏_03.解题技巧+专项带练_03.阅读精讲精练
11.阅读精讲精练11_英语四六级保存避免失效_最新更新,视频都在这_2026,6月六级速转存易和谐_0、2025年12月六级_06.橙啦六级全程班石雷鹏_03.真题技巧+专项带练_03.阅读精讲精练
11.仔细阅读精讲精练11_英语四六级保存避免失效_最新更新,视频都在这_2026、6月四级速转存易和谐_0、2025年12月四级_06.橙啦四级全程班石雷鹏_03.解题技巧+专项带练_03.阅读精讲精练
11.24CTP六级听力讲义_英语四六级保存避免失效_最新更新,视频都在这_2026,6月六级速转存易和谐_1、2025年6月六级_13.2026六级英语刘晓燕-保命班_2025年6月晓燕六级全程班保命班_讲义
11.24CTP六级写译讲义_英语四六级保存避免失效_最新更新,视频都在这_2026,6月六级速转存易和谐_1、2025年6月六级_13.2026六级英语刘晓燕-保命班_2025年6月晓燕六级全程班保命班_讲义
11.15CTP六级2022年12月--第3套_英语四六级保存避免失效_最新更新,视频都在这_2026,6月六级速转存易和谐_1、2025年6月六级_13.2026六级英语刘晓燕-保命班_2025年6月晓燕6级全程班_真题
11.15CTP六级2022年12月--第2套_英语四六级保存避免失效_最新更新,视频都在这_2026,6月六级速转存易和谐_1、2025年6月六级_13.2026六级英语刘晓燕-保命班_2025年6月晓燕6级全程班_真题
热门文档
10.仔细阅读精讲精练10_英语四六级保存避免失效_最新更新,视频都在这_2026,6月六级速转存易和谐_0、2025年12月六级_06.橙啦六级全程班石雷鹏_03.真题技巧+专项带练_03.阅读精讲精练
10.仔细阅读精讲精练10_英语四六级保存避免失效_最新更新,视频都在这_2026、6月四级速转存易和谐_0、2025年12月四级_06.橙啦四级全程班石雷鹏_03.解题技巧+专项带练_03.阅读精讲精练
1-四级词汇讲义_英语四六级保存避免失效_最新更新,视频都在这_2026、6月四级速转存易和谐_1、2025年6月四级_04.2026四级英语新东方_电子资料_四级核心技巧讲解_四级词汇-更新完毕
1-四级词汇讲义_英语四六级保存避免失效_最新更新,视频都在这_2026、6月四级速转存易和谐_0、2025年12月四级_07.东方四级全程班陈志超_00.讲义_四级核心技巧讲解
0925四级语法6笔记_1759147139502_英语四六级保存避免失效_最新更新,视频都在这_2026、6月四级速转存易和谐_0、2025年12月四级_07.东方四级全程班陈志超_00.讲义_四级核心技巧讲解
0921四级语法5笔记_1759147294157_英语四六级保存避免失效_最新更新,视频都在这_2026、6月四级速转存易和谐_0、2025年12月四级_07.东方四级全程班陈志超_00.讲义_四级核心技巧讲解
0920四级语法4笔记_1759147414209_英语四六级保存避免失效_最新更新,视频都在这_2026、6月四级速转存易和谐_0、2025年12月四级_07.东方四级全程班陈志超_00.讲义_四级核心技巧讲解
0916四级语法4_5_1758017763948_英语四六级保存避免失效_最新更新,视频都在这_2026、6月四级速转存易和谐_0、2025年12月四级_07.东方四级全程班陈志超_00.讲义_四级核心技巧讲解
0912四级语法3_4_1757678005238_英语四六级保存避免失效_最新更新,视频都在这_2026、6月四级速转存易和谐_0、2025年12月四级_07.东方四级全程班陈志超_00.讲义_四级核心技巧讲解
09.阅读精讲精练9_英语四六级保存避免失效_最新更新,视频都在这_2026,6月六级速转存易和谐_0、2025年12月六级_06.橙啦六级全程班石雷鹏_03.真题技巧+专项带练_03.阅读精讲精练_资料
随机文档
09.仔细阅读精讲精练9_英语四六级保存避免失效_最新更新,视频都在这_2026、6月四级速转存易和谐_0、2025年12月四级_06.橙啦四级全程班石雷鹏_03.解题技巧+专项带练_03.阅读精讲精练
08.阅读精讲精练8_英语四六级保存避免失效_最新更新,视频都在这_2026、6月四级速转存易和谐_0、2025年12月四级_06.橙啦四级全程班石雷鹏_03.解题技巧+专项带练_03.阅读精讲精练_资料
08.仔细阅读精讲精练8_英语四六级保存避免失效_最新更新,视频都在这_2026,6月六级速转存易和谐_0、2025年12月六级_06.橙啦六级全程班石雷鹏_03.真题技巧+专项带练_03.阅读精讲精练
07.阅读精讲精练7_英语四六级保存避免失效_最新更新,视频都在这_2026,6月六级速转存易和谐_0、2025年12月六级_06.橙啦六级全程班石雷鹏_03.真题技巧+专项带练_03.阅读精讲精练_资料
07.阅读精讲精练7_英语四六级保存避免失效_最新更新,视频都在这_2026、6月四级速转存易和谐_0、2025年12月四级_06.橙啦四级全程班石雷鹏_03.解题技巧+专项带练_03.阅读精讲精练_资料
07.听力精讲7:找相同,划不同,找节奏,听重读_英语四六级保存避免失效_最新更新,视频都在这_2026,6月六级速转存易和谐_0、2025年12月六级_06.橙啦六级全程班石雷鹏_01.听力精讲
06.阅读精讲精练6_英语四六级保存避免失效_最新更新,视频都在这_2026,6月六级速转存易和谐_0、2025年12月六级_06.橙啦六级全程班石雷鹏_03.真题技巧+专项带练_03.阅读精讲精练_资料
06.阅读精讲精练6_英语四六级保存避免失效_最新更新,视频都在这_2026、6月四级速转存易和谐_0、2025年12月四级_06.橙啦四级全程班石雷鹏_03.解题技巧+专项带练_03.阅读精讲精练_资料
06.听力精讲6:其他部分相同_英语四六级保存避免失效_最新更新,视频都在这_2026,6月六级速转存易和谐_0、2025年12月六级_06.橙啦六级全程班石雷鹏_03.真题技巧+专项带练_资料
06.听力核心技巧6:短文解题原则(一)_英语四六级保存避免失效_最新更新,视频都在这_2026、6月四级速转存易和谐_0、2025年12月四级_06.橙啦四级全程班石雷鹏_01.听力精讲_资料