当前位置:首页>文档>皖豫名校联盟2024-2025学年高三4月份检测政治命题报告_2025年4月_250423安徽省天一大联考皖豫名校联盟2024-2025学年高三4月份检测(全科)_皖豫名校联盟2024-2025学年高三4月份检测政治

皖豫名校联盟2024-2025学年高三4月份检测政治命题报告_2025年4月_250423安徽省天一大联考皖豫名校联盟2024-2025学年高三4月份检测(全科)_皖豫名校联盟2024-2025学年高三4月份检测政治

  • 2026-04-09 07:14:40 2026-02-11 17:36:02

文档预览

皖豫名校联盟2024-2025学年高三4月份检测政治命题报告_2025年4月_250423安徽省天一大联考皖豫名校联盟2024-2025学年高三4月份检测(全科)_皖豫名校联盟2024-2025学年高三4月份检测政治
皖豫名校联盟2024-2025学年高三4月份检测政治命题报告_2025年4月_250423安徽省天一大联考皖豫名校联盟2024-2025学年高三4月份检测(全科)_皖豫名校联盟2024-2025学年高三4月份检测政治
皖豫名校联盟2024-2025学年高三4月份检测政治命题报告_2025年4月_250423安徽省天一大联考皖豫名校联盟2024-2025学年高三4月份检测(全科)_皖豫名校联盟2024-2025学年高三4月份检测政治
皖豫名校联盟2024-2025学年高三4月份检测政治命题报告_2025年4月_250423安徽省天一大联考皖豫名校联盟2024-2025学年高三4月份检测(全科)_皖豫名校联盟2024-2025学年高三4月份检测政治

文档信息

文档格式
pdf
文档大小
0.122 MB
文档页数
2 页
上传时间
2026-02-11 17:36:02

文档内容

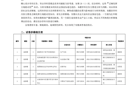
皖豫名校联盟2024—2025学年高三4月份检测 思想政治·命题报告 一、试卷总体情况概述 试题按照新高考的要求命制,组卷参照2024年安徽省高考真题卷内在逻辑编排。注重试题情境构建, 提高考查载体的适当性;依托情境材料创设学科任务,强化学科思维品质和关键能力的考查,具体有以下 特点: 着眼于考查载体的适当性,试题情境的选取既源于社会生活又具有典型性,富有安徽地方特色。如第 7题,2024年某省各级司法行政机关充分发挥职能作用,切实维护农民工的合法权益;第9题,安徽省研 究制定各项措施保护省级传统村落;第13题,安徽有序开展重要自然生态空间确权登记,服务生态文明建 设。 精心设计学科任务,突出学科思维品质和关键能力的考查。如第20(1)问,结合材料,运用“正确发挥 主观能动性”知识,分析安徽是如何向农业强省加速迈进的。本题学科任务主要是分析与判断,结合具体 的社会生活情境,运用科学的方法和原理对行为、事物或问题的结果与影响进行分析和预测。本题的学科 内容主要是正确发挥主观能动性知识。首先分析情境:安徽从农业大省向农业强省迈进,一方面为扛牢粮 食保供责任,实现安徽粮食产量再创新高;另一方面打造培育农业产业2.0版;然后从不同角度分析情境 得出的结论,最后结合学科内容进行阐释。 全卷素材丰富,情境真实,地域特色鲜明,充分体现了安徽高考卷的特点。 二、试卷多维细目表 考查内容 题号 题型 分值 考查载体(情境) 考查要求 必备知识 关键能力 学科素养 核心价值 培养追求真理、勇 1 选择题 3 恩格斯关于资产阶级的观点 生产关系 辨识与判断 科学认知与求真务实 基础性 于探索创新的精神 党准确把握不同历史时期的社 确立正确的政治方 2 选择题 3 社会基本矛盾 辨识与判断 政治立场与理想信念 基础性 会主要矛盾 向 培养追求真理、勇 3 选择题 3 我国推动自主开放和单边开放 改革开放 辨识与判断 科学认知与求真务实 应用性 于探索创新的精神 确立正确的政治方 4 选择题 3 我国为民营企业发展保驾护航 我国的基本经济制度 辨识与判断 政治立场与理想信念 基础性 向 水稻育种专家聂守军坚守育种 确立正确的政治方 5 选择题 3 中国共产党的先进性 分析与综合 政治立场与理想信念 应用性 初心 向 安徽省人大常委会助力经济社 确立正确的政治方 6 选择题 3 人民代表大会 辨识与判断 政治立场与理想信念 应用性 会高质量发展 向 司法行政机关维护农民工群体 7 选择题 3 法治政府 分析与综合 公共参与与责任担当 主动承担社会责任 综合性 合法权益 漫画《抵住外在干扰,方能有所 联系观、实现人生价 培养追求真理、勇 8 选择题 3 辨识与判断 科学认知与求真务实 基础性 成就》 值 于探索创新的精神 形成良好思想素质 9 选择题 3 安徽开展传统村落保护工作 中华优秀传统文化 辨识与判断 政治立场与理想信念 应用性 和道德品质 电影《哪吒之魔童闹海》登顶全 确立正确的政治方 10 选择题 3 文化自信 分析与综合 科学认知与求真务实 应用性 球动画电影票房榜 向中国外长出席联合国人权理事 培养追求真理、勇 11 选择题 3 国际关系 辨识与判断 科学认知与求真务实 创新性 会 于探索创新的精神 培养追求真理、勇 12 选择题 3 古巴成为金砖伙伴国 国际组织 推理与论证 科学认知与求真务实 综合性 于探索创新的精神 安徽有序开展重要自然生态空 确立正确的政治方 13 选择题 3 所有权 辨识与判断 价值判断与行为选择 基础性 间确权登记 向 树立奋斗精神、劳 14 选择题 3 个人独资企业 企业经营 分析与综合 法治思维与法治实践 基础性 动观念和健康意识 培养追求真理、勇 15 选择题 3 我国推进农村饮水工程建设 科学思维的特征 推理与论证 科学认知与求真务实 创新性 于探索创新的精神 培养追求真理、勇 16 选择题 3 “中等收入陷阱” 推理 辨识与判断 科学认知与求真务实 应用性 于探索创新的精神 树立奋斗精神、劳 17(1) 非选择题 8 我国冰雪经济全产业链发展 经济与社会 分析与综合 价值判断与行为选择 综合性 动观念和健康意识 培养追求真理、勇 17(2) 非选择题 9 辽宁与世界共享“冰雪机遇” 经济全球化 探究与建构 价值判断与行为选择 综合性 于探索创新的精神 安徽省凤阳县创新基层治理模 18 非选择题 10 基层自治 辨识与判断 价值判断与行为选择 主动承担社会责任 应用性 式 李某与某快递公司之间的劳动 19 非选择题 8 维护劳动者权利 分析与综合 法治思维与法治实践 主动承担社会责任 综合性 纠纷 培养追求真理、勇 20(1) 非选择题 9 安徽加快建设农业强省 正确发挥主观能动性 分析与综合 科学认知与求真务实 创新性 于探索创新的精神 培养追求真理、勇 20(2) 非选择题 8 安徽加快建设农业强省 充分条件假言推理 探究与建构 科学认知与求真务实 创新性 于探索创新的精神