当前位置:首页>文档>生物学安徽高三年级十月调研考试命题报告_2025年10月_251018安徽天一大联考豫皖联考2026届高三上学期十月调研考试(全科)_安徽高三年级十月调研考试答案

生物学安徽高三年级十月调研考试命题报告_2025年10月_251018安徽天一大联考豫皖联考2026届高三上学期十月调研考试(全科)_安徽高三年级十月调研考试答案

  • 2026-04-18 21:01:50 2026-02-11 18:45:37

文档预览

生物学安徽高三年级十月调研考试命题报告_2025年10月_251018安徽天一大联考豫皖联考2026届高三上学期十月调研考试(全科)_安徽高三年级十月调研考试答案
生物学安徽高三年级十月调研考试命题报告_2025年10月_251018安徽天一大联考豫皖联考2026届高三上学期十月调研考试(全科)_安徽高三年级十月调研考试答案
生物学安徽高三年级十月调研考试命题报告_2025年10月_251018安徽天一大联考豫皖联考2026届高三上学期十月调研考试(全科)_安徽高三年级十月调研考试答案
生物学安徽高三年级十月调研考试命题报告_2025年10月_251018安徽天一大联考豫皖联考2026届高三上学期十月调研考试(全科)_安徽高三年级十月调研考试答案

文档信息

文档格式
pdf
文档大小
0.110 MB
文档页数
2 页
上传时间
2026-02-11 18:45:37

文档内容

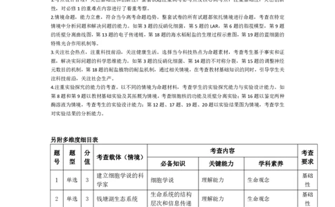
高三年级十月调研考试 生物学·命题报告 一、命题范围:高中生物必修1,采用单科卷形式,试卷包括选择题和非选择题两大部分。选择题共15小 题,均为单项选择题,非选择题共5小题,满分100分。 二、命题思路:本套试卷以《高考评价体系》《普通高中生物学课程标准》为依据,以2025年安徽新高考 真题为样本,在命题立意、材料选取及设问角度等方面基本与高考真题相贴合,注重了基础性、综合性、 应用性和创新性的考查,突出考查逻辑推理、分析问题和解决问题的能力,注重对实验探究的考察。 三、试卷特色: 1.考点设计合理,突出基础性和创新性。整套试题注重高考必考点及核心高考点,注重基础性,突出创新 性,对必修1的重难点内容进行了着重考察。 2.情境命题,能力立意,符合当今高考命题趋势。整套试卷的所有试题都依托情境进行命题,考查在特定 情境中分析问题和解决问题的能力。如第3题的反硝化细菌,第5题的LAR,第6题的脂筏模型,第9题 的质壁分离曲线图,第13题的电子传递链,第18题的海水稻耐盐的生理过程示意图,第19题的蓝细菌的 特殊光合作用机制等。 3.关注社会热点,注重科技前沿,关注健康生活。选择当今科技热点为命题素材,考查考生基于事实和证 据,解决实际问题的科学思维能力。如第3题的反硝化细菌、第14题的不对称分裂,第15题的调整神经 元数目的机制,第18题的耐盐植物的耐盐机制,通过相关情境,在考查教材基础知识的同时,引导学生关 注科技前沿,关注社会生产。 4.注重实验探究的能力的考查。以不同的情境为命题材料,考查学生的实验探究能力与实验设计能力。如 第8题和第9题以教材基础实验及其拓展为情境,考查细胞核的功能及质壁分离实验;第16题以鉴定两种 酶溶液为情境,考查考生的实验设计能力;第12题、17题、19题、20题以实验结果图为情境,考查学生 对实验结果的分析能力。 另附多维度细目表 考查内容 题 题 分 考查 考查载体(情境) 号 型 值 要求 必备知识 关键能力 学科素养 建立细胞学说的科 基础 1 单选 3 细胞学说 理解能力 生命观念 学家 性 生命系统的结构 基础 2 单选 3 钱塘湖生态系统 理解能力 生命观念 层次和信息传递 性 细胞结构、酶、氮 理解能力和实 生命观念、科学探 创新 3 单选 3 反硝化细菌 循环 验探究能力 究 性 无机盐的作用及 生命观念、科学思 基础 4 单选 3 无 理解能力 糖类和脂质 维 性 蛋白质的结构及 理解能力和创 生命观念、科学思 创新 5 单选 3 LAR 合成 新能力 维 性 细胞膜的结构和 理解能力、解决 生命观念、科学思 基础 6 单选 3 质膜的脂筏模型 功能 问题能力 维 性DNA的组成、蛋白 理解能力、解决 生命观念、科学思 基础 7 单选 3 线粒体DNA 质加工和转运 问题能力 维 性 探究细胞核功能 理解能力、实验 生命观念、科学探 基础 8 单选 3 教材实验 的教材实验 探究能力 究 性 某小组进行的质壁 细胞的质壁分离 理解能力、实验 生命观念、科学探 应用 9 单选 3 分离及复原的拓展 与复原 探究能力 究 性 实验 LDL进入外周组织 细胞结构及胞吞 理解能力、解决 生命观念、科学思 应用 10 单选 3 细胞并被水解的过 胞吐 问题能力 维 性 程 理解能力、解决 生命观念、科学思 创新 11 单选 3 衣原体 ATP和酶 问题能力 维 性 探究温度对甲、乙 影响酶活性的因 理解能力、实验 生命观念、科学探 应用 12 单选 3 两种酶活性的影响 素 探究能力 究 性 有氧呼吸和载体 理解能力、解决 生命观念、科学思 应用 13 单选 3 电子传递链 蛋白 问题能力 维 性 有丝分裂、无丝分 理解能力、解决 生命观念、科学思 创新 14 单选 3 不对称分裂 裂和细胞分化 问题能力 维 性 理解能力、解决 生命观念、科学思 基础 15 单选 3 神经元凋亡的机制 细胞凋亡 问题能力 维 性 理解能力、解决 非选 元素、化合物概念 组成细胞的元素 生命观念、科学思 综合 16 11 问题能力和实 择题 图 和化合物 维和科学探究 性 验探究能力 非选 蛋白质合成后的去 细胞器的结构和 理解能力、解决 生命观念、科学思 综合 17 11 择题 向示意图 功能 问题能力 维 性 非选 海水稻耐盐的生理 理解能力、实验 生命观念、科学探 综合 18 11 物质运输 择题 过程示意图 探究能力 究 性 理解能力、解决 非选 生命观念、科学思 综合 19 11 蓝细菌 光合作用 问题能力和实 择题 维和科学探究 性 验探究能力 非选 理解能力、解决 生命观念、科学思 综合 20 11 马蛔虫细胞分裂图 有丝分裂 择题 问题能力 维 性