文档
办公文件
生活文档
学习资料
当前位置:
首页
>
文档
>青桐鸣10月16-17日高三联考地理(人教版)评分细则_2025年10月_251019河南省青桐鸣大联考2025-2026学年高三上学期10月联考
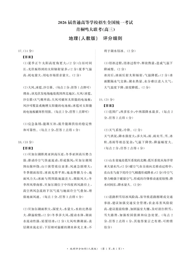
青桐鸣10月16-17日高三联考地理(人教版)评分细则_2025年10月_251019河南省青桐鸣大联考2025-2026学年高三上学期10月联考
2026-03-05 15:52:30
2026-02-12 03:36:13
文档预览
文档信息
文档格式
pdf
文档大小
0.221 MB
文档页数
1 页
上传时间
2026-02-12 03:36:13
下载文档
本文档来自网络内容,如有侵犯您的权益请联系我们删除,联系邮箱:wyl860211@qq.com。
上一篇
2011年高考生物试卷(江苏)(空白卷)_生物历年高考真题_新·PDF版2008-2025·高考生物真题_生物(按年份分类)2008-2025_2011·高考生物真题
下一篇
青桐鸣10月16-17日高三联考物理答案_2025年10月_251019河南省青桐鸣大联考2025-2026学年高三上学期10月联考_河南省青桐鸣大联考2025-2026学年高三上学期10月联考物理试卷(含答案)
最新文档
2023年高考政治二轮复习(全国版)专题8 主观题题型突破 文化生活关系推理类主观题_8.2025政治总复习_赠品通用版(老高考)复习资料_二轮复习
2023年高考政治二轮复习(全国版)专题7 长效热点探究 热点7 展现大国担当贡献中国力量_8.2025政治总复习_赠品通用版(老高考)复习资料_二轮复习
2023年高考政治二轮复习(全国版)专题7 课时2 国际社会与外交政策_8.2025政治总复习_赠品通用版(老高考)复习资料_二轮复习_2023年高考政治二轮复习讲义+课件(全国版)
2023年高考政治二轮复习(全国版)专题7 课时1 经济全球化与对外开放_8.2025政治总复习_赠品通用版(老高考)复习资料_二轮复习_2023年高考政治二轮复习讲义+课件(全国版)
2023年高考政治二轮复习(全国版)专题7 主观题题型突破 政治生活原因依据类_8.2025政治总复习_赠品通用版(老高考)复习资料_二轮复习_2023年高考政治二轮复习讲义(全国版)
2023年高考政治二轮复习(全国版)专题6 长效热点探究 热点6 发展人民民主,坚定制度自信_8.2025政治总复习_赠品通用版(老高考)复习资料_二轮复习
2023年高考政治二轮复习(全国版)专题6 课时2 我国的基本政治制度_8.2025政治总复习_赠品通用版(老高考)复习资料_二轮复习_2023年高考政治二轮复习讲义+课件(全国版)
2023年高考政治二轮复习(全国版)专题6 课时1 党的领导与人民代表大会制度_8.2025政治总复习_赠品通用版(老高考)复习资料_二轮复习_2023年高考政治二轮复习讲义(全国版)
北京市昌平区2022-2023学年高三上学期期末质量抽测英语_3.2025英语总复习_2023年新高考资料_3英语高考模拟题_新高考
2023年高考政治二轮复习(全国版)专题6 主观题题型突破 政治生活体现说明类_8.2025政治总复习_赠品通用版(老高考)复习资料_二轮复习_2023年高考政治二轮复习讲义(全国版)
热门文档
2023年高考政治二轮复习(全国版)专题5 长效热点探究 热点5 建设数字政府,促进智能高效_8.2025政治总复习_赠品通用版(老高考)复习资料_二轮复习
北京市房山区2022-2023学年高三上学期期末考试英语_3.2025英语总复习_2023年新高考资料_3英语高考模拟题_新高考
专题12圆锥曲线压轴小题常见题型全归纳(精讲精练)(原卷版)_2.2025数学总复习_2023年新高考资料_二轮复习_2023年高考数学二轮复习讲练(新高考专用)
北京市东城区2022-2023学年高三上学期期末考试英语试卷_3.2025英语总复习_2023年新高考资料_3英语高考模拟题_新高考_2023届北京市东城区高三上学期期末统一检测英语
第四部分第三章课时75 自然保护区与生态安全_9.2025地理总复习_2025年新高考资料_一轮复习_2025高考大一轮复习讲义+练习(完结)_2025高考大一轮复习地理(湘教版)
第四部分第三章课时74 碳排放与国际减排合作_9.2025地理总复习_2025年新高考资料_一轮复习_2025高考大一轮复习讲义+练习(完结)_2025高考大一轮复习地理(湘教版)_大一轮复习讲义
专题12圆锥曲线中的“设而不求”(解析版)_2.2025数学总复习_2023年新高考资料_专项复习_2023年高考数学大题系列
第四部分第三章课时74 碳排放与国际减排合作_9.2025地理总复习_2025年新高考资料_一轮复习_2025高考大一轮复习讲义+练习(完结)_2025高考大一轮复习地理(湘教版)
北京卷05-2024年高考英语一轮复习测试卷(解析版)_3.2025英语总复习_2024年新高考资料_1.2024一轮复习_2024年高考英语一轮复习测试卷_北京卷05-2024年高考英语一轮复习测试卷
第四部分第三章训练77 环境保护政策、措施与国家安全_9.2025地理总复习_2025年新高考资料_一轮复习_2025高考大一轮复习讲义+练习(完结)_2025高考大一轮复习地理(湘教版)
随机文档
第四部分第三章训练76 污染物跨境转移与环境安全_9.2025地理总复习_2025年新高考资料_一轮复习_2025高考大一轮复习讲义+练习(完结)_2025高考大一轮复习地理(湘教版)_一轮复习89练
第四部分第三章训练75 自然保护区与生态安全_9.2025地理总复习_2025年新高考资料_一轮复习_2025高考大一轮复习讲义+练习(完结)_2025高考大一轮复习地理(湘教版)_一轮复习89练
第四部分第三章训练74 碳排放与国际减排合作_9.2025地理总复习_2025年新高考资料_一轮复习_2025高考大一轮复习讲义+练习(完结)_2025高考大一轮复习地理(湘教版)_一轮复习89练
第四部分第三章真题专练_9.2025地理总复习_2025年新高考资料_一轮复习_2025高考大一轮复习讲义+练习(完结)_2025高考大一轮复习地理(湘教版)_配套Word版文档第三~五部分
第四部分第三章真题专练_9.2025地理总复习_2025年新高考资料_一轮复习_2025高考大一轮复习讲义+练习(完结)_2025高考大一轮复习地理(湘教版)_一轮复习89练
第四部分第一章课时68 人类活动与环境问题_9.2025地理总复习_2025年新高考资料_一轮复习_2025高考大一轮复习讲义+练习(完结)_2025高考大一轮复习地理(湘教版)_大一轮复习讲义
第四部分第一章课时68 人类活动与环境问题_9.2025地理总复习_2025年新高考资料_一轮复习_2025高考大一轮复习讲义+练习(完结)_2025高考大一轮复习地理(湘教版)
第四部分第一章课时67 自然资源与人类活动_9.2025地理总复习_2025年新高考资料_一轮复习_2025高考大一轮复习讲义+练习(完结)_2025高考大一轮复习地理(湘教版)_大一轮复习讲义
第四部分第一章课时67 自然资源与人类活动_9.2025地理总复习_2025年新高考资料_一轮复习_2025高考大一轮复习讲义+练习(完结)_2025高考大一轮复习地理(湘教版)
第四部分第一章训练68 人类活动与环境问题_9.2025地理总复习_2025年新高考资料_一轮复习_2025高考大一轮复习讲义+练习(完结)_2025高考大一轮复习地理(湘教版)_一轮复习89练