文档
办公文件
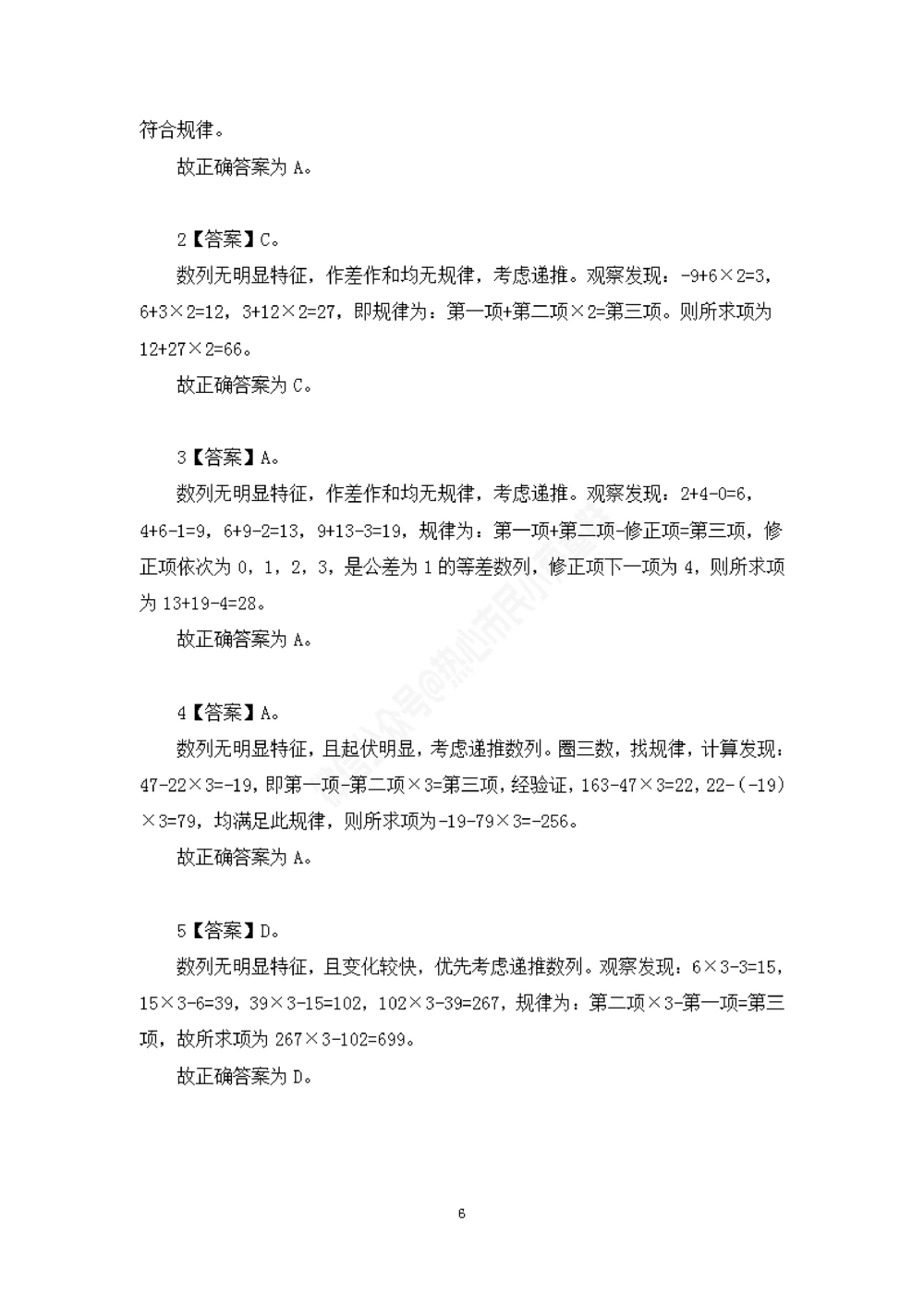
生活文档
学习资料
当前位置:
首页
>
文档
>浙江省考数字推理题目解析_数字推理刷题题本_数字推理刷题题本
浙江省考数字推理题目解析_数字推理刷题题本_数字推理刷题题本
2026-04-05 02:33:16
2026-01-20 14:05:19
文档预览
文档信息
文档格式
pdf
文档大小
0.235 MB
文档页数
8 页
上传时间
2026-01-20 14:05:19
下载文档
本文档来自网络内容,如有侵犯您的权益请联系我们删除,联系邮箱:wyl860211@qq.com。
上一篇
浙江省考数字推理题目汇总_数字推理刷题题本_数字推理刷题题本
下一篇
淘宝PRD标准需求说明书_436套软件开发需求文档_VD516-软件开发需求文档_10各类系统软件开发需求_更新内容_产品需求文档案例(73份)
最新文档
13.2原子结构原子核(练)--2023年高考物理一轮复习讲练测(全国通用)(原卷版)_04高考物理_通用版(老高考)复习资料_2023年复习资料_一轮复习
2024年高考数学一轮复习(新高考版)第7章 §7.9 空间动态问题突破[培优课]_新高考复习资料_2024年新高考资料_一轮复习资料_完2024数学步步高大一轮复习(课件+讲义)
13.1光电效应(讲)--2023年高考物理一轮复习讲练测(全国通用)(解析版)_04高考物理_通用版(老高考)复习资料_2023年复习资料_一轮复习_2023年高考物理一轮复习讲练测(全国通用)
第09讲非谓语动词之动词不定式(讲义)-2024年高考英语一轮复习讲练测(新教材新高考)(解析版)_03高考英语_新高考复习资料_2024年新高考资料_一轮复习资料_第一部分语法
第12讲构造函数及不等式放缩判断函数值大小关系(学生版)_2025年新高考资料_一轮复习_备战2025年高考数学一轮复习考点帮_备战2025年高考数学一轮复习考点帮(新高考通用)(完结)
13.1光电效应(讲)--2023年高考物理一轮复习讲练测(全国通用)(原卷版)_04高考物理_通用版(老高考)复习资料_2023年复习资料_一轮复习_2023年高考物理一轮复习讲练测(全国通用)
2024年高考数学一轮复习(新高考版)第7章 §7.5 空间直线、平面的垂直_新高考复习资料_2024年新高考资料_一轮复习资料_完2024数学步步高大一轮复习(课件+讲义)
第09讲非谓语动词之动词不定式(讲义)-2024年高考英语一轮复习讲练测(新教材新高考)(原卷版)_03高考英语_新高考复习资料_2024年新高考资料_一轮复习资料_第一部分语法
13.1光电效应(练)--2023年高考物理一轮复习讲练测(全国通用)(原卷版)_04高考物理_通用版(老高考)复习资料_2023年复习资料_一轮复习_2023年高考物理一轮复习讲练测(全国通用)
第12讲新高考新结构命题下的解三角形解答题综合训练(教师版)_2025年新高考资料_一轮复习_备战2025年高考数学一轮复习考点帮_第二部分专项讲义_第五章平面向量与解三角形
热门文档
第09讲非谓语动词之动词不定式(练)-2024年高考英语一轮复习讲练测(新教材新高考)(解析版)_03高考英语_新高考复习资料_2024年新高考资料_一轮复习资料_第一部分语法
2024年高考数学一轮复习(新高考版)第7章 §7.2 球的切、接问题[培优课]_新高考复习资料_2024年新高考资料_一轮复习资料_完2024数学步步高大一轮复习(课件+讲义)
第09讲非谓语动词之动词不定式(练)-2024年高考英语一轮复习讲练测(新教材新高考)(原卷版)_03高考英语_新高考复习资料_2024年新高考资料_一轮复习资料_第一部分语法
12实验六 随堂检测巩固落实_04高考物理_新高考复习资料_2022年新高考复习资料_高考物理2022年一轮复习各版本_3.2022年高考物理一轮复习新高考2粤冀渝湘适用
2024年高考数学一轮复习(新高考版)第6章 §6.2 等差数列_新高考复习资料_2024年新高考资料_一轮复习资料_完2024数学步步高大一轮复习(课件+讲义)
12实验六 随堂检测巩固落实_04高考物理_新高考复习资料_2022年新高考复习资料_高考物理2022年一轮复习各版本_2.2022年高考物理一轮复习新高考1津鲁琼辽鄂适用
第09讲读后续写之自然环境描写(讲义)_03高考英语_新高考复习资料_2024年新高考资料_一轮复习资料_完2024年高考英语一轮复习讲练测(课件+讲义+练习)(新高考)
12实验六 随堂检测巩固落实_04高考物理_新高考复习资料_2022年新高考复习资料_高考物理2022年一轮复习各版本_1.2022年高考物理一轮复习全国通用版_第五章 机械能及其守恒定律
2024年高考数学一轮复习(新高考版)第5章 §5.5 复 数_新高考复习资料_2024年新高考资料_一轮复习资料_完2024数学步步高大一轮复习(课件+讲义)
12.3实验十三:传感器的简单应用(讲)--2023年高考物理一轮复习讲练测(全国通用)(解析版)_04高考物理_通用版(老高考)复习资料_2023年复习资料_一轮复习
随机文档
第09讲读后续写之自然环境描写(练)(答案版)_03高考英语_新高考复习资料_2024年新高考资料_一轮复习资料_完2024年高考英语一轮复习讲练测(课件+讲义+练习)(新高考)_练习
2024年高考数学一轮复习(新高考版)第4章 必刷小题8 解三角形_新高考复习资料_2024年新高考资料_一轮复习资料_完2024数学步步高大一轮复习(课件+讲义)
12.3实验十三:传感器的简单应用(讲)--2023年高考物理一轮复习讲练测(全国通用)(原卷版)_04高考物理_通用版(老高考)复习资料_2023年复习资料_一轮复习
第09讲统计与统计案例(教师版)_02高考数学_2025年新高考资料_一轮复习_备战2025年高考数学一轮复习考点帮_备战2025年高考数学一轮复习考点帮(新高考通用)(完结)
12.3实验十三:传感器的简单应用(练)--2023年高考物理一轮复习讲练测(全国通用)(解析版)_04高考物理_通用版(老高考)复习资料_2023年复习资料_一轮复习
实验班暑假衔接四升五数学人教版_decrypted_小学教辅2026新版+暑假衔接_2025秋《实验班暑假衔接》语文数学英语(1-6年级多版本)_实验班暑假衔接人教版数学
第12讲新高考新结构命题下的解三角形解答题综合训练(学生版)_2025年新高考资料_一轮复习_备战2025年高考数学一轮复习考点帮_第二部分专项讲义_第五章平面向量与解三角形
12.3实验十三:传感器的简单应用(练)--2023年高考物理一轮复习讲练测(全国通用)(原卷版)_04高考物理_通用版(老高考)复习资料_2023年复习资料_一轮复习
2024年高考数学一轮复习(新高考版)第2章 必刷小题2 函数的概念与性质_新高考复习资料_2024年新高考资料_一轮复习资料_完2024数学步步高大一轮复习(课件+讲义)
2024年高考数学一轮复习(新高考版)第2章 §2.1 函数的概念及其表示_新高考复习资料_2024年新高考资料_一轮复习资料_完2024数学步步高大一轮复习(课件+讲义)