文档
办公文件
生活文档
学习资料
当前位置:
首页
>
文档
>湖南省2026届高三上学期1月期末联考语文答案(1)_2026年1月_260129金太阳·湖南省2026届高三上学期1月期末联考(全科)
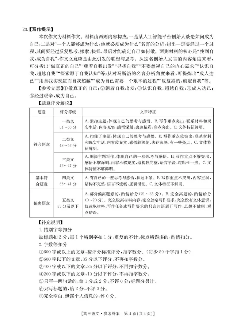
湖南省2026届高三上学期1月期末联考语文答案(1)_2026年1月_260129金太阳·湖南省2026届高三上学期1月期末联考(全科)
2026-03-08 14:33:19
2026-02-12 16:59:51
文档预览
文档信息
文档格式
pdf
文档大小
2.185 MB
文档页数
4 页
上传时间
2026-02-12 16:59:51
下载文档
本文档来自网络内容,如有侵犯您的权益请联系我们删除,联系邮箱:wyl860211@qq.com。
上一篇
历史答案(1)_2023年10月_0210月合集_2024届湖南省三湘名校教育联盟、湖湘名校教育联合体高三上学期10月大联考
下一篇
精品解析:2024年新高考Ⅰ语文(解析版)_高考真题全网收集_语文_精品解析:2024年新课标全国Ⅰ卷语文高考真题解析(参考版)
最新文档
山东省潍坊市2022-2023学年高三上学期10月月考英语试题_3.2025英语总复习_英语高考模拟题_新高考_2023年_2023山东省潍坊市高三上学期10月份过程性检测英语
湖北省黄冈市2022-2023学年高三上学期9月调研考试政治试题_8.2025政治总复习_2023年新高考资料_3政治高考模拟题_新高考_湖北省黄冈市2022-2023学年高三上学期9月调研考试-政治(含解析)
湖北省黄冈市2022-2023学年高三上学期9月调研考试政治答案_8.2025政治总复习_政治高考模拟题_新高考_2023年_湖北省黄冈市2022-2023学年高三上学期9月调研考试-政治(含解析)
湖北省黄冈市2022-2023学年高三上学期9月调研考试-政治试题_8.2025政治总复习_2023年新高考资料_3政治高考模拟题_新高考_湖北省黄冈市2022-2023学年高三上学期9月调研考试-政治(含解析)
湖北省部分重点中学高三10月联考政治试题_8.2025政治总复习_2023年新高考资料_3政治高考模拟题_新高考_2023湖北省部分重点中学高三上学期10月联考政治
山东省济南市济阳闻韶中学2023届高三上学期12月月考英语试题_3.2025英语总复习_英语高考模拟题_新高考_2023年_山东省济南市济阳闻韶中学2023届高三上学期12月月考英语
湖北省部分市州2022-2023学年高三元月联合调研考试政治试卷_8.2025政治总复习_2023年新高考资料_3政治高考模拟题_新高考_湖北省部分市州2022-2023学年高三元月联合调研考试政治
湖北省部分市州2022-2023学年高三元月联合调研考试政治答案_8.2025政治总复习_2023年新高考资料_3政治高考模拟题_新高考_湖北省部分市州2022-2023学年高三元月联合调研考试政治
湖北省荆荆宜三校2022-2023学年高三上学期9月联考政治试题答题卡_8.2025政治总复习_2023年新高考资料_3政治高考模拟题_新高考_2023湖北省荆荆宜三校高三上学期9月联考政治
湖北省荆荆宜三校2022-2023学年高三上学期9月联考政治试题答案_8.2025政治总复习_2023年新高考资料_3政治高考模拟题_新高考_2023湖北省荆荆宜三校高三上学期9月联考政治
热门文档
湖北省荆荆宜三校2022-2023学年高三上学期9月联考政治试题_8.2025政治总复习_2023年新高考资料_3政治高考模拟题_新高考_2023湖北省荆荆宜三校高三上学期9月联考政治
湖北省荆州市沙市中学2022-2023学年高三上学期第二次月考政治试题Word版无答案_8.2025政治总复习_政治高考模拟题_新高考_2023年
山东省济南市2022-2023学年高三开学摸底考试英语试题(原卷版)_3.2025英语总复习_2023年新高考资料_3英语高考模拟题_新高考
山东省日照市2022-2023学年高三上学期期末校际考试英语试题_3.2025英语总复习_2023年新高考资料_3英语高考模拟题_新高考_2023届山东日照高三上学期期末校际联合考试英语
湖北省腾云联盟2022-2023学年高三上学期十月联考政治试题_8.2025政治总复习_2023年新高考资料_3政治高考模拟题_新高考
湖北省百校联考2022-2023学年高三上学期10月联考政治试题答案_8.2025政治总复习_2023年新高考资料_3政治高考模拟题_新高考_湖北省2023届百校联考高三上学期10月联考政治试题PDF版含答案
湖北省百校联考2022-2023学年高三上学期10月联考政治试题_8.2025政治总复习_政治高考模拟题_新高考_2023年_湖北省2023届百校联考高三上学期10月联考政治试题PDF版含答案
湖北省沙市中学2022-2023学年高三上学期第二次月考政治试题答案_8.2025政治总复习_2023年新高考资料_3政治高考模拟题_新高考_2023湖北省沙市中学高三上学期第二次月考政治
湖北省沙市中学2022-2023学年高三上学期第二次月考政治试题答案_8.2025政治总复习_2023年新高考资料_3政治高考模拟题_新高考
湖北省沙市中学2022-2023学年高三上学期第二次月考政治试题_8.2025政治总复习_2023年新高考资料_3政治高考模拟题_新高考_2023湖北省沙市中学高三上学期第二次月考政治
随机文档
湖北省沙市中学2022-2023学年高三上学期第一次双周练政治试题答题卡_8.2025政治总复习_政治高考模拟题_新高考_2023年_湖北省沙市中学23届高三上学期第一次双周练政治
湖北省沙市中学2022-2023学年高三上学期第一次双周练政治试题答案_8.2025政治总复习_2023年新高考资料_3政治高考模拟题_新高考_湖北省沙市中学23届高三上学期第一次双周练政治
湖北省沙市中学2022-2023学年高三上学期第一次双周练政治试题_8.2025政治总复习_2023年新高考资料_3政治高考模拟题_新高考_湖北省沙市中学23届高三上学期第一次双周练政治
山东省德州市2022-2023学年高三上学期1月期末英语试题(原卷版)_3.2025英语总复习_2023年新高考资料_3英语高考模拟题_新高考_2023届山东德州高三线上教学自测自评卷英语
山东省威海乳山市银滩高级中学2023届高三上学期9月月考英语试题word版含答案_3.2025英语总复习_2023年新高考资料_3英语高考模拟题_新高考
湖北省恩施州教育联盟2022-2023学年高三上学期期末联考政治试题_8.2025政治总复习_2023年新高考资料_3政治高考模拟题_新高考_2023届湖北省恩施州高中教育联盟高三上学期期末考试政治
湖北省孝感市新高考联考协作体2022-2023学年高二上学期9月联考政治试题_8.2025政治总复习_2023年新高考资料_3政治高考模拟题_新高考
深圳市6校联盟2022—2023学年高三10月质量检测思想政治试卷_8.2025政治总复习_政治高考模拟题_新高考_2023年_2023广东省深圳市(六校联盟)高三上学期10月期中政治
完形填空解密05瞻前顾后揣摩语境(讲义-高频考点解密2023年高考英语二轮复习讲义+分层训练(新高考专用)(学生版)_3.2025英语总复习_2023年新高考资料_二轮复习
完形填空解密05瞻前顾后揣摩语境(分层训练)-高频考点解密2023年高考英语二轮复习讲义+分层训练(新高考专用)(教师版)_3.2025英语总复习_2023年新高考资料_二轮复习