当前位置:首页>文档>精品解析:2024年湖北高考历史真题(解析版)_高考真题全网收集_历史_2024年新高考湖北卷历史高考真题解析(参考版)

精品解析:2024年湖北高考历史真题(解析版)_高考真题全网收集_历史_2024年新高考湖北卷历史高考真题解析(参考版)

  • 2026-04-25 18:58:52 2026-02-12 17:22:20

文档预览

精品解析:2024年湖北高考历史真题(解析版)_高考真题全网收集_历史_2024年新高考湖北卷历史高考真题解析(参考版)
精品解析:2024年湖北高考历史真题(解析版)_高考真题全网收集_历史_2024年新高考湖北卷历史高考真题解析(参考版)
精品解析:2024年湖北高考历史真题(解析版)_高考真题全网收集_历史_2024年新高考湖北卷历史高考真题解析(参考版)
精品解析:2024年湖北高考历史真题(解析版)_高考真题全网收集_历史_2024年新高考湖北卷历史高考真题解析(参考版)
精品解析:2024年湖北高考历史真题(解析版)_高考真题全网收集_历史_2024年新高考湖北卷历史高考真题解析(参考版)
精品解析:2024年湖北高考历史真题(解析版)_高考真题全网收集_历史_2024年新高考湖北卷历史高考真题解析(参考版)
精品解析:2024年湖北高考历史真题(解析版)_高考真题全网收集_历史_2024年新高考湖北卷历史高考真题解析(参考版)
精品解析:2024年湖北高考历史真题(解析版)_高考真题全网收集_历史_2024年新高考湖北卷历史高考真题解析(参考版)
精品解析:2024年湖北高考历史真题(解析版)_高考真题全网收集_历史_2024年新高考湖北卷历史高考真题解析(参考版)
精品解析:2024年湖北高考历史真题(解析版)_高考真题全网收集_历史_2024年新高考湖北卷历史高考真题解析(参考版)
精品解析:2024年湖北高考历史真题(解析版)_高考真题全网收集_历史_2024年新高考湖北卷历史高考真题解析(参考版)
精品解析:2024年湖北高考历史真题(解析版)_高考真题全网收集_历史_2024年新高考湖北卷历史高考真题解析(参考版)
精品解析:2024年湖北高考历史真题(解析版)_高考真题全网收集_历史_2024年新高考湖北卷历史高考真题解析(参考版)
精品解析:2024年湖北高考历史真题(解析版)_高考真题全网收集_历史_2024年新高考湖北卷历史高考真题解析(参考版)
精品解析:2024年湖北高考历史真题(解析版)_高考真题全网收集_历史_2024年新高考湖北卷历史高考真题解析(参考版)
精品解析:2024年湖北高考历史真题(解析版)_高考真题全网收集_历史_2024年新高考湖北卷历史高考真题解析(参考版)

文档信息

文档格式
docx
文档大小
1.871 MB
文档页数
12 页
上传时间
2026-02-12 17:22:20

文档内容

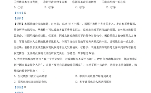
越努力越幸运 公益公众号:笙笙不息wild 湖北省 2024 年普通高中学业水平等级考试 历史 注意事项: 1.答题前,先将自己的姓名、准考证号、考场号、座位号填写在试卷和答题卡上,并认真核 准准考证号条形码上的以上信息,将条形码粘贴在答题卡上的指定位置。 2.请按题号顺序在答题卡上各题目的答题区域内作答,写在试卷、草稿纸和答题卡上的非答 题区域均无效。 3.选择题用2B铅笔在答题卡上把所选答案的标号涂黑;非选择题用黑色签字笔在答题卡上 作答;字体工整,笔迹清楚。 4.考试结束后,请将试卷和答题卡一并上交。 一、选择题:本题共 15小题,每小题3分,共45分。在每小题给出的四个选项中,只有一 项是符合题目要求的。 1. 湖北襄阳凤凰咀遗址出土的“蛋壳陶杯”(如下图)制作精美,陶胎轻薄,杯壁厚度不超过 0.5毫米。 一般认为,蛋壳陶杯是显示尊贵身份的礼器。该类器物此前主要发现于龙山文化遗存,在其他地区极为罕 见。据此可推断( ) 正视图 俯视图 A. 早期国家认同已广泛形成 B. 南北地区间贸易往来较为频繁 C. 史前文明存在远距离交流 D. 凤凰咀遗存与大汶口文化同期 【答案】C 【解析】 【详解】本题是单类型单项选择题。据本题主题干的设问词,可知这是推断题。据本题时间信息可知准确 时空是:新石器时代(中国)。根据材料可知,“蛋壳陶杯”此前主要发现于龙山文化遗存,在其他地区 极为罕见”,但是湖北襄阳凤凰咀遗址出土了“蛋壳陶杯”,说明两个地区有了一定的联系,C项正确; 新石器时期,国家尚未出现,排除A项;受生产力水平影响,新石器时代南北地区不可能贸易往来较为频 繁,排除B项;据材料主要可以推知湖北襄阳凤凰咀和龙山文化之间存在交流,无法得出凤凰咀遗存与大 汶口文化同期,排除D项。故选C项。 2. 《岳麓书院藏秦简》记载:“丞相其以制明告郡县……毋令吏以苛徭夺黔首春夏时。令皆明焉,以越努力越幸运 公益公众号:笙笙不息wild 为 恒。不从令者,赀(处罚)丞、令、令史、尉、尉史、士吏、发弩各二甲(甲胄)。”这表明秦朝 ( ) A. 相权挑战皇权 B. 延续秦国耕战国策 C. 统治残暴严苛 D. 崇尚儒家民本思想 【答案】B 【解析】 【详解】本题是单类型单项选择题。据本题主题干的设问词,可知这是本质题。据本题时间信息可知准确 时空是:秦朝(中国)。根据材料“丞相其以制明告郡县……毋令吏以苛徭夺黔首春夏时”可知,秦朝时 期,中央要求地方官员不能实行苛刻的徭役抢夺百姓春夏农时,这说明秦朝建立后依然很重视农业生产, 延续秦国耕战国策,B项正确;材料主要是强调秦朝重视农业生产,没有涉及相权挑战皇权的相关信息, 排除A项;材料体现的是统治比较合理,不实行苛刻的徭役,排除C项;秦朝尚法,非崇儒,排除D项。 故选B项。 3. 唐朝后期,一位河朔藩镇幕僚述及本镇节度使更替时称,朝廷要么立刻任命亲王遥领节度使一职,要么 搁置数月,之后才正式任命本镇推举的节度使。而具体的任命,通常由宦官传达。这说明此时( ) A. 藩镇的独立性受限 B. 官员任免程序规范 C. 外重内轻局面出现 D. 宦官权力有所扩大 【答案】A 【解析】 【详解】本题是单类型单项选择题。据本题主题干的设问词,可知这是本质题。据本题时间信息可知准确 时空是:唐朝(中国)。根据材料内容可知,当时节度使的更替,朝廷要么立刻任命亲王遥领节度使一职, 要么搁置数月,并且具体的任命由宦官传达,这说明此时藩镇的独立性受到朝廷的限制,A项正确;材料 体现节度使任免要么立刻任命亲王遥领节度使一职,要么搁置数月,说明任免程序不规范,排除B项;外 重内轻局面是在天宝年间出现,排除C项;材料重点强调的是藩镇的独立性受限,无法得出宦官权力有所 扩大,排除D项。故选A项。 4. 元英宗即位初,中书省奏议:南宋故地纳入版图四十余年来,有田地的纳地税,做买卖的纳商税,此外 别无征发,比北方的汉人负担要轻;田多的富户们,有的一年收二三十万石租子,纳的官粮却轻。据此可 知,元朝前期( ) A. 抑制土地兼并 B. 优容江南经济 C. 简化赋税名目 D. 提高南人地位 【答案】B 【解析】越努力越幸运 公益公众号:笙笙不息wild 【详解】本题是单类型单项选择题。据本题主题干的设问词,可知这是推断题。据本题时间信息可知准确 时空是:元朝(中国)。根据材料“南宋故地纳入版图四十余年来,有田地的纳地税,做买卖的纳商税, 此外别无征发,比北方的汉人负担要轻;田多的富户们,有的一年收二三十万石租子,纳的官粮却轻”可 知,元朝前期,南方地区纳税较北方轻,这说明元朝前期,政府优容江南经济,B项正确;元朝政府并未 抑制土地兼并,排除A项;材料没有简化赋税名目的相关信息,无法得出此结论,排除C项;元朝实行四 等人制,南人地位低下,排除D项。故选B项。 5. 赵翼《廿二史札记》中有“明祖行事多仿汉高”条:“明祖以布衣起事,与汉高同,故幕下士多以汉高 事陈说于前,明祖亦遂有一汉高在胸中,而行事多仿之。”下列举措符合这一说法的是( ) A. 定鼎前朝旧都 B. 推行文化专制 C. 废除行政中枢 D. 建立宗室藩屏 【答案】D 【解析】 【详解】本题是单类型单项选择题。据本题主题干的设问词,可知这是正向题。据本题时间信息可知准确 时空是:明朝(中国)。根据材料“明祖行事多仿汉高”结合所学知识可知,明太祖建立明朝之后分封子 弟到各地做藩王,也及时建立宗室藩屏,这与汉高祖建立汉朝后实行封国制异曲同工,D项正确;明太祖 并没有定鼎前朝旧都,排除A项;汉高祖没有推行文化专制,排除B项;汉高祖没有废除行政中枢,排除 C项。故选D项。 6. 近代中国第一代外交官郭嵩焘等多是传统科举出身,不谙外语,了解西方有限;第二代外交官陆征祥等 基本出身于同文馆、广方言馆等,外语能力尚可,相对了解西方;第三代外交官顾维钧等基本都有海外留 学经历,外语娴熟,非常了解西方。这种演变( ) A. 受益于民主革命思想的深化 B. 促成近代中外关系的平等 C. 体现中国外交的近代化趋向 D. 适应晚清政治体制的变革 【答案】C 【解析】 【详解】本题是单类型单项选择题。据本题主题干的设问词,可知这是推断题。据本题时间信息可知准确 时空是:近代(中国)。根据材料“近代中国第一代外交官郭嵩焘等多是传统科举出身,不谙外语,了解 西方有限;第二代外交官陆征祥等基本出身于同文馆、广方言馆等,外语能力尚可,相对了解西方;第三代 外交官顾维钧等基本都有海外留学经历,外语娴熟,非常了解西方。”可知,这种演变体现了中国近代对 世界的了解逐渐增多、认识逐步深入,体现了中国外交逐渐近代化的趋势,C项正确;由第一代到第二代 的演变体现的是清政府洋务运动的成果,和民主革命思想的深化无关,排除A项;促成近代中外关系的平 等说法不符合史实,排除B项;第三代外交官顾维钧等,他们外交活动的主要时期是民国时期,清朝已经 灭亡,排除D项。故选C项。越努力越幸运 公益公众号:笙笙不息wild 7. 下表是1925年中国部分省份的岁入、岁出总额及军费数据(单位:银元)。 省份 奉天 直隶 山西 江苏 广西 云南 名目 岁入总额 12393554 9342163 7335692 16777315 4104141 2218068 岁出总额 10131248 10961692 8021263 14892393 7469452 4260138 军费 6918538 6692844 5636044 6122374 5673435 2131416 该表可论证( ) ①民族资本主义发展 ②北洋政府收支失衡 ③国民革命的迫切性 ④南北军阀一丘之貉 A. ①② B. ①④ C. ②③ D. ③④ 【答案】D 【解析】 【详解】本题是组合类选择题。时空是:1925 年(中国)。据题干表格中各省的岁入、岁出和军费数据, 结合所学知识可知,从表格中可以看出各省军费开支巨大,反映出当时军阀混战的局面,也体现出进行国 民革命、打倒军阀的迫切性,③正确;同时北洋政府统治下的部分省份收中,无论是南方省份还是北方身 份,军费占据岁入总额的比重都比较大,体现了这些省份的军阀穷兵黩武的本质,说明他们是一丘之貉, ④正确;表格信息无法直接体现民族资本主义发展情况,①错误;表格主要体现的是北洋军阀部分省份的 收支情况,无法据此说明北洋政府收支失衡,②错误。故本题选D项。 8. 大学生杨静远曾坚持“我一个学文学的,对政治根本不发生兴趣”。1944年豫湘桂战役后,她开始意识 到“国家真是每个人的”,决意“要把自己献给我的国家”,主动了解中共政纲,进而走上革命道路。杨 静远的转变折射出( ) A. 全民族抗日救亡运动高涨 B. 中共中流砥柱作用得到认可 C. 国民党政权深陷统治危机 D. 和平建国成为人民共同愿望 【答案】B 【解析】 【详解】本题是单类型单项选择题。据本题主题干的设问词,可知这是本质题。据本题时间信息可知准确 时空是:1944年(中国)。根据材料可知,1944年,正值抗日战争相持阶段,国民党正面战场豫湘桂战役 大溃败,豫湘桂战役使部队大部丧失抵抗信心和战斗力,是其军事上的溃败,也是其政治上腐败的表现。 而此时中国共产党领导的敌后抗日根据地正成为抗战的主战场,由此形成鲜明对比,大学生杨静远逐渐由 对政治不感兴趣到主动认识中共政纲,进而走上革命道路,这折射出中共的中流砥柱作用得到认可,B项 正确;1935年华北事变后全国抗日救亡运动进入新高潮,排除A项;国民党政权深陷统治危机是解放战争越努力越幸运 公益公众号:笙笙不息wild 后期,排除C项;和平建国成为人民共同愿望是在抗日战争胜利后,排除D项。故选B项。 9. 1948年1月,中共中央原则通过《关于目前党的政策中的几个重要问题》,在征求意见过程中引发热烈 讨论。因各解放区分歧较大,该文件最终未成为正式决定,代之以一系列细致且分门别类的具体指示。由 此可见中国共产党( ) A. 巩固统一战线 B. 坚持实事求是 C. 转变工作重心 D. 注重自身建设 【答案】B 【解析】 【详解】本题是单类型单项选择题。据本题主题干的设问词,可知这是推断题。据本题时间信息可知准确 时空是:1948年(中国)。根据材料“因各解放区分歧较大,该文件最终未成为正式决定,代之以一系列 细致且分门别类的具体指示”可知,每个解放区具体问题具体情况不同,因此最终没有形成统一的文件政 策指示,而是代之以具体细致且分门别类的具体指示,这说明中国共产党坚持实事求是的原则,B项正确; 统一战线是团结一切可以团结的党外人士,而材料主要针对的党内,排除A项;工作重心此时尚未转移, 排除C项;材料主旨是党根据具体情况具体指示各个解放区,不是强调党的自身建设,排除D项。故选B 项。 10. 20世纪50年代中期,国家计划在城市建立身份证制度,因客观条件及种种原因而没有实施。1983年5 月,公安部党组在给党中央的报告中,提请国家立法,实行《公民证》制度,得到批准。1985年9月6日, 《中华人民共和国居民身份证条例》开始施行。该条例的施行反映( ) A. 依法治国成为基本国策 B. 体制改革助推基层自治 C. 经济发展缩小城乡差距 D. 人口流动推进政策调整 【答案】D 【解析】 【详解】本题是单类型单项选择题。据本题主题干的设问词,可知这是本质题。据本题时间信息可知准确 时空是:现代(中国)。根据材料可知20世纪50年代中期国家计划实施身份证制度,但当时由于实行计 划经济,户口人员流动较少,最终没有实施,20世纪80年代以后,由于改革开放,由计划经济到市场经 济的转变,人口流动量加大,因此居民身份证条例得以实施,这说明人口的流动推动了国家人口管理政策 调整,D项正确;依法治国成为基本国策是1997年党的十五大上,排除A项;材料中人口管理政策调整的 确是因为经济体制改革,但人口管理政策调整不属于基层自治,排除B项;人口管理的政策是针对全国性 的,不能缩小城乡差距,排除C项。故选D项。 11. 罗马帝国皇帝奥古斯都为了维护统治,建立禁卫军并给予他们特殊待遇。后续皇帝不但遵循给禁卫军 发放大量赏金的惯例,而且发放金额越来越大。禁卫军甚至认为皇帝的任命必须征得他们的同意。这显示 罗马帝国( )越努力越幸运 公益公众号:笙笙不息wild A. 军人集团威胁政权稳定 B. 经济繁荣提升军人待遇 C. 皇帝赏赐增强军队战力 D. 边境压力增加军费支出 【答案】A 【解析】 【详解】本题是单类型单项选择题。据本题主题干的设问词,可知这是本质题。据本题时间信息可知准确 时空是:罗马帝国时期(欧洲)。材料中提到禁卫军因特殊待遇和不断增加的赏金而权力膨胀,甚至认为 皇帝任命需征得他们同意,这显示出军人集团的势力过大,对政权稳定构成了威胁,A项正确;材料重点 强调的是禁卫军权力过大对政权的影响,并没有提及军人待遇的提升是经济繁荣的结果,排除B项;材料 主要体现的是为了维护统治,不断提升禁卫军赏金,而非强调这些赏赐是为了增强军队战力,排除C项; 材料中并未提及边境压力和军费支出的关系,排除D项。故选A项。 12. 中世纪中前期,地中海地区的主流通货是拜占庭帝国的苏勒德斯金币、阿拉伯帝国的第纳尔金币。自 13世纪中叶起,佛罗伦萨的弗洛林金币和威尼斯的杜卡托金币取代它们,成为地中海贸易的主流通货。这 一转变的原因是( ) A. 意大利民族国家兴起 B. 封建庄园制度的成熟 C. 大量贵金属涌入欧洲 D. 城市商品经济的发展 【答案】D 【解析】 【详解】本题是单类型单项选择题。据本题主题干的设问词,可知这是原因题。据本题时间信息可知准确 时空是:中世纪(地中海地区)。随着城市商品经济的发展,意大利的佛罗伦萨、威尼斯等城市商业日益 繁荣,在经济活动中的影响力不断增大,其发行的货币也逐渐在地区贸易中占据主导地位,D项正确;意 大利民族国家兴起在这一时期并不明显,且与货币转变的直接关联不大,排除A项;封建庄园制度主要关 注的是农业生产和社会结构,而金币流通的变化更多地反映了贸易和商业活动的变迁,排除B项;此时新 航路还未开辟,欧洲并没有大量的贵金属涌入,排除C项。故选D项。 13. 1669年,国际贸易重要港口阿姆斯特丹在全城设立了多达 1800盏街灯,由100名城市点灯人负责运营。 该市还雇佣150名市民每夜在大街小巷巡逻。造访该城的来客纷纷注意到这里少有犯罪和骚乱。同期,伦 敦的夜晚也沐浴在玻璃灯笼的光辉之中。17世纪末,欧洲人第一次驯服了夜晚。据此可推断( ) A. 西欧海外活动获利丰厚 B. 科学发展拓展人类活动空间 C. 世界经济格局发生巨变 D. 工业革命提升城市管理水平 【答案】A 【解析】 【详解】本题是单类型单项选择题。据本题主题干的设问词,可知这是推断题。据本题时间信息可知准确 时空是:17世纪(欧洲)。材料中提到阿姆斯特丹设置大量街灯以及雇佣人员巡逻使得夜晚少有犯罪和骚越努力越幸运 公益公众号:笙笙不息wild 乱,伦敦的夜晚也有类似情况,这些都需要大量的资金支持,而西欧海外活动获利的丰厚,为此奠定基础, A项正确;材料中街灯的燃料主要是蜡烛,从这角度来说,科学对街灯影响不大,且材料不能体现拓展了 人类的活动空间,排除B项;材料中并未体现世界经济格局发生巨变,排除C项;工业革命开始于18世 纪中后期,与材料时间不符,排除D项。故选A项。 14. 1913年,多米尼加对德国进出口占其对外贸易总额约20%,到1916年这两项数据均清零。1914—1917 年,阿根廷三大农产品大麦、小麦和亚麻 的出口量价齐跌。尽管战时需求挽救了巴西橡胶业,但其咖 啡贸易在1914—1915年间下降了三分之一。1914—1918年,上海、大阪的现代纺织厂产量暴增。这些现 象反映( ) A. 世界市场因战争濒临崩溃 B. 欧美国家侵略重心转移 的 C. 第一次世界大战 全球性 D. 单一产业结构弊端显现 【答案】C 【解析】 【详解】本题是单类型单项选择题。据本题主题干的设问词,可知这是本质题。据题干时间信息可知准确 时空是:第一次世界大战期间(全球)。据题干中不同国家和地区在一战期间的经济数据变化,多米尼加与 德国贸易清零,阿根廷农产品出口量价齐跌,巴西部分产业受影响,而上海、大阪的现代纺织厂产量暴增, 这些现象反映了第一次世界大战对世界不同地区经济的影响,体现了第一次世界大战影响的全球性,C项 正确;虽然战争确实扰乱了世界市场,但“濒临崩溃”的表述过于绝对,且不符合历史事实,排除A项; 题干信息未直接体现欧美国家侵略重心的变化,排除B项;单一产业结构的问题并非题干现象的主旨,排 除D项。故选C项。 15. 20世纪50年代,联邦德国盛产怀旧电影。这些影片多数是纳粹时期电影的翻版,取景于风光优美的德 国南部山区,勾画出未遭炮火的乡村和纯朴快乐的民众——“没有受到最近历史的玷污,也没有受到东西 方势力的占领”。这反映出当时联邦德国社会( ) A. 积极反思纳粹罪行 B. 致力于摆脱战败阴影 C. 重视传承电影艺术 D. 热衷于重构本国历史 【答案】B 【解析】 【详解】本题是单类型单项选择题。据本题主题干的设问词,可知这是本质题。据本题时间信息可知准确 时空是:20 世纪 50 年代(联邦德国)。据题干中联邦德国的怀旧电影内容,对未遭炮火的乡村和纯朴快 乐民众的描绘,以及强调“没有受到最近历史的玷污,也没有受到东西方势力的占领”,这反映出当时联邦 德国社会试图通过这种方式来摆脱战败的阴影,重构一种没有战争影响的历史形象,B 项正确;这些电影越努力越幸运 公益公众号:笙笙不息wild 内容并非是积极反思纳粹罪行,排除A 项;题干重点不是强调传承电影艺术,排除C 项;这种重构更多 是为了摆脱战败阴影,而非单纯热衷于重构本国历史,排除D 项。故选 B 项。 二、非选择题:本题共4小题,共55分。 16. [农耕文明与疆域变迁] 材料一 西汉形势图 张骞“凿空”后,西汉开始控制西域,第一次形成由河西走廊连接中原和西域的版图,形状如图。 西汉末年,西域为匈奴所控制。东汉前期,朝廷恢复对西域的管控。东汉末年,中原政权再次失去西 域。曹魏西晋时期,该形状的版图再一次形成。东晋十六国南北朝时期,西域为高车等游牧政权所据有。 盛唐时期,该形状的版图又一次形成。 ——摘编自翦伯赞《中国史纲要》等 材料二 中原王朝一般属于农耕政权,生存和发展的基础是农业,经营的区域往往是农耕区。其疆域 也往往以该区域的边缘为界:北阻大漠、草原,沿年均400毫米等降水量线修筑长城,区隔游牧;东南阻 于浩瀚无垠的太平洋;西南阻于山高流急的横断山脉和高耸入云的青藏高原;只有西北沿河西走廊的狭长 农耕带通向新疆。 新疆以天山为界,北有准噶尔盆地,南有塔里木盆地,环塔里木盆地边缘的雪山融化,形成了绿洲农 业,也便于中原王朝驻屯军队。 ——摘编自冯天瑜等《中华文化史》等 (1)根据材料一并结合所学,指出西汉时期西部版图相较秦朝时的变化,以及相应的管理机构设置。 (2)根据材料并结合所学,分析该形状版图反复出现的原因。 【答案】(1)变化:版图范围明显扩大;开始对河西走廊和西域地区进行了有效管辖。机构:在河西走 廊设武威、张掖、酒泉、敦煌四郡,在西域设西域都护府进行军政管理。 (2)原因:中原政权的政局动荡、更迭与强大,影响对西域的控制程度;不同的少数民族势力的兴衰; 中原王朝一般的地理环境,农耕经济发展的需要;新疆的农业优势。越努力越幸运 公益公众号:笙笙不息wild 【解析】 【小问1详解】 本题是变化类材料分析题。时空是西汉(中国)。变化:根据材料中的西汉形势图和所学可知,西汉时期 西部版图相较秦朝时的变化主要体现为版图范围明显扩大和开始对河西走廊、西域地区进行了有效管辖。 机构:结合所学可知,西汉时期,在河西走廊设武威、张掖、酒泉、敦煌四郡,在西域设西域都护府进行 军政管理。 【小问2详解】 本题是原因类材料分析题。时空是古代(中国)。原因:据材料一“西汉末年,西域为匈奴所控制。东汉 前期,朝廷恢复对西域的管控。东汉末年,中原政权再次失去西域。曹魏西晋时期,该形状的版图再一次 形成。东晋十六国南北朝时期,西域为高车等游牧政权所据有。盛唐时期,该形状的版图又一次形成”可 知,中原政权的政局动荡、更迭与强大,影响对西域的控制程度;根据材料一“西域为匈奴所控制”“西 域为高车等游牧政权所据有”可知,不同的少数民族势力的兴衰;根据材料二“中原王朝一般属于农耕政 权,生存和发展的基础是农业,经营的区域往往是农耕区”可知,中原王朝一般的地理环境,农耕经济发 展的需要;根据材料二“新疆以天山为界,北有准噶尔盆地,南有塔里木盆地,环塔里木盆地边缘的雪山 融化,形成了绿洲农业,也便于中原王朝驻屯军队”可知,新疆的农业优势。 17. [五四期刊与社会思潮] 材料一 以五四运动为中心的前后时期(1915—1923年),大量期刊涌现。下图是五四时期期刊创办 情况: ——摘编自杜波《五四时期期刊研究》 材料二 创办于1915年的《新青年》《科学》及1917年的《太平洋》,代表了当时思想界的动态。 文化类期刊有《湘江评论》《浙江新潮》等新文化期刊,《国故》《学衡》等保守主义文化期刊,《侦探 世界》等通俗文学期刊,《小说月报》《创造》等新文学期刊。《科学》“以传播世界最新科学知识为职 志”,主张科学救国,同类期刊有《电界》《心理》等。《太平洋》主要刊发政论文章,主张政治革新。 政府及政党亦办期刊,如中共刊物《共产党》《劳动界》,国民党刊物《建设》等。越努力越幸运 公益公众号:笙笙不息wild ——摘编自《五四时期期刊介绍》等 (1)根据材料并结合所学,概括五四时期期刊的整体特征。 (2)根据材料并结合所学,分析五四时期期刊蓬勃发展的背景。 【答案】(1)集中在少数地区,北京、广东、江苏、上海、浙江创办期刊的数量较多;《新青年》《科 学》《太平洋》是当时思想界的代表;期刊的种类丰富;与思想启蒙和救亡图存的色彩; (2)五四运动的影响;新文化运动中对民主和科学的宣传;政党政治的发展,中国共产党、国民党等的 宣传;辛亥革命推动了中华民族思想解放;民族资本主义的发展;西方新思想的传播等等。 【解析】 【 小问1详解】 本题是特点类材料分析题。时空是近代(中国)。根据材料一“五四时期期刊创办情况”可知,集中在少 数地区,北京、广东、江苏、上海、浙江创办期刊的数量较多;根据材料二“创办于1915年的《新青年》 《科学》及1917年的《太平洋》,代表了当时思想界的动态”可知,《新青年》《科学》《太平洋》是当 时思想界的代表;根据材料二“文化类期刊”“《科学》‘以传播世界最新科学知识为职志’”“《太平 洋》主要刊发政论文章,主张政治革新”“政府及政党亦办期刊”可知,期刊的种类丰富;根据材料二 “新文化期刊”“新文学期刊”“主张科学救国”“主张政治革新”可知,与思想启蒙和救亡图存的色彩; 【小问2详解】 本题是原因类材料分析题。时空是近代(中国)。根据材料一“以五四运动为中心的前后时期(1915— 1923年),大量期刊涌现”五四运动的影响;根据材料二“创办于1915年的《新青年》”新文化运动中 对民主和科学的宣传;根据材料二“ 政府及政党亦办期刊”政党政治的发展,中国共产党、国民 党等的宣传;结合所学从辛亥革命推动了中华民族思想解放、民族资本主义的发展、西方新思想的传播等 角度分析。 18. [大国对外政策的转变] 材料一 19世纪末,法国共和党领袖茹尔·费里曾直言不讳地宣称:“对于富强的国家来说,殖民地是 最有利可图的投资对象之一。”戴高乐同样是一位竭力维护法兰西殖民利益的帝国派军人,一向视遍及全 球的殖民地为法兰西辉煌业绩的一部分。他在首次执政期间(1944年9月至1946年1月),奉行老殖民主 义政策。1946年8月17日,戴高乐在向报界讲话时强调:“同海外领地联结在一起,法国是一个大国;失 去这些领地,法国将不再成为大国。” ——摘编自陈永祥《戴高乐对第三世界国家外交政策的调整》 材料二 1958年,戴高乐重新上台后,着手调整对外政策。政策之一是建立一个新的法兰西共同体, 以代替之前的法兰西联邦,给各成员国以内政方面的自治权,允许它们随时退出共同体。1964年9月至10 月,戴高乐出访拉美十国。此次行程二万多公里,发表演说五十多篇,主旨是抨击美国推行霸权主义,强越努力越幸运 公益公众号:笙笙不息wild 调维护民族独立,并号召拉美国家“向法国看,向欧洲看”。他还呼吁美国“在适当的和确定的限期内从 印度支那撤走,让其人民以自己的方式决定自己的命运”。 ——摘编自罗会钧《戴高乐与法国殖民主义的终结》 (1)根据材料一,指出二战结束后法国政府坚持殖民主义政策的原因。 (2)根据材料并结合所学,概括戴高乐1958年重新执政后法国政府对外政策的转变,并予以评述。 【答案】(1)殖民主义传统的影响;法国政治人物戴高乐固守殖民帝国的政策;殖民地与法国大国的地 位相结合。 (2)转变:建立法兰西共同体,许可殖民地对内的自治权;抨击美国霸权主义;支持民族独立。 评述:美苏两极对峙逐步形成,欧洲成为美国与苏联对峙的前沿阵地。二战后法国经历社会经济的逐渐恢 复,戴高乐政府谋求法国重新建立大国地位,法国和联邦德国和解并组建欧洲共同体,多极化趋势的发展 冲击两极格局。二战后亚非拉民族解放运动不断地高涨,冲击战后西方殖民主义的统治。因此,综合以上 因素,戴高乐政府调整了法国的对外政策。 【解析】 【小问1详解】 本题是原因类材料分析题。时空是二战后的世界。原因:根据材料一“19世纪末,法国共和党领袖茹尔· 费里曾直言不讳地宣称‘对于富强的国家来说,殖民地是最有利可图的投资对象之一’”可知,殖民主义 传统的影响;根据材料一“戴高乐同样是一位竭力维护法兰西殖民利益的帝国派军人,一向视遍及全球的 殖民地为法兰西辉煌业绩的一部分”可知,法国政治人物戴高乐固守殖民帝国的政策;根据材料一“同海 外领地联结在一起,法国是一个大国;失去这些领地,法国将不再成为大国”可知,殖民地与法国大国的 地位相结合。 【小问2详解】 本题是特点类、评述类材料分析题。时空是二战后的世界。转变:根据材料二“政策之一是建立一个新的 法兰西共同体,以代替之前的法兰西联邦,给各成员国以内政方面的自治权,允许它们随时退出共同体” 可知,建立法兰西共同体,许可殖民地对内的自治权;根据材料二“主旨是抨击美国推行霸权主义”可知, 抨击美国霸权主义;根据材料二“强调维护民族独立”可知,支持民族独立。评述:结合所学从美苏两极 对峙逐步形成、欧洲成为美国与苏联对峙的前沿阵地、二战后法国经历社会经济的逐渐恢复、戴高乐政府 谋求法国重新建立大国地位、法国和联邦德国和解并组建欧洲共同体、多极化趋势的发展冲击两极格局、 二战后亚非拉民族解放运动不断地高涨等角度分析戴高乐政府对法国的对外政策的调整。 19. [物质与文明] 文明通过不断吸收、创造新物品而获得成长,即使最普通的一件物品,在特定的历史条件下,也可能 成为改变世界的关键。有学者指出,物品与文明的关系有以下几种类型: 类 含义 事例越努力越幸运 公益公众号:笙笙不息wild 型 一件物品的普遍传 美洲大陆的土豆、辣椒等作物传入欧 一 播,影响众多人的 亚大陆,引发生活方式改变 生活 一批新物品应社会 地铁等公共交通工具适应了工业化时 二 变革而生 代城市扩张的需要 关键物品的出现催 内燃机、电子计算机等关键物品诞 三 生出全新的物品体 生,辐射出以其为中心的一个个新物 系 品体系 在 上述三种类型中任选其一,结合所学知识,自拟论题,展开论述。(要求:观点正确,史论结合, 表述成文。) 【答案】选择类型三:关键物品的出现催生出全新的物品体系。 论题:科技革命推动世界文明进步。 论述:人类历史上三次科技革命,推动了生产力的大发展,先后出现蒸汽机、内燃机、计算机等关键物品, 推动了交通、通信、电力等多个行业的技术革新,由此引发了一系列的变革,辐射出诸如汽车、飞机、地 铁、互联网、人工智能等一系列新物品体系,改变了人们的日常生活。 总之,关键物品的出现,推动了世界物品体系的完整,推动世界科技的发展,促进人类文明进步。 【解析】 【详解】本题是论述题之选择观点说明题。时空是近现代世界。首先解读材料,材料主要讲述了文明通过 不断吸收、创造新物品而获得成长,即使最普通的一件物品,在特定的历史条件下,也可能成为改变世界 的关键。要求选择表格中三种类型中任一,结合所学知识,自拟论题,展开论述。例如可以选择类型三: 关键物品的出现催生出全新的物品体系。 其次围绕选择类型进行拟定论题,如论题:科技革命推动世界文明进步。然后进行论述。人类历史上三次 科技革命,推动了生产力的大发展,先后出现蒸汽机、内燃机、计算机等关键物品,推动了交通、通信、 电力等多个行业的技术革新,由此引发了一系列的变革,辐射出诸如汽车、飞机、地铁、互联网、人工智 能等一系列新物品体系,改变了人们的日常生活。 最后总结升华主题,关键物品的出现,推动了世界物品体系的完整,推动世界科技的发展,促进人类文明 进步。