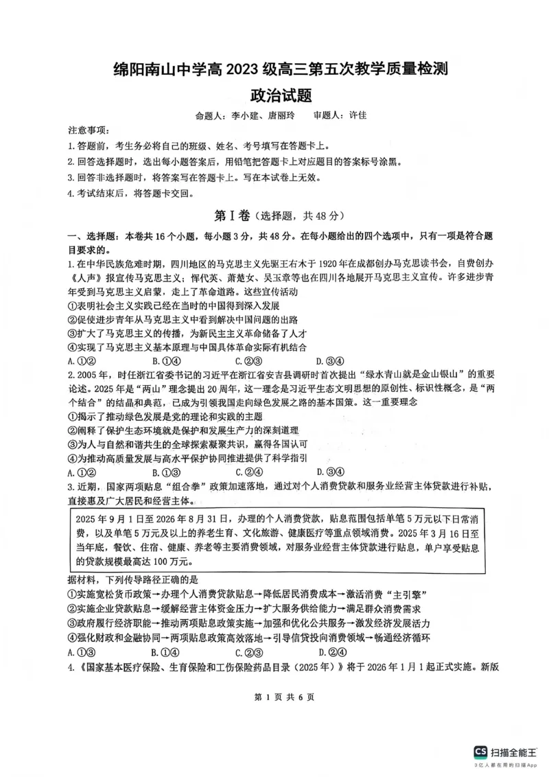
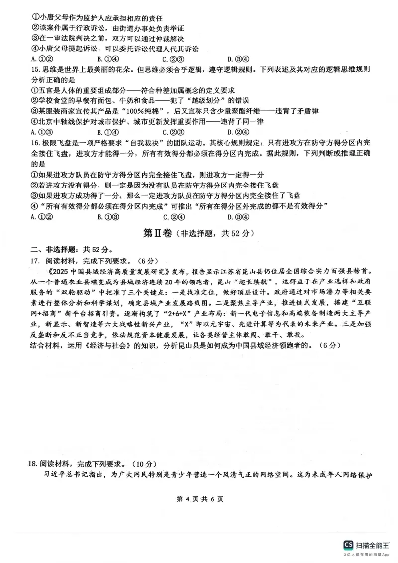
文档
办公文件
生活文档
学习资料
当前位置:
首页
>
文档
>绵阳南山中学高2023级高三第五次教学质量检测政治(1)_2026年1月_260111四川省绵阳南山中学高2023级高三第五次教学质量检测(全科)
绵阳南山中学高2023级高三第五次教学质量检测政治(1)_2026年1月_260111四川省绵阳南山中学高2023级高三第五次教学质量检测(全科)
2026-03-11 20:59:03
2026-02-12 18:14:20
文档预览
文档信息
文档格式
pdf
文档大小
4.449 MB
文档页数
6 页
上传时间
2026-02-12 18:14:20
下载文档
本文档来自网络内容,如有侵犯您的权益请联系我们删除,联系邮箱:wyl860211@qq.com。
上一篇
四川省成都市石室中学2024届高三零诊模拟考试政治_2023年7月_01每日更新_30号_2024届四川省成都石室中学高三零诊模拟考试_全国甲卷四川省成都石室中学2024届高三零诊模拟考试
下一篇
绵阳南山中学高2023级高三第五次教学质量检测政治答案(1)_2026年1月_260111四川省绵阳南山中学高2023级高三第五次教学质量检测(全科)
最新文档
天津卷02-2024年高考英语一轮复习测试卷(原卷版)_3.2025英语总复习_2024年新高考资料_1.2024一轮复习_2024年高考英语一轮复习测试卷_天津卷02-2024年高考英语一轮复习测试卷
黄金卷01(解析版)-赢在高考·黄金8卷备战2024年高考地理模拟卷(浙江专用)_9.2025地理总复习_2024年新高考资料_4.2024高考模拟预测试卷
1998年湖南高考语文真题及答案_高中资料合集_2025高考真题及答案回忆版汇总_1990-2024年全国各省高考真题及答案》汇总、终极收藏版_1990-2024·语文高考真题、全国汇总_语文高考真题试卷
1998年安徽高考语文真题及答案_高中资料合集_2025高考真题及答案回忆版汇总_1990-2024年全国各省高考真题及答案》汇总、终极收藏版_1990-2024·语文高考真题、全国汇总_语文高考真题试卷
黄金卷01(解析版)-赢在高考·黄金8卷备战2024年高考地理模拟卷(天津专用)_9.2025地理总复习_2024年新高考资料_4.2024高考模拟预测试卷
专题11国家与国际组织(练习)(原卷版)_8.2025政治总复习_2024年新高考资料_2.2024二轮复习_2024年高考政治二轮复习讲练测(新教材新高考)
专题11历史唯物主义(分层训练)(解析版)_8.2025政治总复习_2023年新高考资料_二轮复习_高频考点解密2023年高考政治二轮复习课件+分层训练(新高考专用)289600536
黄金卷01(解析版)-赢在高考·黄金8卷备战2024年高考地理模拟卷(全国卷新教材)_9.2025地理总复习_2024年新高考资料_4.2024高考模拟预测试卷
专题13不等式选讲(解析版)_2.2025数学总复习_2023年新高考资料_一轮复习_2023新高考一轮复习讲义+课件_赠2021年高考真题和模拟题数学(理)专项汇编
专题13不等式选讲(原卷版)_2.2025数学总复习_2023年新高考资料_一轮复习_2023新高考一轮复习讲义+课件_赠2021年高考真题和模拟题数学(理)专项汇编
热门文档
专题13不等式选讲-2022年高考真题和模拟题数学分专题训练(学生版)_2.2025数学总复习_2024年新高考资料_3.2024专项复习_赠2022年高考数学真题与模拟题分专题训练
大一轮复习讲义答案精析_3.2025英语总复习_2024年新高考资料_1.2024一轮复习_2024年高考英语一轮复习讲义(新人教版)_学生版在此文件夹(讲义、练习等的学生版均在此文件夹)_答案精析
专题11中美元首会晤(热点背景+链接教材+创新演练)-每月时政2024届高考政治时政热点专题(新高考通用)_8.2025政治总复习_2024年新高考资料_3.2024专项复习
专题11中美元首会晤(热点背景+链接教材+创新演练)-每月时政2024届高考政治时政热点专题(新高考通用)_8.2025政治总复习_2024年新高考资料_2.2024二轮复习
专题11中华文化与民族精神-2023年高考政治一轮复习小题多维练(解析版)_8.2025政治总复习_赠品通用版(老高考)复习资料_一轮复习_2023年高考政治一轮复习小题多维练(人教版)
专题11中华文化与民族精神-2023年高考政治一轮复习小题多维练(原卷版)_8.2025政治总复习_赠品通用版(老高考)复习资料_一轮复习_2023年高考政治一轮复习小题多维练(人教版)
专题11中华文化与民族精神-2021年高考政治真题与模拟题分类训练(教师版含解析)_8.2025政治总复习_2023年新高考资料_一轮复习_2023年新高考大一轮复习讲义
专题11中华文化与民族精神-2021年高考政治真题与模拟题分类训练(学生版)_8.2025政治总复习_2023年新高考资料_一轮复习_2023年新高考大一轮复习讲义
专题11 长效热点探究 热点11 遨游浩瀚追梦九天 探索未知延续传奇_8.2025政治总复习_赠品通用版(老高考)复习资料_二轮复习_2023年高考政治二轮复习讲义+课件(全国版)_学生版
专题11 长效热点探究 热点11 增强历史自觉,坚定文化自信_8.2025政治总复习_2023年新高考资料_二轮复习_2023年高考政治二轮复习讲义+课件(新高考版)_学生版_大二轮专题复习讲义
随机文档
专题13一网打尽外接球、内切球与棱切球问题(练习)(原卷版)_2.2025数学总复习_2024年新高考资料_2.2024二轮复习_2024年高考数学二轮复习讲练(新教材新高考)
复习讲义答案精析_3.2025英语总复习_2025年新高考资料_一轮复习_2025高考大一轮复习讲义+课件(完结)_2025高考大一轮复习英语(北师大)_2025英语大一轮复习讲义北师大版(学生Word版)_486
复习讲义答案精析_3.2025英语总复习_2025年新高考资料_一轮复习_2025高考大一轮复习讲义+课件(完结)_2025高考大一轮复习英语(北师大)_2025英语大一轮复习讲义北师大版(学生Word版)
复习讲义目录_3.2025英语总复习_2025年新高考资料_一轮复习_2025高考大一轮复习讲义+课件(完结)_2025高考大一轮复习英语(北师大)_2025英语大一轮复习讲义北师大版(学生Word版)
复习讲义目录_3.2025英语总复习_2025年新高考资料_一轮复习_2025高考大一轮复习讲义+课件(完结)_2025高考大一轮复习英语(人教版)_大一轮复习讲义
基础知识默写本答案精析_3.2025英语总复习_2025年新高考资料_一轮复习_2025高考大一轮复习讲义+课件(完结)_2025高考大一轮复习英语(译林版)_答案精析
基础知识默写本答案精析_3.2025英语总复习_2025年新高考资料_一轮复习_2025高考大一轮复习讲义+课件(完结)_2025高考大一轮复习英语(北师大)_配套Word版文档(学生版)必修第一册
黄金卷01(考试版)-赢在高考·黄金8卷备战2024年高考地理模拟卷(天津专用)_9.2025地理总复习_2024年新高考资料_4.2024高考模拟预测试卷
专题13一网打尽外接球、内切球与棱切球问题(14大核心考点)(讲义)(原卷版)_2.2025数学总复习_2024年新高考资料_2.2024二轮复习_2024年高考数学二轮复习讲练(新教材新高考)
专题11 课时1 联系观和发展观_8.2025政治总复习_赠品通用版(老高考)复习资料_二轮复习_2023年高考政治二轮复习讲义+课件(全国版)_2023年高考政治二轮复习讲义(全国版)