文档
办公文件
生活文档
学习资料
当前位置:
首页
>
文档
>陕西省榆林市2026届高三年级检测训练语文(1)_2026年1月_260124陕西省榆林市2026届高三年级检测训练(榆林二模)
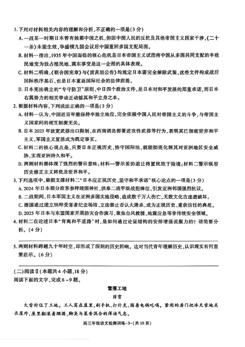
陕西省榆林市2026届高三年级检测训练语文(1)_2026年1月_260124陕西省榆林市2026届高三年级检测训练(榆林二模)
2026-04-10 11:01:06
2026-02-12 19:55:05
文档预览
文档信息
文档格式
pdf
文档大小
7.054 MB
文档页数
6 页
上传时间
2026-02-12 19:55:05
下载文档
本文档来自网络内容,如有侵犯您的权益请联系我们删除,联系邮箱:wyl860211@qq.com。
上一篇
天津杨村高三上(开学考)-化学试题+答案(1)_2023年9月_029月合集_2024届天津市武清区杨村第一中学高三上学期开学检测
下一篇
陕西省榆林市2026届高三年级检测训练语文答案(1)_2026年1月_260124陕西省榆林市2026届高三年级检测训练(榆林二模)
最新文档
知识点32:宇宙速度(提高解析版)_04高考物理_新高考复习资料_2024新高考复习资料_一轮复习资料_提高版2024届高考物理一轮复习讲义及对应练习_知识点32:宇宙速度提高版
知识点32:宇宙速度(提高原卷版)_04高考物理_新高考复习资料_2024新高考复习资料_一轮复习资料_提高版2024届高考物理一轮复习讲义及对应练习_知识点32:宇宙速度提高版
知识点32:宇宙速度(拔尖解析版)_04高考物理_通用版(老高考)复习资料_2024年复习资料_拔尖版2024届高考物理一轮复习讲义及对应练习_知识点32:宇宙速度拔尖版
知识点32:宇宙速度(拔尖原卷版)_04高考物理_新高考复习资料_2024新高考复习资料_一轮复习资料_拔尖版2024届高考物理一轮复习讲义及对应练习_知识点32:宇宙速度拔尖版
综合训练09空间向量与立体几何(13种题型60题专练)(原卷版)_02高考数学_新高考复习资料_2024年新高考资料_一轮复习资料_一轮复习讲义2024年高考数学复习全程规划(新高考)
知识点32:宇宙速度(原卷版)_04高考物理_新高考复习资料_2024新高考复习资料_一轮复习资料_基础版2024届高考物理一轮复习讲义及对应练习_知识点32:宇宙速度基础版
知识点31:应用万有引力定律分析计算多星运动(解析版)_04高考物理_新高考复习资料_2024新高考复习资料_一轮复习资料_基础版2024届高考物理一轮复习讲义及对应练习
综合训练08立体几何初步(28种题型60题专练)(解析版)_02高考数学_新高考复习资料_2024年新高考资料_一轮复习资料_一轮复习讲义2024年高考数学复习全程规划(新高考)
知识点31:应用万有引力定律分析计算多星运动(提高解析版)_04高考物理_新高考复习资料_2024新高考复习资料_一轮复习资料_提高版2024届高考物理一轮复习讲义及对应练习
知识点31:应用万有引力定律分析计算多星运动(提高原卷版)_04高考物理_新高考复习资料_2024新高考复习资料_一轮复习资料_提高版2024届高考物理一轮复习讲义及对应练习
热门文档
知识点31:应用万有引力定律分析计算多星运动(拔尖解析版)_04高考物理_新高考复习资料_2024新高考复习资料_一轮复习资料_拔尖版2024届高考物理一轮复习讲义及对应练习
知识点31:应用万有引力定律分析计算多星运动(拔尖原卷版)_04高考物理_通用版(老高考)复习资料_2024年复习资料_拔尖版2024届高考物理一轮复习讲义及对应练习
2009年12月英语六级真题_02.四六级真题+模拟题(0128)_六级真题+音频+解析(0128)_01.1990—2012六级旧题型_2009年12月六级
知识点31:应用万有引力定律分析计算多星运动(原卷版)_04高考物理_新高考复习资料_2024新高考复习资料_一轮复习资料_基础版2024届高考物理一轮复习讲义及对应练习
综合训练08立体几何初步(28种题型60题专练)(原卷版)_02高考数学_新高考复习资料_2024年新高考资料_一轮复习资料_一轮复习讲义2024年高考数学复习全程规划(新高考)
知识点30:万有引力定律及其应用(考虑星球自转)(解析版)_04高考物理_通用版(老高考)复习资料_2024年复习资料_基础版2024届高考物理一轮复习讲义及对应练习
知识点30:万有引力定律及其应用(考虑星球自转)(提高解析版)_04高考物理_新高考复习资料_2024新高考复习资料_一轮复习资料_提高版2024届高考物理一轮复习讲义及对应练习
综合训练07平面向量及其应用(10种题型60题专练)(解析版)_02高考数学_新高考复习资料_2024年新高考资料_一轮复习资料_一轮复习讲义2024年高考数学复习全程规划(新高考)
知识点30:万有引力定律及其应用(考虑星球自转)(提高原卷版)_04高考物理_新高考复习资料_2024新高考复习资料_一轮复习资料_提高版2024届高考物理一轮复习讲义及对应练习
知识点30:万有引力定律及其应用(考虑星球自转)(拔尖解析版)_04高考物理_新高考复习资料_2024新高考复习资料_一轮复习资料_拔尖版2024届高考物理一轮复习讲义及对应练习
随机文档
知识点30:万有引力定律及其应用(考虑星球自转)(拔尖原卷版)_04高考物理_新高考复习资料_2024新高考复习资料_一轮复习资料_拔尖版2024届高考物理一轮复习讲义及对应练习
知识点30:万有引力定律及其应用(考虑星球自转)(原卷版)_04高考物理_新高考复习资料_2024新高考复习资料_一轮复习资料_基础版2024届高考物理一轮复习讲义及对应练习
知识点2:运动学的多过程问题(提高解析版)_04高考物理_新高考复习资料_2024新高考复习资料_一轮复习资料_提高版2024届高考物理一轮复习讲义及对应练习
综合训练06函数的应用(8种题型60题专练)(解析版)_02高考数学_新高考复习资料_2024年新高考资料_一轮复习资料_一轮复习讲义2024年高考数学复习全程规划(新高考)_综合题型训练
知识点2:运动学的多过程问题(提高原卷版)_04高考物理_新高考复习资料_2024新高考复习资料_一轮复习资料_提高版2024届高考物理一轮复习讲义及对应练习
知识点2:运动学的多过程问题(拔尖解析版)_04高考物理_新高考复习资料_2024新高考复习资料_一轮复习资料_拔尖版2024届高考物理一轮复习讲义及对应练习
知识点2:运动学的多过程问题(拔尖原卷版)_04高考物理_新高考复习资料_2024新高考复习资料_一轮复习资料_拔尖版2024届高考物理一轮复习讲义及对应练习
知识点2:运动学的多过程问题(基础解析版)_04高考物理_新高考复习资料_2024新高考复习资料_一轮复习资料_基础版2024届高考物理一轮复习讲义及对应练习
知识点2:运动学的多过程问题(基础原卷版)_04高考物理_新高考复习资料_2024新高考复习资料_一轮复习资料_基础版2024届高考物理一轮复习讲义及对应练习
知识点29:万有引力定律及其应用(不考虑星球自转)(解析版)_04高考物理_新高考复习资料_2024新高考复习资料_一轮复习资料_基础版2024届高考物理一轮复习讲义及对应练习