当前位置:首页>文档>WM_24.基本知识点十二工程费用控制(二)_监理工程师_2025监理工程师_2025年监理工程师-各大机构_2025年监理-交通案例_01.精讲班-李.毅佳_讲义

WM_24.基本知识点十二工程费用控制(二)_监理工程师_2025监理工程师_2025年监理工程师-各大机构_2025年监理-交通案例_01.精讲班-李.毅佳_讲义

  • 2026-03-26 02:47:55 2026-02-13 10:05:04

文档预览

WM_24.基本知识点十二工程费用控制(二)_监理工程师_2025监理工程师_2025年监理工程师-各大机构_2025年监理-交通案例_01.精讲班-李.毅佳_讲义
WM_24.基本知识点十二工程费用控制(二)_监理工程师_2025监理工程师_2025年监理工程师-各大机构_2025年监理-交通案例_01.精讲班-李.毅佳_讲义
WM_24.基本知识点十二工程费用控制(二)_监理工程师_2025监理工程师_2025年监理工程师-各大机构_2025年监理-交通案例_01.精讲班-李.毅佳_讲义
WM_24.基本知识点十二工程费用控制(二)_监理工程师_2025监理工程师_2025年监理工程师-各大机构_2025年监理-交通案例_01.精讲班-李.毅佳_讲义

文档信息

文档格式
pdf
文档大小
0.307 MB
文档页数
2 页
上传时间
2026-02-13 10:05:04

文档内容

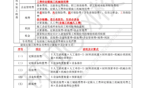
学员专用 请勿外泄 2025环球网校监理工程师《交通运输工程监理案例分析》精讲 第一部分 主要知识点 【知识点】建筑安装工程费用项目组成与计算 1.建筑安装工程费的组成(公路工程建设项目概算预算编制办法JTG3830-2018) 人工费、材料费、施工机械使用费是工程造价中的主要组成部分,按实物量法计算 直接费 建筑安装工程费的主体部分 设备原价、运杂费、运输保险费、采购及保管费,各种税费按编制期有关部门规定 设备购置费 计算 冬季施工增加费、雨季施工增加费、夜间施工增加费、特殊地区施工增加费、行车 干扰工程施工增加费、施工辅助费、工地转移费 措施费 【佳分秘籍】冬雨夜注意(助移)特车 建 除“施工辅助费”计算基数是定额直接费之外,其他措施的计算基数都是定额人 筑 工费和定额施工机械使用费 安 基本费用、主副食运费补贴、职工探亲路费、职工取暖补贴和财务费用 装 企业管理费 计算基数:定额人工费和定额施工机械使用费 工 养老保险费,失业保险费,医疗保险费(含生育保险费),住房公积金,工伤保险 程 费 费 规费 佳分秘籍:老公是医生,生活必多金 计算基数:人工费(含施工机械人工费) 施工企业完成所承包的工程应取得的盈利 利润 计算基数:定额直接费+措施费+企业管理费 国家税法规定应计入建筑安装工程造价内的增值税销项税额 税金 计算基数:直接费+设备购置费+措施费+企业管理费+规费+利润 专项费用 包括施工场地建设费和安全生产费 建筑安装工程费各项费用计算程序及计算方式 序号 项目 说明及计算式 Σ人工消耗量×人工基价+Σ(材料消耗量×材料基价+机械台班消耗 (一) 定额直接费 量×机械台班单价) (二) 定额设备购置费 Σ设备购置数量×设备基价 Σ人工消耗量×人工单价+Σ(材料消耗量×材料预算单价+机械台班 (三) 直接费 消耗量×机械台班预算单价) (四) 设备购置费 Σ设备购置数量×预算基价 定额直接费×施工辅助费费率+定额人工费和定额施工机械使用费之 (五) 措施费 和×其余措施费综合费率 (六) 企业管理费 定额直接费×企业管理费综合费率 (七) 规费 各类工程人工费(含施工机械人工费)×规费综合费率 (八) 利润 (定额直接费+措施费+企业管理费)×7.42% (九) 税金 (直接费+设备购置费+措施费+企业管理费+规费+利润)×9% 专项费用 (十) 施工场地建设费 (定额直接费+措施费+企业管理费+规费+利润+税金)×累进费率 安全生产费 建筑安装工程费(不含安全生产费本身)×(≥1.5%) (十一) 定额建筑安装工 定额直接费+定额设备购置费×40%+措施费+企业管理费+规费+利润+ 提供最新高端VIP课程+精准押题:一建、二建、咨询、监理、造价、 第 1 页 共 2 页 环评、经济师、安全、房估、消防/等 QQ/VX:2069910086学员专用 请勿外泄 程费 税金+专项费用 (十二) 建筑工程工程费 直接费+设备购置费+措施费+企业管理费+规费+利润+税金+专项费用 2.其他费用 土地使用及拆迁补偿费 建设项目管理费 其他费用 建设期贷款利息 基本预备费 【佳分小测验】某实施监理的工程,招标文件中工程量清单标明的混凝土工程量为2400m3,投标 文件综合单价分析表显示人工单价 100 元/工日,人工消耗量 0.40 工日/m3;材料费单价 275 元/m3; 机械台班单价1200元/台班(每台班机械消耗1个工日),机械台班消耗量0.025台班/m3。 采用建筑安装工程费的单价签订工程合同。人工基价 106.28 元/工日,材料费基价 260 元/m3 ; 机械台班基价1100元/台班,施工辅助费费率为1.5%,其余措施费费率为8%,规费费率为40%,企业 管理费费率为8%,利润率为5%,综合税率为9%,安全生产费费率为1.5%,其他费用不计。施工合同 约定,实际工程量超过清单工程量15%时,混凝土全费用综合单价调整为420元/m3,施工过程中发生 以下事件; 事件 1:基础混凝土浇筑时局部漏振,造成混凝土质量缺陷,专业监理工程师发现后要求施工单 位返工。施工单位拆除存在质量缺陷的混凝土60m3,发生拆除费用3万元,并重新进行了浇筑。 事件 2:主体结构施工时,建设单位提出改变使用功能,使该工程混凝土量增加到 2600m2。施工 单位收到变更后的设计图样时,变更部位已按原设计浇筑完成的 150m3混凝土需要拆除,发生拆除费 用5.3万元。 【问题1】计算混凝土工程的签约合同单价。 【答案】每立方米混凝土工程的签约合同单价: 直接费=100×0.4+275+1200×0.025=345(元) 定额直接费=106.28×0.4+260+1100×0.025=330.01(元) 定额人工费与施工机械使用费之和: =106.28×0.4+1100×0.025=70.01(元)。 人工费(含施工机械人工费)=100×0.4+100×0.025=42.5(元) 措施费=70.01×0.08+330.01×0.015=10.55(元) 企业管理费=330.01×8%=26.40(元) 规费=42.5×40%=17(元) 利润=(330.01+10.55+26.40)×5%=18.35(元) 税金=(345+10.55+26.40+17+18.35)×9%=37.56(元) 安全生产费=(345+10.55+26.40+17+18.35+37.56)×1.5%=6.82(元) 建安费=345+10.55+26.40+17+18.35+37.56+6.82=461.68(元) 【问题2】事件1中,拆除混凝土发生的费用是否应计入工程价款?说明理由。 【答案】事件1中,拆除混凝土发生的费用不应计入工程价款。理由:施工质量缺陷属于施工单 位责任范围,返工增加的费用由施工单位承担,工期不予顺延。 【问题3】事件2中,该工程混凝土工程量增加到2600m2,对应的工程结算价款是多少万元? 【答案】由于[(2600-2400)/2400]×100%=8.33%<15%,因此,混凝土工程的结算价款仍按原综合 单价结算。对应的工程结算价款=461.68×2600=1200368元=120.0368万元。 【问题4】事件2中,拆除混凝土发生的费用是否应计入工程价款?说明理由。 【答案】事件2中,拆除混凝土发生的费用应计入工程价款。 理由:因设计变更导致合同价款增减及造成施工单位损失由建设单位承担,延误的工期相应顺延。 【问题5】计入结算的混凝土工程量是多少?混凝土工程的实际结算价款是多少万元?(计算结果保 留两位小数。) 【答案】计入结算的混凝土工程量=2600+150=2750m3。 由于[(2750-2400)/2400]×100%=14.58%<15%,因此,混凝土工程的结算价款仍按原综合单价结 算。 混凝土工程的实际结算价=2750×461.68+53000=1322620元=132.26万元。 第 2 页 共 2 页