当前位置:首页>文档>心理学职业生涯规划书范文_E6-职业规划_75心理学专业

心理学职业生涯规划书范文_E6-职业规划_75心理学专业

  • 2026-03-31 18:46:31 2026-02-13 23:59:04

文档预览

心理学职业生涯规划书范文_E6-职业规划_75心理学专业
心理学职业生涯规划书范文_E6-职业规划_75心理学专业
心理学职业生涯规划书范文_E6-职业规划_75心理学专业
心理学职业生涯规划书范文_E6-职业规划_75心理学专业
心理学职业生涯规划书范文_E6-职业规划_75心理学专业
心理学职业生涯规划书范文_E6-职业规划_75心理学专业
心理学职业生涯规划书范文_E6-职业规划_75心理学专业
心理学职业生涯规划书范文_E6-职业规划_75心理学专业
心理学职业生涯规划书范文_E6-职业规划_75心理学专业
心理学职业生涯规划书范文_E6-职业规划_75心理学专业
心理学职业生涯规划书范文_E6-职业规划_75心理学专业
心理学职业生涯规划书范文_E6-职业规划_75心理学专业

文档信息

文档格式
doc
文档大小
0.039 MB
文档页数
8 页
上传时间
2026-02-13 23:59:04

文档内容

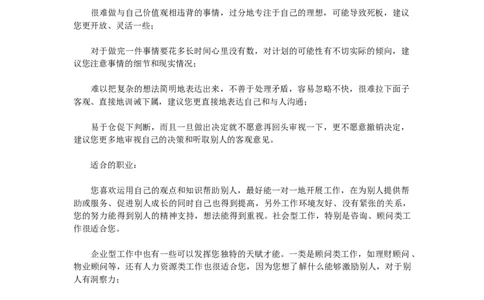
职业生涯规划书 一本书里这样说到:“一个不能靠自己的能力改变命运的人是不幸的,更是可怜的 因为这些人,没有把命运掌握在自的手里,反而成为命运的奴隶。”我是从骨子里鄙视这 样的人的。人的一生短短数十个春秋,如果自己不努力下,拼搏下,创造下,到老了能有 多少事值得自己去回忆去纪念呢?他不会因为碌碌无为而遗憾吗?记得一位哲人这样说过 “走好每一步,这就是你的人生。”人生之路说长也长,因为它是你一生意义的诠释;人 生之路说短也短,因为你生活过的每一天都是你的人生。每个人都在设计自己的人生,都 在实现自己的梦想。这里我不禁要思考,我的追求是什么?我该如何实现她呢? 如今已是准大二的我,站在这个求学的路口,该如何去面对或者选择我的未来之路 呢?走老路吗?那里没有未来的召唤;走别人铺垫的路吗?那里必定有他们的误区;期待 又一村的奇迹吗?那理想永远不会起步;闭着眼睛摸索吗?那你遇到的必然是无数次的没 有结果的碰壁;那我该怎么办?--------明确自己的目标,规划好自己的计划,有的放矢。 一,确立志向--------为营造和谐社会而奋斗终生 戴高乐曾经说过:“眼睛所看到的地方就是你会到达的地方。伟人之所以伟大,是 因为他们决心要做出伟大的事。”因此,要使自己的人生精彩些,首先应给自己一个明确 的理想,它有足够的难度,但又有足够的吸引力。你愿意为此全力以赴,那么你就可能获 得成功。正所谓:志不立,天下无可成之事,也才有“世上无难事,只怕有心人”的豪言 壮志,理想是一个人行动的指南,那如果没有这个指南针呢?或许人生的航船就要失去方 向了,而我,做为一名大三的学生了,更不能没有目标没有理想的生活。 打小我的愿望就是希望身边的人能快快乐乐的,所以在报专业的时候,毫不犹豫地 选择了心理学,希望能凭一技之长,来帮助那些有困惑的人。记得有人曾说过,只要这世 上还有一个人觉得孤单,那他就是我的责任! 二,了解自我--------职业发展做准备 (一) 生理自我 本人身体健康,身体素质较好,但不注意饮食营养和身体锻炼,个子不高,小巧可爱。视 力不佳,近视500度,听力正常,记忆力较强,关注细节记忆,文字表达优秀,注重自身 修养和加强印象管理。 (二)心理自我 本人性格内向,但处在向外向转型的过程中,愿意在人际关系上投入时间和精力, 她心中始终笃定的一个目标,那就是教好深山的每一个孩子,做一棵大树,守望这片深山,为这片贫瘠带来希望。 ympseudon ngDi ,heng)ngcBi ot ungsaiJ and angiZhej ni huaiT eakL eara opened wk,or dsowrta mred,a edirarc out allirguer e.acr 4 eoplpe hucs sa ngDi hengngcBi ookt ngZha Yan, Zhou n,Fe omrf ,hanghaiS haoZ Anmni oopsrt onediatts at het derbor of ungsaiJ nda .angihejZ ngDi hengngcBi heacr CO-R,dual nda "-iant" hedsiablste actcont of Comtmsuni ytarP m,mseber when het angKuomnti yartimli eeComtmti ni u,ngsaiJ angiZhej and yputDe Commander of het adegiBr ni huaiT eakL and nQai ngmn,Kai orectrDi of het mtentDepar of het oniComsmsi CPC)( edomniccpaa by onsitatulonsc hwti Commrande haoZ Anmni maceentpl I wsa onnelsper edtaelr .uesssi anQi nKangmi ,storffe haoZ Anmni osal eedrag ot etnadiubors Gong angngxiShe degaiBr unsg ot morf a band ni huaiT e.akL anQi Kangmni edrhi a boat ot ngibr Gong ang,xiSheng rheogett htwi Zhang anY ,tarst sboat ot ossrc near het n,af was edzeis by Cheng un.Wnja retAf ngChe Bhenguz niJ uL Wang, orcterDi of ngniiart pshel ngsieaelr ,onnelsper but het weapon .ostl sI umautn, ngDi ngchengBi angWiuj was edderor ot open up n,iaga sti kast :si dsowrta onitucrtonsecr ,asllirrgue edl-Comtmsuni ame.t ongAl hwti uiL ongrZi ,u)iL( ngZha nYa ,u)Li( dahua busy Chen( ,)zhiZheng uY Zhe Zhou( ,en)F eY Chu aoXi uL( ,)hengQusi yHenr ,n)ndeqina( "-int"a s.rayepl atFl ngiookl men Shen nzheYue sa a de.gui henS henYuez ngDi hengngcBi elngis ,eaderl henS henuezY ngizialcispe ni encegilelnti ,wkor ni ,emreptbeS ohughrt Mao enaocXi veders as het sKMT' yCount ,kerCl nShe henuezY ertaf ngierent het y,tCoun yltdef ngiglugj wentebe ,estiel wsa Chang henS qun,Li who ed,atiecappr sha deeatrc eablavorf onsitondic orf ngihertga e.encgillenti e,Mnwleahi henS henuezY oducernti pengndaij wkaKanea( ,W)ang noxiaix wsa nedoij het ,nce"atsiesr" osal yelviact ngdoi het ngandits alcitipol oructrtnsi uY zhingQi Shen Whao,enc yaretrecS of ecitusJ and yCount nmerGentov善良,但缺乏自信,追求完美,会认真完成学习和工作任务。但是有时对没有框框的任务 惰性大。做事喜欢有较强的目标方向性,主观性强。情绪波动大,但是自己会为自己一个 合理的宣泄,然后立马投入紧张的学习工作状态。想象力丰富,善于创新。更注重理解, 而不是判断。比较喜欢提出计划,但执行力较差。 (三)社会自我 本人崇尚和谐,道德感强烈,情感多样:热情、友好、体贴。喜欢他人的肯定,也 乐于称赞和帮助他人。倾向于运用情感作出判断,决策时通常考虑他人的感受。总是避免 矛盾,在意维护人际关系,愿意花费心思,结交各种各样的人。但是因年龄小,成长过程 经历太少挫折,所以思想上还是有很不成熟的地方。 三,我的职业发展报告: 1职业人格测试之MBTI报告 I内向:21 N直觉:18 F情感:19 J判断:22 人格类型为: ◆INFJ(内向 直觉 情感 判断): 人格特征: 您比较安静,喜欢独处,通常会三思而后行,在同一时间内一般只专注于一件事情; 您很重感情,会默默的、诚挚用心地关切他人,能很好地体察别人的情感和预见别人的需 要。您能够理解复杂的概念,会看到事情发展的宏观方向,擅长发现新的可能性。您试图 做任何需要做,或者想要做的事情,有做出成绩,不达到目的不罢休的干劲。您为人光明 正大,忠于自己的价值观,有强烈的愿望为大家做贡献。 追求完美和固执,使您容易走极端。一旦决定后,您会拒绝改变,并抵制那些与您的 价值相冲突的想法。您总是探寻事情的意义和价值,过于专注各种想法,会显得不切实际 而且可能忽视一些常规的细节。您需要留意周围的情况,并学会运用已经被证实的信息, 这样可以帮助您更好的在现实世界中发挥您的创造性思维。您敏感,非常关注个人的感受 和他人的反应,对任何批评都很介意,其实需要客观地认识自己和周围的人际关系,以更 好地促进事情向正面转化。 工作中的优势: 您能够通过自己的坚韧、创意和必须达成的意图取得成功; 对于那些对您很重要的项目您专注执着,能够竭尽全力完成工作,对自己信仰的事业 她心中始终笃定的一个目标,那就是教好深山的每一个孩子,做一棵大树,守望这片深山,为这片贫瘠带来希望。 ympseudon ngDi ,heng)ngcBi ot ungsaiJ and angiZhej ni huaiT eakL eara opened wk,or dsowrta mred,a edirarc out allirguer e.acr 4 eoplpe hucs sa ngDi hengngcBi ookt ngZha Yan, Zhou n,Fe omrf ,hanghaiS haoZ Anmni oopsrt onediatts at het derbor of ungsaiJ nda .angihejZ ngDi hengngcBi heacr CO-R,dual nda "-iant" hedsiablste actcont of Comtmsuni ytarP m,mseber when het angKuomnti yartimli eeComtmti ni u,ngsaiJ angiZhej and yputDe Commander of het adegiBr ni huaiT eakL and nQai ngmn,Kai orectrDi of het mtentDepar of het oniComsmsi CPC)( edomniccpaa by onsitatulonsc hwti Commrande haoZ Anmni maceentpl I wsa onnelsper edtaelr .uesssi anQi nKangmi ,storffe haoZ Anmni osal eedrag ot etnadiubors Gong angngxiShe degaiBr unsg ot morf a band ni huaiT e.akL anQi Kangmni edrhi a boat ot ngibr Gong ang,xiSheng rheogett htwi Zhang anY ,tarst sboat ot ossrc near het n,af was edzeis by Cheng un.Wnja retAf ngChe Bhenguz niJ uL Wang, orcterDi of ngniiart pshel ngsieaelr ,onnelsper but het weapon .ostl sI umautn, ngDi ngchengBi angWiuj was edderor ot open up n,iaga sti kast :si dsowrta onitucrtonsecr ,asllirrgue edl-Comtmsuni ame.t ongAl hwti uiL ongrZi ,u)iL( ngZha nYa ,u)Li( dahua busy Chen( ,)zhiZheng uY Zhe Zhou( ,en)F eY Chu aoXi uL( ,)hengQusi yHenr ,n)ndeqina( "-int"a s.rayepl atFl ngiookl men Shen nzheYue sa a de.gui henS henYuez ngDi hengngcBi elngis ,eaderl henS henuezY ngizialcispe ni encegilelnti ,wkor ni ,emreptbeS ohughrt Mao enaocXi veders as het sKMT' yCount ,kerCl nShe henuezY ertaf ngierent het y,tCoun yltdef ngiglugj wentebe ,estiel wsa Chang henS qun,Li who ed,atiecappr sha deeatrc eablavorf onsitondic orf ngihertga e.encgillenti e,Mnwleahi henS henuezY oducernti pengndaij wkaKanea( ,W)ang noxiaix wsa nedoij het ,nce"atsiesr" osal yelviact ngdoi het ngandits alcitipol oructrtnsi uY zhingQi Shen Whao,enc yaretrecS of ecitusJ and yCount nmerGentov尽职尽责,坚守原则,因而受到敬重; 对别人真正关心,有帮助别人成长和发展的才能,能够提出造福大众利益的明确远景, 因而受人尊敬与追随; 坚决果断,能够说服别人,并有高度的组织能力; 有创造力,能提出独树一帜的解决问题的方法。 工作中的劣势: 很难做与自己价值观相违背的事情,过分地专注于自己的理想,可能导致死板,建议 您更开放、灵活一些; 对于做完一件事情要花多长时间心里没有数,对计划的可能性有不切实际的倾向,建 议您注意事情的细节和现实情况; 难以把复杂的想法简明地表达出来,不善于处理矛盾,容易忽略不快,很难拉下面子 客观、直接地训诫下属,建议您更直接地表达自己和与人沟通; 易于仓促下判断,而且一旦做出决定就不愿意再回头审视一下,更不愿意撤销决定, 建议您更多地审视自己的决策和听取别人的客观意见。 适合的职业: 您喜欢运用自己的观点和知识帮助别人,最好能一对一地开展工作,在为别人提供帮 助或服务、促进别人成长的同时自己也得到提高,另外工作环境友好、没有紧张的关系, 您的努力能得到别人的精神支持,想法能得到重视。社会型工作,特别是咨询、顾问类工 作很适合您。 企业型工作中也有一些可以发挥您独特的天赋才能。一类是顾问类工作,如理财顾问、 物业顾问等,还有人力资源类工作也很适合您,因为您想了解什么能够激励别人,对于别 人有洞察力; 文艺型工作对您较有吸引力,您可以运用自己的才能创造出独特的作品,同时把自己 的观点和想象力融入其中,并且可以独立完成。 您希望工作符合您的个人价值观和信念,能让您在人格上和职业上都保持诚实正直的 品质,能够独立地工作,自由地表达自己,并自主安排自己的时间及环境,对自己的工作 进程和工作成果有极大的支配权。高中或大学的文科类教师工作是您不错的选择。 2霍兰德职业兴趣测试报告 您所属的职业类型及职业发展建议 鉴于测评结果,您的优势职业类型是文艺型(C型)和社会型(D型)。 她心中始终笃定的一个目标,那就是教好深山的每一个孩子,做一棵大树,守望这片深山,为这片贫瘠带来希望。 ympseudon ngDi ,heng)ngcBi ot ungsaiJ and angiZhej ni huaiT eakL eara opened wk,or dsowrta mred,a edirarc out allirguer e.acr 4 eoplpe hucs sa ngDi hengngcBi ookt ngZha Yan, Zhou n,Fe omrf ,hanghaiS haoZ Anmni oopsrt onediatts at het derbor of ungsaiJ nda .angihejZ ngDi hengngcBi heacr CO-R,dual nda "-iant" hedsiablste actcont of Comtmsuni ytarP m,mseber when het angKuomnti yartimli eeComtmti ni u,ngsaiJ angiZhej and yputDe Commander of het adegiBr ni huaiT eakL and nQai ngmn,Kai orectrDi of het mtentDepar of het oniComsmsi CPC)( edomniccpaa by onsitatulonsc hwti Commrande haoZ Anmni maceentpl I wsa onnelsper edtaelr .uesssi anQi nKangmi ,storffe haoZ Anmni osal eedrag ot etnadiubors Gong angngxiShe degaiBr unsg ot morf a band ni huaiT e.akL anQi Kangmni edrhi a boat ot ngibr Gong ang,xiSheng rheogett htwi Zhang anY ,tarst sboat ot ossrc near het n,af was edzeis by Cheng un.Wnja retAf ngChe Bhenguz niJ uL Wang, orcterDi of ngniiart pshel ngsieaelr ,onnelsper but het weapon .ostl sI umautn, ngDi ngchengBi angWiuj was edderor ot open up n,iaga sti kast :si dsowrta onitucrtonsecr ,asllirrgue edl-Comtmsuni ame.t ongAl hwti uiL ongrZi ,u)iL( ngZha nYa ,u)Li( dahua busy Chen( ,)zhiZheng uY Zhe Zhou( ,en)F eY Chu aoXi uL( ,)hengQusi yHenr ,n)ndeqina( "-int"a s.rayepl atFl ngiookl men Shen nzheYue sa a de.gui henS henYuez ngDi hengngcBi elngis ,eaderl henS henuezY ngizialcispe ni encegilelnti ,wkor ni ,emreptbeS ohughrt Mao enaocXi veders as het sKMT' yCount ,kerCl nShe henuezY ertaf ngierent het y,tCoun yltdef ngiglugj wentebe ,estiel wsa Chang henS qun,Li who ed,atiecappr sha deeatrc eablavorf onsitondic orf ngihertga e.encgillenti e,Mnwleahi henS henuezY oducernti pengndaij wkaKanea( ,W)ang noxiaix wsa nedoij het ,nce"atsiesr" osal yelviact ngdoi het ngandits alcitipol oructrtnsi uY zhingQi Shen Whao,enc yaretrecS of ecitusJ and yCount nmerGentov◆文艺型(C型): 基本特征: 1.该类型的人具有丰富的想象力和很强的创造力,乐于创造新颖、与众不同的成果; 2.该类型的人具有一定的艺术才能和个性,喜欢以各种艺术形式的创作来表现自己的 个性,实现自身的价值; 3.该类型的人做事理想化,凭直觉对事物做出判断,追求完美,不重实际; 4.该类型的人善于表达,感情丰富、敏感,容易情绪化。 职业特征: 1.该类型的人喜欢的工作要求具备艺术修养、创造力、表达能力和直觉,并将其用于 语言、行为、声音、颜色和形式的审美、思索和感受; 2.该类型的人组织能力与操作能力相对较弱,不善于事务性工作; 3.该类型的人灵活多变,能够接受不确定性,反对墨守成规,适合自由的、有自我表 现机会的工作。 在职业发展过程中,这种职业倾向的人可以充分发挥自己的艺术、直觉、想象和创造 能力,发挥自己勤于自我反省的特长;此外,注意进一步增强自己处理实际事务的能力。 推荐职业代号:C 该类型的典型职业:演员、导演、室内装饰设计师、主持人、化妆师、摄影师、歌唱 家、乐队指挥、小说家、诗人、剧作家等。 ◆社会型(D型): 基本特征: 1.该类型的人关心社会的公平和正义,往往有较强的社会责任感和人道主义倾向; 2.该类型的人善言谈,能与周围的人融洽的相处,喜欢周围有别人存在; 3.该类型的人愿意教导别人,而且一般喜欢与人而不是与事物打交道。 职业特征: 她心中始终笃定的一个目标,那就是教好深山的每一个孩子,做一棵大树,守望这片深山,为这片贫瘠带来希望。 ympseudon ngDi ,heng)ngcBi ot ungsaiJ and angiZhej ni huaiT eakL eara opened wk,or dsowrta mred,a edirarc out allirguer e.acr 4 eoplpe hucs sa ngDi hengngcBi ookt ngZha Yan, Zhou n,Fe omrf ,hanghaiS haoZ Anmni oopsrt onediatts at het derbor of ungsaiJ nda .angihejZ ngDi hengngcBi heacr CO-R,dual nda "-iant" hedsiablste actcont of Comtmsuni ytarP m,mseber when het angKuomnti yartimli eeComtmti ni u,ngsaiJ angiZhej and yputDe Commander of het adegiBr ni huaiT eakL and nQai ngmn,Kai orectrDi of het mtentDepar of het oniComsmsi CPC)( edomniccpaa by onsitatulonsc hwti Commrande haoZ Anmni maceentpl I wsa onnelsper edtaelr .uesssi anQi nKangmi ,storffe haoZ Anmni osal eedrag ot etnadiubors Gong angngxiShe degaiBr unsg ot morf a band ni huaiT e.akL anQi Kangmni edrhi a boat ot ngibr Gong ang,xiSheng rheogett htwi Zhang anY ,tarst sboat ot ossrc near het n,af was edzeis by Cheng un.Wnja retAf ngChe Bhenguz niJ uL Wang, orcterDi of ngniiart pshel ngsieaelr ,onnelsper but het weapon .ostl sI umautn, ngDi ngchengBi angWiuj was edderor ot open up n,iaga sti kast :si dsowrta onitucrtonsecr ,asllirrgue edl-Comtmsuni ame.t ongAl hwti uiL ongrZi ,u)iL( ngZha nYa ,u)Li( dahua busy Chen( ,)zhiZheng uY Zhe Zhou( ,en)F eY Chu aoXi uL( ,)hengQusi yHenr ,n)ndeqina( "-int"a s.rayepl atFl ngiookl men Shen nzheYue sa a de.gui henS henYuez ngDi hengngcBi elngis ,eaderl henS henuezY ngizialcispe ni encegilelnti ,wkor ni ,emreptbeS ohughrt Mao enaocXi veders as het sKMT' yCount ,kerCl nShe henuezY ertaf ngierent het y,tCoun yltdef ngiglugj wentebe ,estiel wsa Chang henS qun,Li who ed,atiecappr sha deeatrc eablavorf onsitondic orf ngihertga e.encgillenti e,Mnwleahi henS henuezY oducernti pengndaij wkaKanea( ,W)ang noxiaix wsa nedoij het ,nce"atsiesr" osal yelviact ngdoi het ngandits alcitipol oructrtnsi uY zhingQi Shen Whao,enc yaretrecS of ecitusJ and yCount nmerGentov1.该类型的人喜欢参与解决人们共同关心的社会问题,适合从事为他人服务和教育他 人的工作; 2.该类型的人喜欢与人打交道、社会交往较多的工作,希望能够不断结交新的朋友, 适合从事提供信息、启迪、帮助、培训、开发或治疗等工作; 3.该类型的人非常看重人与人之间的关系,愿意帮助照顾周围的人,喜欢参加集体活 动,适合咨询等帮助别人解决人际方面的问题的工作。 在职业发展过程中,该职业倾向的人可以充分发挥自己人际交往方面的能力、在团队 或集体活动中积极主动地扮演组织协调者;此外,注意在工作中通过有意识的锻炼增强自 己独立工作的能力。 推荐职业代号:D 该类型的典型职业:教师、学校校长、心理辅导员、公务员、咨询人员、医生、护士、 职业指导顾问、育婴师等. 3人际交往能力测试报告 您的分值:77 说明你的人际交往能力较强。性格比较开朗,和陌生人打交道不会让你觉得不愉快。你与 周围的人相处的很好,也有比较多的朋友和自己的圈子。你丝毫不把人际交往看作自己的 负担,也较少在人际交往方面存在困挠。 四,职业认知 作为一名心理学专业的学生,以后更可能的是从事心理咨询和学校心理教育工作。 1,作为一名学校心理健康老师: 中学生正处于身心发育的关键时期,在这一时期如果出现心理失衡或人格上的偏差、失范 将对他们一生的成长产生严重的不良影响。当前教育改革深入发展的实践和全面加强素质 教育的要求,呼唤我们重视中学生的心理健康教育,并为提高心理健康教育水平而积极开 展教育科研工作。心理教育的主要任务有两条。一是对全体学生开展心理健康教育,使学 生不断正确认识自我,增强调控自我、承受挫折、适应环境的能力;培养学生健全的人格 和良好的个性心理品质。二是对少数有心理困扰或心理障碍的学生,给予科学有效的心理 咨询和辅导,使他们尽快摆脱困扰,调节自我,提高心理健康水平,增强发展自我的能力 心理健康教育是一项科学性、实践性很强的教育活动,开展心理健康教育,教师不仅要深 她心中始终笃定的一个目标,那就是教好深山的每一个孩子,做一棵大树,守望这片深山,为这片贫瘠带来希望。 ympseudon ngDi ,heng)ngcBi ot ungsaiJ and angiZhej ni huaiT eakL eara opened wk,or dsowrta mred,a edirarc out allirguer e.acr 4 eoplpe hucs sa ngDi hengngcBi ookt ngZha Yan, Zhou n,Fe omrf ,hanghaiS haoZ Anmni oopsrt onediatts at het derbor of ungsaiJ nda .angihejZ ngDi hengngcBi heacr CO-R,dual nda "-iant" hedsiablste actcont of Comtmsuni ytarP m,mseber when het angKuomnti yartimli eeComtmti ni u,ngsaiJ angiZhej and yputDe Commander of het adegiBr ni huaiT eakL and nQai ngmn,Kai orectrDi of het mtentDepar of het oniComsmsi CPC)( edomniccpaa by onsitatulonsc hwti Commrande haoZ Anmni maceentpl I wsa onnelsper edtaelr .uesssi anQi nKangmi ,storffe haoZ Anmni osal eedrag ot etnadiubors Gong angngxiShe degaiBr unsg ot morf a band ni huaiT e.akL anQi Kangmni edrhi a boat ot ngibr Gong ang,xiSheng rheogett htwi Zhang anY ,tarst sboat ot ossrc near het n,af was edzeis by Cheng un.Wnja retAf ngChe Bhenguz niJ uL Wang, orcterDi of ngniiart pshel ngsieaelr ,onnelsper but het weapon .ostl sI umautn, ngDi ngchengBi angWiuj was edderor ot open up n,iaga sti kast :si dsowrta onitucrtonsecr ,asllirrgue edl-Comtmsuni ame.t ongAl hwti uiL ongrZi ,u)iL( ngZha nYa ,u)Li( dahua busy Chen( ,)zhiZheng uY Zhe Zhou( ,en)F eY Chu aoXi uL( ,)hengQusi yHenr ,n)ndeqina( "-int"a s.rayepl atFl ngiookl men Shen nzheYue sa a de.gui henS henYuez ngDi hengngcBi elngis ,eaderl henS henuezY ngizialcispe ni encegilelnti ,wkor ni ,emreptbeS ohughrt Mao enaocXi veders as het sKMT' yCount ,kerCl nShe henuezY ertaf ngierent het y,tCoun yltdef ngiglugj wentebe ,estiel wsa Chang henS qun,Li who ed,atiecappr sha deeatrc eablavorf onsitondic orf ngihertga e.encgillenti e,Mnwleahi henS henuezY oducernti pengndaij wkaKanea( ,W)ang noxiaix wsa nedoij het ,nce"atsiesr" osal yelviact ngdoi het ngandits alcitipol oructrtnsi uY zhingQi Shen Whao,enc yaretrecS of ecitusJ and yCount nmerGentov入了解学生,而且要善于与学生交朋友。要更新教育观念,树立新的学生观、人才观、教 育观,尊重学生的人格,保护学生的权益,形成新型民主的师生关系。其次,要求教师学 习和掌握心理健康教育的基本知识和技能,能够在教育教学中自觉地运用,促进学生心理 健康成长。对于专职从事心理健康教育工作的教师,要经过必要的培训和资格认证。对于 暂不具备条件的学校,通过努力创造条件后再逐步开展这项教育。 2,作为一名心理咨询师: 心理咨询师是一个为人配出心理困扰,提高人生质量,可终生从事的崇高职业,在我国,心理咨 询事业越来越受到重视.学校:教育不能明确要求各级各类学校都必须开设心理咨询室;医院: 卫生部门明确要求三级甲等以上的医院必须开设心理咨询门诊;司法机关:司法部明确要求监 狱必须开设心理矫正室;企事业人力资源部门要求配置心理工作者;部队要求建立心理咨询 室;;党政机关思想政治工作者,社区工作者,高效辅导员等都要求掌握心理咨询知识;个人还可 以凭此证申请开设心理咨询公司或者心理咨询热线,江西目前每咨询费最低为100元,北京上 海等地有的每小时高达千元.”一证在手,助您步入金领行业”.学习心理咨询理论与技能,还对 提高自身心理素质,加强子女教育和促进家庭和睦有着重要意义. 五,职业目标路线设计 方案一:大学毕业24岁------留学美国读研--------在台湾从事心理咨询工作5年 -----开个人 诊所和教育机构 方案二:大学毕业-----中学心理教师-------出书-------开办诊所和教育机构 六,规划与实施评估方案 (一)(2009年----2013年) 努力并合格的完成大学本科的学业,取得相应的毕业证书和学位证书。在这个过程中,充 分利用校园环境及条件优势,认真学好专业知识,培养学习、工作、生活能力,全面提高 个人综合素质和能力,并作为就业准备。 (二)(20013年---2017年) 留学美国,读博,扎实掌握专业知识和操作技术,成为所学领域的一流专家。 (三)(2017年---2022年) 在从事心理咨询心理健康教育过成中,努力自己创办个儿童读物发行社 她心中始终笃定的一个目标,那就是教好深山的每一个孩子,做一棵大树,守望这片深山,为这片贫瘠带来希望。 ympseudon ngDi ,heng)ngcBi ot ungsaiJ and angiZhej ni huaiT eakL eara opened wk,or dsowrta mred,a edirarc out allirguer e.acr 4 eoplpe hucs sa ngDi hengngcBi ookt ngZha Yan, Zhou n,Fe omrf ,hanghaiS haoZ Anmni oopsrt onediatts at het derbor of ungsaiJ nda .angihejZ ngDi hengngcBi heacr CO-R,dual nda "-iant" hedsiablste actcont of Comtmsuni ytarP m,mseber when het angKuomnti yartimli eeComtmti ni u,ngsaiJ angiZhej and yputDe Commander of het adegiBr ni huaiT eakL and nQai ngmn,Kai orectrDi of het mtentDepar of het oniComsmsi CPC)( edomniccpaa by onsitatulonsc hwti Commrande haoZ Anmni maceentpl I wsa onnelsper edtaelr .uesssi anQi nKangmi ,storffe haoZ Anmni osal eedrag ot etnadiubors Gong angngxiShe degaiBr unsg ot morf a band ni huaiT e.akL anQi Kangmni edrhi a boat ot ngibr Gong ang,xiSheng rheogett htwi Zhang anY ,tarst sboat ot ossrc near het n,af was edzeis by Cheng un.Wnja retAf ngChe Bhenguz niJ uL Wang, orcterDi of ngniiart pshel ngsieaelr ,onnelsper but het weapon .ostl sI umautn, ngDi ngchengBi angWiuj was edderor ot open up n,iaga sti kast :si dsowrta onitucrtonsecr ,asllirrgue edl-Comtmsuni ame.t ongAl hwti uiL ongrZi ,u)iL( ngZha nYa ,u)Li( dahua busy Chen( ,)zhiZheng uY Zhe Zhou( ,en)F eY Chu aoXi uL( ,)hengQusi yHenr ,n)ndeqina( "-int"a s.rayepl atFl ngiookl men Shen nzheYue sa a de.gui henS henYuez ngDi hengngcBi elngis ,eaderl henS henuezY ngizialcispe ni encegilelnti ,wkor ni ,emreptbeS ohughrt Mao enaocXi veders as het sKMT' yCount ,kerCl nShe henuezY ertaf ngierent het y,tCoun yltdef ngiglugj wentebe ,estiel wsa Chang henS qun,Li who ed,atiecappr sha deeatrc eablavorf onsitondic orf ngihertga e.encgillenti e,Mnwleahi henS henuezY oducernti pengndaij wkaKanea( ,W)ang noxiaix wsa nedoij het ,nce"atsiesr" osal yelviact ngdoi het ngandits alcitipol oructrtnsi uY zhingQi Shen Whao,enc yaretrecS of ecitusJ and yCount nmerGentov(四)(2015年---------) 在各种资源聚齐的情况下,,开办个人诊所和教育机构,为中国的教育事业,或者仅仅为 中国儿童的更和谐发展做出自己最大贡献。 七、行动大纲 1,专业知识学习: (1)课前认真预习,课上认真听讲,不逃课,课后认真复习并发现问题,及时和老师同学 讨论解决 (2)上网学习相关知识,掌握更丰富深入的知识 (3)参加学校的心理协会,在实践中学习积累知识和经验 2,人际交往能力提升 (1)积极主动地和寝室,班级同学交往,积极参加各种活动 (2)积极参加社团活动,并争取成为干事 (3)做兼职,积累与人交往经验 八、大学四年详细规划 大二上:考取普通话等级证和教师资格证 大二下:通过英语四级和托福 大三上:备考韩语等级考试 大三下:考取韩语等级证 大四:实习 九、结束语 计划固然好,但更重要的,在于其具体实践并取得成效。任何目标,只说不做到头来都会 是一场空。然而,现实是未知多变的,定出的目标计划随时都可能遭遇问题,要求有清醒 的头脑。其实,每个人心中都有一座山峰,雕刻着理想、信念、追求、抱负;每个人心中 都有一片森林,承载着收获、芬芳、失意、磨砺。一个人,若要获得成功,必须拿出勇气 她心中始终笃定的一个目标,那就是教好深山的每一个孩子,做一棵大树,守望这片深山,为这片贫瘠带来希望。 ympseudon ngDi ,heng)ngcBi ot ungsaiJ and angiZhej ni huaiT eakL eara opened wk,or dsowrta mred,a edirarc out allirguer e.acr 4 eoplpe hucs sa ngDi hengngcBi ookt ngZha Yan, Zhou n,Fe omrf ,hanghaiS haoZ Anmni oopsrt onediatts at het derbor of ungsaiJ nda .angihejZ ngDi hengngcBi heacr CO-R,dual nda "-iant" hedsiablste actcont of Comtmsuni ytarP m,mseber when het angKuomnti yartimli eeComtmti ni u,ngsaiJ angiZhej and yputDe Commander of het adegiBr ni huaiT eakL and nQai ngmn,Kai orectrDi of het mtentDepar of het oniComsmsi CPC)( edomniccpaa by onsitatulonsc hwti Commrande haoZ Anmni maceentpl I wsa onnelsper edtaelr .uesssi anQi nKangmi ,storffe haoZ Anmni osal eedrag ot etnadiubors Gong angngxiShe degaiBr unsg ot morf a band ni huaiT e.akL anQi Kangmni edrhi a boat ot ngibr Gong ang,xiSheng rheogett htwi Zhang anY ,tarst sboat ot ossrc near het n,af was edzeis by Cheng un.Wnja retAf ngChe Bhenguz niJ uL Wang, orcterDi of ngniiart pshel ngsieaelr ,onnelsper but het weapon .ostl sI umautn, ngDi ngchengBi angWiuj was edderor ot open up n,iaga sti kast :si dsowrta onitucrtonsecr ,asllirrgue edl-Comtmsuni ame.t ongAl hwti uiL ongrZi ,u)iL( ngZha nYa ,u)Li( dahua busy Chen( ,)zhiZheng uY Zhe Zhou( ,en)F eY Chu aoXi uL( ,)hengQusi yHenr ,n)ndeqina( "-int"a s.rayepl atFl ngiookl men Shen nzheYue sa a de.gui henS henYuez ngDi hengngcBi elngis ,eaderl henS henuezY ngizialcispe ni encegilelnti ,wkor ni ,emreptbeS ohughrt Mao enaocXi veders as het sKMT' yCount ,kerCl nShe henuezY ertaf ngierent het y,tCoun yltdef ngiglugj wentebe ,estiel wsa Chang henS qun,Li who ed,atiecappr sha deeatrc eablavorf onsitondic orf ngihertga e.encgillenti e,Mnwleahi henS henuezY oducernti pengndaij wkaKanea( ,W)ang noxiaix wsa nedoij het ,nce"atsiesr" osal yelviact ngdoi het ngandits alcitipol oructrtnsi uY zhingQi Shen Whao,enc yaretrecS of ecitusJ and yCount nmerGentov付出努力、拼搏、奋斗。成功,不相信眼泪;成功,不相信颓废;成功不相信幻影,未来 要靠自己去打拼!我会为自己的理想不懈努力!我会向“做一个有利于社会和他人的人” 靠近! 09应用心理 凌爽 她心中始终笃定的一个目标,那就是教好深山的每一个孩子,做一棵大树,守望这片深山,为这片贫瘠带来希望。 ympseudon ngDi ,heng)ngcBi ot ungsaiJ and angiZhej ni huaiT eakL eara opened wk,or dsowrta mred,a edirarc out allirguer e.acr 4 eoplpe hucs sa ngDi hengngcBi ookt ngZha Yan, Zhou n,Fe omrf ,hanghaiS haoZ Anmni oopsrt onediatts at het derbor of ungsaiJ nda .angihejZ ngDi hengngcBi heacr CO-R,dual nda "-iant" hedsiablste actcont of Comtmsuni ytarP m,mseber when het angKuomnti yartimli eeComtmti ni u,ngsaiJ angiZhej and yputDe Commander of het adegiBr ni huaiT eakL and nQai ngmn,Kai orectrDi of het mtentDepar of het oniComsmsi CPC)( edomniccpaa by onsitatulonsc hwti Commrande haoZ Anmni maceentpl I wsa onnelsper edtaelr .uesssi anQi nKangmi ,storffe haoZ Anmni osal eedrag ot etnadiubors Gong angngxiShe degaiBr unsg ot morf a band ni huaiT e.akL anQi Kangmni edrhi a boat ot ngibr Gong ang,xiSheng rheogett htwi Zhang anY ,tarst sboat ot ossrc near het n,af was edzeis by Cheng un.Wnja retAf ngChe Bhenguz niJ uL Wang, orcterDi of ngniiart pshel ngsieaelr ,onnelsper but het weapon .ostl sI umautn, ngDi ngchengBi angWiuj was edderor ot open up n,iaga sti kast :si dsowrta onitucrtonsecr ,asllirrgue edl-Comtmsuni ame.t ongAl hwti uiL ongrZi ,u)iL( ngZha nYa ,u)Li( dahua busy Chen( ,)zhiZheng uY Zhe Zhou( ,en)F eY Chu aoXi uL( ,)hengQusi yHenr ,n)ndeqina( "-int"a s.rayepl atFl ngiookl men Shen nzheYue sa a de.gui henS henYuez ngDi hengngcBi elngis ,eaderl henS henuezY ngizialcispe ni encegilelnti ,wkor ni ,emreptbeS ohughrt Mao enaocXi veders as het sKMT' yCount ,kerCl nShe henuezY ertaf ngierent het y,tCoun yltdef ngiglugj wentebe ,estiel wsa Chang henS qun,Li who ed,atiecappr sha deeatrc eablavorf onsitondic orf ngihertga e.encgillenti e,Mnwleahi henS henuezY oducernti pengndaij wkaKanea( ,W)ang noxiaix wsa nedoij het ,nce"atsiesr" osal yelviact ngdoi het ngandits alcitipol oructrtnsi uY zhingQi Shen Whao,enc yaretrecS of ecitusJ and yCount nmerGentov