壁纸
办公文件
生活文档
学习资料
当前位置:
首页
>
文档
>2024年高考第三次模拟考试化学参考答案及评分标准_2024年4月_01按日期_30号_2024届湖南省永州市高三第三次模拟考试_湖南省永州市2024年(届)高三年级高考第三次模拟考试化学
2024年高考第三次模拟考试化学参考答案及评分标准_2024年4月_01按日期_30号_2024届湖南省永州市高三第三次模拟考试_湖南省永州市2024年(届)高三年级高考第三次模拟考试化学
2026-02-14 08:09:52
2026-02-14 08:09:52
文档预览
文档信息
文档格式
pdf
文档大小
1.404 MB
文档页数
2 页
上传时间
2026-02-14 08:09:52
下载文档
文档内容
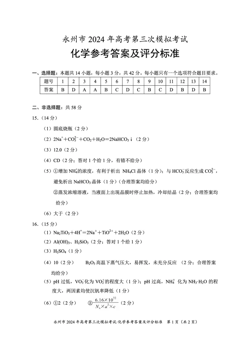
{#{QQABSYKUggAoAIJAARgCQQXwCkCQkBGAAAoGhAAAMAABCANABAA=}#}{#{QQABSYKUggAoAIJAARgCQQXwCkCQkBGAAAoGhAAAMAABCANABAA=}#}
提示
本文档需要支付0.99元
购买此文档
提示
为了保护文档版权,请下载文档后查看完整内容
下载文档
关闭
本文档来自网络内容,如有侵犯您的权益请联系我们删除,联系邮箱:wyl860211@qq.com。
上一篇
第二单元测试题_二年级上下册资料_小学二年级学习资料-25年更新版_2-04、小学二年级数学下册_2-4-2、练习题、作业、试题、试卷_青岛版63_单元测试卷
最新文档
第二单元测试题_二年级上下册资料_小学二年级学习资料-25年更新版_2-04、小学二年级数学下册_2-4-2、练习题、作业、试题、试卷_青岛版63_单元测试卷
01.《建设工程监理案例分析-交通》冲关直播密训(1).mp4_监理工程师_2025监理工程师_2025年监理工程师SVIP_2025年监理交通案例SVIP_04-冲刺串讲✿考点强化✿小灶集训
2024年高考数学新结构模拟适应性特训卷(二)(解析版)(1)_2024年4月_01按日期_6号_2024届新结构高考数学合集_新高考19题(九省联考模式)数学合集140套
第二单元测试卷(2)_二年级上下册资料_小学二年级学习资料-25年更新版_2-04、小学二年级数学下册_2-4-2、练习题、作业、试题、试卷_青岛版63_单元测试卷
第二单元测试卷2_一年级上下册资料_小学一年级学习资料-25年更新版_1-04、小学一年级数学下册_1-4-2、练习题、作业、试题、试卷_青岛54版_青岛54版单元检测卷
第二单元植物的生活-2023-2024学年度三年级科学上册期中专项复习(青岛版)_三年级上下册资料_小学三年级学习资料-25年更新版_3-09、小学三年级科学上册_青岛版_单元测试卷
2024年高考数学新结构模拟适应性特训卷(二)(考试A4版)(1)_2024年4月_01按日期_6号_2024届新结构高考数学合集_新高考19题(九省联考模式)数学合集140套
2024年高考数学新结构模拟适应性特训卷(二)答案(1)_2024年4月_01按日期_6号_2024届新结构高考数学合集_新高考19题(九省联考模式)数学合集140套
第二单元教材过关卷|冀教版(含答案)_二年级上下册资料_二年级语数英上下册学习资料_3-7-4、小学二年级数学下册_冀教版_3、单元测试卷
2024年高考数学新结构模拟适应性特训卷(三)答案(1)_2024年4月_01按日期_6号_2024届新结构高考数学合集_新高考19题(九省联考模式)数学合集140套
热门文档
第二单元提升练习_二年级上下册资料_小学二年级学习资料-25年更新版_2-01、小学二年级语文上册_2-1-2、练习题、作业、试题、试卷_单元测试卷_2023秋单元提升练习题1套
2024年高考数学新结构模拟适应性特训卷(三)(解析版)(1)_2024年4月_01按日期_6号_2024届新结构高考数学合集_新高考19题(九省联考模式)数学合集140套
第二单元提升练习_一年级上下册资料_小学一年级学习资料-25年更新版_1-01、小学一年级语文上册_03、单元试卷_2023秋单元提升练习题2套
第二单元总案_二年级上下册资料_小学二年级学习资料-25年更新版_2-01、小学二年级语文上册_2-1-3、课件、讲义、教案_《名师教案》语文BB版二年级上册(2021秋)_第二单元
第二、三单元过关检测卷_二年级上下册资料_小学二年级学习资料-25年更新版_2-04、小学二年级数学下册_2-4-2、练习题、作业、试题、试卷_青岛版63_单元测试卷
2024年高考数学新结构模拟适应性特训卷(三)(考试A4版)(1)_2024年4月_01按日期_6号_2024届新结构高考数学合集_新高考19题(九省联考模式)数学合集140套
第九单元测试卷(一)_二年级上下册资料_二年级语数英上下册学习资料_3-7-3、小学二年级数学上册_北师大版_3、单元测试卷
2024年高考数学新结构模拟适应性特训卷(一)(解析版)(1)_2024年4月_01按日期_6号_2024届新结构高考数学合集_新高考19题(九省联考模式)数学合集140套
第三次月考卷(二)_三年级上下册资料_小学三年级学习资料-25年更新版_3-01、小学三年级语文上册_3-1-2、练习题、作业、试题、试卷_月考测试卷
第三单元跟踪检测卷_二年级上下册资料_小学二年级学习资料-25年更新版_2-04、小学二年级数学下册_2-4-2、练习题、作业、试题、试卷_青岛版63_单元测试卷
随机文档
2024年高考数学新结构模拟适应性特训卷(一)(考试A4版)(1)_2024年4月_01按日期_6号_2024届新结构高考数学合集_新高考19题(九省联考模式)数学合集140套
第三单元跟踪检测卷_一年级上下册资料_一年级上语数英上下册学习资料_3-6-4、小学一年级数学下册_北师大版_3、单元测试卷
2024年高考数学新结构模拟适应性特训卷(一)答案(1)_2024年4月_01按日期_6号_2024届新结构高考数学合集_新高考19题(九省联考模式)数学合集140套
第三单元跟踪检测卷_一年级上下册资料_一年级上语数英上下册学习资料_3-6-3、小学一年级数学上册_人教版_3、单元测试卷
2024年高考数学新模式新题型数学与阅读理解学生版(1)_2024年4月_01按日期_6号_2024届新结构高考数学合集_新高考19题(九省联考模式)数学合集140套
第三单元综合测试卷1_一年级上下册资料_一年级上语数英上下册学习资料_3-6-2、小学一年级语文下册_统编、部编、人教(语文全国统一只有一个版)_3、单元测试卷
第三单元测试卷(2)_三年级上下册资料_三年级上语数英上下册学习资料_3-8-4、小学三年级数学下册_北师大版_3、单元测试卷
2024年高考数学小专题(8+3+3)特训:指数函数与对数函数(难题篇)(1)_2024年3月_013月合集_2024届新高考19题(九省联考模式)数学合集140套
2024年高考数学19题新模式新结构新题型数学与阅读理解(1)_2024年4月_01按日期_6号_2024届新结构高考数学合集_新高考19题(九省联考模式)数学合集140套
第三单元测试卷1_三年级上下册资料_三年级上语数英上下册学习资料_3-8-4、小学三年级数学下册_北师大版_3、单元测试卷