壁纸
办公文件
生活文档
学习资料
当前位置:
首页
>
文档
>南开第七次联考-化学答案_2024年3月_013月合集_2024届重庆市南开中学高三下学期第七次质量检测_重庆市南开中学校2023-2024学年高三下学期第七次质量检测化学试题
南开第七次联考-化学答案_2024年3月_013月合集_2024届重庆市南开中学高三下学期第七次质量检测_重庆市南开中学校2023-2024学年高三下学期第七次质量检测化学试题
2026-02-15 20:46:00
2026-02-15 08:09:25
文档预览
文档信息
文档格式
pdf
文档大小
3.170 MB
文档页数
3 页
上传时间
2026-02-15 08:09:25
下载文档
文档内容
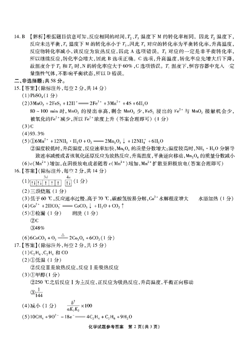
{#{QQABRYYAggioAIAAAAhCAQFyCACQkAECACoOgEAAsAAAiBFABAA=}#}{#{QQABRYYAggioAIAAAAhCAQFyCACQkAECACoOgEAAsAAAiBFABAA=}#}{#{QQABRYYAggioAIAAAAhCAQFyCACQkAECACoOgEAAsAAAiBFABAA=}#}
提示
本文档需要支付0.99元
购买此文档
提示
为了保护文档版权,请下载文档后查看完整内容
下载文档
关闭
本文档来自网络内容,如有侵犯您的权益请联系我们删除,联系邮箱:wyl860211@qq.com。
上一篇
9《复活(节选)》课后巩固(解析版)-上好课2022-2023学年高二语文选择性必修上册同步备课系列(统编版)_new(1)_E015高中全科试卷_语文试题_选修上_1.同步练习(3套)
下一篇
9《复活(节选)》(同步学案)-上好课2022-2023学年高二语文选择性必修上册同步备课系列(统编版)_new_E015高中全科试卷_语文试题_选修上_3.新版高中语文试卷选择性必修上册
最新文档
浙江省五湖联盟2024-2025学年高一下学期期中联考地理试卷(图片版,含答案)_2024-2025高一(7-7月题库)_2025年6月7.10新增_0609浙江省五湖联盟2024-2025学年高一下学期期中联考试题
浙江省五湖联盟2024-2025学年高一下学期期中联考历史试卷(图片版,含答案)_2024-2025高一(7-7月题库)_2025年6月7.10新增_0609浙江省五湖联盟2024-2025学年高一下学期期中联考试题
地理试卷(长郡高三6)_2024年2月_01每日更新_21号_2024届湖南省长沙市长郡中学高三下学期寒假作业检测(月考六)_湖南省长沙市长郡中学2024届高三下学期寒假作业检测(月考六)地理
1997年西藏高考生物真题及答案_生物高考真题试卷_旧1990-2007·高考生物真题_1990-2007·高考生物真题·PDF_西藏
浙江省五湖联盟2024-2025学年高一下学期期中联考化学试卷(PDF版,含答案)_2024-2025高一(7-7月题库)_2025年6月7.10新增_0609浙江省五湖联盟2024-2025学年高一下学期期中联考试题
第6课古代人类的迁徙和区域文化的形成(原卷版)_E015高中全科试卷_历史试题_选修3_人教版历史选修三同步练习(030份)_同步练习(第一套)
1997年西藏高考理科数学真题及答案_数学高考真题试卷_旧1990-2007·高考数学真题_1990-2007·高考数学真题·word_西藏
浙江省丽水市发展共同体2024-2025学年高一下学期期中联考历史试题(含答案)_2024-2025高一(7-7月题库)_2025年04月试卷_0424浙江省丽水市发展共同体2024-2025学年高一下学期4月期中联考
第6课全球航路的开辟(含答案解析)-2022-2023学年高一历史下学期课后诊断性课时练+单元练(中外历史纲要下册)_E015高中全科试卷_历史试题_必修下_2.同步练习_课时练+单元测试2023年
浙江省丽水市发展共同体2024-2025学年高一下学期4月期中联考语文试卷(PDF版,含答案)_2024-2025高一(7-7月题库)_2025年04月试卷
热门文档
1997年西藏高考理科数学真题及答案_数学高考真题试卷_旧1990-2007·高考数学真题_1990-2007·高考数学真题·PDF_西藏
地理试卷(红色十校2月高三)_2024年2月_01每日更新_23号_2024届江西省红色十校高三下学期2月联考_江西省红色十校2024届高三下学期2月联考地理
1997年西藏高考文科数学真题及答案_数学高考真题试卷_旧1990-2007·高考数学真题_1990-2007·高考数学真题·word_西藏
第6课从隋唐盛世到五代十国课时创优训练-2022-2023学年高一历史统编版必修中外历史纲要(上)(word版含答案)_E015高中全科试卷_历史试题_必修上_2.同步练习_同步练习(第二套)
浙江省丽水市发展共同体2024-2025学年高一下学期4月期中联考英语试卷(图片版,无听力音频有听力原文)_2024-2025高一(7-7月题库)_2025年04月试卷
地理试卷(2024.03)_2024年3月_013月合集_2024届安徽省池州市普通高中高三下学期教学质量统一监测(池州二模)_2024年池州市普通高中高三教学质量统一监测地理
第6课从隋唐盛世到五代十国同步练习-2022-2023学年高中历史统编版(2019)必修中外历史纲要上册_E015高中全科试卷_历史试题_必修上_2.同步练习_同步练习+单元测试2023年
浙江省丽水市发展共同体2024-2025学年高一下学期4月期中联考生物试卷(扫描版有答案)_2024-2025高一(7-7月题库)_2025年04月试卷
地理试卷答案.FBD_2024年5月_01按日期_28号_2024届湖南省邵阳市高三年级第三次联考_湖南省2024届邵阳市高三年级第三次联考地理
第6课《哈姆雷特》(节选)-教考融合2022-2023学年高一下学期语文同步练习(统编版必修下册)解析版(1)_E015高中全科试卷_语文试题_必修下_2.新版高中语文试卷必修下册
随机文档
浙江省丽水市发展共同体2024-2025学年高一下学期4月期中联考物理试卷(PDF版,含答案)_2024-2025高一(7-7月题库)_2025年04月试卷
地理试卷_2024年5月_01按日期_28号_2024届湖南省邵阳市高三年级第三次联考_湖南省2024届邵阳市高三年级第三次联考地理
浙江省丽水市发展共同体2024-2025学年高一下学期4月期中联考数学试卷(pdf版含答案)_2024-2025高一(7-7月题库)_2025年04月试卷
第6课《哈姆雷特》(节选)-教考融合2022-2023学年高一下学期语文同步练习(统编版必修下册)原卷版(1)_E015高中全科试卷_语文试题_必修下_2.新版高中语文试卷必修下册
地理试卷_2024年5月_01按日期_28号_2024届湖南省邵阳市高三年级第三次联考_湖南省2024届邵阳市高三年级第三次联考地理
1997年西藏高考文科数学真题及答案_数学高考真题试卷_旧1990-2007·高考数学真题_1990-2007·高考数学真题·PDF_西藏
浙江省丽水市发展共同体2024-2025学年高一下学期4月期中联考地理试卷(PDF版,含答案)_2024-2025高一(7-7月题库)_2025年04月试卷
1997年西藏高考历史真题及答案_历史高考真题试卷_旧1990-2007·高考历史真题_1990-2007·高考历史真题·word_西藏
浙江省丽水市发展共同体2024-2025学年高一下学期4月期中联考化学试卷(图片版,含答案)_2024-2025高一(7-7月题库)_2025年04月试卷
第6课 西方的文官制度练习(解析版)_E015高中全科试卷_历史试题_选修1_2.同步练习_同步练习_第06课西方的文官制度(练习)