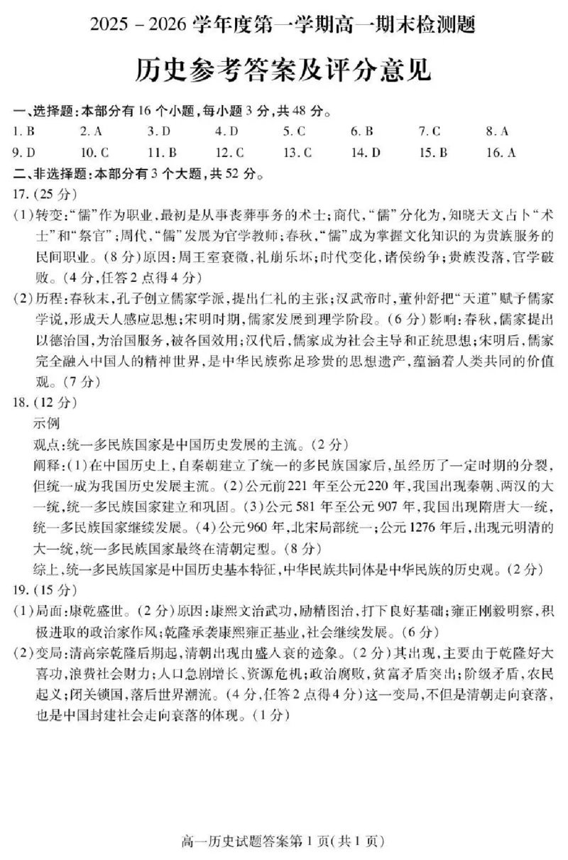
当前位置:首页>文档>内江市2025-2026学年度第一学期高一期末检测题历史答案_2024-2025高一(7-7月题库)_2026年1月高一_260130四川省内江市2025-2026学年度第一学期高一期末检测题(全)

内江市2025-2026学年度第一学期高一期末检测题历史答案_2024-2025高一(7-7月题库)_2026年1月高一_260130四川省内江市2025-2026学年度第一学期高一期末检测题(全)

  • 2026-03-30 19:41:37 2026-02-15 13:59:49

文档预览

内江市2025-2026学年度第一学期高一期末检测题历史答案_2024-2025高一(7-7月题库)_2026年1月高一_260130四川省内江市2025-2026学年度第一学期高一期末检测题(全)

文档信息

文档格式
pdf
文档大小
0.406 MB
文档页数
1 页
上传时间
2026-02-15 13:59:49