壁纸
办公文件
生活文档
学习资料
当前位置:
首页
>
文档
>河北省沧州四县联考2024-2025学年高一上学期11月月考试题化学Word版含解析_2024-2025高一(7-7月题库)_2024年12月试卷_1227河北省沧州四县联考2024-2025学年高一上学期11月月考
河北省沧州四县联考2024-2025学年高一上学期11月月考试题化学Word版含解析_2024-2025高一(7-7月题库)_2024年12月试卷_1227河北省沧州四县联考2024-2025学年高一上学期11月月考
2026-02-16 01:28:54
2026-02-16 00:11:21
文档预览
文档信息
文档格式
pdf
文档大小
0.501 MB
文档页数
8 页
上传时间
2026-02-16 00:11:21
下载文档
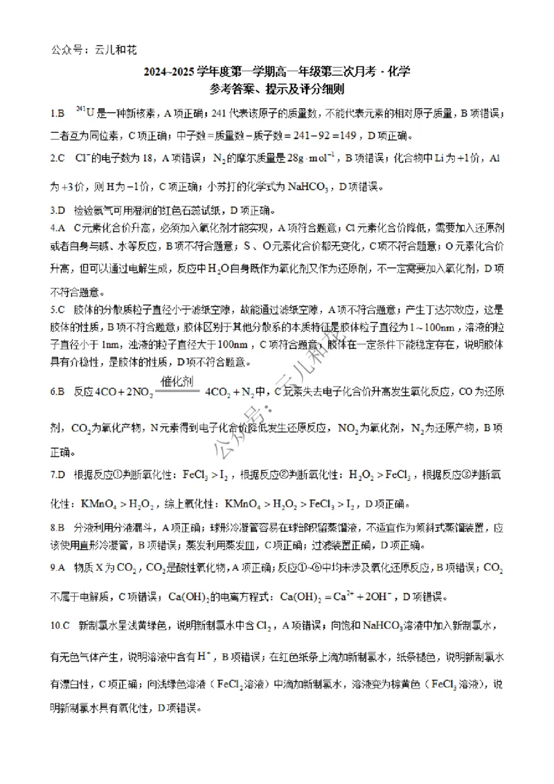
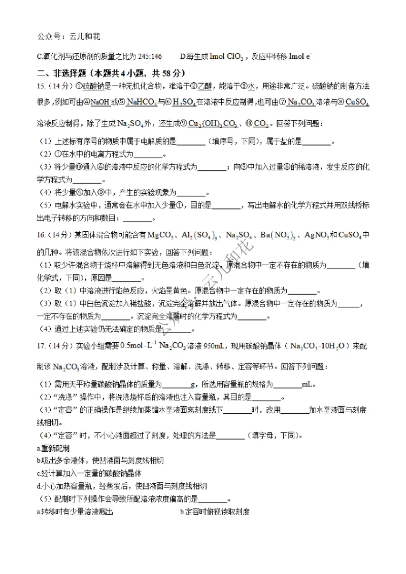
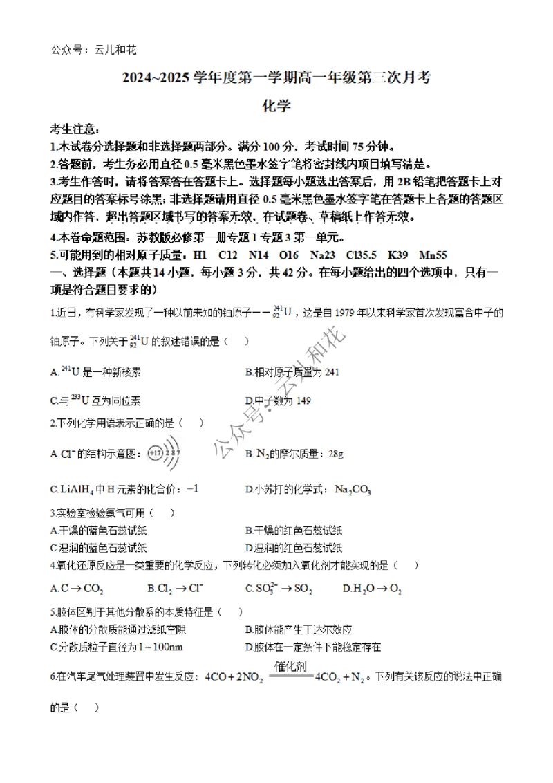
文档内容
花 和 儿 云 : 号 众 公花 和 儿 云 : 号 众 公花 和 儿 云 : 号 众 公花 和 儿 云 : 号 众 公花 和 儿 云 : 号 众 公花 和 儿 云 : 号 众 公花 和 儿 云 : 号 众 公花 和 儿 云 : 号 众 公
提示
本文档需要支付0.99元
购买此文档
提示
为了保护文档版权,请下载文档后查看完整内容
下载文档
关闭
本文档来自网络内容,如有侵犯您的权益请联系我们删除,联系邮箱:wyl860211@qq.com。
上一篇
1995年河北高考化学真题及答案_化学高考真题试卷_旧1990-2007·高考化学真题_1990-2007·高考化学真题·PDF_河北
下一篇
参考答案提示及评分细则(6)_2024年2月_01每日更新_22号_2024届湖南天壹联盟三湘名校高三下学期入学摸底考试_湖南天壹联盟三湘名校2024届高三下学期入学摸底考试物理
最新文档
地理(九省联考考后提升卷,黑龙江、吉林卷)-2024年1月“九省联考”地理真题完全解读与考后提升(解析版)_2024年4月_其他_2024年1月新“九省联考”考后提升卷(原卷+解析)
浙江省宁波市慈溪市2023-2024学年高一下学期期末测试数学试卷(原卷版)_2024-2025高一(7-7月题库)_2024年7月试卷_0701浙江省宁波市慈溪市2023-2024学年高一下学期期末考试
1998年四川高考理科数学真题及答案_数学高考真题试卷_旧1990-2007·高考数学真题_1990-2007·高考数学真题·PDF_四川
第一单元化学反应的热效应-冲刺期末高二化学期末单元复习测试(人教版2019选择性必修1)(原卷版)_E015高中全科试卷_化学试题_选修1_3.新版人教版高中化学试卷选择性必修1
地理(九省联考考后提升卷,黑龙江、吉林卷)-2024年1月“九省联考”地理真题完全解读与考后提升(原卷版)_2024年4月_其他_2024年1月新“九省联考”考后提升卷(原卷+解析)
浙江省宁波市慈溪市2023-2024学年高一下学期6月期末英语试题_2024-2025高一(7-7月题库)_2024年7月试卷_0701浙江省宁波市慈溪市2023-2024学年高一下学期期末考试
1998年四川高考文科数学真题及答案_数学高考真题试卷_旧1990-2007·高考数学真题_1990-2007·高考数学真题·word_四川
第一单元从中华文明起源到秦汉统一多民族封建国家的建立与巩固(能力提升)(解析版)_E015高中全科试卷_历史试题_必修上_1.单元测试_单元测试卷
地理(九省联考考后提升卷,贵州卷)(解析版)_2024年4月_其他_2024年1月新“九省联考”考后提升卷(原卷+解析)_2024年1月“九省联考”地理真题完全解读与考后提升
浙江省宁波市慈溪市2023-2024学年高一下学期6月期末考试化学试题_2024-2025高一(7-7月题库)_2024年7月试卷_0701浙江省宁波市慈溪市2023-2024学年高一下学期期末考试
热门文档
1998年四川高考文科数学真题及答案_数学高考真题试卷_旧1990-2007·高考数学真题_1990-2007·高考数学真题·PDF_四川
1998年四川高考地理真题_地理高考真题试卷_旧1990-2007·高考地理真题_1990-2007·高考地理真题·word_四川
第一单元从中华文明起源到秦汉统一多民族封建国家的建立与巩固(基础过关)(解析版)_E015高中全科试卷_历史试题_必修上_1.单元测试_单元测试卷
地理(九省联考考后提升卷,贵州卷)(原卷版)_2024年4月_其他_2024年1月新“九省联考”考后提升卷(原卷+解析)_2024年1月“九省联考”地理真题完全解读与考后提升
浙江省宁波市慈溪市2023-2024学年高一下学期6月期末地理试题_2024-2025高一(7-7月题库)_2024年7月试卷_0701浙江省宁波市慈溪市2023-2024学年高一下学期期末考试
第一单元从中华文明起源到秦汉统一多民族封建国家的建立与巩固(基础过关)(原卷版)_E015高中全科试卷_历史试题_必修上_1.单元测试_单元测试卷
地理(九省联考考后提升卷,河南卷)(解析版)_2024年4月_其他_2024年1月新“九省联考”考后提升卷(原卷+解析)_2024年1月“九省联考”地理真题完全解读与考后提升
浙江省宁波市宁波九校2024-2025学年高一下学期6月期末地理试题(图片版,含答案)_2024-2025高一(7-7月题库)_2025年7月_250702浙江宁波市2024-2025高一下期末九校联考
1998年四川高考历史真题及答案_历史高考真题试卷_旧1990-2007·高考历史真题_1990-2007·高考历史真题·word_四川
第一单元从中华文明起源到秦汉统一多民族封建国家的建立与巩固单元检测-2022-2023学年高中历史统编版(2019)必修中外历史纲要上册_E015高中全科试卷_历史试题_必修上_2.同步练习
随机文档
1998年四川高考历史真题及答案_历史高考真题试卷_旧1990-2007·高考历史真题_1990-2007·高考历史真题·PDF_四川
浙江省宁波市六校联盟2024-2025学年高一下学期期中联考历史试题(含答案)_2024-2025高一(7-7月题库)_2025年05月试卷_0512浙江省宁波市六校联盟2024-2025学年高一下学期4月期中考试
地理(九省联考考后提升卷,河南卷)(原卷版)_2024年4月_其他_2024年1月新“九省联考”考后提升卷(原卷+解析)_2024年1月“九省联考”地理真题完全解读与考后提升
1998年四川高考化学真题及答案_化学高考真题试卷_旧1990-2007·高考化学真题_1990-2007·高考化学真题·word_四川
地理(九省联考考后提升卷,广西卷)-2024年1月“九省联考”地理真题完全解读与考后提升(解析版)_2024年4月_其他_2024年1月新“九省联考”考后提升卷(原卷+解析)
1998年四川高考化学真题及答案_化学高考真题试卷_旧1990-2007·高考化学真题_1990-2007·高考化学真题·PDF_四川
浙江省宁波市六校联盟2024-2025学年高一下学期4月期中语文试卷(PDF版,含答案)_2024-2025高一(7-7月题库)_2025年05月试卷_0512浙江省宁波市六校联盟2024-2025学年高一下学期4月期中考试
第一单元专项练习(非连续文本阅读)(原卷版)-上好课2022-2023学年高二语文选择性必修上册同步备课系列(统编版)_new_E015高中全科试卷_语文试题_选修上_1.同步练习(3套)
25年土建案例-四色笔记_监理工程师_2025监理工程师_2025年监理工程师SVIP_2025年监理土建案例SVIP_01-精华文档✿电子教材✿历年真题_12-案例《四色笔记》SMR
1998年吉林高考生物真题_生物高考真题试卷_旧1990-2007·高考生物真题_1990-2007·高考生物真题·word_吉林