当前位置:首页>文档>第九单元中华人民共和国成立和社会主义革命与建设(能力提升)(原卷版)_E015高中全科试卷_历史试题_必修上_1.单元测试_单元测试卷

第九单元中华人民共和国成立和社会主义革命与建设(能力提升)(原卷版)_E015高中全科试卷_历史试题_必修上_1.单元测试_单元测试卷

  • 2026-04-04 06:03:32 2026-02-16 05:50:42

文档预览

第九单元中华人民共和国成立和社会主义革命与建设(能力提升)(原卷版)_E015高中全科试卷_历史试题_必修上_1.单元测试_单元测试卷
第九单元中华人民共和国成立和社会主义革命与建设(能力提升)(原卷版)_E015高中全科试卷_历史试题_必修上_1.单元测试_单元测试卷
第九单元中华人民共和国成立和社会主义革命与建设(能力提升)(原卷版)_E015高中全科试卷_历史试题_必修上_1.单元测试_单元测试卷
第九单元中华人民共和国成立和社会主义革命与建设(能力提升)(原卷版)_E015高中全科试卷_历史试题_必修上_1.单元测试_单元测试卷
第九单元中华人民共和国成立和社会主义革命与建设(能力提升)(原卷版)_E015高中全科试卷_历史试题_必修上_1.单元测试_单元测试卷
第九单元中华人民共和国成立和社会主义革命与建设(能力提升)(原卷版)_E015高中全科试卷_历史试题_必修上_1.单元测试_单元测试卷
第九单元中华人民共和国成立和社会主义革命与建设(能力提升)(原卷版)_E015高中全科试卷_历史试题_必修上_1.单元测试_单元测试卷
第九单元中华人民共和国成立和社会主义革命与建设(能力提升)(原卷版)_E015高中全科试卷_历史试题_必修上_1.单元测试_单元测试卷

文档信息

文档格式
docx
文档大小
0.047 MB
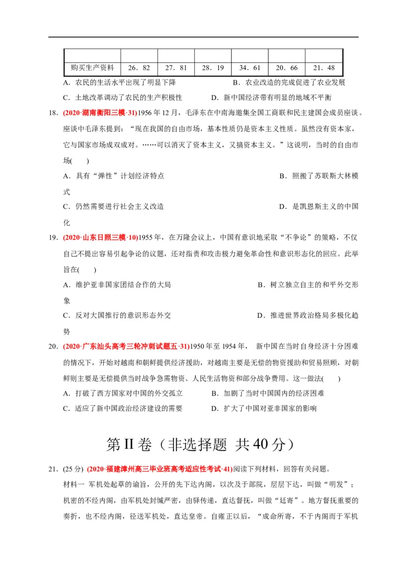
文档页数
8 页
上传时间
2026-02-16 05:50:42

文档内容

第九单元 中华人民共和国成立和社会主义革命与建设 能力提升卷 班级___________ 姓名___________ 学号____________ 分数____________ (考试时间:40分钟 试卷满分:100分) 注意事项: 1.本试卷分第I卷(选择题)和第II卷(非选择题)两部分。答卷前,考生务必将自己的班级、 姓名、学号填写在试卷上。 2.回答第I卷时,选出每小题答案后,将答案填在选择题上方的答题表中。 3.回答第II卷时,将答案直接写在试卷上。 第Ⅰ卷(选择题 共 60 分) 1 2 3 4 5 6 7 8 9 10 11 12 13 14 15 16 17 18 19 20 一、选择题:本题共20个小题,每小题3分,共60分。在每小题给出的四个选项中,只有一项是 符合题目要求的。 1. (2020·百校联盟TOP20全国Ⅱ卷高三9月联考·17)1948年,毛泽东将关于五一劳动节口号原稿 中的“工人阶级是中国人民革命的领导者,解放区的工人阶级是新中国的主人翁”,改为“各 民主党派、各人民团体、各社会贤达,迅速召开政治协商会议,讨论并实现召集人民代表大会, 成立民主联合政府”。这体现了( ) A.中国共产党建设民主政治的诚意和决心 B.人民解放军取得战略决战的胜利 C.中国共产党开始意识到统一战线的重要 D.工人阶级不再是革命的领导阶级 2.(2019·江苏盐城三模·10)1954年,第一届全国人民代表大会在北京召开,当时专门成立了以毛泽 东为主席的宪法起草委员会,在组织8000多人讨论、修改的基础上,又有1.5亿人参与建言, 征集到各方面意见118万多条。宪法起草委员会对这些意见认真研究,采纳吸收100多条。这 一过程( ) A.奠定了国家政治建设的基石 B.建立了人民民主统一战线 C.满足了人民当家作主的愿望 D.确立了“依法治国” 方略 3.(2020·湖南永州三模·31)1956年全国先进生产者代表会议上,4703人被授予全国先进生产者称 号。此次劳模评选的主要标准是“提前完成五年计划规定指标”“达到优等质量指标”“在学 习与推广先进经验或在掌握先进技术试制新产品方面有成就”“在节约方面有优良成绩”等。 这次评选表彰活动( ) A.折射出新中国国民经济恢复任务的完成 B.有利于构建崇尚劳动和技术的社会氛围 C.旨在推动社会主义三大改造的顺利进行 D.反映了广大民众对新生政权认同感增强 4.(2020·湖北荆、荆、襄、宜四地七校联盟高三期末·30)陈云在编制“一五”计划草案时指出: “我国因为经济落后,要在短时期内赶上去,因此,计划中的平衡是一种紧张的平衡。计划中 要有带头的东西。就近期来说,就是工业,尤其是重工业。……样样宽裕的平衡是不会有的, 齐头并进是进不快的。”由此可见“一五”计划的编制( ) A.以综合平衡为基本原则 B.以计划 体制推动经济建设 C.参考英美国家的经济水平 D.以重工业的发 展为先行 5.(2020·内蒙古乌兰察高三1月调研·31)在“一五”计划期间,上海对内地的支援是很大的。有份 资料说,当时上海有21万人支援外地,其中工程技术人员2.3万多人,熟练技工8万人,还 有5万多人的设计、建筑、安装队伍参加重点工程建设,对于内地的发展,起了很大作用。这 可以用来佐证当时( ) A.区位条件决定经济发展程度 B.上海成为劳动力的主 要输出地 C.国家战略助推区域协同发展 D.内地与沿海经济相互 联系加强 6.(2020·广西桂林一模·31)1959年4月29日,毛泽东用党内通信的形式写信给省、地、县、社、 队、小队六级干部说:“根本不要管上级规定的那一套指标。不管这些,只管现实可能性。例 如,去年亩产实际只有三百斤的,今年能增产一百斤、二百斤,也就很好了。”毛泽东此信件 ( )A.表明对计划经济体制的批评 B.鼓励基层干部群众继 续大跃进 C.有效清除了“左”倾错误影响 D.认识到经济建设中存在着问 题 7.(2020·广东汕头一模·30)1950年1月,毛泽东在与苏联方面会谈时指出,签订中苏新条约将得到 中国国内各方面的拥护,同时有利于处理旧中国与帝国主义订立的条约。他同时指出在新条约 中应反映两国间“完全新型的关系”。由此可知,毛泽东( ) A.提出了“一边倒”外交策略 B.坚持独立自主的外交 政策 C.大力倡导和平共处五项原则 D.希望打破西方的外交 孤立 8.(2020·湖北荆门高三元月调研·31)毛泽东的“求同存异”外交思想是以其矛盾学说为哲学基础的。 以“求同”为基本价值取向,以“异”的非对抗性质为基本前提,以“异”的具体状况为策略 根据,以“同”与“异”的发展变化为客观条件,指导了新中国的外交实践。据此可知毛泽东 的“求同存异”外交思想( ) A.舍弃了中国传统文化 B. 缺乏一定的理论依据 C.体现了原则性与灵活性的统一 D.标志着新中国外交的成熟 9.(2020·山东德州高三期末·9)1952年,中国代表团团长南汉宸在莫斯科国际经济会议上指出, “我们深信不同政治制度的国家是可以和平共处、发展国际经济贸易关系的。”南汉宸指示中 国代表团,在对外贸易上不能向苏一边倒。中国和英法等国签订了一系列贸易协定。这反映出 ( ) A.社会主义阵营内部出现分化 B.和平共处五项原则促 进外贸发展 C.美国在西方世界影响力下降 D.中国经贸政策突破意 识形态因素 10.(2020·江西五市八校协作体高三第一次联考·16)游艳丽在《美国对华政策与新中国“一边倒” 交政策之联系》中论述:“一边倒外交政策的实施不仅使新中国在紧急援助、外交等方面倚重 苏联,并且政治体制、经济体制的某些方面也照搬前苏联经验,产生了许多弊端,走了许多弯 路。同时也加剧了中美关系的冻结程度,限制了中国外交向纵深的发展。”这反映了新中国初 期的“一边倒”外交( )A.未给新中国带来积极作用和加剧了美国对中国的敌视 B.不利于新中国利用更多的外部条件和良机发展自己 C.违背了独立自主原则和便于苏联控制中国 D.利于新中国接受苏联的援助恢复发展经济和巩固政权 11.(2019·北京朝阳区高三上学期期中·15)经过22年的不解努力,中华人民共和国在联合国的合法 权利得到恢复。取得这样辉煌的成就主要源于( ) A.中国是联合国创始会员国 B.坚持独立自主 的外交政策 C.中美中日关系实现正常化 D .积极开展 广泛的多边外交 12.(2020·四川南充高二第一学期期末·15)新中国成立初期,《相声行内轶闻》曾记录一件事:当 时北京“折唱八角鼓”演员在某印刷厂演出“折唱”前,使了传统笑料垫话《反正话》来博取 掌声(如“孙猴子,猴孙子”等)结果,台下的工人提出“我们不听这些对我们没有教育意义的 旧玩艺”“我们开晚会不光是为了开心、取笑、滚热闹,我还要在娱乐里领受教育”。这种现 象( ) A.说明当时文艺事业异常繁荣 B.反映了新旧文艺观念 的冲突 C.说明传统艺术已无存在必要 D.体现了“双百”方针 的影响 13.(2020·河南高三6月质量检测·31)1954年,毛泽东在一次谈话中提到,“瑞金时代组织最纯洁, 但有一个缺点,形式纯洁,却孤立了自己,政权不稳定,要搬家(即经过长征搬到延安)"。毛主 席的讲话意在强调( ) A.坚持共产党的正确领导 B.保证人 民当家做主C.巩固人民民主统一战线 D.建立现 代法治制度 14.(2020·山东德州二模·10)下表是“一五”时期部分工、农业产品产量统计表(除单独标出外,单 位均为万吨) 产品 粮食 棉花 油料 猪 纱 布 原盐 食用 年份 (万头) (亿米) 植物油 1953年 16683 117.5 385.6 9613 74.5 46.9 357 101 1957年 19505 164.0 419.6 14590 84.4 50.5 828 110 这反映出当时( ) A.农业社会主义改造完成 B.国民经 济均衡发展 C.经济发展目标提前实现 D.发展工 业兼顾民生 15.(2020·福建厦门二模·31)“一五”计划期间,第一拖拉机厂等6项国家重点工业项目落地洛阳。 1956~1958年,洛阳水泥厂等4家大型国营工厂先后建成,另有88家商店从上海、广州等地 迁入,其中三友理发店、大新酒楼等成为当地各自行业的领头羊。由此可知,当时( ) A.全国工业布局发生根本改变 B.重工业比例畸重的问 题初步得到解决 C.工业建设推动了城市化进程 D.私营企业在社会主义 建设中蓬勃发展 16.(2020·湖北武汉高三毕业六月供题二·31)1964年9月,全国计划会议召开,按照毛泽东的指示, 会议集中讨论了计划工作的改进问题,首次提出了“大权独揽、小权分散”“统一领导、分级 管理”的原则。这一原则的提出( ) A.有利于国民经济的调整 B.冲破了 计划经济体制的束缚 C.是对人民公社化的否定 D.促进了 工农业经济协调发展 17.(2020·广东肇庆高三高考质量检测考试·31)下表为1952~1953年农户实际购买力支出结构情况 (单位:%)统计表,从该表可知( ) 河南9个乡 广东12个乡 鄂湘赣3省10个乡 1952年 1953年 1952年 1953年 1952年 1953年 购买生活资料 73.18 72.19 71.81 65.39 79.34 78.52购买生产资料 26.82 27.81 28.19 34.61 20.66 21.48 A.农民的生活水平出现了明显下降 B.农业改造的完成促进了农业发展 C.土地改革调动了农民的生产积极性 D.新中国经济带有明显的地域不平衡 18.(2020·湖南衡阳三模·31)1956年12月,毛泽东在中南海邀集全国工商联和民主建国会成员座谈。 座谈中毛泽东提到:“现在我国的自由市场,基本性质仍是资本主义性质。虽然没有资本家, 它与国家市场成双成对。……可以消灭了资本主义,又搞资本主义。”这说明,当时的自由市 场( ) A.具有“弹性”计划经济特点 B.照搬了苏联斯大林模 式 C.仍然需要进行社会主义改造 D.是凯恩斯主义的中国 化 19.(2020·山东日照三模·10)1955年,在万隆会议上,中国有意识地采取“不争论”的策略,不仅 自己不提出容易引起争论的议题,还对指责和攻击极力避免革命性和意识形态化的回应。此举 旨在( ) A.维护亚非国家团结合作的大局 B.树立独立自主的和平外交形 象 C.反对大国推行的意识形态外交 D.推进世界政治格局多极化趋 势 20.(2020·广东汕头高考三轮冲刺试题五·31)1950年至1954年, 新中国在当时自身经济十分困难 的情况下,开始对越南和朝鲜提供经济援助,对越南主要是无偿的物资援助和贸易照顾,对朝 鲜则主要是无偿提供当时战争急需物资、人民生活物资和部分战争费用。这一做法( ) A.打破了西方国家对中国的外交孤立 B.加剧了当时中国国内的经济困难 C.适应了新中国政治经济建设的需要 D.扩大了中国对亚非国家的影响 第 II 卷(非选择题 共 40 分) 21.(25分) (2020·福建漳州高三毕业班高考适应性考试·41)阅读下列材料,回答有关问题。 材料一 军机处起草的谕旨,公开的先下达内阁,以次及于部院,层层下达,叫做“明发”; 机密的不经内阁,由军机处封缄严密,由驿传递,直达督抚,叫做“廷寄”。地方督抚重要的 奏折,也不经内阁,径送军机处,直达皇帝。自雍正以后,“成命所寄,不于内阁而于军机处”,从而使公文转运、行文关系发生了变化。 ——摘编自李晋《清朝中央高度集权制的形成与“廷寄”文书制度的建立》 材料二 中华民国之主权,属于国民全体。……中华民国以参议院、临时大总统、国务院、法 院行使其统治权。……中华民国之立法权,以参议院行之。……参议院对于临时大总统,认为 有谋叛行为时,得以总员五分之四以上之出席,出席员四分之三以上之可决弹劾之。 ——翦伯赞、郑天挺主编《中国通史参考资料近代部分》(修订本) 材料三 中华人民共和国第一届全国人民代表大会第一次会议,1954年9月20日在首都北京, 庄严地通过中华人民共和国宪法。这个宪法以1949年的中国人民政治协商会议共同纲领为基 础,又是共同纲领的发展。这个宪法巩固了我国人民革命的成果和中华人民共和国建立以来政 治上、经济上的新胜利,并且反映了国家在过渡时期的根本要求和广大人民建设社会主义社会 的共同愿望。 ——《中华人民共和国宪法·序言》(1954年) (1)依据材料一并结合所学知识,指出军机处在公文转运中的实际地位,说明“廷寄”制度的作 用。(6分) (2)依据材料二并结合所学知识,说明材料二体现的进步意义。(6分) (3)依据材料三并结合所学知识,分析《中华人民共和国宪法》(1954年)产生的时代背景及其先 进之处。(13分) 22.(15分) (2020·天津河北区二模·18)阅读材料,回答问题。 材料 1949年10月1日,中华人民共和国宣告成立。中央人民政府宣布愿在平等、互利及互相 尊重领土主权的基础上,同与国民党集团断绝关系并对新中国采取友好态度的外国政府通过谈 判建立外交关系。中央人民政府外交部长周恩来向各国留在北京的领事馆发送了包括上述内容 的毛泽东的声明和他本人的信函,请他们转交各自政府。 10月5日,英国留驻北京的总领事格雷厄姆向中国外交部递交信件,作为对10月1日周恩来 信函的回答:“英国政府正在认真研究中央人民政府成立后的局势。英中之间友好、互利的商 业和政治关系已经存在了许多年代,希望今后继续如此。有鉴于此,英国政府建议,在对中国 局势研究结束之前,英国领事官员与中央人民政府管辖领土内的合适权力机关之间应建立非正 式的关系,以使两国政府更便于接触,并推动两国间的贸易。” 新中国政府没有答复英国的信件。 ——金光耀《1949—1950年英国对新中国的承认》 请你对“新中国政府没有答复英国的信件”作出合理解释。