壁纸
办公文件
生活文档
学习资料
当前位置:
首页
>
文档
>辽宁省五校高一生物联考期末试卷含答案_2024-2025高一(7-7月题库)_2026年1月高一_260123辽宁省五校协作体2025-2026高一1月联考期末(全)
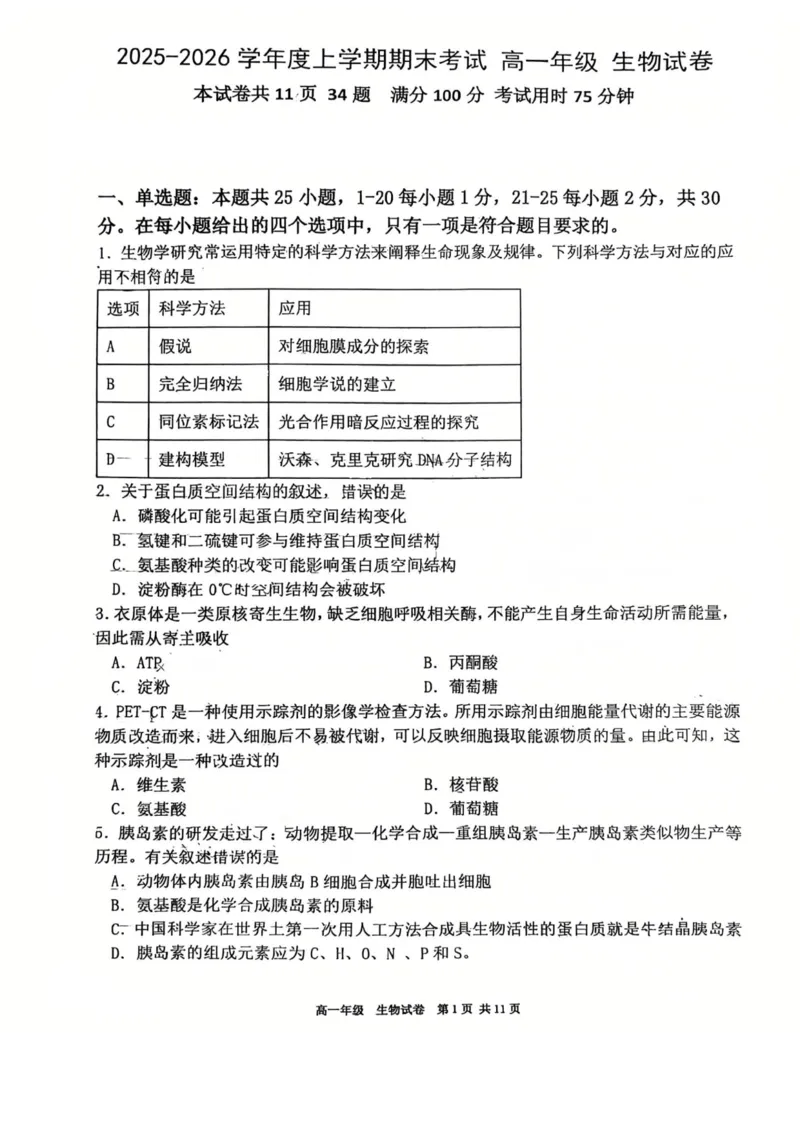
辽宁省五校高一生物联考期末试卷含答案_2024-2025高一(7-7月题库)_2026年1月高一_260123辽宁省五校协作体2025-2026高一1月联考期末(全)
2026-02-16 18:04:50
2026-02-16 09:09:06
文档预览
文档信息
文档格式
pdf
文档大小
7.169 MB
文档页数
12 页
上传时间
2026-02-16 09:09:06
下载文档
文档内容
扫描全能王 创建扫描全能王 创建扫描全能王 创建扫描全能王 创建扫描全能王 创建扫描全能王 创建扫描全能王 创建扫描全能王 创建扫描全能王 创建扫描全能王 创建扫描全能王 创建
提示
本文档需要支付0.99元
购买此文档
提示
为了保护文档版权,请下载文档后查看完整内容
下载文档
关闭
本文档来自网络内容,如有侵犯您的权益请联系我们删除,联系邮箱:wyl860211@qq.com。
上一篇
45.第十章-第三节-工程勘察、设计、保修阶段服务内容.mp4_监理工程师_2025监理工程师_2025年监理工程师SVIP_2025年监理概论法规SVIP_02-基础精讲✿高端面授✿深度强化_讲义
下一篇
2001年青海高考理科数学真题及答案_数学高考真题试卷_旧1990-2007·高考数学真题_1990-2007·高考数学真题·PDF_青海
最新文档
陕西省西安市长安区第一中学2023-2024学年高三上学期第三次教学质量检测(期中)化学试题(1)_2023年11月_0211月合集
1997年四川高考英语真题及答案_zz20高中真题试卷_英语高考真题试卷_旧1990-2007·高考英语真题_1990-2007·高考英语真题·word_四川
数学答案_2024-2025高三(6-6月题库)_2024年09月试卷_0930山西省运城市2024-2025学年高三上学期9月摸底调研测试_山西省运城市2024-2025学年高三上学期9月摸底调研测试数学
数学答案_2024-2025高三(6-6月题库)_2024年09月试卷_0927云南省昆明市第一中学2025届高三第二次联考_云南省昆明市第一中学2024-2025学年高三上学期第二次联考数学
河南省青桐鸣大联考2024-2025学年高二上学期12月月考试题英语PDF版含解析_2024-2025高二(7-7月题库)_2024年12月试卷_1229河南省青桐鸣大联考2024-2025学年高二上学期12月月考
陕西省渭南市三贤中学2023-2024学年高三上学期11月月考试题语文(1)_2023年11月_01每日更新_29号_2024届陕西省渭南市三贤中学高三上学期11月月考试题
2006年广西高考理综真题及答案_生物高考真题试卷_旧1990-2007·高考生物真题_1990-2007·高考生物真题·PDF_广西
1997年四川高考英语真题及答案_zz20高中真题试卷_英语高考真题试卷_旧1990-2007·高考英语真题_1990-2007·高考英语真题·PDF_四川
数学答案_2024-2025高三(6-6月题库)_2024年08月试卷_0807辽宁省沈文新高考研究联盟2024-2025学年高三8月模拟数学试题
陕西省渭南市三贤中学2023-2024学年高三上学期11月月考试题英语(1)_2023年11月_01每日更新_29号_2024届陕西省渭南市三贤中学高三上学期11月月考试题
热门文档
1997年四川高考物理真题及答案_zz20高中真题试卷_物理高考真题试卷_旧1990-2007·高考物理真题_1990-2007·高考物理真题·word_四川
河南省青桐鸣大联考2024-2025学年高二上学期12月月考试题生物PDF版含解析_2024-2025高二(7-7月题库)_2024年12月试卷_1229河南省青桐鸣大联考2024-2025学年高二上学期12月月考
2006年广西高考理综真题及答案_生物高考真题试卷_旧1990-2007·高考生物真题_1990-2007·高考生物真题·PDF_2001-2007年各理综历年真题_广西
数学答案_2024-2025高三(6-6月题库)_2024年07月试卷_240703江西省上饶市2023-2024学年高二下学期期末教学质量检测_江西省上饶市2023-2024学年高二下学期期末教学质量检测数学
陕西省渭南市三贤中学2023-2024学年高三上学期11月月考试题物理(1)_2023年11月_01每日更新_29号_2024届陕西省渭南市三贤中学高三上学期11月月考试题
1997年四川高考物理真题及答案_zz20高中真题试卷_物理高考真题试卷_旧1990-2007·高考物理真题_1990-2007·高考物理真题·PDF_四川
河南省青桐鸣大联考2024-2025学年高二上学期12月月考试题化学PDF版含解析_2024-2025高二(7-7月题库)_2024年12月试卷_1229河南省青桐鸣大联考2024-2025学年高二上学期12月月考
数学答案sn_2024-2025高三(6-6月题库)_2024年09月试卷_0930四川省遂宁市射洪中学2024-2025学年高三上学期一模_四川省遂宁市射洪中学2024-2025学年高三上学期一模数学试题Word版含答案
1997年四川高考政治真题及答案_zz20高中真题试卷_政治高考真题试卷_旧1990-2007·高考政治真题_1990-2007·高考政治真题·word_四川
陕西省渭南市三贤中学2023-2024学年高三上学期11月月考试题数学(1)_2023年11月_01每日更新_29号_2024届陕西省渭南市三贤中学高三上学期11月月考试题
随机文档
2006年广西高考理综真题及答案_化学高考真题试卷_旧1990-2007·高考化学真题_1990-2007·高考化学真题·word_2001-2007年各地理综历年真题_广西
1997年四川高考政治真题及答案_zz20高中真题试卷_政治高考真题试卷_旧1990-2007·高考政治真题_1990-2007·高考政治真题·PDF_四川
河南省青桐鸣大联考2024-2025学年高二上学期12月月考数学试题及答案解析_2024-2025高二(7-7月题库)_2024年12月试卷_1229河南省青桐鸣大联考2024-2025学年高二上学期12月月考
陕西省渭南市三贤中学2023-2024学年高三上学期11月月考试题政治(1)_2023年11月_01每日更新_29号_2024届陕西省渭南市三贤中学高三上学期11月月考试题
数学答案-咸阳市_2024-2025高三(6-6月题库)_2024年07月试卷_240712陕西省咸阳市2023-2024学年高二下学期7月期末_陕西省咸阳市2023-2024学年高二下学期7月期末数学
2006年广西高考理综真题及答案_化学高考真题试卷_旧1990-2007·高考化学真题_1990-2007·高考化学真题·PDF_广西
1997年吉林高考语文真题及答案_zz20高中真题试卷_语文高考真题试卷_旧1990-2007·高考语文真题_Word版1990-2007·高考语文真题_吉林
数学答案-8月开学考_2024-2025高三(6-6月题库)_2024年08月试卷_0830九师联盟2024-2025学年高三上学期8月开学联考_九师联盟2024-2025学年高三上学期8月联考数学试题
陕西省渭南市三贤中学2023-2024学年高三上学期11月月考试题地理(1)_2023年11月_01每日更新_29号_2024届陕西省渭南市三贤中学高三上学期11月月考试题
数学答案-4月质量检测(H)_2024-2025高三(6-6月题库)_2025年04月试卷_0429九师联盟2025届高三4月27质量监测(全科)_九师联盟2025届高三4月27质量监测数学试题(含答案)