当前位置:首页>文档>文综答案_2024年4月_01按日期_24号_2024届内蒙古呼和浩特市高三下学期二模考试_内蒙古呼和浩特市2024届高三下学期二模考试文综含答案

文综答案_2024年4月_01按日期_24号_2024届内蒙古呼和浩特市高三下学期二模考试_内蒙古呼和浩特市2024届高三下学期二模考试文综含答案

  • 2026-03-30 15:51:11 2026-02-17 02:36:55

文档预览

文综答案_2024年4月_01按日期_24号_2024届内蒙古呼和浩特市高三下学期二模考试_内蒙古呼和浩特市2024届高三下学期二模考试文综含答案
文综答案_2024年4月_01按日期_24号_2024届内蒙古呼和浩特市高三下学期二模考试_内蒙古呼和浩特市2024届高三下学期二模考试文综含答案
文综答案_2024年4月_01按日期_24号_2024届内蒙古呼和浩特市高三下学期二模考试_内蒙古呼和浩特市2024届高三下学期二模考试文综含答案
文综答案_2024年4月_01按日期_24号_2024届内蒙古呼和浩特市高三下学期二模考试_内蒙古呼和浩特市2024届高三下学期二模考试文综含答案
文综答案_2024年4月_01按日期_24号_2024届内蒙古呼和浩特市高三下学期二模考试_内蒙古呼和浩特市2024届高三下学期二模考试文综含答案

文档信息

文档格式
pdf
文档大小
0.380 MB
文档页数
5 页
上传时间
2026-02-17 02:36:55

文档内容

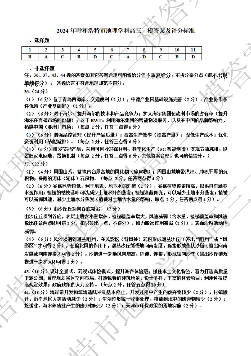
2024 年呼和浩特市高三年级第二次质量数据监测 思想政治 参考答案与评分参考 第12至23题每题4分,共48分。 题号 12 13 14 15 16 17 18 19 20 21 22 23 答案 C B A D B A B C A A D C 38.(14分) (1)(4分) 【参考答案】 “新三样”出口额逐年提升,“新三样”与“老三样”出口额之比不断提升,说明我国外贸出口结 构优化升级。 【评分参考】 1 [出口额1分]指出“新三样”出口额逐年提升1分。 2 [出口额之比1分]指出“新三样”与“老三样”出口额之比不断提升1分。 3 [出口结构2分]概括出我国出口结构优化或升级2分。只答“外贸结构优化升级”给1分。 (2)(10分) 【参考答案】 该观点是片面的。“新三样”市场前景广阔,能够提高出口质量和效益,其出口总额和比重逐年增 高,是我国深化供给侧结构性改革,发展新质生产力的必然结果。但是,以“老三样”为代表的传统产 业依然有广阔的市场需求和比较优势,当前无法被完全取代。因此,要以新质生产力促进传统产业的升 级,使新兴产业与传统产业相互促进、协调发展。 【评分参考】 1 [定性判断1分]明确指出该观点是片面的/不完全合理/有局限性,1分。 2 [合理性3分]指出“新三样”比重不断提高有其合理之处1分,结合“新三样”的优势或我国的供 给侧结构性改革给出原因2分。 3 [传统产业不可取代3分]指出“老三样”当前不可取代1分,结合“市场需求”和“比较优势”给 出不可取代的原因2分。 4 [正确态度3分]围绕正确处理新兴产业与传统产业的关系展开论述。“传统产业升级”2分,“相互 促进、协调发展”1分。此处应将“新三样”和“老三样”的关系上升到新兴产业与传统产业的关 系进行论述,无关键词“传统产业”和“新兴产业”的,至多评为2分。 39.(12分) 【参考答案】 “枫桥经验”重在发挥人民群众作用,实现基层矛盾的自我化解。“浦江经验”强调发挥领导干部 作用,通过干部下访,深入基层帮助群众解决矛盾。 二者都有利于在基层源头化解社会矛盾,促进社会和谐;坚持以人民为中心,解决好群众的操心事、 烦心事,增强群众获得感、幸福感;密切党群、干群关系,调动党员、干部、群众参与基层治理的积极 性和主动性;形成基层治理工作机制的范本与经验,促进基层治理体系治理能力现代化。 第 1 页(共2页) {#{QQABCQaUggCIAJBAARhCAQGSCEIQkBECAKoGAAAEsAABSQFABAA=}#}【评分参考】 1 [群众自治2分]指出“枫桥经验”的特点是依靠群众自我化解矛盾(或“自我管理、自我教育、自 我服务”“群众自治”),2分。 2 [干部下访2分]指出“枫桥经验”的特点是发挥领导干部作用,通过干部下访开展工作化解矛盾, 2分。 3 [矛盾化解2分]关键词“源头化解矛盾”1分,“社会和谐”1分。 4 [人民中心2分]围绕“以人民为中心”展开论述,2分。“为人民服务”“一切为了人民,一切依靠 人民”“践行群众观点群众路线”等合理论述均可。 5 [党群关系2分]关键词“密切党群/干群关系”1分,“调动党员/干部/群众积极性/主动性”1分。 6 [治理现代化2分]关键词“基层/社会治理体系治理能力现代化”2分。答“国家治理体系治理能力 现代化”给1分。 40.(14分) (1)(10分) 【参考答案】 对经济:为经济发展营造和平、稳定的社会环境,促进国际经济交流与经济合作,提高开放程度, 促进经济发展。 对政治:形成以和为贵、崇尚和平的治国理念、政治制度和政治传统,使我国奉行和平的外交政策, 发展友好的外交关系,提升国际形象和影响力。 【评分参考】 1 [对经济5分]“和平/稳定的经济发展环境”2分,“促进经济交流/合作/共享发展机遇/扩大开放” 2分,“促进经济发展/增长”1分。 2 [对政治5分]“以和为贵/崇尚和平的治国理念/政治制度/政治传统”2分,“奉行和平的外交政策/ 发展友好的外交关系”2分,“提升国际形象/影响力”1分。 (2)(12分) 【参考答案】 正确的价值判断和价值选择要坚持真理,遵循历史发展规律;要坚持以人民为中心,站在最广大人 民的立场上。中国走和平发展道路,遵循了全球化的历史发展规律,顺应了时代主题,符合人类进步的 方向,站在了历史正确的一边;和平的国际环境符合中国人民的根本利益和世界各国人民的共同利益, 站在了最广大人民群众的立场上。 【评分参考】 1 [原理表述4分]“要坚持真理/遵循历史发展规律”和“以人民为中心/站在最广大人民的立场上” 各2分。 2 [遵循规律4分]围绕“全球化”“和平的时代主题”“人类进步的方向”合理分析,4分。 3 [人民立场4分]围绕“和平符合人民利益”合理分析,4分。 (3)(4分) 【参考答案】 中国奉行独立自主的和平外交政策,推动构建人类命运共同体,提出全球安全倡议,支持联合国维 护世界和平的相关工作,依据联合国安理会决议派遣维和部队,通过上海合作组织开展国际反恐合作, 主张通过对话和平解决国际(俄乌、巴以)冲突,促成伊朗与沙特恢复外交关系等。 【评分参考】 一点2分,两点4分。所举事例应是具体的政策、倡议或事件,仅提出一些抽象原则(如“中国积 极维护世界和平”)不得分;应聚焦和平问题而非发展问题;应是当代(改革开放后)的中国事例。 第 2 页(共2页) {#{QQABCQaUggCIAJBAARhCAQGSCEIQkBECAKoGAAAEsAABSQFABAA=}#}2024 第二次质量数据监测文综测试——历史参考答案 一、选择题(每小题4分) 题号 24 25 26 27 28 29 30 31 32 33 34 35 答案 C B C B B B B D C D D B 二、非选择题(41题25分,42题12分,45~47题各15分) 41.答案要点 (1)特点:历史悠久;政府主导;借助法律手段;受政权变动的影响;存在地域差异;治 理手段相对简单;效果有限等。(10分,答出五点即可) (2)成就:保护和改善了生态环境;助推了经济发展和社会进步;改善了人民的生活环境、 提高了人民的生活质量;形成了科学的、可持续发展的生态安全观;利于实现中华民族的全 面复兴等。(9分,答出四点即可) (3)古代以维护统治者的利益为中心,新中国则以人民的利益为中心,将生态安全观推进 至前所未有的高度。(6分) 42.评卷要求: 分等给分 :一等(12-9分);二等(8-5分);三等(4-0分)。 (以下例文仅供参考,根据揭示现象明确度、表达水平清晰度、史实与结论的吻合程度,分 等地赋分。) 参考例文1 现象:公元元年至1700年大多数时期,中国人口数量多于西欧。 公元元年至1700年大多数时期,中国人口曲线位于西欧上方,表明中国人口数量多于 西欧,主要原因包括:中国古代农业生产领先于同时期的西欧,随着生产技术的进步和水利 工程的兴建,中国精耕细作的农业生产走向成熟;男耕女织、自给自足的小农经济,提高了 农民的生产积极性;政府实行重农政策,促进了农业生产的发展,进而可以养活更多人口; 郡县制下政治秩序较为稳定,中国大一统时期社会也比较安定,有利于人口的增长;此外, 中国还有“多子多福”的传统观念,一系列因素推动中国古代人口较快增长。西欧中世纪农 业生产技术不及中国,实行庄园和农奴制度,农奴的积极性低于中国的自耕农;中世纪的西 欧实行封君封臣制度,政治分裂,社会动荡,给民众造成沉重的负担和痛苦。因此公元元年 至1700年多数时期,中国的人口数量通常多于同时期的西欧。 结论:公元元年至1700年多数时期,由于中国生产方式先进和社会安定等因素,中国 人口数量多于同时期的西欧,中国古代先进的生产方式为人口增加和辉煌的中华古代文明的 奠定物质基础。 参考例文2 现象:16世纪后,中国和西欧人口增长速度都在加快。 中国与西欧的人口曲线在16世纪后都明显上扬,反映了中国和西欧人口增长速度都在 加快,一方面,这一时期中国与西欧的农业生产技术都有所进步;另一方面,由于新航路的 开辟后,15世纪末至16世纪初,原产于美洲的玉米、马铃薯、甘薯等高产农作物,由西班 牙人和葡萄牙人带到西欧,后来传播到亚洲。玉米、甘薯引入中国,丰富了粮食种类,可以 养活更多人口。马铃薯提高了西欧人的抗饥荒能力。新航路开辟后食物物种的交流传播,提 高了西欧和中国粮食产量,推动西欧和中国人口激增。 结论:新航路开辟以来高产农作物的推广等因素,加快了16世纪以来中西人口增长速 度。 参考例文3 现象:公元元年至1700年,中国人口数量波动较大,西欧人口数量波动比较平缓。 {#{QQABCQaUggCIAJBAARhCAQGSCEIQkBECAKoGAAAEsAABSQFABAA=}#}公元元年至1700年,中国人口曲线的波动大于西欧,主要由于在中国多数大一统王朝 前期,随着经济发展出现盛世局面,人口数量达到高峰;而在王朝末期,由于严重土地兼并 和“官逼民反”,总是出现大规模的农民起义和战乱,战乱导致了人口数量骤降。而同时期, 西欧人口变化曲线比较平滑,西欧中世纪的农民起义规模比同时期的中国要小的多;在封君 封臣制度下,西欧并非一统,战争通常局限于局部地区,不会造成全面的破坏;西欧的人口 下降主要原因为瘟疫,次数比中国少,下降的幅度也没有中国大。 结论:公元元年至1700年,由于政治体制等原因,导致中国人口数量波动大于西欧。 45.答案要点 (1)背景:改革开放的推动;股份有限公司的成立和股票的发行;股票交易的需求: 经济全球化的趋势;企业募集资金的需要。(答出4点即可,共9分) (2)意义:推动了股份制发展;推动中国资本市场不断壮大,逐渐走进国际舞台;进 一步推动改革开放深入发展。(6分) 46.答案要点 (1)背景: 法西斯国家侵略扩张,第二次世界大战爆发;法国沦亡;戴高乐成立“自由法国”,号 召抵抗法西斯侵略。(6分) (2)原因:中国人民正在抵抗日本法西斯侵略;戴高乐体现的爱国主义精神与中国人 民产生共鸣;呼吁中国爱国志士报效祖国,以鼓舞中国抗战军民的斗志;希望巩固抗日民族 统一战线;戴高乐对日作战的态度,受到中国人民的赞赏;中国与法国等盟国一道取得抗战 的胜利。(9分) 47.答案要点 (1)原因:吐蕃在河西地区残酷统治,人民渴望回归唐朝;吐蕃势力衰落;受到唐朝 收复土地的鼓舞;张议潮富有军事才干。(8分) (2)功绩:收复河西地区,巩固统一多民族国家;传播汉族的先进文化,推动民族交 融;兴修水利,促进农业的恢复与发展;加强西北与中原地区的联系和中外经济文化交流。 (答出3点即可,共7分) {#{QQABCQaUggCIAJBAARhCAQGSCEIQkBECAKoGAAAEsAABSQFABAA=}#}准 标 分 准 评 标 及 分 案 准 评 答 标 及 模 分 案 二 评 答 三 及 模 高 案 二 科 答 三 学 模 高 理 二 科 地 三 学 市 高 理 特 科 地 浩 学 市 和 理 特 呼 地 浩 年 市 和 4 2 特 呼 0 2 浩 年 {#{QQABCQaUggCIAJBAARhCAQGSCEIQkBECAKoGAAAEsAABSQFABAA=}#} 和 4 2 呼 0 2 年 4 2 0 2