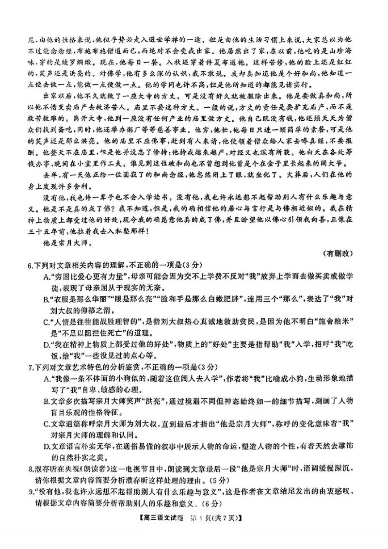
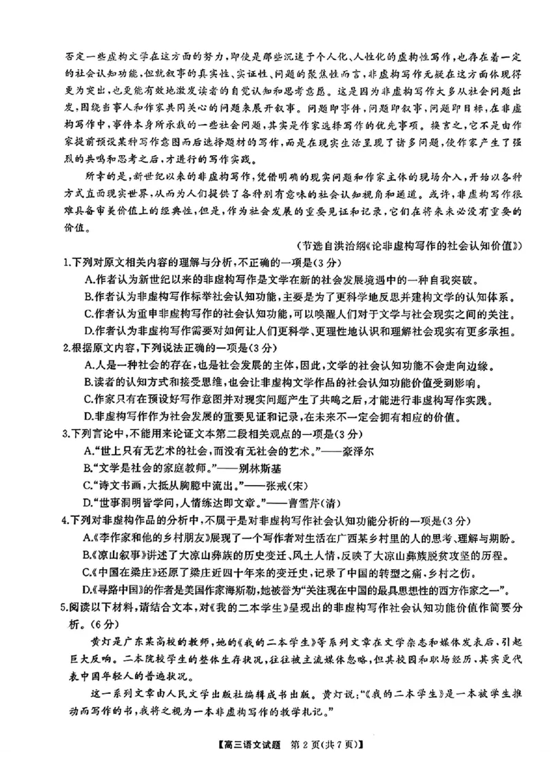
文档
办公文件
生活文档
学习资料
当前位置:
首页
>
文档
>湖南5月适应性考试语文试题_2024年5月_01按日期_10号_2024届湖南天壹名校联盟高三(5月)适应性考试_2024届湖南天壹名校联盟高三(5月)适应性考试语文
湖南5月适应性考试语文试题_2024年5月_01按日期_10号_2024届湖南天壹名校联盟高三(5月)适应性考试_2024届湖南天壹名校联盟高三(5月)适应性考试语文
2026-04-02 03:19:12
2026-02-17 13:13:00
文档预览
文档信息
文档格式
pdf
文档大小
3.517 MB
文档页数
8 页
上传时间
2026-02-17 13:13:00
下载文档
本文档来自网络内容,如有侵犯您的权益请联系我们删除,联系邮箱:wyl860211@qq.com。
上一篇
湖南5月适应性考试数学试题答案_2024年5月_01按日期_10号_2024届湖南天壹名校联盟高三(5月)适应性考试_2024届湖南天壹名校联盟高三(5月)适应性考试数学
下一篇
湖南5月适应性考试语文试题答案_2024年5月_01按日期_10号_2024届湖南天壹名校联盟高三(5月)适应性考试_2024届湖南天壹名校联盟高三(5月)适应性考试语文
最新文档
期中测评试卷-学生版_新人教版7下英语学习资料包_9.单元、期中测试卷_02-26春人教版英语七年级下册单元检测卷(含听力和答案)_26春人教版英语七年级下册期中试卷(含听力和答案)
寒假作业08阅读理解特训(教师版)-2025年七年级英语寒假衔接_新人教版7下英语学习资料包_13.寒假班预习专项讲义_01-25春人教版英语七年级年级下册寒假衔接训练提升作业
寒假作业07完形填空特训(学生版)-2025年七年级英语寒假衔接_新人教版7下英语学习资料包_13.寒假班预习专项讲义_01-25春人教版英语七年级年级下册寒假衔接训练提升作业
寒假作业06单项选择特训(学生版)-2025年七年级英语寒假衔接_新人教版7下英语学习资料包_13.寒假班预习专项讲义_01-25春人教版英语七年级年级下册寒假衔接训练提升作业
寒假作业02代词和介词(学生版)-2025年七年级英语寒假衔接_新人教版7下英语学习资料包_13.寒假班预习专项讲义_01-25春人教版英语七年级年级下册寒假衔接训练提升作业
单元词形转换词汇拓展+2026春人教版(2024)七年级英语下册+_新人教版7下英语学习资料包_8.单词表、默写表+字帖_04-26春人教版英语七年级下册词形转换词汇拓展
专题05寒假知识回顾(原卷版)_新人教版7下英语学习资料包_13.寒假班预习专项讲义_02-25春人教版英语七年级年级下册寒假学习讲义
专题04Unit2NoRules,NoOrderSectionB(解析版)_新人教版7下英语学习资料包_13.寒假班预习专项讲义_02-25春人教版英语七年级年级下册寒假学习讲义
专题03Unit2NoRules,NoOrderSectionA(原卷版)_新人教版7下英语学习资料包_13.寒假班预习专项讲义_02-25春人教版英语七年级年级下册寒假学习讲义
专题02考点拓展2&冠词、数词、连词&写作指导(日常生活)(原卷版)_新人教版7下英语学习资料包_13.寒假班预习专项讲义_02-25春人教版英语七年级年级下册寒假学习讲义
热门文档
专题01考点拓展1&名词、代词&写作指导(自我介绍)(解析版)_新人教版7下英语学习资料包_13.寒假班预习专项讲义_02-25春人教版英语七年级年级下册寒假学习讲义
专题01Unit1AnimalFriendsSectionA(原卷版)_新人教版7下英语学习资料包_13.寒假班预习专项讲义_02-25春人教版英语七年级年级下册寒假学习讲义
Unit8OnceuponatimeSectionAGrammarFocus说课稿-2024-2025学年人教版英语七年级下册_新人教版7下英语学习资料包_3.教学教案_01-人教版七年级英语下册电子教案_8单元
Unit8OnceuponatimeSectionAGrammarFocus教案-2024-2025学年人教版英语七年级下册_新人教版7下英语学习资料包_3.教学教案_01-人教版七年级英语下册电子教案_8单元
Unit8OnceuponatimeSectionA1a-pronunciation教案2024-2025学年人教版(2024)七年级英语下册_新人教版7下英语学习资料包_3.教学教案_01-人教版七年级英语下册电子教案_8单元
Unit8OnceUponaTime.(单元测试)(原卷版)_新人教版7下英语学习资料包_9.单元、期中测试卷_01-26春人教版英语七年级下册单元测试卷
Unit7AdaytorememberSectionBproject教案2024-2025学年人教版(2024)七年级英语下册_新人教版7下英语学习资料包_3.教学教案_01-人教版七年级英语下册电子教案_7单元
Unit7ADaytoRemember.(单元测试)(原卷版)_新人教版7下英语学习资料包_9.单元、期中测试卷_01-26春人教版英语七年级下册单元测试卷
Unit6rainorshineSectionAGrammar教案2024-2025学年人教版(2024)七年级英语下册_新人教版7下英语学习资料包_3.教学教案_01-人教版七年级英语下册电子教案_6单元
Unit6rainorshineSectionA2a-2e教案2024-2025学年人教版(2024)七年级英语下册_新人教版7下英语学习资料包_3.教学教案_01-人教版七年级英语下册电子教案_6单元
随机文档
Unit6RainorShine.(语法讲解及专练)(学生版)_新人教版7下英语学习资料包_11.单元语法专练讲义(教师版+学生版)
Unit5HereandnowSectionB2a-2b教案2024-2025学年人教版(2024)七年级英语下册_新人教版7下英语学习资料包_3.教学教案_01-人教版七年级英语下册电子教案_5单元
Unit5HereandnowSectionA2a-2e英文版教案2024-2025学年人教版英语七年级下册_新人教版7下英语学习资料包_3.教学教案_01-人教版七年级英语下册电子教案_5单元
Unit4EatwellSectionBproject教案2024-2025学年人教版英语七年级下册_新人教版7下英语学习资料包_3.教学教案_01-人教版七年级英语下册电子教案_4单元
Unit4EatwellSectionB1a~1d英文版教案-2024-2025学年人教版七年级英语下册_新人教版7下英语学习资料包_3.教学教案_01-人教版七年级英语下册电子教案_4单元
Unit4EatwellSectionAGrammar教案-2024-2025学年人教版(2024)七年级英语下册_新人教版7下英语学习资料包_3.教学教案_01-人教版七年级英语下册电子教案_4单元
Unit4EatwellSectionA1a-pronunciation教案2024-2025学年人教版英语七年级下册_新人教版7下英语学习资料包_3.教学教案_01-人教版七年级英语下册电子教案_4单元
Unit3KeepfitSectionB2a-2c教案2024-2025学年人教版英语七年级下册_新人教版7下英语学习资料包_3.教学教案_01-人教版七年级英语下册电子教案_3单元
Unit3KeepfitSectionA2a-2e教案2024-2025学年人教版(2024)七年级英语下册_新人教版7下英语学习资料包_3.教学教案_01-人教版七年级英语下册电子教案_3单元_435
Unit2NorulesnoorderSectionA1a-pronunciation教案2024-2025学年人教版(2024)七年级英语下册_新人教版7下英语学习资料包_3.教学教案_01-人教版七年级英语下册电子教案_2单元_中文教案