壁纸
办公文件
生活文档
学习资料
当前位置:
首页
>
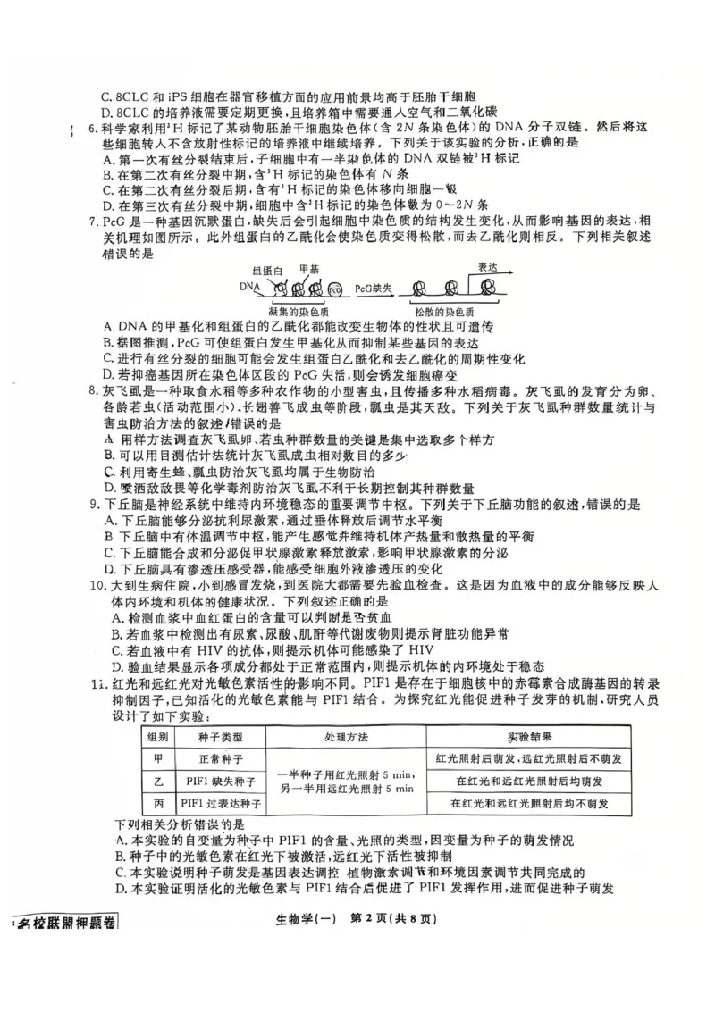
文档
>2025届辽宁省名校联盟高三下学期高考模拟卷押题卷生物学(一)试题_2024-2025高三(6-6月题库)_2025年05月试卷_0508辽宁省名校联盟2025年高考模拟卷押题卷(数物化生)
2025届辽宁省名校联盟高三下学期高考模拟卷押题卷生物学(一)试题_2024-2025高三(6-6月题库)_2025年05月试卷_0508辽宁省名校联盟2025年高考模拟卷押题卷(数物化生)
2026-02-17 21:27:11
2026-02-17 21:20:45
文档预览
文档信息
文档格式
pdf
文档大小
6.469 MB
文档页数
15 页
上传时间
2026-02-17 21:20:45
下载文档
文档内容
学科⽹(北京)股份有限公司 学科⽹(北京)股份有限公司 学科⽹(北京)股份有限公司 学科⽹(北京)股份有限公司 学科⽹(北京)股份有限公司 学科⽹(北京)股份有限公司 学科⽹(北京)股份有限公司
提示
本文档需要支付0.99元
购买此文档
提示
为了保护文档版权,请下载文档后查看完整内容
下载文档
关闭
本文档来自网络内容,如有侵犯您的权益请联系我们删除,联系邮箱:wyl860211@qq.com。
上一篇
2025金考卷高考预测卷数学答案五(新高考)_2024-2026高三(6-6月题库)_2025年04月试卷_04022025金考卷《预测卷》数学(新高考)
下一篇
内蒙古自治区赤峰第四中学2024-2025学年高二下学期4月月考政治试题Word版含解析_2024-2025高二(7-7月题库)_2025年05月试卷
最新文档
历史答案_2024-2025高二(7-7月题库)_2026年1月高二_260122河南省周口市重点高中2025-2026学年高二上学期1月月考(全)
历史答案_2024-2025高二(7-7月题库)_2026年1月高二_260113河南省濮阳市第一高级中学2025-2026学年高二上学期1月月考
化学_2024-2026高三(6-6月题库)_2025年04月试卷_0425东北三省精准教学联盟2025届高三4月联考(理想树)_东北三省精准教学联盟2025届高三4月联考化学试卷_pdf
历史答案_2024-2025高二(7-7月题库)_2025年6月试卷_0606浙江省北斗星盟2024-2025学年高二下学期阶段性联考_浙江省北斗星盟2024-2025学年高二下学期阶段性联考历史试卷(PDF版,含答案)
历史答案_2024-2025高二(7-7月题库)_2025年6月试卷_0601河南天一大联考2024-2025高二下阶段性测试(四)_河南天一大联考2024-2025高二下学期5月阶段性测试(四)-历史试卷+答案
历史答案_2024-2025高二(7-7月题库)_2025年6月试卷_0601四川省南充市嘉陵一中2024-2025学年高二下学期5月月考试题
历史答案_2024-2025高二(7-7月题库)_2025年05月试卷_0519四川省遂宁市射洪中学2024-2025学年高二下学期期中考试_四川省遂宁市射洪中学2024-2025学年高二下学期期中考试历史试题(含答案)
历史答案_2024-2025高二(7-7月题库)_2025年05月试卷_0511四川省南充市嘉陵一中2024-2025学年高二下学期4月期中考试
历史答案_2024-2025高二(7-7月题库)_2025年05月试卷_0501重庆市万州二中2024-2025学年高二下学期期中考试_重庆市万州第二高级中学2024-2025学年高二下学期期中考试历史试题(含答案)
历史答案_2024-2025高二(7-7月题库)_2025年04月试卷(1)_0421河北省邢台市名校协作体2024-2025学年高二下学期4月期中考试
热门文档
历史答案_2024-2025高二(7-7月题库)_2025年04月试卷(1)_0421四川省达州市万源中学2024-2025学年高二下学期期中考试
2025版《新高考•真题全刷基础2000题》_2024-2025高三(6-6月题库)_2024年10月试卷_10222025版《新高考•真题全刷基础2000题》
化学FJ(1)_2023年11月_0211月合集_2024届福建省高三11月金太阳联考(24-120C)_福建省2024届高三11月金太阳联考(24-120C)化学
历史答案_2024-2025高二(7-7月题库)_2025年04月试卷(1)_0412广东省东莞市实验中学2024-2025学年高二下学期3月月考_广东省东莞市实验中学2024-2025学年高二下学期3月月考历史试题PDF版含答案
历史答案_2024-2025高二(7-7月题库)_2025年04月试卷(1)_0406四川省南充市高级中学2024-2025学年高二下学期4月考试题
历史答案_2024-2025高二(7-7月题库)_2025年03月试卷_0330四川省南充市嘉陵一中2024-2025学年高二下学期3月月考试题
历史答案_2024-2025高二(7-7月题库)_2025年03月试卷_0325河北省保定市十县一中2024-2025学年高二下学期3月联考
历史答案_2024-2025高二(7-7月题库)_2025年03月试卷_0321四川省南充市高级中学2024-2025学年高二下学期3月月考试题
历史答案_2024-2025高二(7-7月题库)_2025年03月试卷_0316黑龙江省大庆铁人中学2024-2025学年高二下学期开学考试
历史答案_2024-2025高二(7-7月题库)_2025年03月试卷_0314山西省晋中市2024-2025学年高二上学期期末考试_山西省晋中市2024-2025学年高二上学期期末考试历史PDF版含解析
随机文档
历史答案_2024-2025高二(7-7月题库)_2025年02月试卷_0205安徽省智学大联考·皖中名校联盟合肥八中2024-2025学年高二上学期1月期末
历史答案_2024-2025高二(7-7月题库)_2024年12月试卷_1227四川省绵阳市南山中学2024-2025学年高二上学期12月月考_四川省绵阳市南山中学2024-2025学年高二上学期12月月考历史试题(含答案)
化学98C答案(1)_2023年11月_0211月合集_2024届陕西省高三10月金太阳联考98C(箭头)_陕西省2024届高三10月金太阳联考98C(箭头)化学
历史答案_2024-2025高二(7-7月题库)_2024年12月试卷_1223浙江省金华市卓越联盟高二12月阶段性联考全科试卷及答案
历史答案_2024-2025高二(7-7月题库)_2024年12月试卷_1223浙江省丽水五校高中发展共同体期中高二2024-2025学年联考
历史答案_2024-2025高二(7-7月题库)_2024年12月试卷_1222四川省南充市嘉陵一中2024-2025学年高二上学期12月月考_四川省南充市嘉陵一中2024-2025学年高二上学期12月月考历史试题Word版含答案
化学60C答案(1)_2023年11月_0211月合集_2024届内蒙古高三10月金太阳联考(24-60C)_内蒙古2024届高三10月金太阳联考(24-60C)化学
历史答案_2024-2025高二(7-7月题库)_2024年12月试卷_1219四川省达州市万源中学2024-2025学年高二上学期第二次月考
历史答案_2024-2025高二(7-7月题库)_2024年12月试卷_1212点石联考东三省2024-2025学年高二上学期12月联考调研测试_东三省2024-2025学年高二上学期12月联考调研测试历史试题
化学122C答案(1)_2023年11月_0211月合集_2024届福建省宁德市部分达标学校高三上学期期中质量检测(金太阳122C)_福建省宁德市部分达标学校2024届高三上学期期中质量检测(金太阳122C)化学