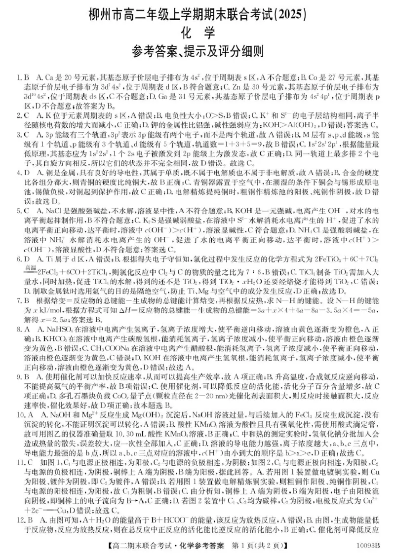
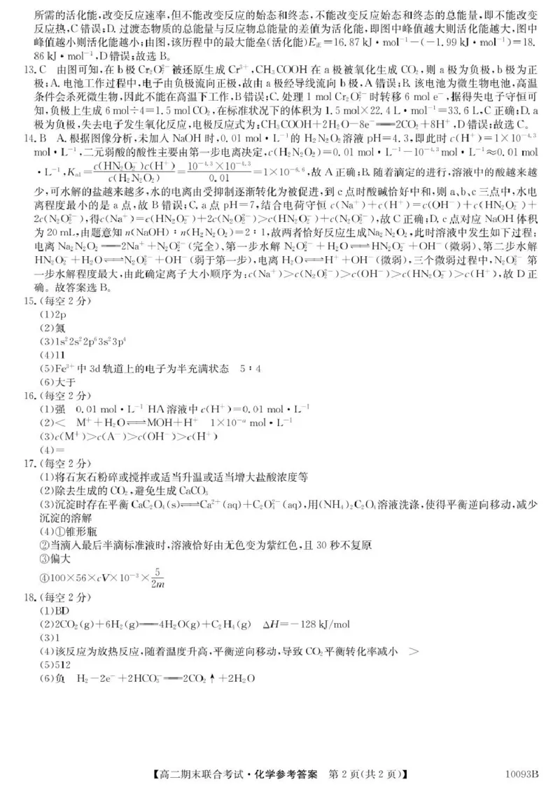
当前位置:首页>文档>化学试卷与答案5、10093B广西柳州市期末联合-化学da(1)_2024-2025高二(7-7月题库)_2025年02月试卷_0207广西壮族自治区柳州市2024-2025学年高二上学期1月期末考试

化学试卷与答案5、10093B广西柳州市期末联合-化学da(1)_2024-2025高二(7-7月题库)_2025年02月试卷_0207广西壮族自治区柳州市2024-2025学年高二上学期1月期末考试

  • 2026-04-02 11:53:00 2026-02-17 22:03:58

文档预览

化学试卷与答案5、10093B广西柳州市期末联合-化学da(1)_2024-2025高二(7-7月题库)_2025年02月试卷_0207广西壮族自治区柳州市2024-2025学年高二上学期1月期末考试
化学试卷与答案5、10093B广西柳州市期末联合-化学da(1)_2024-2025高二(7-7月题库)_2025年02月试卷_0207广西壮族自治区柳州市2024-2025学年高二上学期1月期末考试

文档信息

文档格式
pdf
文档大小
0.571 MB
文档页数
2 页
上传时间
2026-02-17 22:03:58