壁纸
办公文件
生活文档
学习资料
当前位置:
首页
>
文档
>历史_扫描版_2024-2025高二(7-7月题库)_2026年1月高二_260126金太阳·贵州省2025-2026学年高二上学期十二月县中联盟自主命题考试卷(全)
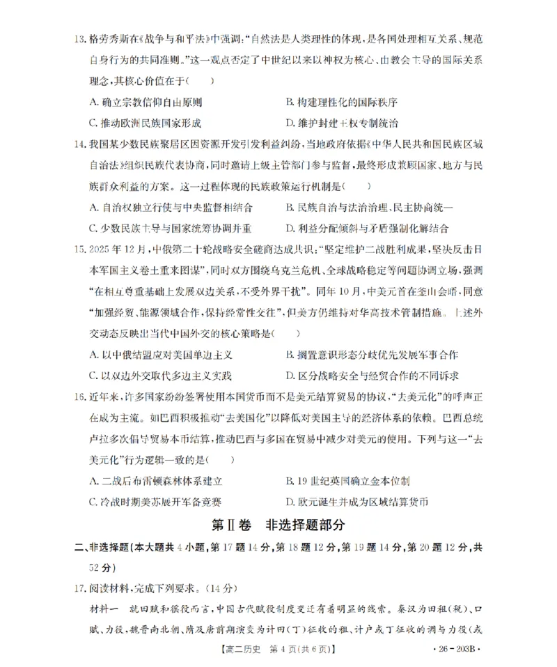
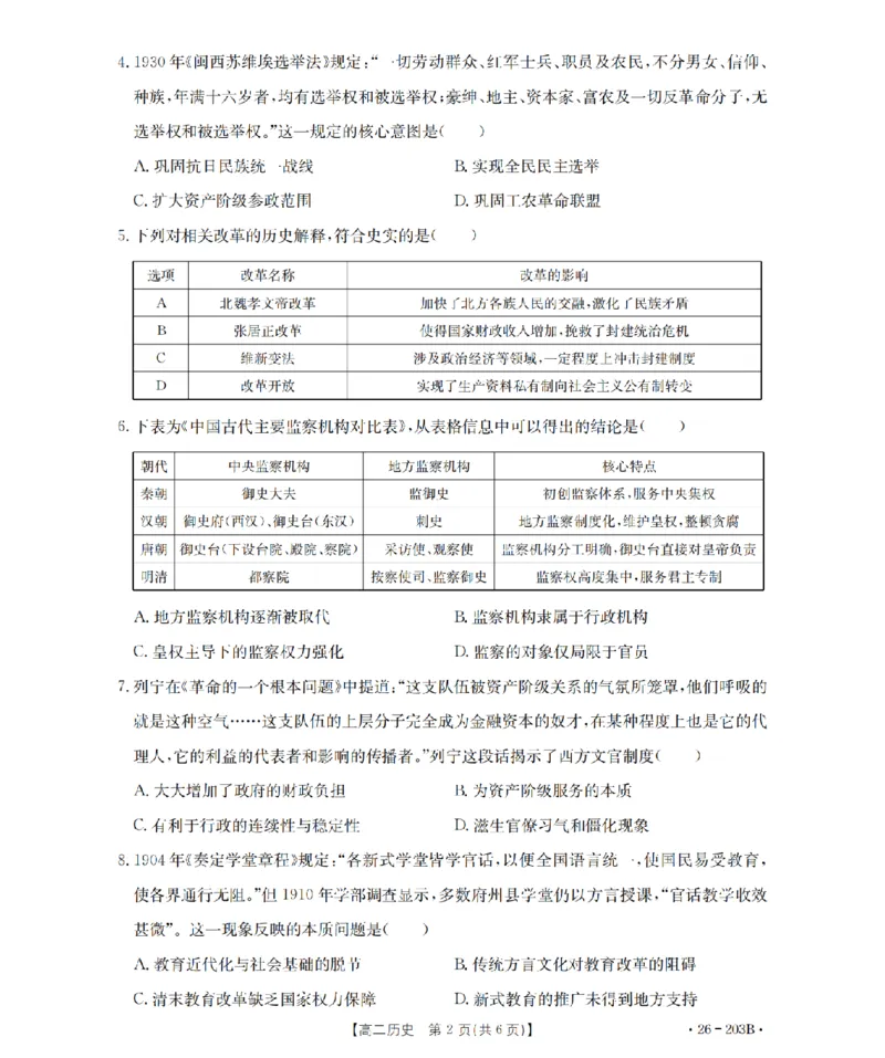
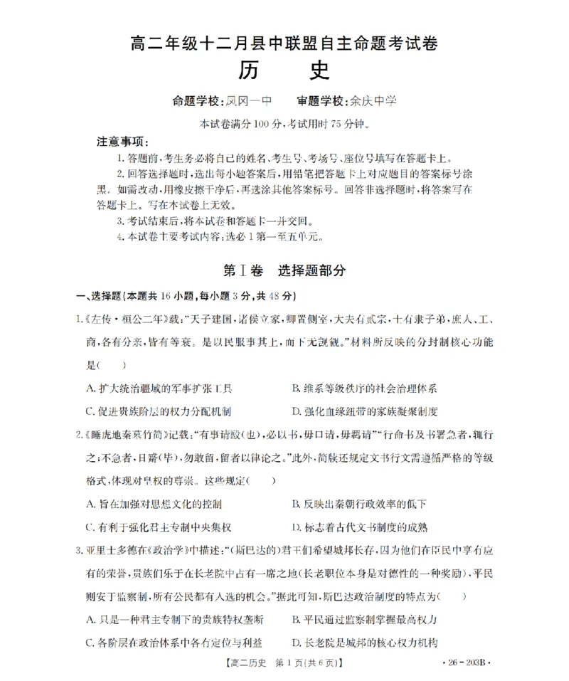
历史_扫描版_2024-2025高二(7-7月题库)_2026年1月高二_260126金太阳·贵州省2025-2026学年高二上学期十二月县中联盟自主命题考试卷(全)
2026-02-17 23:15:15
2026-02-17 23:09:11
文档预览
文档信息
文档格式
pdf
文档大小
3.364 MB
文档页数
6 页
上传时间
2026-02-17 23:09:11
下载文档
本文档来自网络内容,如有侵犯您的权益请联系我们删除,联系邮箱:wyl860211@qq.com。
上一篇
凤城市第一中学2024届高三上学10月测试生物(1)_2023年11月_0211月合集_2024届辽宁省凤城市第一中学高三上学10月测试(24073C)_辽宁省凤城市第一中学2024届高三上学10月测试(24073C)生物
下一篇
历史_扫描版_2024-2025高二(7-7月题库)_2026年1月高二_260129金太阳·甘肃省天水市2025-2026学年高二上学期1月月考阶段性检测(全)
最新文档
理科综合试题(1)_2024年5月_01按日期_20号_2024届天一大联考普高招生全国统一考试预测卷(老教材)_天一大联考2024届普通高等学校招生全国统一考试预测卷(老教材)理综试题
四川省成都市2026届高二上期期末统一调研考试历史答案_2024-2025高二(7-7月题库)_2025年01月试卷_0117四川省成都市2026届高二上期期末统一调研考试(全)
四川省元三维大联考·高2022级第三次诊断性测试政治答案_2024-2026高三(6-6月题库)_2025年04月试卷_0422四川省绵阳市高中2022级第三次诊断性考试(A卷+元三维大联考B卷)(全科)
四川省成都市2026届高二上期期末统一调研考试历史_2024-2025高二(7-7月题库)_2025年01月试卷_0117四川省成都市2026届高二上期期末统一调研考试(全)
专题06高考英语3500考纲词汇周周测月月考_2024-2025高三(6-6月题库)_2024年08月试卷_0816高考英语3500考纲词汇周周测月月考
四川省元三维大联考·高2022级第三次诊断性测试政治_2024-2026高三(6-6月题库)_2025年04月试卷_0422四川省绵阳市高中2022级第三次诊断性考试(A卷+元三维大联考B卷)(全科)
四川省成都市2026届高二上期期末统一调研考试化学答案_2024-2025高二(7-7月题库)_2025年01月试卷_0117四川省成都市2026届高二上期期末统一调研考试(全)
四川省成都市2026届高二上期期末统一调研考试化学_2024-2025高二(7-7月题库)_2025年01月试卷_0117四川省成都市2026届高二上期期末统一调研考试(全)
专题06染色问题_2024-2025高三(6-6月题库)_2024年08月试卷_0816新高考数学题型全归纳之排列组合(20个专题)
理科综合试卷_2024年2月_01每日更新_08号_2024届河南省金科大联考高三上学期1月质量检测_2024届河南省金科大联考高三上学期1月质量检测理综
热门文档
四川省元三维大联考·高2022级第三次诊断性测试地理答题卡_2024-2026高三(6-6月题库)_2025年04月试卷_0422四川省绵阳市高中2022级第三次诊断性考试(A卷+元三维大联考B卷)(全科)
四川省成都外国语学校2025-2026学年高二上学期12月考试历史试卷(原卷版)_2024-2025高二(7-7月题库)_2026年1月高二_260107四川省成都外国语学校2025-2026学年高二上学期12月月考
四川省元三维大联考·高2022级第三次诊断性测试地理答案_2024-2026高三(6-6月题库)_2025年04月试卷_0422四川省绵阳市高中2022级第三次诊断性考试(A卷+元三维大联考B卷)(全科)
四川省成都外国语学校2025-2026学年高二上学期12月考试历史试卷Word版含解析_2024-2025高二(7-7月题库)_2026年1月高二_260107四川省成都外国语学校2025-2026学年高二上学期12月月考
专题06机械能好题汇编2024年高考真题和模拟题物理分类汇编(解析版)_2024-2025高三(6-6月题库)_2024年07月试卷_2407172024年高考物理真题和模拟题分类汇编(全国通用)
四川省元三维大联考·高2022级第三次诊断性测试地理_2024-2026高三(6-6月题库)_2025年04月试卷_0422四川省绵阳市高中2022级第三次诊断性考试(A卷+元三维大联考B卷)(全科)
理科综合答题卡_2024年5月_01按日期_11号_2024届四川省眉山市高三第三次诊断性考试_四川省眉山市2024届高三下学期第三次诊断考试理综
四川省成都外国语学校2025-2026学年高二上学期12月考英语试题(原卷版)_2024-2025高二(7-7月题库)_2026年1月高二_260107四川省成都外国语学校2025-2026学年高二上学期12月月考
理科综合答案_2024年5月_01按日期_6号_2024届河南省TOP二十名校高三下学期4月冲刺(一)_2024届河南省TOP二十名校高三下学期4月冲刺(一)理科综合试卷
四川省元三维大联考·高2022级第三次诊断性测试化学答题卡_2024-2026高三(6-6月题库)_2025年04月试卷_0422四川省绵阳市高中2022级第三次诊断性考试(A卷+元三维大联考B卷)(全科)
随机文档
四川省元三维大联考·高2022级第三次诊断性测试化学答案_2024-2026高三(6-6月题库)_2025年04月试卷_0422四川省绵阳市高中2022级第三次诊断性考试(A卷+元三维大联考B卷)(全科)
理科综合答案_2024年5月_01按日期_23号_2024届陕西省菁师联盟高三5月份适应性考试_2024届陕西省部分学校高三下学期5月份高考适应性考试理科综合试题
四川省成都外国语学校2025-2026学年高二上学期12月月考生物试题(原卷版)_2024-2025高二(7-7月题库)_2026年1月高二_260107四川省成都外国语学校2025-2026学年高二上学期12月月考
四川省元三维大联考·高2022级第三次诊断性测试化学_2024-2026高三(6-6月题库)_2025年04月试卷_0422四川省绵阳市高中2022级第三次诊断性考试(A卷+元三维大联考B卷)(全科)
专题06数列中的最值问题(解析版)(自动保存的)_2024-2025高三(6-6月题库)_2025年02月试卷_02272025年高考数学压轴大题必杀技系列·数列
四川省成都外国语学校2025-2026学年高二上学期12月月考生物试题Word版含解析_2024-2025高二(7-7月题库)_2026年1月高二_260107四川省成都外国语学校2025-2026学年高二上学期12月月考
理科综合答案_2024年5月_01按日期_23号_2024届四川省金太阳(箭头)高三5月大联考_四川省金太阳2024年(届)高三下学期5月大联考(金太阳下标向上箭头24-486C)理科综合试题
四川省2024届容城名校联盟高三第一次联考理科数学(1)_2023年11月_01每日更新_27号_2024届四川省容城名校联盟高三第一次联考
理科综合答案_2024年4月_01按日期_21号_2024届河南省八市重点高中高三4月第一次模拟考试_河南省八市重点高中2024届高三4月第一次模拟考试——理科综合
四川省成都外国语学校2025-2026学年高二上学期12月月考数学试卷(原卷版)_2024-2025高二(7-7月题库)_2026年1月高二_260107四川省成都外国语学校2025-2026学年高二上学期12月月考