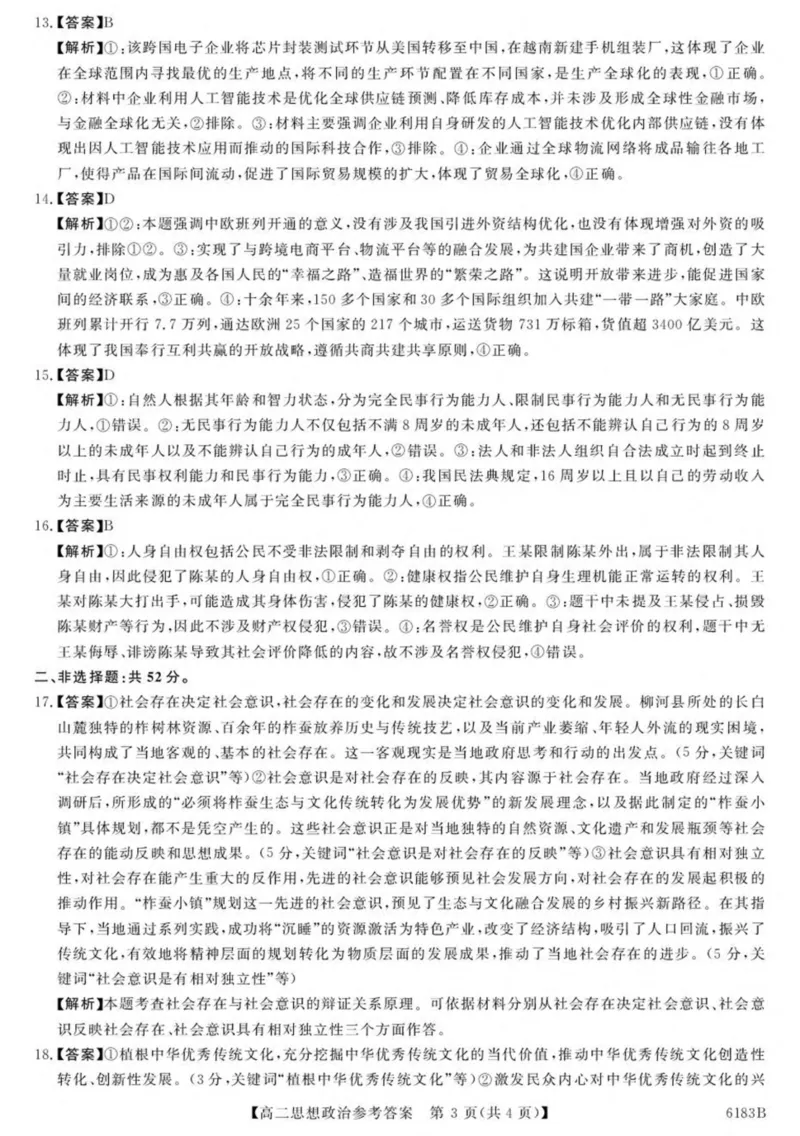
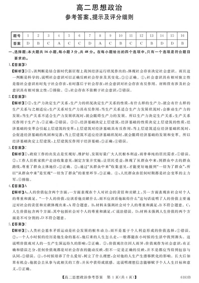
当前位置:首页>文档>吉林省吉林市外五县各高中2025-2026学年高二上学期1月期末考试政治答案解析_2024-2025高二(7-7月题库)_2026年1月高二

吉林省吉林市外五县各高中2025-2026学年高二上学期1月期末考试政治答案解析_2024-2025高二(7-7月题库)_2026年1月高二

  • 2026-04-04 03:00:35 2026-02-17 23:48:22

文档预览

吉林省吉林市外五县各高中2025-2026学年高二上学期1月期末考试政治答案解析_2024-2025高二(7-7月题库)_2026年1月高二
吉林省吉林市外五县各高中2025-2026学年高二上学期1月期末考试政治答案解析_2024-2025高二(7-7月题库)_2026年1月高二
吉林省吉林市外五县各高中2025-2026学年高二上学期1月期末考试政治答案解析_2024-2025高二(7-7月题库)_2026年1月高二
吉林省吉林市外五县各高中2025-2026学年高二上学期1月期末考试政治答案解析_2024-2025高二(7-7月题库)_2026年1月高二

文档信息

文档格式
pdf
文档大小
0.898 MB
文档页数
4 页
上传时间
2026-02-17 23:48:22