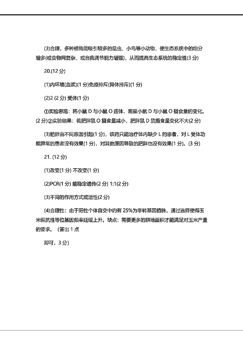
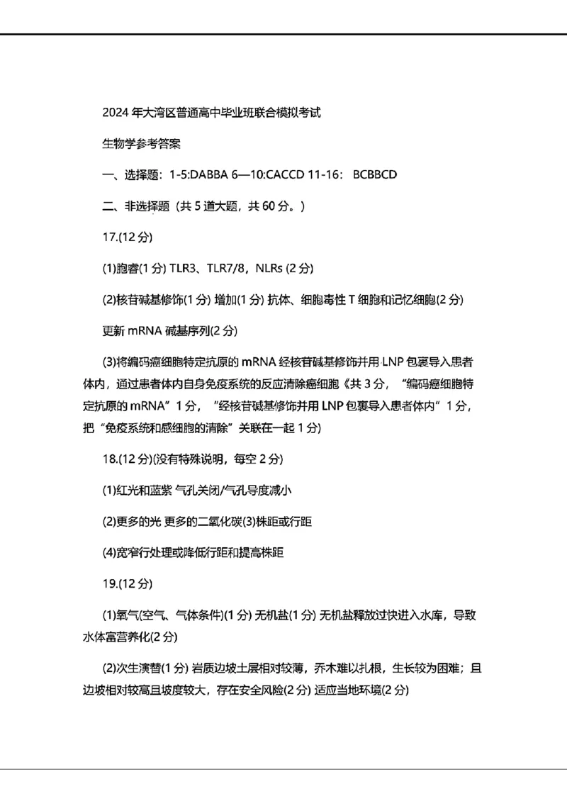
当前位置:首页>文档>生物_参考答案_2024年4月_01按日期_25号_2024届广东省大湾区普通高中毕业年级联合模拟考试(二)_广东省大湾区2024届普通高中毕业年级联合模拟考试(二)生物

生物_参考答案_2024年4月_01按日期_25号_2024届广东省大湾区普通高中毕业年级联合模拟考试(二)_广东省大湾区2024届普通高中毕业年级联合模拟考试(二)生物

  • 2026-03-29 16:51:29 2026-02-18 01:53:10

文档预览

生物_参考答案_2024年4月_01按日期_25号_2024届广东省大湾区普通高中毕业年级联合模拟考试(二)_广东省大湾区2024届普通高中毕业年级联合模拟考试(二)生物
生物_参考答案_2024年4月_01按日期_25号_2024届广东省大湾区普通高中毕业年级联合模拟考试(二)_广东省大湾区2024届普通高中毕业年级联合模拟考试(二)生物

文档信息

文档格式
pdf
文档大小
0.638 MB
文档页数
2 页
上传时间
2026-02-18 01:53:10