当前位置:首页>文档>安徽省蚌埠市固镇县固镇县毛钽厂实验中学2024-2025学年高二下学期3月月考化学试卷参考答案_2024-2025高二(7-7月题库)_2025年03月试卷

安徽省蚌埠市固镇县固镇县毛钽厂实验中学2024-2025学年高二下学期3月月考化学试卷参考答案_2024-2025高二(7-7月题库)_2025年03月试卷

  • 2026-03-28 14:01:01 2026-02-18 04:01:23

文档预览

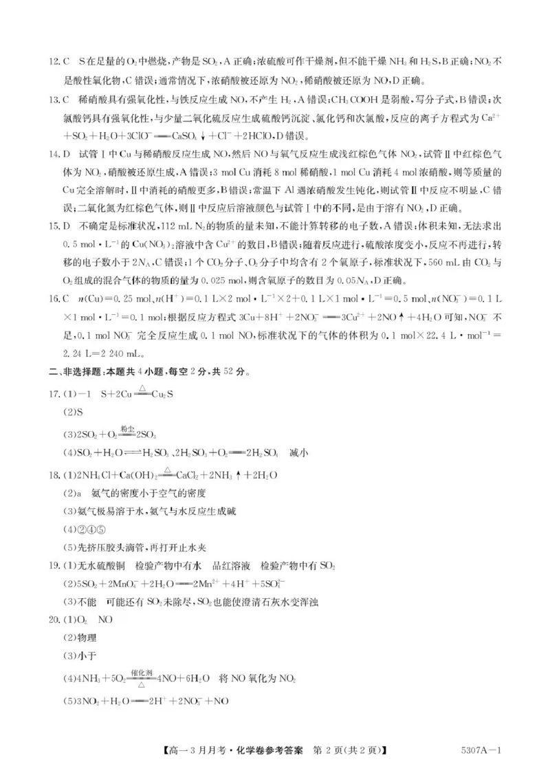
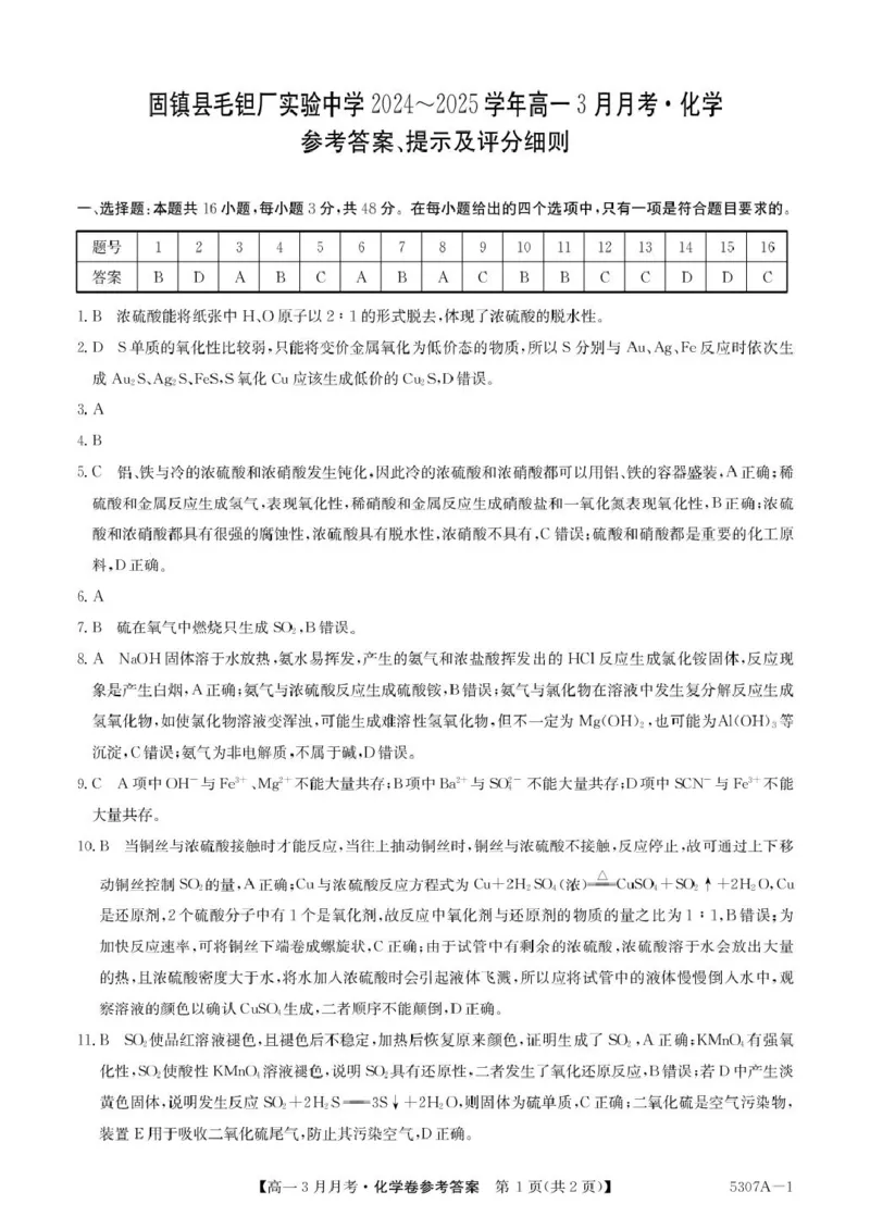
安徽省蚌埠市固镇县固镇县毛钽厂实验中学2024-2025学年高二下学期3月月考化学试卷参考答案_2024-2025高二(7-7月题库)_2025年03月试卷
安徽省蚌埠市固镇县固镇县毛钽厂实验中学2024-2025学年高二下学期3月月考化学试卷参考答案_2024-2025高二(7-7月题库)_2025年03月试卷

文档信息

文档格式
pdf
文档大小
0.389 MB
文档页数
2 页
上传时间
2026-02-18 04:01:23