壁纸
办公文件
生活文档
学习资料
当前位置:
首页
>
文档
>山东省2025-2026学年高二上学期“质量监测”联合调考(26-173B)政治答案_2024-2025高二(7-7月题库)_2026年1月高二
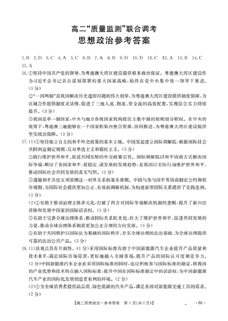
山东省2025-2026学年高二上学期“质量监测”联合调考(26-173B)政治答案_2024-2025高二(7-7月题库)_2026年1月高二
2026-02-18 04:24:20
2026-02-18 04:24:20
文档预览
文档信息
文档格式
pdf
文档大小
0.459 MB
文档页数
2 页
上传时间
2026-02-18 04:24:20
下载文档
本文档来自网络内容,如有侵犯您的权益请联系我们删除,联系邮箱:wyl860211@qq.com。
上一篇
化学试卷_2024-2025高三(6-6月题库)_2024年10月试卷_10122025届八省适应性联考模拟演练考试
下一篇
山东省普高大联考2023-2024学年高三上学期11月联合质量测评英语(1)_2023年11月_01每日更新_22号_2024届山东省普高大联考高三上学期11月联合质量测评
最新文档
山东省2025-2026学年高二上学期“质量监测”联合调考(26-173B)数学_2024-2025高二(7-7月题库)_2026年1月高二
山东省普高大联考2023-2024学年高三上学期11月联合质量测评英语(1)_2023年11月_01每日更新_22号_2024届山东省普高大联考高三上学期11月联合质量测评
化学试卷_2024-2025高三(6-6月题库)_2024年10月试卷_10122025届八省适应性联考模拟演练考试
山东省2025-2026学年高二上学期“质量监测”联合调考(26-173B)政治_2024-2025高二(7-7月题库)_2026年1月高二
山东省2025-2026学年高二上学期“质量监测”联合调考(26-173B)地理答案_2024-2025高二(7-7月题库)_2026年1月高二
福建省漳州市2024届高三上学期第二次质量检测历史(1)_2024年2月_022月合集_2024届福建省漳州市高三上学期第二次质量检测
山东省2025-2026学年高二上学期“质量监测”联合调考(26-173B)地理_2024-2025高二(7-7月题库)_2026年1月高二
化学试卷_2024-2025高三(6-6月题库)_2024年09月试卷_0902广东省2024-2025学年高三上学期毕业班第一次调研考试_广东省2024-2025学年高三上学期毕业班第一次调研考试化学
山东省普高大联考2023-2024学年高三上学期11月联合质量测评物理答案(1)_2023年11月_01每日更新_22号_2024届山东省普高大联考高三上学期11月联合质量测评
山东省2025-2026学年高二上学期“质量监测”联合调考(26-173B)历史答案_2024-2025高二(7-7月题库)_2026年1月高二
热门文档
山东省2025-2026学年高二上学期“质量监测”联合调考(26-173B)历史_2024-2025高二(7-7月题库)_2026年1月高二
福建省漳州市2024届高三上学期第二次质量检测化学(1)_2024年2月_022月合集_2024届福建省漳州市高三上学期第二次质量检测
山东省2025-2026学年高二上学期“质量监测”联合调考(26-173B)化学答案_2024-2025高二(7-7月题库)_2026年1月高二
化学试卷2025届无锡高三期中统考_2024-2025高三(6-6月题库)_2024年11月试卷_1110江苏省无锡市2024-2025学年高三上学期期中教学质量调研测
山东省2025-2026学年高二上学期“质量监测”联合调考(26-173B)化学_2024-2025高二(7-7月题库)_2026年1月高二
山东济宁2024-2025学年高二第一学期期末检测物理试卷人教版2019_2024-2025高二(7-7月题库)_2025年02月试卷_0227山东省济宁市2024-2025学年高二上学期1月期末考试
山东省普高大联考2023-2024学年高三上学期11月联合质量测评物理(1)_2023年11月_01每日更新_22号_2024届山东省普高大联考高三上学期11月联合质量测评
山东师范大学附属中学2024-2025学年高二下学期期中考试生物试题(扫描版有答案)_2024-2025高二(7-7月题库)_2025年05月试卷_0517山东师范大学附属中学2024-2025学年高二下学期4月期中考试
福建省漳州市2023-2024学年高三上学期期末考试语文试题_2024年2月_01每日更新_01号_2024届福建省漳州市高三上学期第二次质量检测_福建省漳州市2024届高三上学期第二次质量检测语文
山东师范大学附属中学2024-2025学年高二下学期期中考试物理试题_2024-2025高二(7-7月题库)_2025年05月试卷_0517山东师范大学附属中学2024-2025学年高二下学期4月期中考试
随机文档
化学试卷+昆一中25届高三第二次月考(高中试卷君)_2024-2025高三(6-6月题库)_2024年09月试卷_0927云南省昆明市第一中学2025届高三第二次联考
山东师范大学附属中学2024-2025学年高二下学期4月期中考试语文Word版含解析_2024-2025高二(7-7月题库)_2025年05月试卷_0517山东师范大学附属中学2024-2025学年高二下学期4月期中考试
化学解析_2024-2025高三(6-6月题库)_2024年11月试卷_1113黑龙江省龙东联盟2024-2025学年高三上学期11月月考(全科)_黑龙江省龙东联盟2024-2025学年高三上学期11月月考化学
化学解析_2024-2025高三(6-6月题库)_2024年11月试卷_1101河北省邯郸市联考2025届高三上学期新高考单科模拟综合卷(三)_河北省2025届高三上学期新高考单科模拟综合卷(三)化学
福建省漳州市2023-2024学年高三上学期期末考试语文答案_2024年2月_01每日更新_01号_2024届福建省漳州市高三上学期第二次质量检测_福建省漳州市2024届高三上学期第二次质量检测语文
化学答题卡第2页_2024-2025高三(6-6月题库)_2024年11月试卷_1113陕西省2025届高考适应性检测(一)_2025届陕西省高考适应性检测(一)化学试题_2025年山西省适应性测试一化学
山东省普高大联考2023-2024学年高三上学期11月联合质量测评数学答案(1)_2023年11月_01每日更新_22号_2024届山东省普高大联考高三上学期11月联合质量测评
山东师范大学附属中学2024-2025学年高二下学期4月期中考试英语Word版含答案_2024-2025高二(7-7月题库)_2025年05月试卷_0517山东师范大学附属中学2024-2025学年高二下学期4月期中考试
化学答题卡第1页_2024-2025高三(6-6月题库)_2024年11月试卷_1113陕西省2025届高考适应性检测(一)_2025届陕西省高考适应性检测(一)化学试题_2025年山西省适应性测试一化学
化学答题卡_2024-2025高三(6-6月题库)_2025年02月试卷_02142025届山东省实验中学高三下学期第四次诊断考试(全科)_2025届山东省实验中学高三下学期第四次诊断考试化学