壁纸
办公文件
生活文档
学习资料
当前位置:
首页
>
文档
>历史答案_2024-2025高三(6-6月题库)_2024年11月试卷_1115吉林省长春市2024-2025学年高三上学期质量监测(一)(全科)
历史答案_2024-2025高三(6-6月题库)_2024年11月试卷_1115吉林省长春市2024-2025学年高三上学期质量监测(一)(全科)
2026-02-18 12:50:27
2026-02-18 06:06:20
文档预览
文档信息
文档格式
pdf
文档大小
0.388 MB
文档页数
1 页
上传时间
2026-02-18 06:06:20
下载文档
文档内容
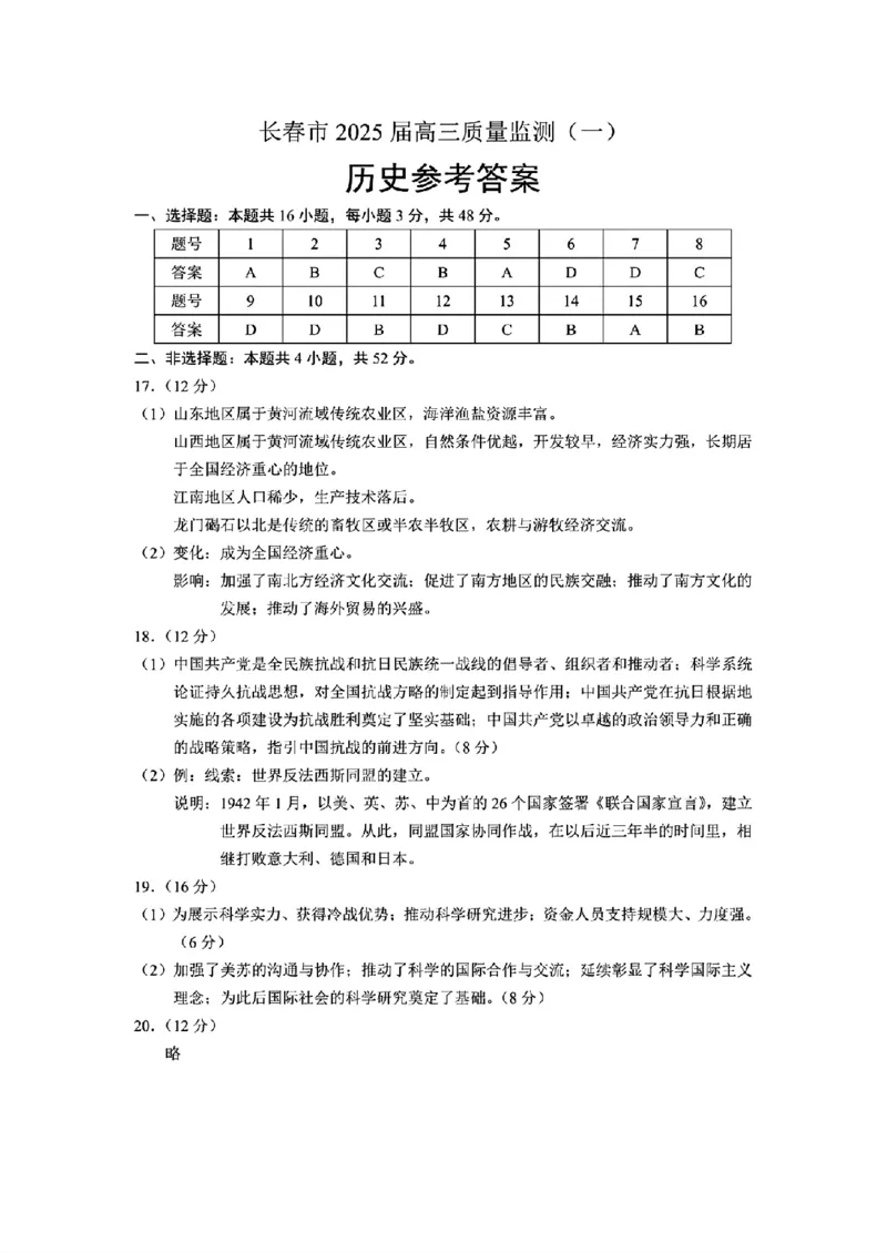
{#{QQABLYyQggCgABBAAAgCAQFgCkEQkhEAAQgGAAAMIAIBiAFABAA=}#}
提示
本文档需要支付0.99元
购买此文档
提示
为了保护文档版权,请下载文档后查看完整内容
下载文档
关闭
本文档来自网络内容,如有侵犯您的权益请联系我们删除,联系邮箱:wyl860211@qq.com。
上一篇
扫描件_高三物理参考答案提示及评分细则(1)_2023年11月_0211月合集_2024届湖北省九师联盟高三10月质量检测(X)_湖北省九师联盟2024届高三10月质量检测(X)物理
下一篇
山东省滨州市2023-2024学年高二下学期7月期末教学质量检测数学试题卷答案_2024-2025高二(7-7月题库)_2024年07月试卷_0712山东省滨州市2023-2024学年高二下学期7月期末教学质量检测
最新文档
河北省保定市六校联盟2025-2026学年高二上学期期中联考历史答案(PDF版)_2024-2025高二(7-7月题库)_2026年1月高二_260103河北省保定市六校联盟2025-2026学年高二上学期期中联考试题(全)
山西省长治市2024-2025学年高三上学期9月质量监测地理试题答案_2024-2025高三(6-6月题库)_2024年09月试卷_09232025山西三重教育高三9月质量检测(长治市高三9月质量监测)
精品解析:福建省厦门市湖滨中学2023-2024学年高三上学期期中物理试题(原卷版)(1)_2023年11月_0211月合集_2024届福建省厦门市湖滨中学高三上学期期中考试
1993年湖北高考政治真题及答案_zz20高中真题试卷_政治高考真题试卷_旧1990-2007·高考政治真题_1990-2007·高考政治真题·word_湖北
河北省保定市六校联盟2024-2025学年高二下学期期中考试历史试题(图片版,含答案)_2024-2025高二(7-7月题库)_2025年05月试卷
山西省长治市2024-2025学年高三上学期9月质量监测化学试题答案_2024-2025高三(6-6月题库)_2024年09月试卷_09232025山西三重教育高三9月质量检测(长治市高三9月质量监测)
河北省保定市六校联盟2024-2025学年高二下学期4月期中考试语文试题(PDF版,含答案)_2024-2025高二(7-7月题库)_2025年05月试卷
山西省长治市2024-2025学年高三上学期9月质量检测历史试题答案_2024-2025高三(6-6月题库)_2024年09月试卷_09232025山西三重教育高三9月质量检测(长治市高三9月质量监测)
2004年湖北高考理科数学真题及答案_数学高考真题试卷_旧1990-2007·高考数学真题_1990-2007·高考数学真题·PDF_湖北
1993年湖北高考政治真题及答案_zz20高中真题试卷_政治高考真题试卷_旧1990-2007·高考政治真题_1990-2007·高考政治真题·PDF_湖北
热门文档
精品解析:甘肃省民乐县第一中学2023-2024学年高三上学期第二次诊断考试数学试题(解析版)(1)_2023年11月_0211月合集_2024届甘肃省民乐县第一中学高三上学期第二次诊断考试
NewLiebesliederWaltzes_一万首著名钢琴曲谱哈农贝多芬合集视频教学电子版高清无水印可打印_1古典钢琴知名音乐家谱_勃拉姆斯钢琴谱全集_VI.PianoWorksforFourHands
1993年海南高考语文真题及答案_zz20高中真题试卷_语文高考真题试卷_旧1990-2007·高考语文真题_Word版1990-2007·高考语文真题_海南
河北省保定市六校联盟2024-2025学年高二下学期4月期中考试英语试题(PDF版含答案,无听力音频有听力原文)_2024-2025高二(7-7月题库)_2025年05月试卷
山西省长治市2024-2025学年高三上学期9月质量检测历史试题_2024-2025高三(6-6月题库)_2024年09月试卷_09232025山西三重教育高三9月质量检测(长治市高三9月质量监测)
1993年海南高考语文真题及答案_zz20高中真题试卷_语文高考真题试卷_旧1990-2007·高考语文真题_PDF版1990-2007·高考语文真题_海南
河北省保定市六校联盟2024-2025学年高二下学期4月期中考试生物试题(扫描版有答案)_2024-2025高二(7-7月题库)_2025年05月试卷
NewLiebesliederWaltzes,Op65a(4Hands)_一万首著名钢琴曲谱哈农贝多芬合集视频教学电子版高清无水印可打印_1古典钢琴知名音乐家谱_勃拉姆斯钢琴谱全集_四手联弹
2004年湖北高考文科综合真题及答案_地理高考真题试卷_旧1990-2007·高考地理真题_1990-2007·高考地理真题·word_2001-2007年各地文综历年真题_湖北
1993年海南高考英语真题及答案_zz20高中真题试卷_英语高考真题试卷_旧1990-2007·高考英语真题_1990-2007·高考英语真题·word_海南
随机文档
河北省保定市六校联盟2024-2025学年高二下学期4月期中考试物理PDF版含答案_2024-2025高二(7-7月题库)_2025年05月试卷_0519河北省保定市六校联盟2024-2025学年高二下学期4月期中考试
2004年湖北高考文科综合真题及答案_地理高考真题试卷_旧1990-2007·高考地理真题_1990-2007·高考地理真题·PDF_2001-2007年各地文综历年真题_湖北
Nachtstückeop.23_一万首著名钢琴曲谱哈农贝多芬合集视频教学电子版高清无水印可打印_1古典钢琴知名音乐家谱_舒曼钢琴谱全集_RobertSchumann罗伯特·舒曼(1810-1856)
河北省保定市六校联盟2024-2025学年高二下学期4月期中考试数学PDF版含答案_2024-2025高二(7-7月题库)_2025年05月试卷_0519河北省保定市六校联盟2024-2025学年高二下学期4月期中考试
2004年湖北高考文科综合真题及答案_历史高考真题试卷_旧1990-2007·高考历史真题_1990-2007·高考历史真题·word_2001-2007年各地文综历年真题_湖北
精品解析:甘肃省民乐县第一中学2023-2024学年高三上学期第二次诊断考试数学试题(原卷版)(1)_2023年11月_0211月合集_2024届甘肃省民乐县第一中学高三上学期第二次诊断考试
1993年海南高考英语真题及答案_zz20高中真题试卷_英语高考真题试卷_旧1990-2007·高考英语真题_1990-2007·高考英语真题·PDF_海南
河北省保定市六校联盟2024-2025学年高二下学期4月期中政治试卷(PDF版,含解析)_2024-2025高二(7-7月题库)_2025年05月试卷_0519河北省保定市六校联盟2024-2025学年高二下学期4月期中考试
MyFamily习题第6课时_小学1-6年级全部试卷_英语_二年级_3-7-5、小学二年级英语上册_3-7-5-2、练习题、作业、试题、试卷_人教版一起点_课时练_人教新起点二年级英语上册Unit1
2004年湖北高考文科综合真题及答案_历史高考真题试卷_旧1990-2007·高考历史真题_1990-2007·高考历史真题·PDF_湖北