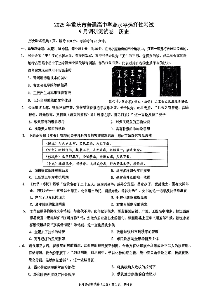
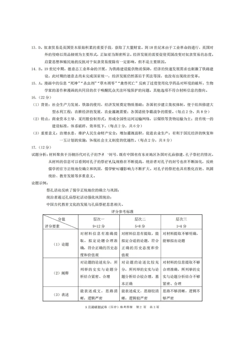
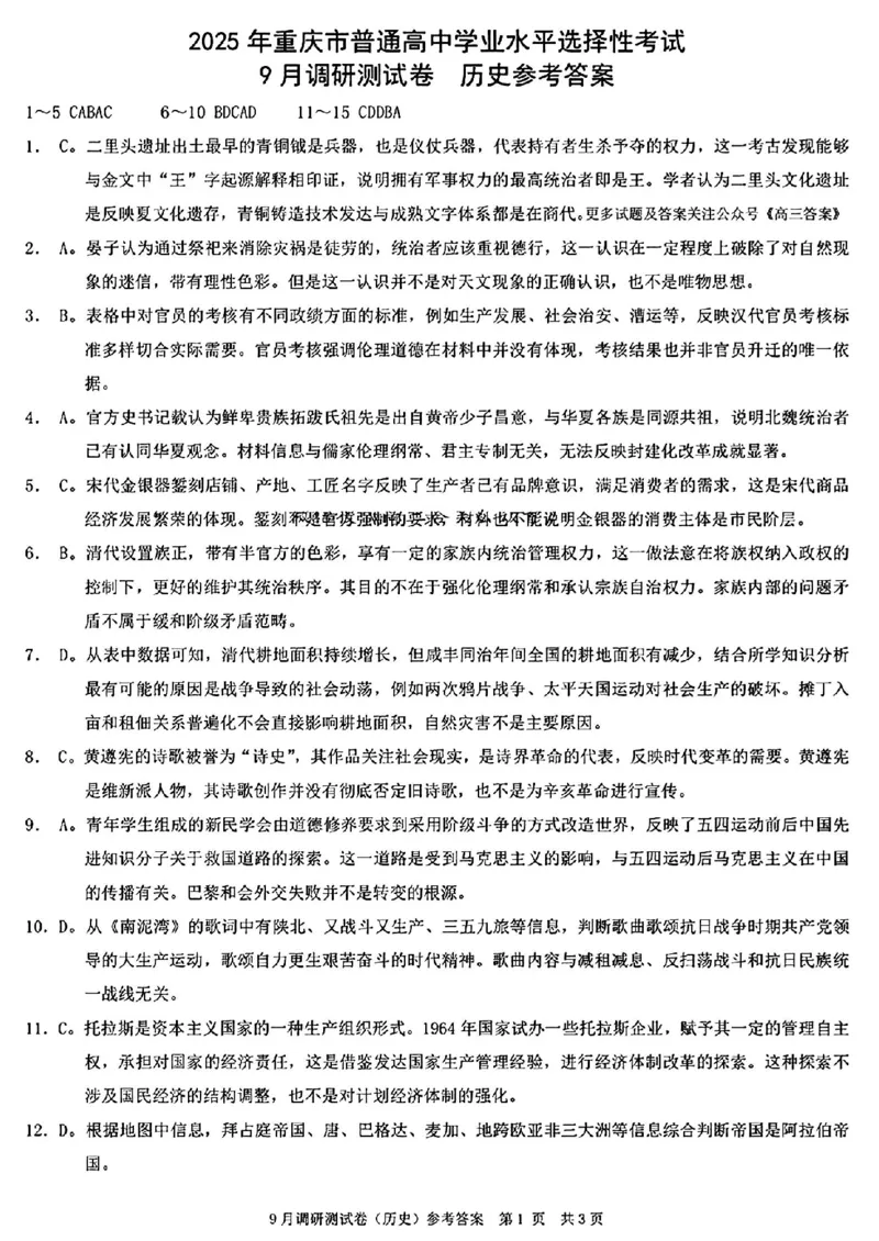
文档
办公文件
生活文档
学习资料
当前位置:
首页
>
文档
>历史试题+答案_2024-2025高三(6-6月题库)_2024年09月试卷_0921重庆市2025届高三9月调研测试康德卷试题及答案汇总
历史试题+答案_2024-2025高三(6-6月题库)_2024年09月试卷_0921重庆市2025届高三9月调研测试康德卷试题及答案汇总
2026-03-23 18:37:42
2026-02-18 06:32:59
文档预览
文档信息
文档格式
pdf
文档大小
9.828 MB
文档页数
10 页
上传时间
2026-02-18 06:32:59
下载文档
本文档来自网络内容,如有侵犯您的权益请联系我们删除,联系邮箱:wyl860211@qq.com。
上一篇
精品解析:2024届贵州省贵阳市一中高三一模生物试题(解析版)_2024年3月_013月合集_2024届贵州省贵阳市第一中学高三下学期一模考试
下一篇
数学(1)_2023年11月_0211月合集_2024届海南省高三高考全真模拟卷(三)_海南省2024届高三高考全真模拟卷(三)数学
最新文档
2025届高中英语一轮复习(北师大版)选择性必修第一册:UNIT1 RELATIONSHIPS(教师版)_03高考英语_2025年新高考资料_一轮复习_2025届高中英语一轮复习课件+学案(完))
2025届高中英语一轮复习(北师大版)必修三:UNIT7 ART(学生版)_03高考英语_2025年新高考资料_一轮复习_2025届高中英语一轮复习课件+学案(完))
2025届高中英语一轮复习讲义:外研版()选择性必修第三册Unit3Warandpeace(解析版)_03高考英语_2025年新高考资料_一轮复习_2025届高中英语一轮复习课件+学案(完))
2025届高中英语一轮复习讲义:外研版()选择性必修第一册Unit1Laughoutloud(学生版)_03高考英语_2025年新高考资料_一轮复习_2025届高中英语一轮复习课件+学案(完))
2025届高中英语一轮复习讲义:外研版()必修第二册Unit1Foodforthought(解析版)_03高考英语_2025年新高考资料_一轮复习_2025届高中英语一轮复习课件+学案(完))
2025届高中英语一轮复习讲义:外研版()必修第三册Unit6Disasterandhope(学生版)_03高考英语_2025年新高考资料_一轮复习_2025届高中英语一轮复习课件+学案(完))
2025届高中英语一轮复习讲义:外研版()必修第三册Unit3Theworldofscience(解析版)_03高考英语_2025年新高考资料_一轮复习_2025届高中英语一轮复习课件+学案(完))
2025届高中英语一轮复习讲义:外研版()必修第三册Unit2Makingadifference(学生版)_03高考英语_2025年新高考资料_一轮复习_2025届高中英语一轮复习课件+学案(完))
2025届高中英语一轮复习讲义:外研版()必修第一册Unit4Friendsforever(解析版)_03高考英语_2025年新高考资料_一轮复习_2025届高中英语一轮复习课件+学案(完))
专题23现代生物技术的应用(练习,2大考点)(解析版)_02中考总复习(2026版更新中)_08-生物-中考总复习_2024年中考复习资料_一轮复习_❤2024年中考生物一轮复习讲练测(全国通用)
热门文档
专题23我们共同的世界(解析版)_02中考总复习(2026版更新中)_07-道法-中考总复习_2024年中考复习资料_专项复习资料_完三年(2021—2023)中考道德与法治真题分项汇编(全国通用)
专题23小石潭记(原卷版)-备战2024年中考语文之文言文对比阅读(全国通用)_02中考总复习(2026版更新中)_01-语文-中考总复习_2024年中考资料_专项复习资料
2025届高中英语一轮复习讲义(译林版):选择性必修第四册 Unit1 Honestyandresponsibility(教师版)_03高考英语_2025年新高考资料_一轮复习_2025届高中英语一轮复习课件+学案(完))
专题23图形的相似与位似十四大题型(举一反三)(原卷版)_02中考总复习(2026版更新中)_02-数学-中考总复习_2024年中考复习资料_一轮复习资料
专题23中国的自然资源(解析版)_02中考总复习(2026版更新中)_09-地理-中考总复习_2024年中考复习资料_专项复习资料_完三年(2021-2023)中考地理真题分项汇编(全国通用)_解析版
2025届高中英语一轮复习讲义(译林版):选择性必修第二册 Unit2 Sportsculture(教师版)_03高考英语_2025年新高考资料_一轮复习_2025届高中英语一轮复习课件+学案(完))
2025届高中英语一轮复习讲义(译林版):选择性必修第三册 Unit1 Wishyouwerehere(学生版)_03高考英语_2025年新高考资料_一轮复习_2025届高中英语一轮复习课件+学案(完))
2025届高中英语一轮复习讲义(译林版):选择性必修第一册 Unit3 Theartofpainting(教师版)_03高考英语_2025年新高考资料_一轮复习_2025届高中英语一轮复习课件+学案(完))
2025届高中英语一轮复习讲义(译林版):选择性必修第一册 Unit2 Theuniversallanguage(教师版)_03高考英语_2025年新高考资料_一轮复习_2025届高中英语一轮复习课件+学案(完))
2025届高中英语一轮复习讲义(译林版):选择性必修第一册 Unit1 Foodmatters(教师版)_03高考英语_2025年新高考资料_一轮复习_2025届高中英语一轮复习课件+学案(完))
随机文档
2025届高中英语一轮复习讲义(译林版):必修第二册 Unit1 Lights,camera,action!(教师版)_03高考英语_2025年新高考资料_一轮复习_2025届高中英语一轮复习课件+学案(完))
专题22.9线段、面积与角度问题——二次函数的综合(压轴题专项讲练)(人教版)(学生版)_初中数学_九年级数学上册(人教版)_压轴题专项-V5_2025版
专题22.9确定二次函数的教师式(九大题型)(举一反三)(人教版)(教师版)_初中数学_九年级数学上册(人教版)_母题专项-U66_2025版
专题22.9二次函数y=ax²+bx+c(a≠0)的图象与性质(知识梳理与考点分类讲解)-(人教版)_初中数学_九年级数学上册(人教版)_专题突破练习-V4_2024版
2025届高中英语一轮复习讲义(译林版):必修第一册 Unit1 Backtoschool(教师版)_03高考英语_2025年新高考资料_一轮复习_2025届高中英语一轮复习课件+学案(完))
2025届高中英语一轮复习讲义(北师大版):必修第一册 UNIT1 LIFECHOICES(学生版)_03高考英语_2025年新高考资料_一轮复习_2025届高中英语一轮复习课件+学案(完))
2025届高中英语一轮复习讲义(北师大版):必修第一册UNIT1 LIFECHOICES(教师版)_03高考英语_2025年新高考资料_一轮复习_2025届高中英语一轮复习课件+学案(完))
专题22.8实际问题与二次函数(高效培优讲义)(教师版)_初中数学_九年级数学上册(人教版)_同步讲义-U18_2026版
2025届高中数学一轮复习讲义:第三章第4讲 幂函数与指、对数式的运算(含解析)_02高考数学_2025年新高考资料_一轮复习_2025届高中数学一轮复习知识梳理(课件+讲义+练习)(完结)
2025届高中数学一轮复习练习:第五章限时跟踪检测(三十) 正、余弦定理的应用举例(含解析)_02高考数学_2025年新高考资料_一轮复习