壁纸
办公文件
生活文档
学习资料
当前位置:
首页
>
文档
>台州一模英语试卷及答案_2024-2025高三(6-6月题库)_2024年11月试卷_1117浙江省台州市2025届高三第一次教学质量评估(全科)
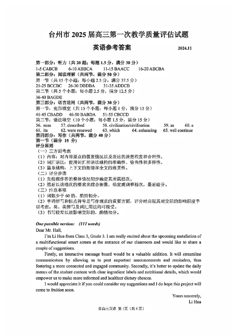
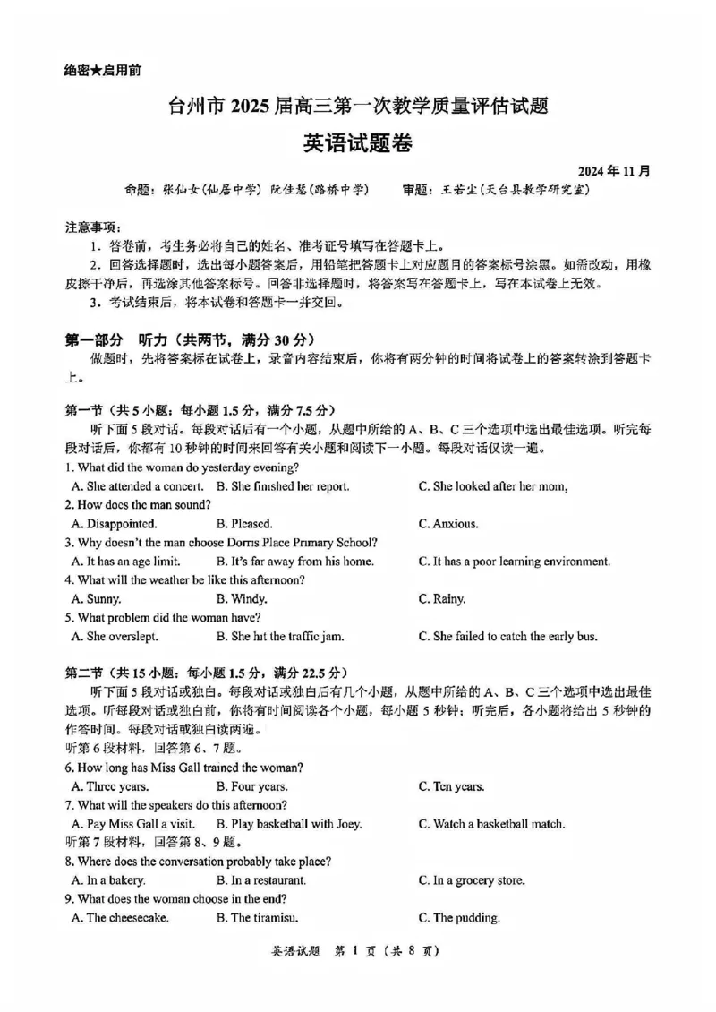
台州一模英语试卷及答案_2024-2025高三(6-6月题库)_2024年11月试卷_1117浙江省台州市2025届高三第一次教学质量评估(全科)
2026-02-18 06:55:49
2026-02-18 06:47:51
文档预览
文档信息
文档格式
pdf
文档大小
5.083 MB
文档页数
12 页
上传时间
2026-02-18 06:47:51
下载文档
本文档来自网络内容,如有侵犯您的权益请联系我们删除,联系邮箱:wyl860211@qq.com。
上一篇
山东省邹城市兖矿第一中学2024-2025学年高二下学期语文3月月考试卷(学生版)_2024-2025高二(7-7月题库)_2025年04月试卷(1)_0428山东省邹城市兖矿第一中学2024-2025学年高二下学期3月月考试卷
下一篇
精品解析:2024年1月普通高等学校招生全国统一考试适应性测试(九省联考)历史试题(适用地区:贵州)(解析版)_2024年2月_2024年九省联考各版本合集_贵州(物化生政史地)
最新文档
四川省成都市蓉城名校2023-2024学年高二下学期期末考试物理试题_2024-2025高三(6-6月题库)_2024年06月试卷_240618四川省成都市蓉城名校2023-2024学年高二下学期期末联考
河北省2024届高三上学期11月金太阳联考(24-138C)物理(1)_2023年11月_01每日更新_19号_2024届河北省高三上学期11月金太阳联考(24-138C)
广东省茂名市信宜市2024-2025学年高二上学期1月期末考试数学Word版含答案_2024-2025高二(7-7月题库)_2025年02月试卷_0223广东省茂名市信宜市2024-2025学年高二上学期1月期末考试
四川省成都市蓉城名校2023-2024学年高二下学期6月期末联考生物试题_2024-2025高三(6-6月题库)_2024年06月试卷_240618四川省成都市蓉城名校2023-2024学年高二下学期期末联考
广东省茂名市信宜市2024-2025学年高二上学期1月期末考试政治试题Word版无答案_2024-2025高二(7-7月题库)_2025年02月试卷_0223广东省茂名市信宜市2024-2025学年高二上学期1月期末考试
广东省茂名市信宜市2024-2025学年高二上学期1月期末考试化学试题答案_2024-2025高二(7-7月题库)_2025年02月试卷_0223广东省茂名市信宜市2024-2025学年高二上学期1月期末考试
广东省茂名市信宜2024-2025学年高二上学期1月期末物理试题(图片版,含答案)_2024-2025高二(7-7月题库)_2025年02月试卷_0223广东省茂名市信宜市2024-2025学年高二上学期1月期末考试
广东省茂名市52校际联盟2024-2025学年高二下学期质量检测英语试题_2024-2025高二(7-7月题库)_2025年04月试卷(1)_0417广东省茂名市52校际联盟2024-2025学年高二下学期3月质量检测试题
广东省茂名市52校际联盟2024-2025学年高二下学期3月质量检测试题语文PDF版含解析_2024-2025高二(7-7月题库)_2025年04月试卷(1)
广东省茂名市52校际联盟2024-2025学年高二下学期3月质量检测试题生物PDF版含解析_2024-2025高二(7-7月题库)_2025年04月试卷(1)
热门文档
河北省2024届高三上学期11月金太阳联考(24-138C)数学(1)_2023年11月_01每日更新_19号_2024届河北省高三上学期11月金太阳联考(24-138C)
广东省茂名市52校际联盟2024-2025学年高二下学期3月质量检测试题物理PDF版含解析_2024-2025高二(7-7月题库)_2025年04月试卷(1)
四川省成都市第七中学2024-2025学年高三下学期2月入学考试语文答案_2024-2025高三(6-6月题库)_2025年02月试卷_0216四川省成都市第七中学2024-2025学年高三下学期2月入学考试(全科)
广东省茂名市52校际联盟2024-2025学年高二下学期3月质量检测试题数学Word版含解析_2024-2025高二(7-7月题库)_2025年04月试卷(1)
四川省成都市第七中学2024-2025学年高三下学期2月入学考试语文_2024-2025高三(6-6月题库)_2025年02月试卷_0216四川省成都市第七中学2024-2025学年高三下学期2月入学考试(全科)
四川省成都市第七中学2024-2025学年高三下学期2月入学考试英语答案_2024-2025高三(6-6月题库)_2025年02月试卷_0216四川省成都市第七中学2024-2025学年高三下学期2月入学考试(全科)
四川省成都市第七中学2024-2025学年高三下学期2月入学考试英语_2024-2025高三(6-6月题库)_2025年02月试卷_0216四川省成都市第七中学2024-2025学年高三下学期2月入学考试(全科)
广东省茂名市52校际联盟2024-2025学年高二下学期3月质量检测试题政治Word版含答案_2024-2025高二(7-7月题库)_2025年04月试卷(1)
四川省成都市第七中学2024-2025学年高三下学期2月入学考试生物答案_2024-2025高三(6-6月题库)_2025年02月试卷_0216四川省成都市第七中学2024-2025学年高三下学期2月入学考试(全科)
四川省成都市第七中学2024-2025学年高三下学期2月入学考试生物_2024-2025高三(6-6月题库)_2025年02月试卷_0216四川省成都市第七中学2024-2025学年高三下学期2月入学考试(全科)
随机文档
广东省茂名市52校际联盟2024-2025学年高二下学期3月质量检测试题地理Word版含答案_2024-2025高二(7-7月题库)_2025年04月试卷(1)
四川省成都市第七中学2024-2025学年高三下学期2月入学考试物理答案_2024-2025高三(6-6月题库)_2025年02月试卷_0216四川省成都市第七中学2024-2025学年高三下学期2月入学考试(全科)
广东省茂名市52校际联盟2024-2025学年高二下学期3月质量检测试题历史Word版含答案_2024-2025高二(7-7月题库)_2025年04月试卷(1)
河北省2024届高三上学期11月金太阳联考(24-138C)政治(1)_2023年11月_01每日更新_19号_2024届河北省高三上学期11月金太阳联考(24-138C)
四川省成都市第七中学2024-2025学年高三下学期2月入学考试物理_2024-2025高三(6-6月题库)_2025年02月试卷_0216四川省成都市第七中学2024-2025学年高三下学期2月入学考试(全科)
广东省茂名市52校际联盟2024-2025学年高二下学期3月质量检测试题化学PDF版含解析_2024-2025高二(7-7月题库)_2025年04月试卷(1)
四川省成都市第七中学2024-2025学年高三下学期2月入学考试数学答案_2024-2025高三(6-6月题库)_2025年02月试卷_0216四川省成都市第七中学2024-2025学年高三下学期2月入学考试(全科)
河北省2024届高三上学期11月金太阳联考(24-138C)地理(1)_2023年11月_01每日更新_19号_2024届河北省高三上学期11月金太阳联考(24-138C)
四川省成都市第七中学2024-2025学年高三下学期2月入学考试数学_2024-2025高三(6-6月题库)_2025年02月试卷_0216四川省成都市第七中学2024-2025学年高三下学期2月入学考试(全科)
广东省潮州市2024-2025学年高二上学期期末英语试题(含答案,无听力原文及音频)_2024-2025高二(7-7月题库)_2025年03月试卷_0309广东省潮州市2024-2025学年高二上学期1月期末考试