当前位置:首页>文档>英语答案_2024年4月_01按日期_29号_2024届湖北省武汉市高三四月调研考试_2024届湖北省武汉市高中毕业生四月调研考试英语试题

英语答案_2024年4月_01按日期_29号_2024届湖北省武汉市高三四月调研考试_2024届湖北省武汉市高中毕业生四月调研考试英语试题

  • 2026-03-26 06:18:23 2026-02-18 10:26:43

文档预览

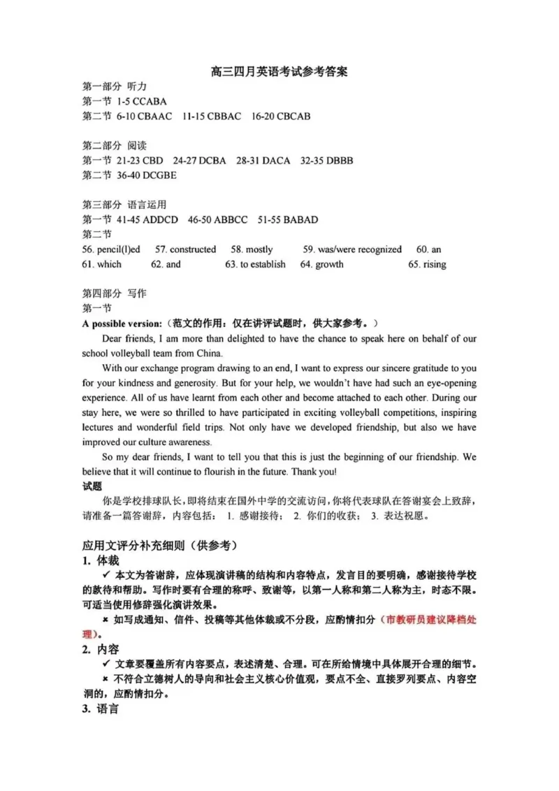
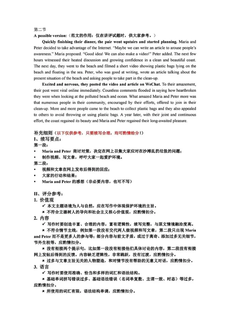
英语答案_2024年4月_01按日期_29号_2024届湖北省武汉市高三四月调研考试_2024届湖北省武汉市高中毕业生四月调研考试英语试题
英语答案_2024年4月_01按日期_29号_2024届湖北省武汉市高三四月调研考试_2024届湖北省武汉市高中毕业生四月调研考试英语试题
英语答案_2024年4月_01按日期_29号_2024届湖北省武汉市高三四月调研考试_2024届湖北省武汉市高中毕业生四月调研考试英语试题
英语答案_2024年4月_01按日期_29号_2024届湖北省武汉市高三四月调研考试_2024届湖北省武汉市高中毕业生四月调研考试英语试题

文档信息

文档格式
pdf
文档大小
0.522 MB
文档页数
4 页
上传时间
2026-02-18 10:26:43

文档内容

{#{QQABSYCQogggAJJAARgCUQGgCACQkBAACAoGgEAEIAABCRFABAA=}#}{#{QQABSYCQogggAJJAARgCUQGgCACQkBAACAoGgEAEIAABCRFABAA=}#}{#{QQABSYCQogggAJJAARgCUQGgCACQkBAACAoGgEAEIAABCRFABAA=}#}{#{QQABSYCQogggAJJAARgCUQGgCACQkBAACAoGgEAEIAABCRFABAA=}#}