当前位置:首页>文档>内蒙古2025-2026学年高二上学期期中教学质量检测(26-119B)历史_251206金太阳·内蒙古2025-2026学年高二上学期期中教学质量检测(26-119B)(全)

内蒙古2025-2026学年高二上学期期中教学质量检测(26-119B)历史_251206金太阳·内蒙古2025-2026学年高二上学期期中教学质量检测(26-119B)(全)

  • 2026-03-28 07:49:50 2026-02-18 12:49:20

文档预览

内蒙古2025-2026学年高二上学期期中教学质量检测(26-119B)历史_251206金太阳·内蒙古2025-2026学年高二上学期期中教学质量检测(26-119B)(全)
内蒙古2025-2026学年高二上学期期中教学质量检测(26-119B)历史_251206金太阳·内蒙古2025-2026学年高二上学期期中教学质量检测(26-119B)(全)
内蒙古2025-2026学年高二上学期期中教学质量检测(26-119B)历史_251206金太阳·内蒙古2025-2026学年高二上学期期中教学质量检测(26-119B)(全)
内蒙古2025-2026学年高二上学期期中教学质量检测(26-119B)历史_251206金太阳·内蒙古2025-2026学年高二上学期期中教学质量检测(26-119B)(全)
内蒙古2025-2026学年高二上学期期中教学质量检测(26-119B)历史_251206金太阳·内蒙古2025-2026学年高二上学期期中教学质量检测(26-119B)(全)
内蒙古2025-2026学年高二上学期期中教学质量检测(26-119B)历史_251206金太阳·内蒙古2025-2026学年高二上学期期中教学质量检测(26-119B)(全)

文档信息

文档格式
pdf
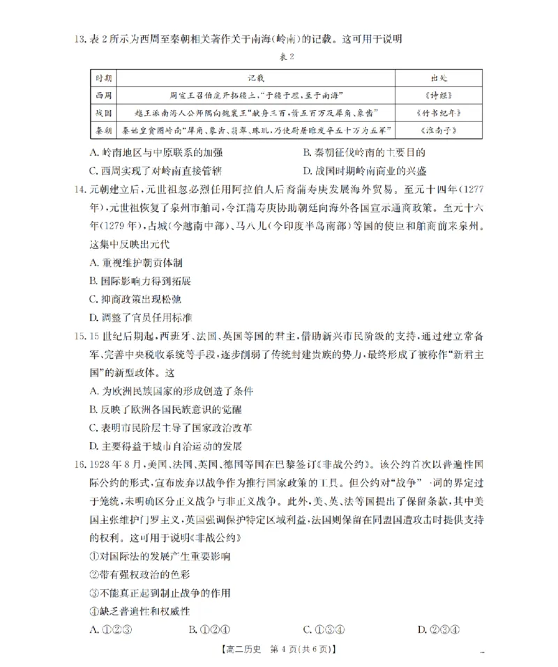
文档大小
2.872 MB
文档页数
6 页
上传时间
2026-02-18 12:49:20