当前位置:首页>文档>南宁4+N联盟2025秋季期中高二英语答案_251229广西南宁市“4+N”联盟学校2025-2026学年高二上学期期中考试(全)_广西南宁市“4+N”联盟学校2025-2026学年高二上学期期中考试英语试题含答案

南宁4+N联盟2025秋季期中高二英语答案_251229广西南宁市“4+N”联盟学校2025-2026学年高二上学期期中考试(全)_广西南宁市“4+N”联盟学校2025-2026学年高二上学期期中考试英语试题含答案

  • 2026-03-21 07:05:44 2026-02-18 13:10:30

文档预览

南宁4+N联盟2025秋季期中高二英语答案_251229广西南宁市“4+N”联盟学校2025-2026学年高二上学期期中考试(全)_广西南宁市“4+N”联盟学校2025-2026学年高二上学期期中考试英语试题含答案
南宁4+N联盟2025秋季期中高二英语答案_251229广西南宁市“4+N”联盟学校2025-2026学年高二上学期期中考试(全)_广西南宁市“4+N”联盟学校2025-2026学年高二上学期期中考试英语试题含答案
南宁4+N联盟2025秋季期中高二英语答案_251229广西南宁市“4+N”联盟学校2025-2026学年高二上学期期中考试(全)_广西南宁市“4+N”联盟学校2025-2026学年高二上学期期中考试英语试题含答案
南宁4+N联盟2025秋季期中高二英语答案_251229广西南宁市“4+N”联盟学校2025-2026学年高二上学期期中考试(全)_广西南宁市“4+N”联盟学校2025-2026学年高二上学期期中考试英语试题含答案
南宁4+N联盟2025秋季期中高二英语答案_251229广西南宁市“4+N”联盟学校2025-2026学年高二上学期期中考试(全)_广西南宁市“4+N”联盟学校2025-2026学年高二上学期期中考试英语试题含答案
南宁4+N联盟2025秋季期中高二英语答案_251229广西南宁市“4+N”联盟学校2025-2026学年高二上学期期中考试(全)_广西南宁市“4+N”联盟学校2025-2026学年高二上学期期中考试英语试题含答案

文档信息

文档格式
pdf
文档大小
2.399 MB
文档页数
6 页
上传时间
2026-02-18 13:10:30

文档内容

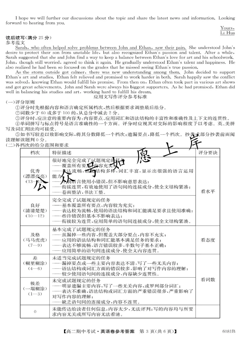
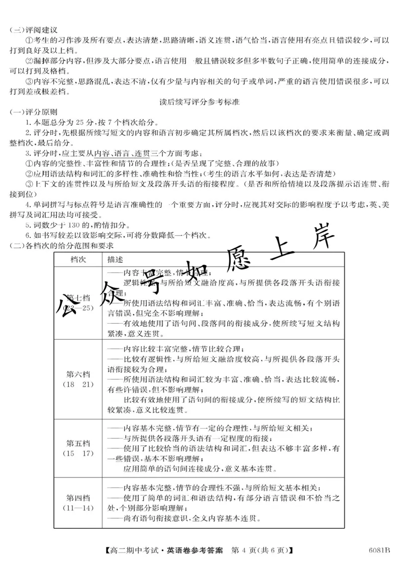
岸 上 愿 如 号 众 公 {#{QQABaYQAggCAQIIAAAhCAwEQCAGYkAGCAAgGRBAUoAABQQFABAA=}#}岸 上 愿 如 号 众 公 {#{QQABaYQAggCAQIIAAAhCAwEQCAGYkAGCAAgGRBAUoAABQQFABAA=}#}岸 上 愿 如 号 众 公 {#{QQABaYQAggCAQIIAAAhCAwEQCAGYkAGCAAgGRBAUoAABQQFABAA=}#}岸 上 愿 如 号 众 公 {#{QQABaYQAggCAQIIAAAhCAwEQCAGYkAGCAAgGRBAUoAABQQFABAA=}#}岸 上 愿 如 号 众 公 {#{QQABaYQAggCAQIIAAAhCAwEQCAGYkAGCAAgGRBAUoAABQQFABAA=}#}岸 上 愿 如 号 众 公 {#{QQABaYQAggCAQIIAAAhCAwEQCAGYkAGCAAgGRBAUoAABQQFABAA=}#}