壁纸
办公文件
生活文档
学习资料
当前位置:
首页
>
文档
>南宁4+N联盟2025秋季期中高二语文答案_251229广西南宁市“4+N”联盟学校2025-2026学年高二上学期期中考试(全)_广西南宁市“4+N”联盟学校2025-2026学年高二上学期期中考试语文试题含答案
南宁4+N联盟2025秋季期中高二语文答案_251229广西南宁市“4+N”联盟学校2025-2026学年高二上学期期中考试(全)_广西南宁市“4+N”联盟学校2025-2026学年高二上学期期中考试语文试题含答案
2026-02-18 13:10:54
2026-02-18 13:10:54
文档预览
文档信息
文档格式
pdf
文档大小
1.297 MB
文档页数
3 页
上传时间
2026-02-18 13:10:54
下载文档
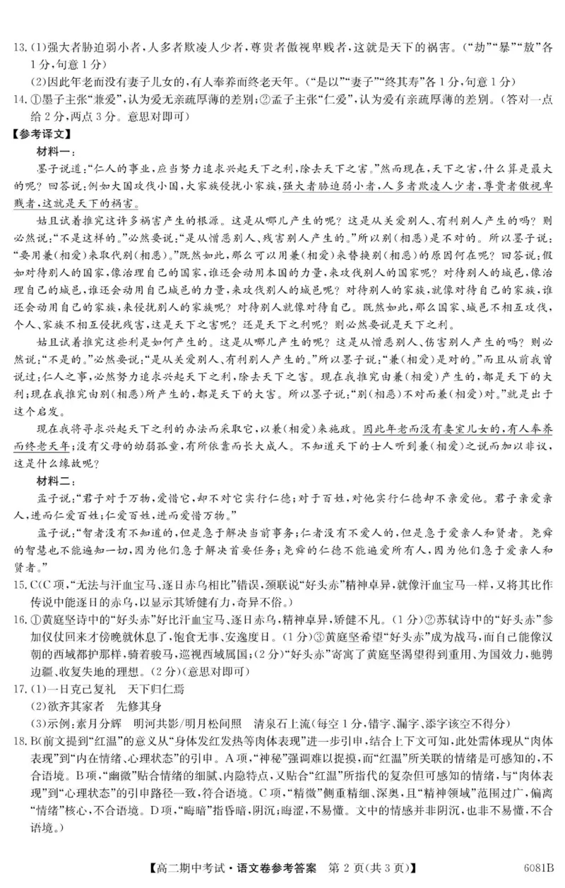
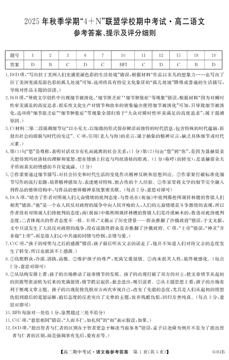
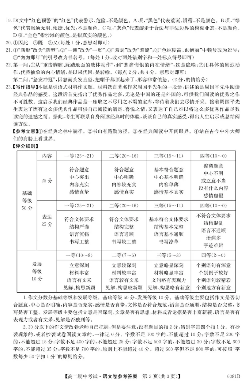
文档内容
{#{QQABYYQEogigQJJAAQgCAwVgCAGYkAECCIgGBAAYsAABgQFABAA=}#}{#{QQABYYQEogigQJJAAQgCAwVgCAGYkAECCIgGBAAYsAABgQFABAA=}#}{#{QQABYYQEogigQJJAAQgCAwVgCAGYkAECCIgGBAAYsAABgQFABAA=}#}
提示
本文档需要支付0.99元
购买此文档
提示
为了保护文档版权,请下载文档后查看完整内容
下载文档
关闭
本文档来自网络内容,如有侵犯您的权益请联系我们删除,联系邮箱:wyl860211@qq.com。
上一篇
1992年四川高考语文真题_zz20高中真题试卷_语文高考真题试卷_旧1990-2007·高考语文真题_PDF版1990-2007·高考语文真题_四川
下一篇
山东省德州市2024-2025学年高三上学期期中考试英语试题_2024-2025高三(6-6月题库)_2024年11月试卷_1116山东省德州市2024-2025学年高三上学期期中考试(全科)
最新文档
1992年四川高考语文真题及答案_zz20高中真题试卷_语文高考真题试卷_旧1990-2007·高考语文真题_PDF版1990-2007·高考语文真题_四川
化学-河南郑州八校高二期中考_2025年11月高二试卷_251125河南省郑州市八校联盟2025-2026学年高二上学期11月期中考试(全)
2003年湖南高考理综真题及答案_生物高考真题试卷_旧1990-2007·高考生物真题_1990-2007·高考生物真题·PDF_2001-2007年各理综历年真题_湖南
山东省德州市2024-2025学年高三上学期期中考试语文答题卡_2024-2025高三(6-6月题库)_2024年11月试卷_1116山东省德州市2024-2025学年高三上学期期中考试(全科)
南宁4+N联盟2025秋季期中高二语文试卷_251229广西南宁市“4+N”联盟学校2025-2026学年高二上学期期中考试(全)_广西南宁市“4+N”联盟学校2025-2026学年高二上学期期中考试语文试题含答案
辽宁扣题卷政治答案_2024年5月_01按日期_10号_2024届辽宁省高考扣题(二)_2024年辽宁省高考扣题(二)政治
福建省莆田锦江中学2023-2024学年高三上学期期中考试英语(1)_2023年11月_01每日更新_23号_2024届福建省莆田锦江中学高三上学期期中考试
山东省德州市2024-2025学年高三上学期期中考试英语试题答题卡_2024-2025高三(6-6月题库)_2024年11月试卷_1116山东省德州市2024-2025学年高三上学期期中考试(全科)
江苏省海安高级中学2024-2025学年高二上学期10月月考试题生物Word版含答案_2024-2025高二(7-7月题库)_2024年11月试卷_1109江苏省海安高级中学2024-2025学年高二上学期10月月考
1992年四川高考语文真题_zz20高中真题试卷_语文高考真题试卷_旧1990-2007·高考语文真题_Word版1990-2007·高考语文真题_四川
热门文档
辽宁扣题卷地理试卷_2024年5月_01按日期_10号_2024届辽宁省高考扣题(二)_2024年辽宁省高考扣题(二)地理
化学--浙江强基联盟2025年11月高二联考_2025年11月高二试卷_251128浙江省强基联盟2025-2026学年高二上学期11月期中
山东省德州市2024-2025学年高三上学期期中考试英语试题_2024-2025高三(6-6月题库)_2024年11月试卷_1116山东省德州市2024-2025学年高三上学期期中考试(全科)
1992年四川高考语文真题_zz20高中真题试卷_语文高考真题试卷_旧1990-2007·高考语文真题_PDF版1990-2007·高考语文真题_四川
南宁4+N联盟2025秋季期中高二英语试卷_251229广西南宁市“4+N”联盟学校2025-2026学年高二上学期期中考试(全)_广西南宁市“4+N”联盟学校2025-2026学年高二上学期期中考试英语试题含答案
辽宁名校联盟高三3月联考政治答案_2024年3月_013月合集_2024届辽宁省名校联盟高三下学期3月份联合考试_辽宁省名校联盟2024届高三下学期3月份联合考试政治
福建省莆田锦江中学2023-2024学年高三上学期期中考试生物(1)_2023年11月_01每日更新_23号_2024届福建省莆田锦江中学高三上学期期中考试
化学--浙江强基联盟2025年11月高二联考DA_2025年11月高二试卷_251128浙江省强基联盟2025-2026学年高二上学期11月期中
1992年四川高考英语真题及答案_zz20高中真题试卷_英语高考真题试卷_旧1990-2007·高考英语真题_1990-2007·高考英语真题·word_四川
江苏省海安高级中学2024-2025学年高二上学期10月月考试题数学Word版含答案_2024-2025高二(7-7月题库)_2024年11月试卷_1109江苏省海安高级中学2024-2025学年高二上学期10月月考
随机文档
辽宁名校联盟高三3月联考地理答案_2024年3月_013月合集_2024届辽宁省名校联盟高三下学期3月份联合考试_辽宁省名校联盟2024届高三下学期3月份联合考试地理
山东省德州市2024-2025学年高三上学期期中考试生物试题答题纸_2024-2025高三(6-6月题库)_2024年11月试卷_1116山东省德州市2024-2025学年高三上学期期中考试(全科)
化学(1)(1)_2025年10月高二试卷_251013湖北省云学联盟2025-2026学年高二上学期10月月考_湖北省云学联盟2025-2026学年高二上学期10月月考化学试题(图片版,含答案)
南宁4+N联盟2025秋季期中高二英语答案_251229广西南宁市“4+N”联盟学校2025-2026学年高二上学期期中考试(全)_广西南宁市“4+N”联盟学校2025-2026学年高二上学期期中考试英语试题含答案
山东省德州市2024-2025学年高三上学期期中考试生物试题_2024-2025高三(6-6月题库)_2024年11月试卷_1116山东省德州市2024-2025学年高三上学期期中考试(全科)
2003年湖南高考理综真题及答案_化学高考真题试卷_旧1990-2007·高考化学真题_1990-2007·高考化学真题·word_2001-2007年各地理综历年真题_湖南
副本高二数学第一次月考卷(a4考试版)_2025年10月高二试卷_251027四川省遂宁市射洪中学2025-2026学年高二上学期10月月考试题(全)
辽宁协作校三模语文试卷_2024年5月_01按日期_18号_2024届辽宁协作校高三下学期三模_辽宁协作校2023-2024学年高三下学期三模语文
南宁4+N联盟2025秋季期中高二生物试卷_251229广西南宁市“4+N”联盟学校2025-2026学年高二上学期期中考试(全)_广西南宁市“4+N”联盟学校2025-2026学年高二上学期期中考试生物试题含答案
江苏省海安高级中学2024-2025学年高二上学期10月月考试题政治Word版含答案_2024-2025高二(7-7月题库)_2024年11月试卷_1109江苏省海安高级中学2024-2025学年高二上学期10月月考