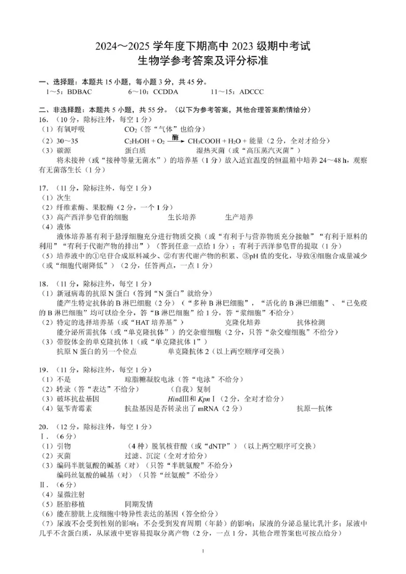
当前位置:首页>文档>参考答案及评分标准_2025年04月试卷_0426四川省成都市蓉城名校联盟2024-2025学年高二下学期期中考试_四川省成都市蓉城联考2024-2025学年高二下学期4月期中生物学试题(PDF版,含答案)

参考答案及评分标准_2025年04月试卷_0426四川省成都市蓉城名校联盟2024-2025学年高二下学期期中考试_四川省成都市蓉城联考2024-2025学年高二下学期4月期中生物学试题(PDF版,含答案)

  • 2026-03-26 08:11:37 2026-02-18 14:23:35

文档预览

参考答案及评分标准_2025年04月试卷_0426四川省成都市蓉城名校联盟2024-2025学年高二下学期期中考试_四川省成都市蓉城联考2024-2025学年高二下学期4月期中生物学试题(PDF版,含答案)

文档信息

文档格式
pdf
文档大小
0.244 MB
文档页数
1 页
上传时间
2026-02-18 14:23:35