壁纸
办公文件
生活文档
学习资料
当前位置:
首页
>
文档
>辽宁省锦州市某校2023-2024学年高三上学期第三次考试化学(1)_2023年11月_0211月合集_2024届辽宁省锦州市高三上学期第三次考试_辽宁省锦州市2024届高三上学期第三次考试化学
辽宁省锦州市某校2023-2024学年高三上学期第三次考试化学(1)_2023年11月_0211月合集_2024届辽宁省锦州市高三上学期第三次考试_辽宁省锦州市2024届高三上学期第三次考试化学
2026-02-18 17:20:31
2026-02-18 17:20:31
文档预览
文档信息
文档格式
docx
文档大小
3.314 MB
文档页数
8 页
上传时间
2026-02-18 17:20:31
下载文档
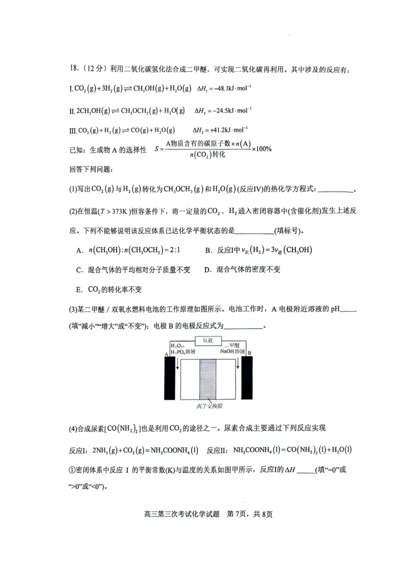
文档内容
学科网(北京)股份有限公司学科网(北京)股份有限公司学科网(北京)股份有限公司学科网(北京)股份有限公司学科网(北京)股份有限公司学科网(北京)股份有限公司学科网(北京)股份有限公司学科网(北京)股份有限公司
提示
本文档需要支付0.99元
购买此文档
提示
为了保护文档版权,请下载文档后查看完整内容
下载文档
关闭
本文档来自网络内容,如有侵犯您的权益请联系我们删除,联系邮箱:wyl860211@qq.com。
上一篇
政治答案_2024-2025高三(6-6月题库)_2024年09月试卷_09232025贵州省贵阳市第一中学高三上学期适应性月考(一)_贵州省贵阳市第一中学2024-2025学年高三上学期高考适应性月考卷(一)政治
下一篇
1996年新疆高考政治真题及答案_zz20高中真题试卷_政治高考真题试卷_旧1990-2007·高考政治真题_1990-2007·高考政治真题·PDF_新疆
最新文档
政治答案_2024-2025高三(6-6月题库)_2024年09月试卷_0927云南省昆明市第一中学2025届高三第二次联考_云南省昆明市第一中学2024-2025学年高三上学期第二次联考政治
河南省洛阳市强基联盟2024-2025学年高二下学期3月月考历史试题(PDF格式,含答案)_2024-2025高二(7-7月题库)_2025年03月试卷_0323河南省洛阳市强基联盟2024-2025学年高二下学期3月月考
1996年新疆高考政治真题及答案_zz20高中真题试卷_政治高考真题试卷_旧1990-2007·高考政治真题_1990-2007·高考政治真题·PDF_新疆
政治答案_2024-2025高三(6-6月题库)_2024年09月试卷_09232025贵州省贵阳市第一中学高三上学期适应性月考(一)_贵州省贵阳市第一中学2024-2025学年高三上学期高考适应性月考卷(一)政治
2006年北京高考文科数学真题及答案_数学高考真题试卷_旧1990-2007·高考数学真题_1990-2007·高考数学真题·PDF_北京
1996年广西高考语文真题及答案_zz20高中真题试卷_语文高考真题试卷_旧1990-2007·高考语文真题_Word版1990-2007·高考语文真题_广西
政治答案2025届无锡高三期中统考_2024-2025高三(6-6月题库)_2024年11月试卷_1110江苏省无锡市2024-2025学年高三上学期期中教学质量调研测
河南省洛阳市强基联盟2024-2025学年高二下学期3月月考化学试题(图片版,含答案)_2024-2025高二(7-7月题库)_2025年03月试卷_0323河南省洛阳市强基联盟2024-2025学年高二下学期3月月考
辽宁省铁岭市一般高中协作校2023-2024学年高三上学期期中考试语文答案(1)_2023年11月_0211月合集_2024届辽宁省铁岭市一般高中协作校高三上学期期中考试
1996年广西高考语文真题及答案_zz20高中真题试卷_语文高考真题试卷_旧1990-2007·高考语文真题_PDF版1990-2007·高考语文真题_广西
热门文档
2006年内蒙古高考理综真题及答案_生物高考真题试卷_旧1990-2007·高考生物真题_1990-2007·高考生物真题·PDF_内蒙古
政治答案-咸阳市_3_2024-2025高三(6-6月题库)_2024年07月试卷_240712陕西省咸阳市2023-2024学年高二下学期7月期末_陕西省咸阳市2023-2024学年高二下学期7月期末政治
辽宁省铁岭市一般高中协作校2023-2024学年高三上学期期中考试语文(1)_2023年11月_0211月合集_2024届辽宁省铁岭市一般高中协作校高三上学期期中考试
河南省洛阳市强基联盟2024-2025学年高二上学期12月月考语文试题_2024-2025高二(7-7月题库)_2024年12月试卷_1229河南省洛阳市强基联盟2024-2025学年高二上学期12月月考
1996年广西高考英语真题及答案_zz20高中真题试卷_英语高考真题试卷_旧1990-2007·高考英语真题_1990-2007·高考英语真题·word_广西
2006年内蒙古高考理综真题及答案_生物高考真题试卷_旧1990-2007·高考生物真题_1990-2007·高考生物真题·PDF_2001-2007年各理综历年真题_内蒙古
政治答案-4月质量检测(H)_2024-2025高三(6-6月题库)_2025年04月试卷_0429九师联盟2025届高三4月27质量监测(全科)_九师联盟2025届高三4月27质量监测政治试题(含答案)
辽宁省铁岭市一般高中协作校2023-2024学年高三上学期期中考试英语答案(1)_2023年11月_0211月合集_2024届辽宁省铁岭市一般高中协作校高三上学期期中考试
政治答案-2412诸暨诊断_2024-2025高三(6-6月题库)_2024年12月试卷_1210浙江省绍兴市诸暨市2025届高三上学期12月诊断性考试(一模)_浙江省绍兴市诸暨市2024年12月高三诊断性考试试题政治
河南省洛阳市强基联盟2024-2025学年高二上学期12月月考语文答案_2024-2025高二(7-7月题库)_2024年12月试卷_1229河南省洛阳市强基联盟2024-2025学年高二上学期12月月考
随机文档
辽宁省铁岭市一般高中协作校2023-2024学年高三上学期期中考试英语(1)_2023年11月_0211月合集_2024届辽宁省铁岭市一般高中协作校高三上学期期中考试
1996年广西高考英语真题及答案_zz20高中真题试卷_英语高考真题试卷_旧1990-2007·高考英语真题_1990-2007·高考英语真题·PDF_广西
地理答案(C卷)A10联盟&宿州十三校2024级高二上学期11月期中质量检测地理答案C_2025年11月高二试卷_251124安徽省A10联盟&宿州十三校2024级高二上学期11月期中质量检测(全)
河南省洛阳市强基联盟2024-2025学年高二上学期12月月考试题英语Word版含解析_2024-2025高二(7-7月题库)_2024年12月试卷_1229河南省洛阳市强基联盟2024-2025学年高二上学期12月月考
2006年内蒙古高考理综真题及答案_化学高考真题试卷_旧1990-2007·高考化学真题_1990-2007·高考化学真题·word_2001-2007年各地理综历年真题_内蒙古
政治答案(1)_2024-2025高三(6-6月题库)_2024年12月试卷_1231河北省“五个一”名校联盟2024-2025学年高三上学期一轮收官验收联考(全科)
政治湖南高三联考简答_2024-2025高三(6-6月题库)_2024年11月试卷_1130湖南省天一大联考(湘一名校)2024-2025学年高三上学期11月联考_湖南省天一大联考2024-2025学年高三上学期11月联考政治
政治湖南省湘楚名校2024-2025学年高三上学期8月联考试题+答案_2024-2025高三(6-6月题库)_2024年09月试卷_0901湖南省湘楚名校联考2024-2025学年高三上学期8月月考
河南省洛阳市强基联盟2024-2025学年高二上学期12月月考试题数学Word版含解析_2024-2025高二(7-7月题库)_2024年12月试卷_1229河南省洛阳市强基联盟2024-2025学年高二上学期12月月考
地理答案(B卷)A10联盟&宿州十三校2024级高二上学期11月期中质量检测地理答案B_2025年11月高二试卷_251124安徽省A10联盟&宿州十三校2024级高二上学期11月期中质量检测(全)