当前位置:首页>文档>政治答案_2024-2025高三(6-6月题库)_2024年10月试卷_1017四川省绵阳市南山中学集团学校2024-2025学年高三上学期10月联考

政治答案_2024-2025高三(6-6月题库)_2024年10月试卷_1017四川省绵阳市南山中学集团学校2024-2025学年高三上学期10月联考

  • 2026-03-21 23:07:25 2026-02-18 17:19:07

文档预览

政治答案_2024-2025高三(6-6月题库)_2024年10月试卷_1017四川省绵阳市南山中学集团学校2024-2025学年高三上学期10月联考

文档信息

文档格式
docx
文档大小
0.020 MB
文档页数
1 页
上传时间
2026-02-18 17:19:07

文档内容

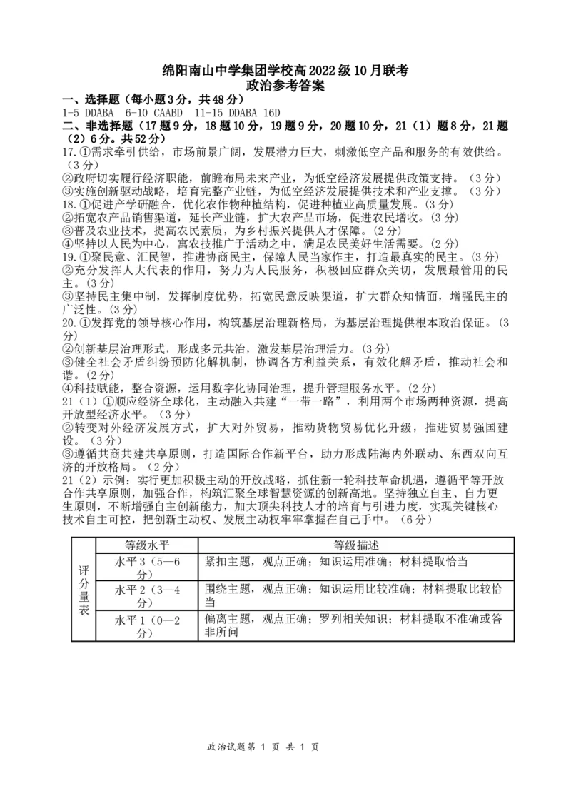
绵阳南山中学集团学校高2022级10月联考 政治参考答案 一、选择题(每小题3分,共48分) 1-5 DDABA 6-10 CAABD 11-15 DDABA 16D 二、非选择题(17题9分,18题10分,19题9分,20题10分,21(1)题8分,21题 (2)6分。共52分) 17.①需求牵引供给,市场前景广阔,发展潜力巨大,刺激低空产品和服务的有效供给。 (3分) ②政府切实履行经济职能,前瞻布局未来产业,为低空经济发展提供政策支持。(3分) ③实施创新驱动战略,培育完整产业链,为低空经济发展提供技术和产业支撑。(3分) 18.①促进产学研融合,优化农作物种植结构,促进种植业高质量发展。(3分) ②拓宽农产品销售渠道,延长产业链,扩大农产品市场,促进农民增收。(3分) ③普及农业技术,提高农民素质,为乡村振兴提供人才保障。(2分) ④坚持以人民为中心,寓农技推广于活动之中,满足农民美好生活需要。(2分) 19.①聚民意、汇民智,推进协商民主,保障人民当家作主,打造最真实的民主。(3分) ②充分发挥人大代表的作用,努力为人民服务,积极回应群众关切,发展最管用的民 主。(3分) ③坚持民主集中制,发挥制度优势,拓宽民意反映渠道,扩大群众知情面,增强民主的 广泛性。(3分) 20.①发挥党的领导核心作用,构筑基层治理新格局,为基层治理提供根本政治保证。(3 分) ②创新基层治理形式,形成多元共治,激发基层治理活力。(3分) ③健全社会矛盾纠纷预防化解机制,协调各方利益关系,有效化解矛盾,推动社会和 谐。(2分) ④科技赋能,整合资源,运用数字化协同治理,提升管理服务水平。(2分) 21(1)①顺应经济全球化,主动融入共建“一带一路”,利用两个市场两种资源,提高 开放型经济水平。(3分) ②转变对外经济发展方式,扩大对外贸易,推动货物贸易优化升级,推进贸易强国建 设。(3分) ③遵循共商共建共享原则,打造国际合作新平台,助力形成陆海内外联动、东西双向互 济的开放格局。(2分) 21(2)示例:实行更加积极主动的开放战略,抓住新一轮科技革命机遇,遵循平等开放 合作共享原则,加强合作,构筑汇聚全球智慧资源的创新高地。坚持独立自主、自力更 生原则,不断增强自主创新能力,加大顶尖科技人才的培育与引进力度,实现关键核心 技术自主可控,把创新主动权、发展主动权牢牢掌握在自己手中。(6分) 等级水平 等级描述 水平3(5—6 紧扣主题,观点正确;知识运用准确;材料提取恰当 评 分) 分 水平2(3—4 围绕主题,观点正确;知识运用比较准确;材料提取比较恰 量 分) 当 表 水平1(0—2 偏离主题,观点正确;罗列相关知识;材料提取不准确或答 分) 非所问 政治试题第 1 页 共 1 页