壁纸
办公文件
生活文档
学习资料
当前位置:
首页
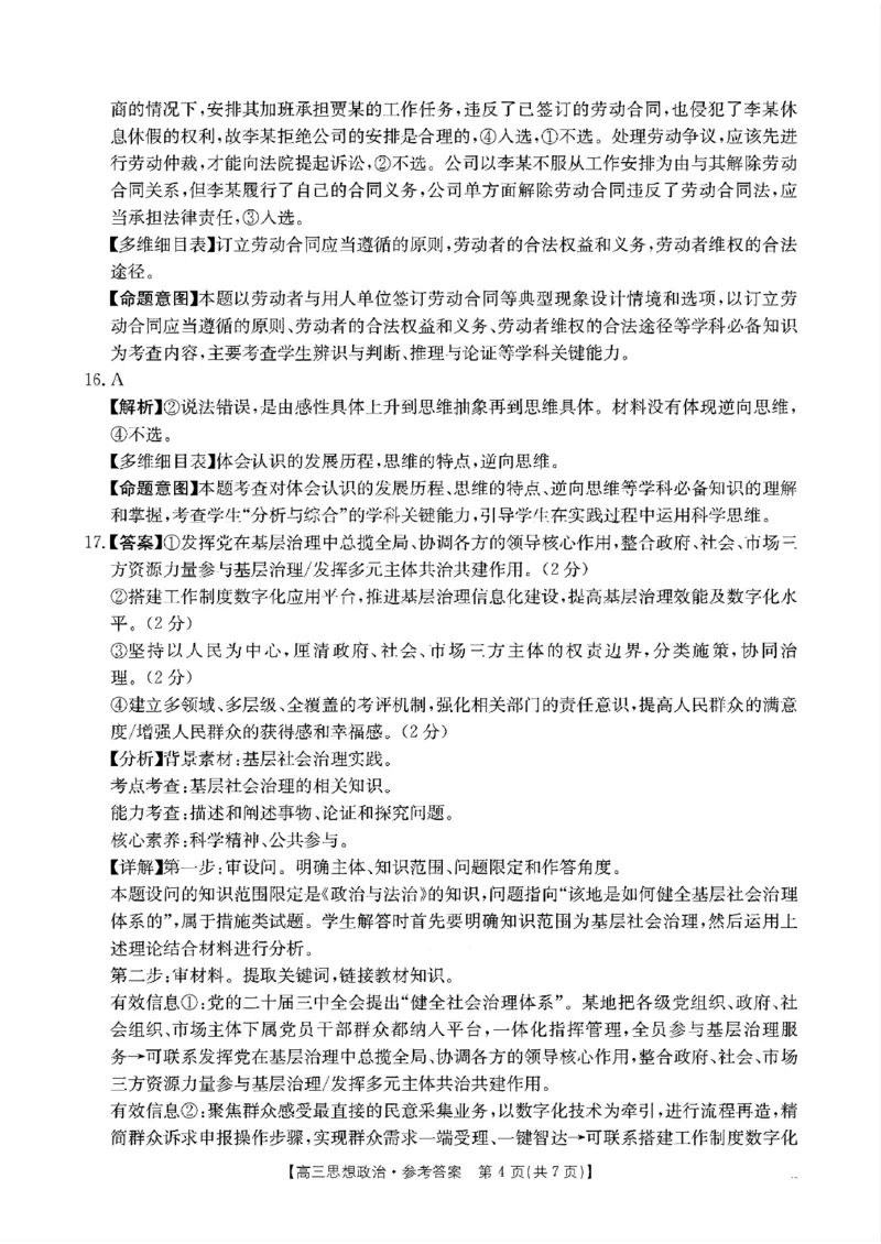
>
文档
>政治答案_2024-2025高三(6-6月题库)_2024年11月试卷_11302025届广东高三金太阳11月联考(全科)_2025届广东高三金太阳11月联考政治
政治答案_2024-2025高三(6-6月题库)_2024年11月试卷_11302025届广东高三金太阳11月联考(全科)_2025届广东高三金太阳11月联考政治
2026-02-18 17:23:10
2026-02-18 17:23:10
文档预览
文档信息
文档格式
pdf
文档大小
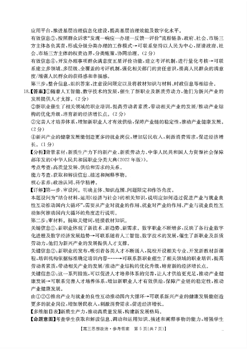
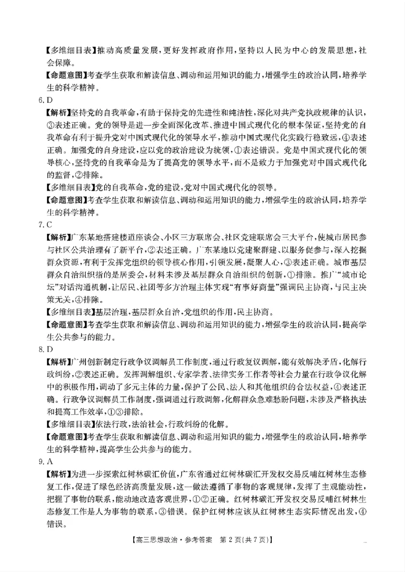
8.157 MB
文档页数
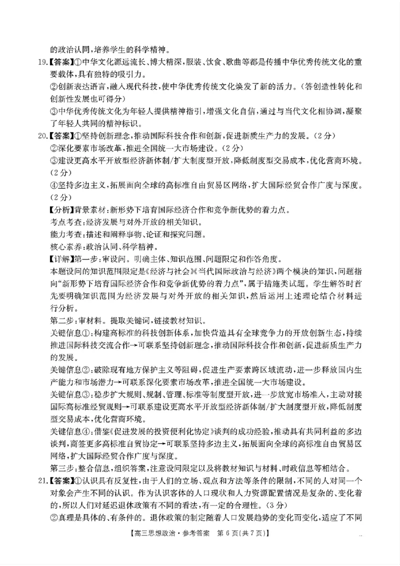
7 页
上传时间
2026-02-18 17:23:10
下载文档
本文档来自网络内容,如有侵犯您的权益请联系我们删除,联系邮箱:wyl860211@qq.com。
上一篇
辽宁省锦州市某校2023-2024学年高三上学期第三次考试生物答案(1)_2023年11月_0211月合集_2024届辽宁省锦州市高三上学期第三次考试_辽宁省锦州市2024届高三上学期第三次考试生物
下一篇
河北省强基联盟2025-2026学年高二上学期12月期中生物试题(含答案)_251217河北省强基联盟2025-2026学年高二上学期12月期中(全)
最新文档
TheMusicalOffering_一万首著名钢琴曲谱哈农贝多芬合集视频教学电子版高清无水印可打印_1古典钢琴知名音乐家谱_巴赫钢琴谱全集
河北省强基联盟2025-2026学年高二上学期12月期中生物试题(含答案)_251217河北省强基联盟2025-2026学年高二上学期12月期中(全)
辽宁省锦州市某校2023-2024学年高三上学期第三次考试生物答案(1)_2023年11月_0211月合集_2024届辽宁省锦州市高三上学期第三次考试_辽宁省锦州市2024届高三上学期第三次考试生物
政治答案_2024-2025高三(6-6月题库)_2024年11月试卷_1129陕西省十七校联考2024-2025学年高三上学期11月期中考试_陕西省十七校联考2024-2025学年高三上学期11月期中考试政治图片版含答案
1996年江西高考政治真题及答案_zz20高中真题试卷_政治高考真题试卷_旧1990-2007·高考政治真题_1990-2007·高考政治真题·PDF_江西
河南省洛阳市洛阳强基联盟2025-2026学年高二上学期1月月考英语试卷_2024-2025高二(7-7月题库)_2026年1月高二_260108河南省洛阳市强基联盟2025-2026学年高二上学期1月检测(全)
政治答案_2024-2025高三(6-6月题库)_2024年11月试卷_1127河南省部分示范性高中2024-2025学年高三上学期11月期中质量检测_河南省部分重点中学2024-2025学年高三上学期11月质量检测政治试题
辽宁省锦州市某校2023-2024学年高三上学期第三次考试生物(1)_2023年11月_0211月合集_2024届辽宁省锦州市高三上学期第三次考试_辽宁省锦州市2024届高三上学期第三次考试生物
2006年北京高考理综真题及答案_化学高考真题试卷_旧1990-2007·高考化学真题_1990-2007·高考化学真题·PDF_北京
政治答案_2024-2025高三(6-6月题库)_2024年11月试卷_1125青海省名校联盟金太阳2024-2025学年高三上学期11月联考_青海省金太阳2024-2025学年高三上学期期中联考政治试题(含答案)
热门文档
1996年江苏高考语文真题及答案_zz20高中真题试卷_语文高考真题试卷_旧1990-2007·高考语文真题_Word版1990-2007·高考语文真题_江苏
政治答案_2024-2025高三(6-6月题库)_2024年11月试卷_1125陕西省安康市2024-2025学年高三上学期第一次质量联考_陕西省安康市2024-2025学年高三上学期第一次质量联考政治
河南省洛阳市洛阳强基联盟2025-2026学年高二上学期1月月考生物试卷_2024-2025高二(7-7月题库)_2026年1月高二_260108河南省洛阳市强基联盟2025-2026学年高二上学期1月检测(全)
ThemeinEbMajor_一万首著名钢琴曲谱哈农贝多芬合集视频教学电子版高清无水印可打印_1古典钢琴知名音乐家谱_舒曼钢琴谱全集_RobertSchumann罗伯特·舒曼(1810-1856)
政治答案_2024-2025高三(6-6月题库)_2024年11月试卷_1121福建省2024-2025学年金科大联考高三11月测评(全科)_福建省2024-2025学年金科大联考高三11月测评政治试题
ThemeandVariations_一万首著名钢琴曲谱哈农贝多芬合集视频教学电子版高清无水印可打印_1古典钢琴知名音乐家谱_勃拉姆斯钢琴谱全集_V.Studies,Transcriptions,Cadenzas,andMiscellaneousWorks
1996年江苏高考语文真题及答案_zz20高中真题试卷_语文高考真题试卷_旧1990-2007·高考语文真题_PDF版1990-2007·高考语文真题_江苏
ThemeandVariationsinG,K501(4Hands)_一万首著名钢琴曲谱哈农贝多芬合集视频教学电子版高清无水印可打印_1古典钢琴知名音乐家谱_莫扎特钢琴谱全集_0312095926_四手联弹
2006年北京高考理综真题及答案_化学高考真题试卷_旧1990-2007·高考化学真题_1990-2007·高考化学真题·PDF_2001-2007年各地理综历年真题_北京
政治答案_2024-2025高三(6-6月题库)_2024年11月试卷_1120河北省沧衡名校联盟2024-2025学年高三11月期中考试_河北省沧衡名校联盟2024-2025学年高三11月期中考试政治
随机文档
河南省洛阳市洛阳强基联盟2025-2026学年高二上学期1月月考物理试卷_2024-2025高二(7-7月题库)_2026年1月高二_260108河南省洛阳市强基联盟2025-2026学年高二上学期1月检测(全)
政治答案_2024-2025高三(6-6月题库)_2024年11月试卷_1119福建省名校联盟2024-2025学年高三上学期期中考试(全科)_福建省名校联盟2024-2025学年高三上学期期中考试政治
ThemeandVariationsinAb,Op36_一万首著名钢琴曲谱哈农贝多芬合集视频教学电子版高清无水印可打印_1古典钢琴知名音乐家谱_德沃夏克钢琴谱全集
辽宁省锦州市某校2023-2024学年高三上学期第三次考试物理答案(1)_2023年11月_0211月合集_2024届辽宁省锦州市高三上学期第三次考试_辽宁省锦州市2024届高三上学期第三次考试物理
1996年江苏高考英语真题及答案_zz20高中真题试卷_英语高考真题试卷_旧1990-2007·高考英语真题_1990-2007·高考英语真题·word_江苏
辽宁省锦州市某校2023-2024学年高三上学期第三次考试物理(1)_2023年11月_0211月合集_2024届辽宁省锦州市高三上学期第三次考试_辽宁省锦州市2024届高三上学期第三次考试物理
政治答案_2024-2025高三(6-6月题库)_2024年11月试卷_1117天津市南开区2024-2025学年高三上学期11月期中考试_天津市南开区2024-2025学年高三上学期11月期中考试政治Word版含答案
河南省洛阳市洛阳强基联盟2025-2026学年高二上学期1月月考数学试卷_2024-2025高二(7-7月题库)_2026年1月高二_260108河南省洛阳市强基联盟2025-2026学年高二上学期1月检测(全)
政治答案_2024-2025高三(6-6月题库)_2024年11月试卷_11152025届山东名校考试联盟高三上学期期中检测(全科)_山东名校考试联盟2024-2025学年高三上学期期中检测政治
ThemeandVariationsforClaraSchumann_一万首著名钢琴曲谱哈农贝多芬合集视频教学电子版高清无水印可打印_1古典钢琴知名音乐家谱_勃拉姆斯钢琴谱全集_变奏曲