壁纸
办公文件
生活文档
学习资料
当前位置:
首页
>
文档
>河南省百师联盟2024-2025学年高二上学期期中联考地理试题Word版含解析_2024-2025高二(7-7月题库)_2024年12月试卷_1227河南省百师联盟2024-2025学年高二上学期12月期中检测
河南省百师联盟2024-2025学年高二上学期期中联考地理试题Word版含解析_2024-2025高二(7-7月题库)_2024年12月试卷_1227河南省百师联盟2024-2025学年高二上学期12月期中检测
2026-02-18 17:36:54
2026-02-18 17:36:54
文档预览
文档信息
文档格式
pdf
文档大小
1.036 MB
文档页数
13 页
上传时间
2026-02-18 17:36:54
下载文档
文档内容
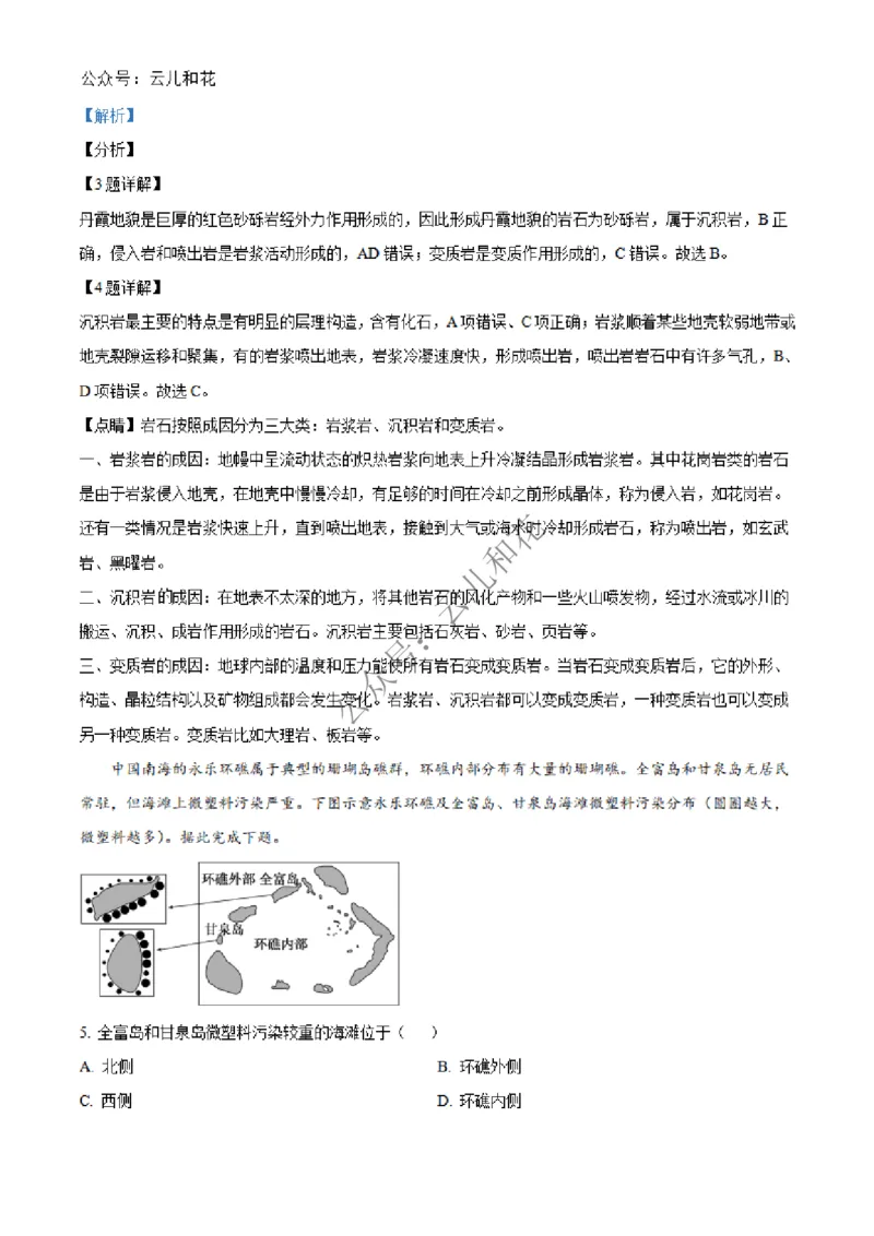
花 和 儿 云 : 号 众 公花 和 儿 云 : 号 众 公花 和 儿 云 : 号 众 公花 和 儿 云 : 号 众 公花 和 儿 云 : 号 众 公花 和 儿 云 : 号 众 公花 和 儿 云 : 号 众 公花 和 儿 云 : 号 众 公花 和 儿 云 : 号 众 公花 和 儿 云 : 号 众 公花 和 儿 云 : 号 众 公花 和 儿 云 : 号 众 公花 和 儿 云 : 号 众 公
提示
本文档需要支付0.99元
购买此文档
提示
为了保护文档版权,请下载文档后查看完整内容
下载文档
关闭
本文档来自网络内容,如有侵犯您的权益请联系我们删除,联系邮箱:wyl860211@qq.com。
上一篇
地理试卷-湖南省天壹名校联盟2025年下学期10月高二联考_2025年10月高二试卷_251021湖南天壹名校联盟2025年下学期10月高二联考_湖南天壹名校联盟2025年下学期10月高二联考地理试题含答案
下一篇
1996年湖南高考物理真题及答案_zz20高中真题试卷_物理高考真题试卷_旧1990-2007·高考物理真题_1990-2007·高考物理真题·word_湖南
最新文档
1996年湖南高考英语真题及答案_zz20高中真题试卷_英语高考真题试卷_旧1990-2007·高考英语真题_1990-2007·高考英语真题·PDF_湖南
河南省百师联盟2024-2025学年高二上学期期中联考地理试题Word版无答案_2024-2025高二(7-7月题库)_2024年12月试卷_1227河南省百师联盟2024-2025学年高二上学期12月期中检测
政治试卷_2024-2025高三(6-6月题库)_2024年12月试卷_1213河南省新乡市2025届高三年级第一次模拟考试(金太阳25-210C)_河南省新乡市2024-2025学年高三年级第一次模拟考试政治
重庆市南开中学高2024届高三第三次质量检测政治_2023年11月_01每日更新_05号_2024届重庆市南开中学高三第三次质量检测_重庆市南开中学高2024届高三第三次质量检测政治
2006年天津高考文综真题及答案_地理高考真题试卷_旧1990-2007·高考地理真题_1990-2007·高考地理真题·PDF_天津
1996年湖南高考物理真题及答案_zz20高中真题试卷_物理高考真题试卷_旧1990-2007·高考物理真题_1990-2007·高考物理真题·word_湖南
地理试卷-湖南省天壹名校联盟2025年下学期10月高二联考_2025年10月高二试卷_251021湖南天壹名校联盟2025年下学期10月高二联考_湖南天壹名校联盟2025年下学期10月高二联考地理试题含答案
1996年湖南高考物理真题及答案_zz20高中真题试卷_物理高考真题试卷_旧1990-2007·高考物理真题_1990-2007·高考物理真题·PDF_湖南
河南省百师联盟2024-2025学年高二上学期期中考试政治试题Word版无答案_2024-2025高二(7-7月题库)_2024年12月试卷_1227河南省百师联盟2024-2025学年高二上学期12月期中检测
地理试卷-河南高二青桐鸣大联考2025年10月联考_2025年10月高二试卷_251026河南高二青桐鸣大联考2025年10月联考(全)
热门文档
2006年天津高考文综真题及答案_地理高考真题试卷_旧1990-2007·高考地理真题_1990-2007·高考地理真题·PDF_2001-2007年各地文综历年真题_天津
政治试卷_2024-2025高三(6-6月题库)_2024年12月试卷_1213四川省达州市普通高中2025届高三第一次诊断性测试(达州一诊)_政治
河南省百师联盟2024-2025学年高二上学期期中考试政治试题Word版含解析_2024-2025高二(7-7月题库)_2024年12月试卷_1227河南省百师联盟2024-2025学年高二上学期12月期中检测
1996年湖南高考政治真题及答案_zz20高中真题试卷_政治高考真题试卷_旧1990-2007·高考政治真题_1990-2007·高考政治真题·word_湖南
地理试卷-山西T8联考高二10月份学业质量评价联考_2025年10月高二试卷_251013山西T8联考高二10月份学业质量评价联考
重庆市南开中学高2024届高三第三次质量检测地理试题_2023年11月_01每日更新_05号_2024届重庆市南开中学高三第三次质量检测_重庆市南开中学高2024届高三第三次质量检测地理
政治试卷_2024-2025高三(6-6月题库)_2024年12月试卷_1212湖北省腾云联盟2025届高三12月联考_政治
河南省百师联盟2024-2025学年高二上学期期中考试历史试题Word版无答案_2024-2025高二(7-7月题库)_2024年12月试卷_1227河南省百师联盟2024-2025学年高二上学期12月期中检测
重庆市南开中学高2024届高三第三次质量检测地理_2023年11月_01每日更新_05号_2024届重庆市南开中学高三第三次质量检测_重庆市南开中学高2024届高三第三次质量检测地理
1996年湖南高考政治真题及答案_zz20高中真题试卷_政治高考真题试卷_旧1990-2007·高考政治真题_1990-2007·高考政治真题·PDF_湖南
随机文档
地理答题卡_2025年10月高二试卷_251012山西省朔州市怀仁市大地高中学校2025-2026学年高二上学期第一次月考_744
河南省百师联盟2024-2025学年高二上学期期中考试历史试题Word版含解析_2024-2025高二(7-7月题库)_2024年12月试卷_1227河南省百师联盟2024-2025学年高二上学期12月期中检测
2006年天津高考文综真题及答案_历史高考真题试卷_旧1990-2007·高考历史真题_1990-2007·高考历史真题·word_2001-2007年各地文综历年真题_天津
1996年湖北高考语文真题及答案_zz20高中真题试卷_语文高考真题试卷_旧1990-2007·高考语文真题_Word版1990-2007·高考语文真题_湖北
政治试卷_2024-2025高三(6-6月题库)_2024年12月试卷_1212山东省名校考试联盟2024年12月高三阶段性检测_山东省名校考试联盟2024年12月高三阶段性检测政治
河南省百师联盟2024-2025学年高二上学期12月期中考试语文试题Word版无答案_2024-2025高二(7-7月题库)_2024年12月试卷_1227河南省百师联盟2024-2025学年高二上学期12月期中检测
河南省百师联盟2024-2025学年高二上学期12月期中考试语文试题Word版含解析_2024-2025高二(7-7月题库)_2024年12月试卷_1227河南省百师联盟2024-2025学年高二上学期12月期中检测
1996年湖北高考语文真题及答案_zz20高中真题试卷_语文高考真题试卷_旧1990-2007·高考语文真题_PDF版1990-2007·高考语文真题_湖北
政治试卷_2024-2025高三(6-6月题库)_2024年11月试卷_11292025届河南高三11月青桐鸣大联考_2025届河南高三11月青桐鸣大联考政治试题
重庆市南开中学高2024届高三第三次质量检测化学_2023年11月_01每日更新_05号_2024届重庆市南开中学高三第三次质量检测_重庆市南开中学高2024届高三第三次质量检测化学