当前位置:首页>文档>高三化学答案2023.11_Print(1)_2023年11月_0211月合集_2024届山东省泰安市高三上学期期中考试_山东省泰安市2024届高三上学期期中考试化学

高三化学答案2023.11_Print(1)_2023年11月_0211月合集_2024届山东省泰安市高三上学期期中考试_山东省泰安市2024届高三上学期期中考试化学

  • 2026-03-29 14:06:15 2026-02-18 18:25:51

文档预览

高三化学答案2023.11_Print(1)_2023年11月_0211月合集_2024届山东省泰安市高三上学期期中考试_山东省泰安市2024届高三上学期期中考试化学
高三化学答案2023.11_Print(1)_2023年11月_0211月合集_2024届山东省泰安市高三上学期期中考试_山东省泰安市2024届高三上学期期中考试化学

文档信息

文档格式
pdf
文档大小
0.224 MB
文档页数
2 页
上传时间
2026-02-18 18:25:51

文档内容

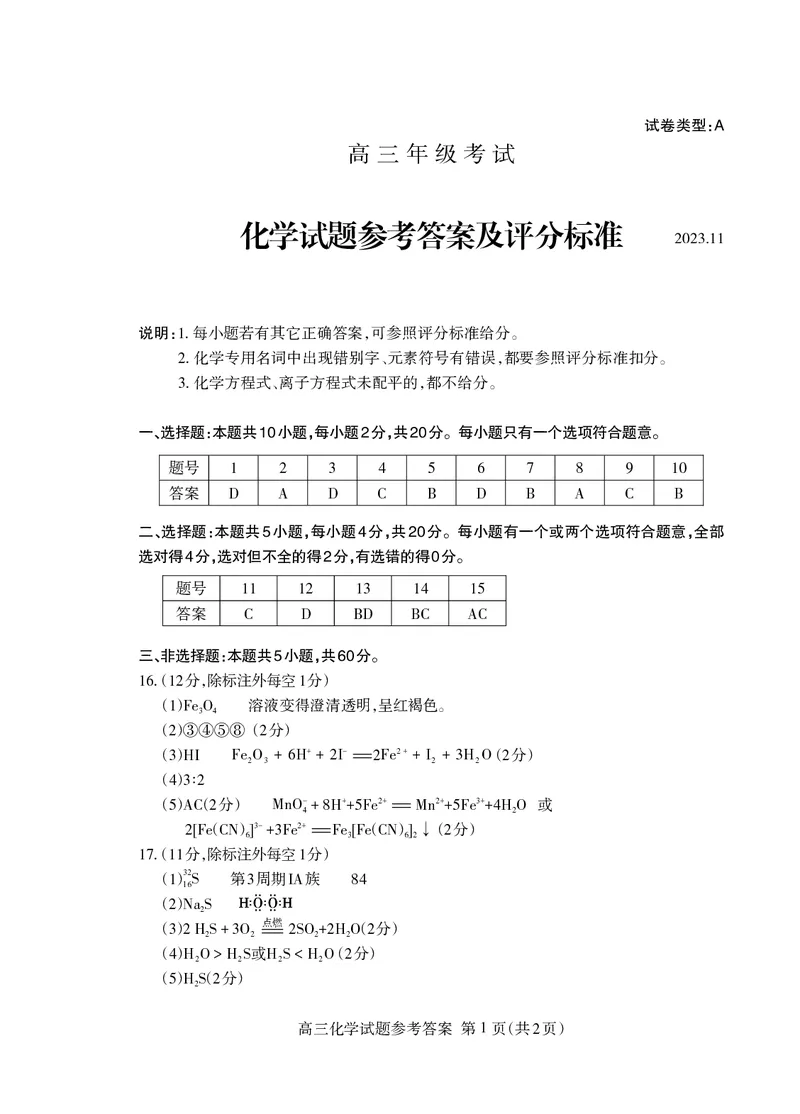
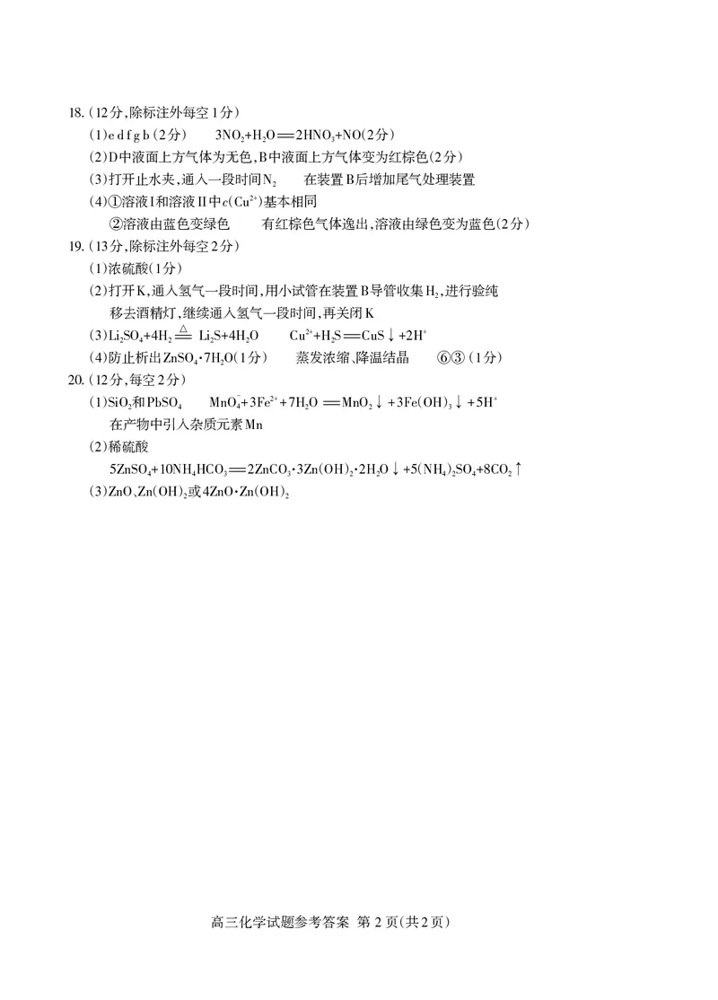
试卷类型:A 高 三 年 级 考 试 化学试题参考答案及评分标准 2023.11 说明: 每小题若有其它正确答案,可参照评分标准给分。 1. 化学专用名词中出现错别字、元素符号有错误,都要参照评分标准扣分。 2. 化学方程式、离子方程式未配平的,都不给分。 3. 一、选择题:本题共10小题,每小题2分,共20分。每小题只有一个选项符合题意。 题号 1 2 3 4 5 6 7 8 9 10 答案 D A D C B D B A C B 二、选择题:本题共5小题,每小题4分,共20分。每小题有一个或两个选项符合题意,全部 选对得4分,选对但不全的得2分,有选错的得0分。 题号 11 12 13 14 15 答案 C D BD BC AC 三、非选择题:本题共5小题,共60分。 ( 分,除标注外每空 分) 16. 12 1 () 溶液变得澄清透明,呈红褐色。 1 Fe3O4 () ( 分) 2 ③④⑤⑧ 2 () ( 分) + - 2+ 3 HI Fe2O3 + 6H + 2I =2Fe + I2 + 3H2O 2 ()∶ 4 3 2 () ( 分) 或 - + 2+ 2+ 3+ 5 AC 2 MnO4+8H +5Fe =Mn +5Fe +4H2O ( ) ( ) ( 分) 3- 2+ 2[Fe CN 6] +3Fe =Fe3[Fe CN 6]2↓ 2 ( 分,除标注外每空 分) 17. 11 1 ()32 第 周期 族 1 16S 3 IA 84 () 2 Na2S () 点燃 ( 分) 3 2H2S+3O2 =2SO2+2H2O 2 () 或 ( 分) 4 H2O>H2S H2S