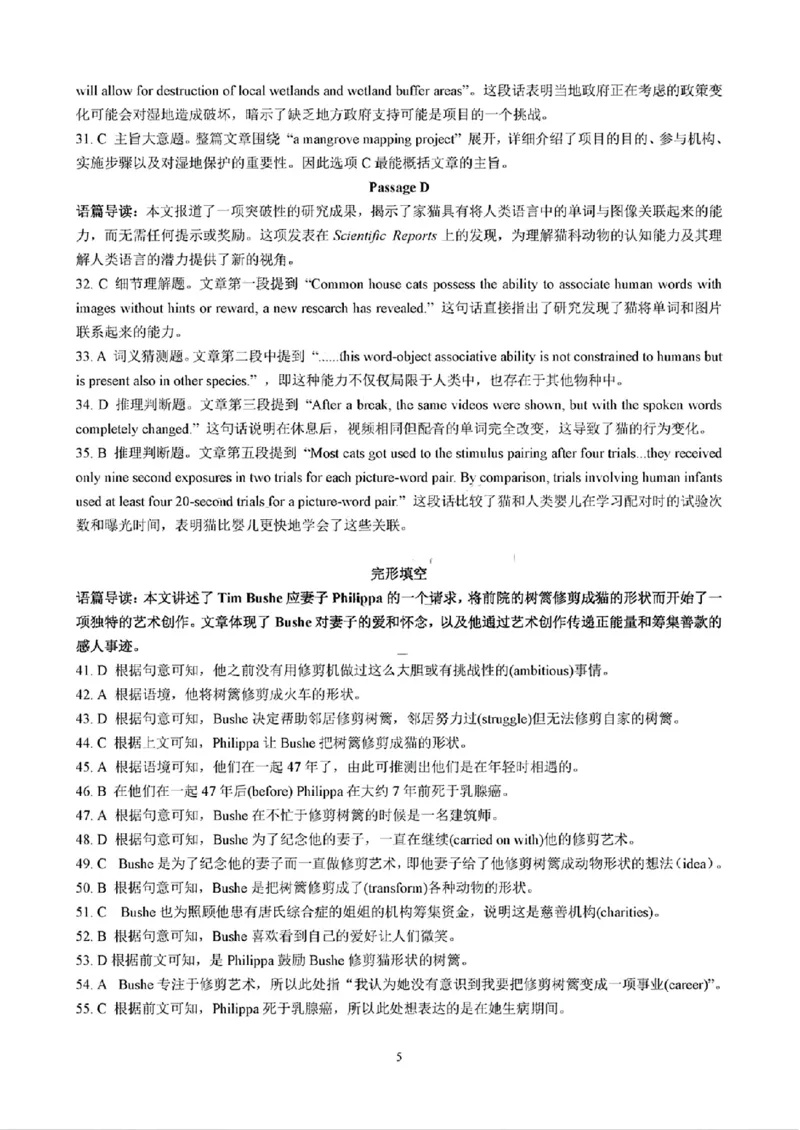
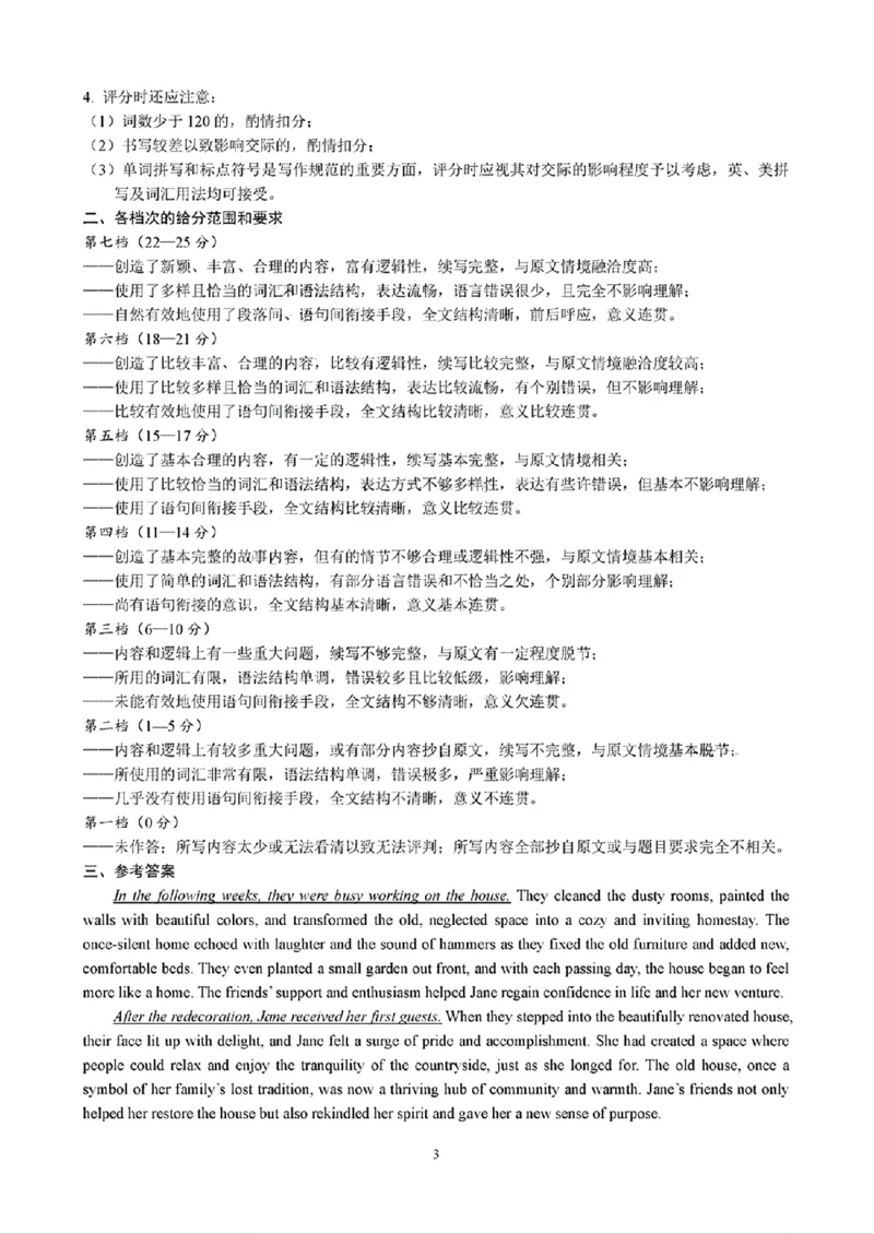
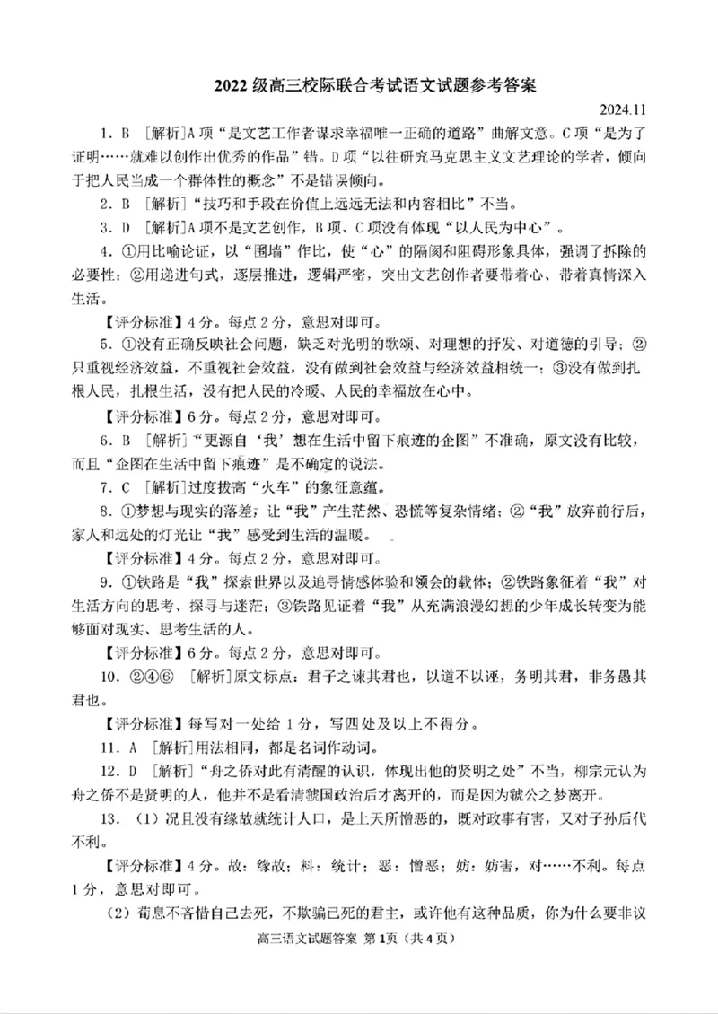
文档
办公文件
生活文档
学习资料
当前位置:
首页
>
文档
>日照9科答案_2024-2025高三(6-6月题库)_2024年11月试卷_1126山东省日照市2025届高三上学期11月期中校际联合考试
日照9科答案_2024-2025高三(6-6月题库)_2024年11月试卷_1126山东省日照市2025届高三上学期11月期中校际联合考试
2026-03-22 00:58:03
2026-02-18 18:58:16
文档预览
文档信息
文档格式
pdf
文档大小
9.714 MB
文档页数
24 页
上传时间
2026-02-18 18:58:16
下载文档
本文档来自网络内容,如有侵犯您的权益请联系我们删除,联系邮箱:wyl860211@qq.com。
上一篇
Waltzes,Op39_一万首著名钢琴曲谱哈农贝多芬合集视频教学电子版高清无水印可打印_1古典钢琴知名音乐家谱_勃拉姆斯钢琴谱全集_其他
下一篇
浙江省名校协作体2025届高二下学期联考英语试卷(图片版,含音频)_2024-2025高二(7-7月题库)_2025年03月试卷_0307浙江省名校协作体2024-2025学年高二下学期联考
最新文档
2024春五三全优卷3下英语(人教)_26春四年级上下册人教版_四上英语合集人教版PEP英语四年级上册新教材(教学视频+课件+动画+音频+练习+教案)_17练习资料_《53全优卷》
2024新版英语3AUnit8默写纸_26春四年级上下册人教版_四上英语合集人教版PEP英语四年级上册新教材(教学视频+课件+动画+音频+练习+教案)_17练习资料_小学英语(预习复习资料大礼包)
2024新版英语3AUnit7默写纸_26春四年级上下册人教版_四上英语合集人教版PEP英语四年级上册新教材(教学视频+课件+动画+音频+练习+教案)_17练习资料_小学英语(预习复习资料大礼包)
2024新版英语3AUnit6默写纸_26春四年级上下册人教版_四上英语合集人教版PEP英语四年级上册新教材(教学视频+课件+动画+音频+练习+教案)_17练习资料_小学英语(预习复习资料大礼包)
2024新版英语3AUnit5默写纸_26春四年级上下册人教版_四上英语合集人教版PEP英语四年级上册新教材(教学视频+课件+动画+音频+练习+教案)_17练习资料_小学英语(预习复习资料大礼包)
2024新版英语3AUnit4默写纸_26春四年级上下册人教版_四上英语合集人教版PEP英语四年级上册新教材(教学视频+课件+动画+音频+练习+教案)_17练习资料_小学英语(预习复习资料大礼包)
2024新版英语3AUnit3默写纸_26春四年级上下册人教版_四上英语合集人教版PEP英语四年级上册新教材(教学视频+课件+动画+音频+练习+教案)_17练习资料_小学英语(预习复习资料大礼包)
2024新版英语3AUnit2默写纸_26春四年级上下册人教版_四上英语合集人教版PEP英语四年级上册新教材(教学视频+课件+动画+音频+练习+教案)_17练习资料_小学英语(预习复习资料大礼包)
2024新版英语3AUnit1默写纸_26春四年级上下册人教版_四上英语合集人教版PEP英语四年级上册新教材(教学视频+课件+动画+音频+练习+教案)_17练习资料_小学英语(预习复习资料大礼包)
2024-2025学年新版人教英语三下Unit6Numbersinlife单词详解与拓展运用(PDF版)_26春四年级上下册人教版_17练习资料_小学英语(预习复习资料大礼包)_《小学英语单词默写表》
热门文档
2024-2025学年新版人教英语三下Unit5Oldtoys单词详解与拓展运用(PDF版)_26春四年级上下册人教版_四上英语合集人教版PEP英语四年级上册新教材(教学视频+课件+动画+音频+练习+教案)
2024-2025学年新版人教英语三下Unit4Healthyfood单词详解与拓展运用(PDF版)_26春四年级上下册人教版_17练习资料_小学英语(预习复习资料大礼包)_《小学英语单词默写表》
2024-2025学年新版人教英语三下Unit3Learningbetter单词详解与拓展运用(PDF版)_26春四年级上下册人教版_17练习资料_小学英语(预习复习资料大礼包)_《小学英语单词默写表》
2024-2025学年新版人教英语三下Unit2Expressingyourself单词详解与拓展运用(PDF版)_26春四年级上下册人教版_17练习资料_小学英语(预习复习资料大礼包)_《小学英语单词默写表》
2024-2025学年新版人教英语三下Unit1Meetingnewpeople单词详解与拓展运用(PDF版)_26春四年级上下册人教版_17练习资料_小学英语(预习复习资料大礼包)_《小学英语单词默写表》
2.21春小学七彩课堂人教版英语3年级学生用书预习卡_26春四年级上下册人教版_四上英语合集人教版PEP英语四年级上册新教材(教学视频+课件+动画+音频+练习+教案)_17练习资料_3-6下册
1英语~文霸答案-新_26春四年级上下册人教版_四上英语合集人教版PEP英语四年级上册新教材(教学视频+课件+动画+音频+练习+教案)_17练习资料_小学英语(预习复习资料大礼包)
1英语~文霸-新_26春四年级上下册人教版_四上英语合集人教版PEP英语四年级上册新教材(教学视频+课件+动画+音频+练习+教案)_17练习资料_小学英语(预习复习资料大礼包)
专题15几何图形初步(解析版)_中考数学一轮复习word_解析版
专题15几何图形初步(原卷版)_中考数学一轮复习word_原卷版
随机文档
专题14二次函数的应用(解析版)_中考数学一轮复习word_解析版
2025版一本4升5预备五年级数学复习巩固册_小学资料合集_2025版小学《一本预习衔接》1-6年级语文数学英语_一本预备五年级语数英25年
专题14二次函数的应用(原卷版)_中考数学一轮复习word_原卷版
1英语~听霸答案-新_26春四年级上下册人教版_四上英语合集人教版PEP英语四年级上册新教材(教学视频+课件+动画+音频+练习+教案)_17练习资料_小学英语(预习复习资料大礼包)
1英语~听霸-新_26春四年级上下册人教版_四上英语合集人教版PEP英语四年级上册新教材(教学视频+课件+动画+音频+练习+教案)_17练习资料_小学英语(预习复习资料大礼包)
1英语~写霸答案_26春四年级上下册人教版_四上英语合集人教版PEP英语四年级上册新教材(教学视频+课件+动画+音频+练习+教案)_17练习资料_小学英语(预习复习资料大礼包)
1英语~写霸_26春四年级上下册人教版_四上英语合集人教版PEP英语四年级上册新教材(教学视频+课件+动画+音频+练习+教案)_17练习资料_小学英语(预习复习资料大礼包)
1下_26春四年级上下册人教版_四上英语合集人教版PEP英语四年级上册新教材(教学视频+课件+动画+音频+练习+教案)_16教师用书_小学英语_人教新起点小学英语(一起点)
1上_26春四年级上下册人教版_四上英语合集人教版PEP英语四年级上册新教材(教学视频+课件+动画+音频+练习+教案)_16教师用书_小学英语_人教新起点小学英语(一起点)
1_四年级英语上册人教PEP版《状元大考卷单元期中期末卷》_26春四年级上下册人教版_四上英语合集人教版PEP英语四年级上册新教材(教学视频+课件+动画+音频+练习+教案)