当前位置:首页>文档>10-第1章-1.5-建设工程税收制度(三)_2026年一建法规_2025年一建法规SVIP_02-基础精讲✿高端面授✿深度强化_10-法规《天一精讲班》王欣KL_讲义

10-第1章-1.5-建设工程税收制度(三)_2026年一建法规_2025年一建法规SVIP_02-基础精讲✿高端面授✿深度强化_10-法规《天一精讲班》王欣KL_讲义

  • 2026-03-30 15:42:09 2026-01-26 14:28:18

文档预览

10-第1章-1.5-建设工程税收制度(三)_2026年一建法规_2025年一建法规SVIP_02-基础精讲✿高端面授✿深度强化_10-法规《天一精讲班》王欣KL_讲义
10-第1章-1.5-建设工程税收制度(三)_2026年一建法规_2025年一建法规SVIP_02-基础精讲✿高端面授✿深度强化_10-法规《天一精讲班》王欣KL_讲义
10-第1章-1.5-建设工程税收制度(三)_2026年一建法规_2025年一建法规SVIP_02-基础精讲✿高端面授✿深度强化_10-法规《天一精讲班》王欣KL_讲义
10-第1章-1.5-建设工程税收制度(三)_2026年一建法规_2025年一建法规SVIP_02-基础精讲✿高端面授✿深度强化_10-法规《天一精讲班》王欣KL_讲义
10-第1章-1.5-建设工程税收制度(三)_2026年一建法规_2025年一建法规SVIP_02-基础精讲✿高端面授✿深度强化_10-法规《天一精讲班》王欣KL_讲义
10-第1章-1.5-建设工程税收制度(三)_2026年一建法规_2025年一建法规SVIP_02-基础精讲✿高端面授✿深度强化_10-法规《天一精讲班》王欣KL_讲义

文档信息

文档格式
pdf
文档大小
0.141 MB
文档页数
3 页
上传时间
2026-01-26 14:28:18

文档内容

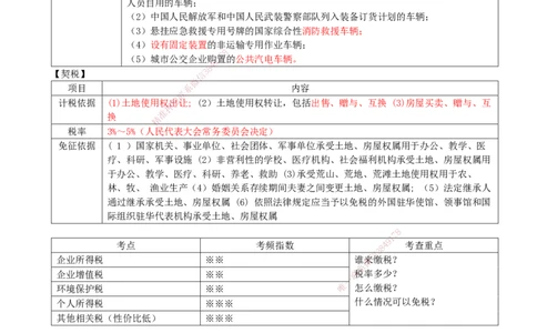
二建、监理、一建、一造、二造、安全、消防、咨询、检测课程押题联系QQ/微信:3849178 1.5 建设工程税收制度 考点五.其他相关税※※※ 【城市建设维护税】 项目 内容 纳税人 凡缴纳消费税、增值税的单位和个人 计税依据 以纳税人实际缴纳的消费税、增值税税额为计税依据,分别与上述税同时缴纳 税率 (1)纳税人所在地在市区的7% (2)纳税人所在地在县城、镇的5% (3)纳税人所在地不在市区、县城或镇的1% 【真题改】关于城市维护建设税的说法,正确的是( )。 A.城市维护建设税,以纳税人应当缴纳的消费税、增值税税额为计税依据 B.城市维护建设税,与消费税、增值税分别缴纳 C.城市维护建设税税率统一为5% D.凡缴纳消费税、增值税的单位,都是城市维护建设税的纳税义务人 答案:D 8 7 1 9 4 8 【例题】关于城市维护建设税的说法信 3正确的是( )。 微 A.城市维护建设税分别与增值税系、消费税同时缴纳 联 B.缴纳增值税、所得税的单位题和个人为城市维护建设税的纳税人 押 C.城市维护建设税以纳税人准实际缴纳的增值税、所得税税额为计税依据 精 D.城市维护建设税实行单一税率 答案:A 【教育费附加】 项目 内容 纳税人 凡缴纳消费税、增值税、营业税的单位和个人 计税依据 以纳税人实际缴纳的消费税、增值税、营业税额为计税依据,分别与三税同时缴纳 税率 3% 8 7 1 9 【城镇土地使用税】 4 8 3 信 纳税人 在城市、县城 建制镇、工矿区范围内使用土地的单位和个人 微 系 依据 土地使用税以纳税人实际占用的土地面积为计税依据.土地联使用税按年计算,分期缴纳 一 调整 经济落后地区土地使用税的适用税额标准可以适当降低,唯但降低不得超过最低税额的30%,经 济发达地区土地使用税的适用税额标准可以适当提高,但须报经财政部批准 免税 (1)同家机关、人民团体、军队自用的土地(2)由国家财政部门拨付事业经费的单位自用的 土地(3)宗教寺庙、公园、名胜古迹自用的土地(4)市政街道广场、绿化地带等公共用地(5) 直接用于农、林、牧、渔业的生产用地(6)经批准开山填海整治的土地和改造的废弃土地, 从使用的月份起免缴土地使用税5年至10年(7)由财政部另行规定免税的能源、交通、水利 设施用地和其他用地 【例题】关于城镇土地使用税的说法,正确的是( )。 A.以纳税人实际占用的土地面积为计税依据,依照规定税额计算征收 B.经济发达地区的适用税额标准可以适当提高,但需报国家税务总局批准 C.城镇土地使用税按月计算、一次性缴纳 D.市政街道、广场、绿化地带等公共用地的城镇土地使用税减半缴纳 答案:A 【房产税】 名师面授精华、央企内训、考点串讲、习题模考、考前三页纸、绝密押题联系QQ/微信:3849178二建、监理、一建、一造、二造、安全、消防、咨询、检测课程押题联系QQ/微信:3849178 项目 内容 纳税人 房产税在城市、县城、建制镇和工矿区征收。房产税由产权所有人缴纳。 征税 自用 房产税依照房产原值一次减除10%~30%后的余值计算缴纳 税率为1.2% 出租 以房产租金收入为房产税的计税依据 税率为12% 免税 ①国家机关、人民团体、军队自用的房产;②由国家财政部门拨付事业经费的单位自 用的房产;③宗教寺庙、公园、名胜古迹自用的房产;④个人所有非营业用的房产; ⑤经财政部批准免税的其他房产。 【例题】根据《房产税暂行条例》,关于房产税的说法,正确的有( )。 A.房产税在城市、县城、建制镇和工矿区征收 B.房产税由产权所有人缴纳 C.房产税依照房产原值一次减除10%-30%后的余值计算缴纳 D.个人所有非营业用的房产免纳房产税 E.房产税依照房产租金收入计算缴纳的,税率为1.2% 答案:ABCD 8 7 【车船税】 9 1 4 8 3 项目 信 内容 微 纳税人 车辆、船舶的所有系人或者管理人,为车船税的纳税人 联 题 免征依据 (1)捕捞、养殖渔船 押 准 (2)军队精、武装警察部队专用的车船; (3)警用车 船; (4)悬挂应急 救援专用号牌的国家综合性消防救援车辆和国家综合性消防救援专用船舶; (5)依照法律规定 应当予以免税的外国驻华使领馆、国际组织驻华代表机构及其有关人员 的车船 【例题】下列车船中,属于免征车船税范围的有( )。 A.悬挂应急救援专用号牌的国家综合性消防救援 专用船舶 B.渣土运输车辆 8 1 7 9 C.警用车船 8 4 信 3 D.排气量为2000毫升以下的乘用车 微 系 E.政府机关所有的乘用车 联 一 答案:AC 唯 【印花税】 纳税人 中华人民共和国境内书立应税凭证、进行证券交易的单位和个人 应纳税额 按照各自适用的税目税率分别计算应纳税额;未分别列明金额的,从高适用税率。 应纳税凭证 ■合同性质的凭证(合同)■产权转移书据(书据) ■营业账簿(账簿) 免税p35-36 ■应税凭证的副本或者抄本 共8条 ■外国驻华使馆、中国人民解放军的应税凭证; ■农村集体经济组织购买的农产品书立的买卖合同和农业保险合同; ■无息或者贴息借款合同、国际金融组织向中国提供优惠贷款书立的借款合同; ■非营利性医疗卫生机构采购药品或者卫生材料书立的买卖合同; ■财产所有权人将财产赠与政府、学校、社会福利机构、慈善组织书立的产权转移书据 ■个人与电子商务经营者订立的电子订单。 【真题改】下列凭证中,属于印花税应纳税凭证的有( )。 名师面授精华、央企内训、考点串讲、习题模考、考前三页纸、绝密押题联系QQ/微信:3849178二建、监理、一建、一造、二造、安全、消防、咨询、检测课程押题联系QQ/微信:3849178 A.产权转移证书 B.营业账簿 C.个人与电子商务经营者订立的电子订单 D.财产所有人将财产赠给学校所立的书据 E.已缴纳印花税凭证的副本 答案:AB 【车辆购置税】 项目 内容 计税依据 车辆购置税实行一次性征收。购置已征车辆购置税的车辆,不再征收车辆购置税 税率 10% 免征依据 (1)依照法律规定应当予以免税的外国驻华使馆、领事馆和国际组织驻华机构及其有关 人员自用的车辆; (2)中国人民解放军和中国人民武装警察部队列入装备订货计划的车辆; (3)悬挂应急救援专用号牌的国家综合性消防救援车辆; (4)设有固定装置的非运输专用作业车辆; 8 7 (5)城市公交企业购1置的公共汽电车辆。 9 4 8 【契税】 信 3 微 项目 系 内容 联 计税依据 (1)土地使用权出题让; (2)土地使用权转让,包括出售、赠与、互换 (3)房屋买卖、赠与、互 押 准 换 精 税率 3%~5%(人民 代表大会常务委员会决定) 免征依据 ( 1 )国家机关 、事业单位、社会团体、军事单位承受土地、房屋权属用于办公、教学、医 疗、科研、军事设施 (2)非营利性的学校、医疗机构、社会福利机构承受土地、房屋权属用 于办公、教学、医疗、科 研、养老、救助 (3)承受荒山、荒地、荒滩土地使用权用于农、 林、牧、 渔业生产(4)婚姻关系存续期间夫妻之间变更土地、房屋权属; (5)法定继承人 通过继承承受土地、房屋权属 (6) 依照法律规定应当予以免税的外国驻华使馆、领事馆和国 际组织驻华代表机构承受土地、房 屋权属 8 1 7 9 考点 考频 指数 8 4 考查重点 信 3 企业所得税 ※※ 谁微来缴税? 系 企业增值税 ※※ 联税率多少? 一 环境保护税 ※※ 唯 怎么缴税? 个人所得税 ※※※ 什么情况可以免税? 其他相关税(性价比低) ※※※ 名师面授精华、央企内训、考点串讲、习题模考、考前三页纸、绝密押题联系QQ/微信:3849178