当前位置:首页>文档>10.2025杜诗乐-考前拔分速成-第5章建设工程合同法律制度2_2026年一建法规_2025年一建法规SVIP_04-冲刺串讲✿考点强化✿小灶集训_12-法规《考前拔分速成》杜诗乐HX_讲义

10.2025杜诗乐-考前拔分速成-第5章建设工程合同法律制度2_2026年一建法规_2025年一建法规SVIP_04-冲刺串讲✿考点强化✿小灶集训_12-法规《考前拔分速成》杜诗乐HX_讲义

  • 2026-03-27 13:39:23 2026-01-26 14:46:39

文档预览

10.2025杜诗乐-考前拔分速成-第5章建设工程合同法律制度2_2026年一建法规_2025年一建法规SVIP_04-冲刺串讲✿考点强化✿小灶集训_12-法规《考前拔分速成》杜诗乐HX_讲义
10.2025杜诗乐-考前拔分速成-第5章建设工程合同法律制度2_2026年一建法规_2025年一建法规SVIP_04-冲刺串讲✿考点强化✿小灶集训_12-法规《考前拔分速成》杜诗乐HX_讲义
10.2025杜诗乐-考前拔分速成-第5章建设工程合同法律制度2_2026年一建法规_2025年一建法规SVIP_04-冲刺串讲✿考点强化✿小灶集训_12-法规《考前拔分速成》杜诗乐HX_讲义
10.2025杜诗乐-考前拔分速成-第5章建设工程合同法律制度2_2026年一建法规_2025年一建法规SVIP_04-冲刺串讲✿考点强化✿小灶集训_12-法规《考前拔分速成》杜诗乐HX_讲义
10.2025杜诗乐-考前拔分速成-第5章建设工程合同法律制度2_2026年一建法规_2025年一建法规SVIP_04-冲刺串讲✿考点强化✿小灶集训_12-法规《考前拔分速成》杜诗乐HX_讲义
10.2025杜诗乐-考前拔分速成-第5章建设工程合同法律制度2_2026年一建法规_2025年一建法规SVIP_04-冲刺串讲✿考点强化✿小灶集训_12-法规《考前拔分速成》杜诗乐HX_讲义
10.2025杜诗乐-考前拔分速成-第5章建设工程合同法律制度2_2026年一建法规_2025年一建法规SVIP_04-冲刺串讲✿考点强化✿小灶集训_12-法规《考前拔分速成》杜诗乐HX_讲义
10.2025杜诗乐-考前拔分速成-第5章建设工程合同法律制度2_2026年一建法规_2025年一建法规SVIP_04-冲刺串讲✿考点强化✿小灶集训_12-法规《考前拔分速成》杜诗乐HX_讲义
10.2025杜诗乐-考前拔分速成-第5章建设工程合同法律制度2_2026年一建法规_2025年一建法规SVIP_04-冲刺串讲✿考点强化✿小灶集训_12-法规《考前拔分速成》杜诗乐HX_讲义

文档信息

文档格式
pdf
文档大小
0.476 MB
文档页数
5 页
上传时间
2026-01-26 14:46:39

文档内容

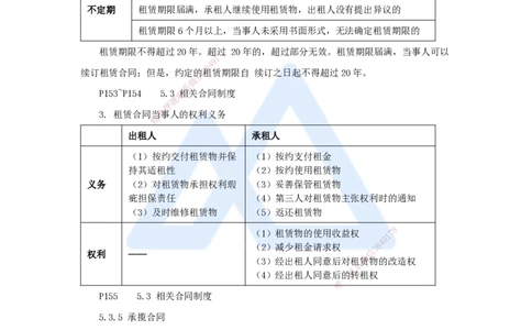
二建、监理、一建、一造、二造、安全、消防、咨询、检测课程押题联系QQ/微信:3849178 嗨学网 | 职业价值点亮者 P124~P163 第5章 建设工程合同法律制度 P144~P146 5.3 相关合同制度 5.3.1 买卖合同 2. 买卖合同双方当事人的主要义务 出卖人的主要义务 买受人的主要义务 (1)按照约定向买受人交付标的8 物或者提取标的物单证; 7 1 (2)转移标的物所有权; 4 9 3 8 (1)支付价款; 信 (3)按照约定或者交易习惯向买受人交付提取标的物单证 微 系 (2)受领标的物; 以外的有关单证和资料联(发票、产品合格证等); 题 (3)检验标的物 (4)标的物的瑕疵押担保 准 ①权利瑕疵担保精;②物的瑕疵担保 P146 5.3 相关合同制度 3. 标的物毁损、灭失风险的承担 基本:标的物毁损、灭失的风险,在标的物交付之前由出卖人承担,交付之后由买受 人承担(另有约定除外)。 特殊规则: 8 7 1 9 (1)因买受人的原因致使标的物未按照约定的期限交付的,买受人8应4当自违反约定时 3 信 微 起承担标的物毁损、灭失的风险。 系 联 一 (2)出卖人出卖交由承运人运输的在途标的物,除当事人唯另有约定外,毁损、灭失的 风险自合同成立时起由买受人承担。 (3)出卖人按照约定将标的物运送至买受人指定地点并交付给承运人后,标的物毁 损、灭失的风险由买受人承担。当事人没有约定交付地点或者约定不明确,标的物需要运 输的,出卖人将标的物交付给第一承运人后,标的物毁损、灭失的风险由买受人承担。 (4)出卖人按照约定或者法律规定将标的物置于交付地点,买受人违反约定没有收取 的,标的物毁损、灭失的风险自违反约定时起由买受人承担。 (5)因标的物不符合质量要求,致使不能实现合同目的的,买受人可以拒绝接受标的 物或者解除合同。买受人拒绝接受标的物或者解除合同的,标的物毁损、灭失的风险由出 1 www.haixue.com 名师面授精华、央企内训、考点串讲、习题模考、考前三页纸、绝密押题联系QQ/微信:3849178二建、监理、一建、一造、二造、安全、消防、咨询、检测课程押题联系QQ/微信:3849178 嗨学网 | 职业价值点亮者 卖人承担。 (6)出卖人按照约定未交付有关标的物的单证和资料的,不影响标的物毁损、灭失风 险的转移。 P147-P148 5.3 相关合同制度 5.3.2 借款合同 2. 借款合同当事人的主要义务 贷款人(出借) 借款人(欠钱) (1)提供真实情况 (2)按照约定的日期、数额收取借款 (1)按照约定的日期、数额提供 (3)协助贷款人监督 借款 8 (4)按照约定用途使用借款 (2)不得预先在本金中扣除利1息7 4 9 (5)按期还本付息(无约1年内本利一起还, 8 3 信 1年以上每年支付利息) 微 系 联 P148-P149 5.题3 相关合同制度 押 准 4. 民间借贷精合同的利息和利率规则 (1)借贷双方没 有约定利息的,视为没有利息。 (2)自然人之间借贷 对利息约定不明的,视为没有利息。自然人之间借贷之外的民间 借贷对利息约定不明的,人民法 院应当结合民间借贷合同的内容,并根据当地或者当事人 的交易方式、交易习惯、市场报价利率等因素确定利息。 (3)禁止高利放贷。借贷双方约定的利率不得超过合同成立时一年期贷款市场报价利 8 1 7 9 率的4倍,超过部分,人民法院不予支持。 8 4 信 3 微 P149~P151 5.3 相关合同制度 系 联 一 5.3.3 保证合同 唯 保证合同 具体规定 当事人 机关法人×、公益目的非营利法人、非法人组织×、居委会、村委会× 形式 书面形式 一般保证 方式 有约定按约定,没有约定按一般 连带责任保证 有约定按约定,无约定包括主债权及其利息、违约金、损害赔偿金和实 范围 现债权的费用 期间 有约按约,无约定主为主债务履行期限届满之日起6个月 2 www.haixue.com 名师面授精华、央企内训、考点串讲、习题模考、考前三页纸、绝密押题联系QQ/微信:3849178二建、监理、一建、一造、二造、安全、消防、咨询、检测课程押题联系QQ/微信:3849178 嗨学网 | 职业价值点亮者 P151~P154 5.3 相关合同制度 5.3.4 租赁合同 2. 租赁合同的类型与合同形式 类型 规定 租赁期限6个月以上的,合同应当采用书面形式 定期 租赁期限低于6个月的,可以采用书面形式,也可以采用口头形式 双方当事人没有约定租赁期限或约定不明的 不定期 租赁期限届满,承租人继续使用租赁物,出租人没有提出异议的 租赁期限6个月以上,当事人未采用书面形式,无法确定租赁期限的 租赁期限不得超过20年。超过8 20年的,超过部分无效。租赁期限届满,当事人可以 7 1 9 4 8 续订租赁合同;但是,约定信的3租赁期限自 续订之日起不得超过20年。 微 系 P153~P154 5.3联 相关合同制度 题 押 3. 租赁合同当准事人的权利义务 精 出租人 承租人 (1)按约交付租赁物并保 (1)按约支付租金 持其适租性 (2)按约使用租赁物 义务 (2)对租赁物承担权 利瑕 (3)妥善保管租赁物 疵担保责任 (4)第三人对租赁物主张权利时的通知 (3)及时维修租赁物 (5)返还租赁物 8 (1 )租赁物的使用收益权 1 7 9 权利 —— (2) 减 少租金请求权 信 3 8 4 微 (3)经出租人同意后对租赁物的改造权 系 (4)经出租 人同意后一的 联 转租权 唯 P155 5.3 相关合同制度 5.3.5 承揽合同 1. 承揽合同的概念与特征 承揽合同是承揽人(干活的)按照定作人(出钱的)的要求完成工作,交付工作成 果,定作人给付报酬的合同。 (1)承揽合同的标的是完成特定的工作 。 (2)承揽人向定作人交付的标的物是定作物 。 (3)承揽合同具有一定的人身性质。 (4)承揽人向定作人交付的必须是以自己的设备、技术和劳力,完成主要工作的工作 3 www.haixue.com 名师面授精华、央企内训、考点串讲、习题模考、考前三页纸、绝密押题联系QQ/微信:3849178二建、监理、一建、一造、二造、安全、消防、咨询、检测课程押题联系QQ/微信:3849178 嗨学网 | 职业价值点亮者 成果,非经定作人同意,承揽人不得将其承揽的主要工作交由第三人完成。 P155~P156 5.3 相关合同制度 3. 承揽合同当事人的主要义务 承揽人的义务(干活的) 定作人的义务(出钱的) (1)亲自完成合同约定的主要工作 (2)按约定向定作人交付工作成果 (1)按约支付报酬及材料费等价款 (3)工作成果的瑕疵担保 (2)受领并验收工作成果 (4)按约提供材料并接受定作人检验 (3)按约提供材料 (5)对定作人提供材料及时检验并不得 (4)协助承揽人完成工作 擅自更换 (5)及时答复承揽人 (6)及时通知 (6)对中途变更承揽工作要求的损失 (7)接受定作人必要监督检验 8 赔偿 7 (8)材料及工作成果的保管 1 9 8 4 (7)不得滥用监督检验权利 (9)保密 信 3 微 (10)共同承揽人的连系带责任 联 题 P157 5.3 相押关合同制度 准 精 4. 承揽合同的 解除权 承揽人的法定 定作人不履行协助义务的,承揽人可催告其在合理的期限内 解除权 履行,定作人逾期仍不履行的,承揽人可以解除合同 法定 承揽人 未经定作人同意将主要承揽工作交由第三人完成的, 解除权 定作人可以 解除合同 定作人 的 法定任意 定作人在承揽人 完成工作前可以随时解除承揽合同,造成承 8 解除权 揽人损失的,应当赔 偿损失 1 7 9 8 4 P157~P159 5.3 相关合同制度 信 3 微 系 5.3.6 运输合同 一 联 唯 2. 运输合同当事人的主要权利和义务 托运人 收货人 承运人 任意变更、解除权 有条件的拒付运 特定条件下的拒绝运输权 权 有条件的拒付运费权 费权 运送物的留置权 利 有条件的拒付增加部分运 损害赔偿请求权 货物的提存权 费权 支付运费 从事公用运输的承运人的强制 及时提货 如实告知 缔约义务 义 及时检验 提交审批文件 及时、安全的送达 务 合同有约定时支 妥善包装货物 按照约定或通常路线运输 付运费 托运危险物品的特殊义务 通知 4 www.haixue.com 名师面授精华、央企内训、考点串讲、习题模考、考前三页纸、绝密押题联系QQ/微信:3849178二建、监理、一建、一造、二造、安全、消防、咨询、检测课程押题联系QQ/微信:3849178 嗨学网 | 职业价值点亮者 P159~P160 5.3 相关合同制度 5.3.7 仓储合同 2. 仓储合同当事人的主要义务 保管人的义务 存货人的义务 (1)验收; (2)出具仓单; (1)支付仓储费; (3)允许检查或者提取样品; (2)存储特定物品时的说明(易燃、 (4)通知; 易爆、有毒等); (5)催告或作出必要处置; (3)按时提取仓储物(逾期提取的, (6)损害赔偿(因仓储物本身的自然性 应当加收仓储费;提前提取的,不减 质、包装不符合约定或者超过有效储存期 收仓储费) 造成仓储物变质、损坏的,保管人不承担 8 7 赔偿责任) 1 9 4 8 3 信 P162~P163 5.3 相微关合同制度 系 联 5.3.9 保险合同 题 押 准 精 1. 保险合同的概念特征 保险合同是投保人 (交保费)与保险人(保险公司)约定保险权利义务关系的协议。 2. 保险合同当事人及关系人的主要义务 投保人、被保险人、受益人 保险人 交付保险费 赔付 保险金 如实告知 告知 8 危险增加通知 1 7 保险事故通知 及 降 时 低 签 保 发 费 保险 单证 信 3 8 4 9 微 防灾防损和施救 提供有关证明、单证和资料 承担必要、合理费 用 一 联 系 唯 5 www.haixue.com 名师面授精华、央企内训、考点串讲、习题模考、考前三页纸、绝密押题联系QQ/微信:3849178