文档
办公文件
生活文档
学习资料
当前位置:
首页
>
文档
>政治答案_2025年11月高二试卷_251125浙江衢州五校联盟2025年11月高二期中联考(全)
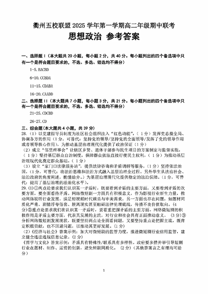
政治答案_2025年11月高二试卷_251125浙江衢州五校联盟2025年11月高二期中联考(全)
2026-03-01 15:33:05
2026-02-19 02:01:37
文档预览
文档信息
文档格式
pdf
文档大小
1.118 MB
文档页数
2 页
上传时间
2026-02-19 02:01:37
下载文档
本文档来自网络内容,如有侵犯您的权益请联系我们删除,联系邮箱:wyl860211@qq.com。
上一篇
2000年重庆高考物理真题及答案_zz20高中真题试卷_物理高考真题试卷_旧1990-2007·高考物理真题_1990-2007·高考物理真题·PDF_重庆
下一篇
[2ch][lunatic][3]_一万首著名钢琴曲谱哈农贝多芬合集视频教学电子版高清无水印可打印_05动漫游戏钢琴谱合集_日系东方Project钢琴谱全集_东方project钢琴谱_12 業火マントル
最新文档
通关09电路故障、欧姆定律-备战2024年中考物理抢分秘籍(全国通用)(原卷版)_02中考总复习(2026版更新中)_04-物理-中考总复习_2024年中考复习资料_三轮复习_第三部分考前抢分通关
通关08跨学科主题专练(解析版)_02中考总复习(2026版更新中)_06-历史-中考总复习_2024年中考复习资料_三轮复习_备战2024年中考历史抢分秘籍(全国通用)_考前抢分通关
通关08跨学科主题专练(原卷版)_02中考总复习(2026版更新中)_06-历史-中考总复习_2024年中考复习资料_三轮复习_备战2024年中考历史抢分秘籍(全国通用)_考前抢分通关
通关08电荷、电流、电压和电阻-备战2024年中考物理抢分秘籍(全国通用)(解析版)_02中考总复习(2026版更新中)_04-物理-中考总复习_2024年中考复习资料_三轮复习
通关08电荷、电流、电压和电阻-备战2024年中考物理抢分秘籍(全国通用)(原卷版)_02中考总复习(2026版更新中)_04-物理-中考总复习_2024年中考复习资料_三轮复习
通关08作文(解析版)_02中考总复习(2026版更新中)_01-语文-中考总复习_2024年中考资料_三轮复习_备战2024年中考语文抢分秘籍(全国通用)
通关08作文(原卷版)_02中考总复习(2026版更新中)_01-语文-中考总复习_2024年中考资料_三轮复习_备战2024年中考语文抢分秘籍(全国通用)
通关07记叙文阅读(解析版)_02中考总复习(2026版更新中)_01-语文-中考总复习_2024年中考资料_三轮复习_备战2024年中考语文抢分秘籍(全国通用)
通关07记叙文阅读(原卷版)_02中考总复习(2026版更新中)_01-语文-中考总复习_2024年中考资料_三轮复习_备战2024年中考语文抢分秘籍(全国通用)
通关07开放性试题专练(解析版)_02中考总复习(2026版更新中)_06-历史-中考总复习_2024年中考复习资料_三轮复习_备战2024年中考历史抢分秘籍(全国通用)_考前抢分通关
热门文档
2025版《万唯中考定心卷》(FJ专版)7科预订礼-中考英语作文热考话题预测_初中资料合集_万唯2025版万唯中考《定心卷》全国地方版实时更新(已更11省)
通关07开放性试题专练(原卷版)_02中考总复习(2026版更新中)_06-历史-中考总复习_2024年中考复习资料_三轮复习_备战2024年中考历史抢分秘籍(全国通用)_考前抢分通关
2025版《万唯中考定心卷》(FJ专版)7科预订礼-中考作文热考主题预测_初中资料合集_万唯2025版万唯中考《定心卷》全国地方版实时更新(已更11省)
通关07功和机械能简单机械-备战2024年中考物理抢分秘籍(全国通用)(解析版)_02中考总复习(2026版更新中)_04-物理-中考总复习_2024年中考复习资料_三轮复习_第三部分考前抢分通关
专题09植被与土壤-备战2023年高考地理一轮复习精讲精练(原卷版)_9.2025地理总复习_赠品通用版(老高考)复习资料_一轮复习_备战2023年高考地理一轮复习精讲精练
专题09岩石圈物质循环、内力作用与地表形态(思维导图+6大知识点+5个能力拓展)2025年高考地理一轮复习知识清单_9.2025地理总复习_2025年新高考资料_一轮复习
通关07功和机械能简单机械-备战2024年中考物理抢分秘籍(全国通用)(原卷版)_02中考总复习(2026版更新中)_04-物理-中考总复习_2024年中考复习资料_三轮复习_第三部分考前抢分通关
2025版《WW中考黑白卷》(FJ专版)生地预订礼-60天高频考点默写(生物学)_初中资料合集_万唯2025万唯中考《黑白卷-地生》多地版本(已更12省)_2025版《WW中考黑白卷》(FJ专版)生地
专题09城市(解析版)_9.2025地理总复习_2023年新高考复习资料_专项复习_十年高考真题地理分项解析_十年高考真题地理分项解析(第7-12专题)
通关06质量与密度、压强、浮力-备战2024年中考物理抢分秘籍(全国通用)(解析版)_02中考总复习(2026版更新中)_04-物理-中考总复习_2024年中考复习资料_三轮复习
随机文档
2025版《WW中考黑白卷》(FJ专版)生地重难题新考法1_初中资料合集_万唯2025万唯中考《黑白卷-地生》多地版本(已更12省)_2025《万唯中考•黑白卷》地生(福建)
通关06质量与密度、压强、浮力-备战2024年中考物理抢分秘籍(全国通用)(原卷版)_02中考总复习(2026版更新中)_04-物理-中考总复习_2024年中考复习资料_三轮复习
2025版《WW中考黑白卷》(FJ专版)生地答案详解详析_初中资料合集_万唯2025万唯中考《黑白卷-地生》多地版本(已更12省)_2025《万唯中考•黑白卷》地生(福建)
专题09城市(原卷版)_9.2025地理总复习_2023年新高考复习资料_专项复习_十年高考真题地理分项解析_十年高考真题地理分项解析(第7-12专题)
通关06议论文阅读(解析版)_02中考总复习(2026版更新中)_01-语文-中考总复习_2024年中考资料_三轮复习_备战2024年中考语文抢分秘籍(全国通用)
通关06议论文阅读(原卷版)_02中考总复习(2026版更新中)_01-语文-中考总复习_2024年中考资料_三轮复习_备战2024年中考语文抢分秘籍(全国通用)
专题09地表形态的塑造-口袋书2024年高考地理一轮复习知识清单_9.2025地理总复习_2024年新高考资料_1.2024一轮复习_2024年高考地理一轮复习知识清单
通关06世界史材料分析题专练(解析版)_02中考总复习(2026版更新中)_06-历史-中考总复习_2024年中考复习资料_三轮复习_备战2024年中考历史抢分秘籍(全国通用)_考前抢分通关
专题09地理区位综合题答题技巧(原卷版)_9.2025地理总复习_赠品通用版(老高考)复习资料_二轮复习_2023年高考地理毕业班二轮热点题型归纳与变式演练(全国通用)287360019
通关06世界史材料分析题专练(原卷版)_02中考总复习(2026版更新中)_06-历史-中考总复习_2024年中考复习资料_三轮复习_备战2024年中考历史抢分秘籍(全国通用)_考前抢分通关