文档
办公文件
生活文档
学习资料
当前位置:
首页
>
文档
>答案_2024-2025高二(7-7月题库)_2024年07月试卷_0712四川省绵阳市2023-2024学年高二下学期期末考试_四川省绵阳市2023-2024学年高二下学期期末考试生物试题
答案_2024-2025高二(7-7月题库)_2024年07月试卷_0712四川省绵阳市2023-2024学年高二下学期期末考试_四川省绵阳市2023-2024学年高二下学期期末考试生物试题
2026-03-10 06:17:22
2026-02-19 03:00:25
文档预览
文档信息
文档格式
pdf
文档大小
0.323 MB
文档页数
2 页
上传时间
2026-02-19 03:00:25
下载文档
文档内容
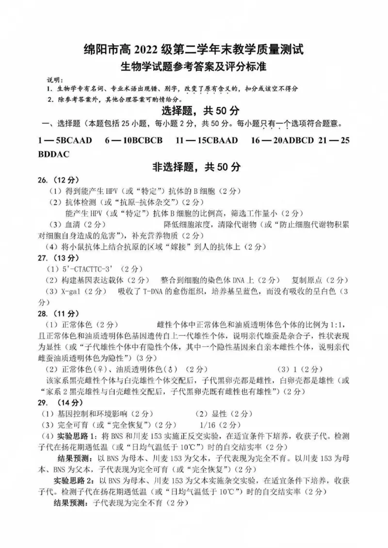
{#{QQABSYwQggigAJIAAQhCEQWqCAAQkBGACQgGRAAAsAAAQQFABAA=}#}{#{QQABSYwQggigAJIAAQhCEQWqCAAQkBGACQgGRAAAsAAAQQFABAA=}#}
本文档来自网络内容,如有侵犯您的权益请联系我们删除,联系邮箱:wyl860211@qq.com。
上一篇
[东方幻音奏][normal][5]_一万首著名钢琴曲谱哈农贝多芬合集视频教学电子版高清无水印可打印_05动漫游戏钢琴谱合集_日系东方Project钢琴谱全集_东方project钢琴谱_147
下一篇
湖南省名校教育联盟·2025届高三12月大联考物理_2024-2025高三(6-6月题库)_2024年12月试卷_1222湖南省名校教育联盟·2025届高三12月大联考(全科)
最新文档
2024年天津市公务员录用考试《行测》题_34省+国考真题_34省考+国考pdf版推荐用这个版本_34省行测+申论真题pdf推荐用这个版本_天津公务员考试真题pdf版_题目
2024年天津市公务员录用考试《行测》答案+解析_34省+国考真题_34省考+国考pdf版推荐用这个版本_34省行测+申论真题pdf推荐用这个版本_天津公务员考试真题pdf版_答案及解析
第15课探寻新航路(原卷版)_02中考总复习(2026版更新中)_06-历史-中考总复习_2024年中考复习资料_专项复习资料_完三年(2021-2023)中考历史真题分项汇编(全国通用)
2024年国考申论真题(行政执法卷)及参考答案_34省+国考真题_34省考+国考pdf版推荐用这个版本_国考2000-2025真题pdf推荐用这个版本_2000-2025国考申论PDF
第15课国共合作与北伐战争(解析版)_02中考总复习(2026版更新中)_06-历史-中考总复习_2024年中考复习资料_专项复习资料_完三年(2021-2023)中考历史真题分项汇编(全国通用)
2024年国考申论真题(地市级)及参考答案_34省+国考真题_34省考+国考pdf版推荐用这个版本_国考2000-2025真题pdf推荐用这个版本_2000-2025国考申论PDF
2024年国考申论真题(副省级)及参考答案_34省+国考真题_34省考+国考pdf版推荐用这个版本_国考2000-2025真题pdf推荐用这个版本_2000-2025国考申论PDF
第15课国共合作与北伐战争(原卷版)_02中考总复习(2026版更新中)_06-历史-中考总复习_2024年中考复习资料_专项复习资料_完三年(2021-2023)中考历史真题分项汇编(全国通用)
2024年国考《行测》(行政执法)答案+解析_34省+国考真题_34省考+国考pdf版推荐用这个版本_国考2000-2025真题pdf推荐用这个版本_2000-2025国考行测PDF_行测-答案及解析
第15课两汉的科技和文化(解析版)_02中考总复习(2026版更新中)_06-历史-中考总复习_2024年中考复习资料_专项复习资料_完三年(2021-2023)中考历史真题分项汇编(全国通用)_解析版
热门文档
第15课两汉的科技和文化(原卷版)_02中考总复习(2026版更新中)_06-历史-中考总复习_2024年中考复习资料_专项复习资料_完三年(2021-2023)中考历史真题分项汇编(全国通用)
2024年国考《行测》(地市级)答案+解析_34省+国考真题_34省考+国考pdf版推荐用这个版本_国考2000-2025真题pdf推荐用这个版本_2000-2025国考行测PDF_行测-答案及解析
第15讲电与磁(含答案)2026年中考物理一轮复习专题练习(安徽)_02中考总复习(2026版更新中)_04-物理-中考总复习_2026年中考复习(更新中)_2026年中考物理一轮复习专题练习
第15讲句型转换(讲义)-2024年中考英语一轮复习讲练测(全国通用)(解析版)_02中考总复习(2026版更新中)_03-英语-中考总复习_2024年中考复习资料_一轮复习
2024年国考《行测》(副省级)答案+解析_34省+国考真题_34省考+国考pdf版推荐用这个版本_国考2000-2025真题pdf推荐用这个版本_2000-2025国考行测PDF_行测-答案及解析
第15讲句型转换(讲义)-2024年中考英语一轮复习讲练测(全国通用)(原卷版)_02中考总复习(2026版更新中)_03-英语-中考总复习_2024年中考复习资料_一轮复习
第15讲句型转换(练习)-2024年中考英语一轮复习讲练测(全国通用)(解析版)_02中考总复习(2026版更新中)_03-英语-中考总复习_2024年中考复习资料_一轮复习
2024年国家公务员录用考试《行测》题(行政执法卷)_34省+国考真题_34省考+国考pdf版推荐用这个版本_国考2000-2025真题pdf推荐用这个版本_2000-2025国考行测PDF_行测-真题
第15讲句型转换(练习)-2024年中考英语一轮复习讲练测(全国通用)(原卷版)_02中考总复习(2026版更新中)_03-英语-中考总复习_2024年中考复习资料_一轮复习
2024年国家公务员录用考试《行测》题(地市级)_34省+国考真题_34省考+国考pdf版推荐用这个版本_国考2000-2025真题pdf推荐用这个版本_2000-2025国考行测PDF_行测-真题
随机文档
2024年国家公务员录用考试《行测》题(副省级)_34省+国考真题_34省考+国考pdf版推荐用这个版本_国考2000-2025真题pdf推荐用这个版本_2000-2025国考行测PDF_行测-真题
2024年四川省公考《申论》题(行政执法卷)及参考答案_34省+国考真题_34省考+国考pdf版推荐用这个版本_34省行测+申论真题pdf推荐用这个版本_四川公务员考试真题pdf版
专题03椭圆中的最值问题(原卷版)_2.2025数学总复习_2024年新高考资料_3.2024专项复习_2024年新高考数学之圆锥曲线专项重难点突破练(新高考专用)
专题03文言文虚词(导学案)-2023年高考一轮复习之文言文通关宝典(新高考版)(1)_1.2025语文总复习_2023年新高考资料_一轮复习_2023年高考一轮复习之文言文(新高考版
2024年四川省公考《申论》题(省市卷)及参考答案_34省+国考真题_34省考+国考pdf版推荐用这个版本_34省行测+申论真题pdf推荐用这个版本_四川公务员考试真题pdf版
2024年四川省公务员录用考试《行测》试题(网友回忆版)_34省+国考真题_34省考+国考pdf版推荐用这个版本_34省行测+申论真题pdf推荐用这个版本_四川公务员考试真题pdf版_题目
专题03文学类文本阅读抢分法宝(散文的谋篇布局)(解析版)(1)_1.2025语文总复习_2024年新高考资料_5.2024三轮冲刺_备战2024年高考语文抢分秘籍(新高考专用)321997818
专题03文学类文本阅读抢分法宝(散文的谋篇布局)(原卷版)(1)_1.2025语文总复习_2024年新高考资料_5.2024三轮冲刺_备战2024年高考语文抢分秘籍(新高考专用)321997818
专题03文学类文本阅读-2021年高考语文真题和模拟题分专题训练(教师版含解析)_1.2025语文总复习_2023年新高考资料_一轮复习_2023年新高考大一轮复习讲义
2024年四川省公务员录用考试《行测》答案解析_34省+国考真题_34省考+国考pdf版推荐用这个版本_34省行测+申论真题pdf推荐用这个版本_四川公务员考试真题pdf版_答案及解析