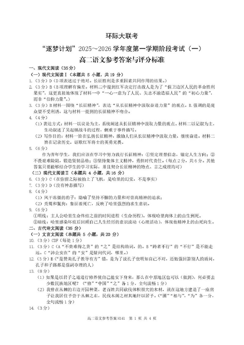
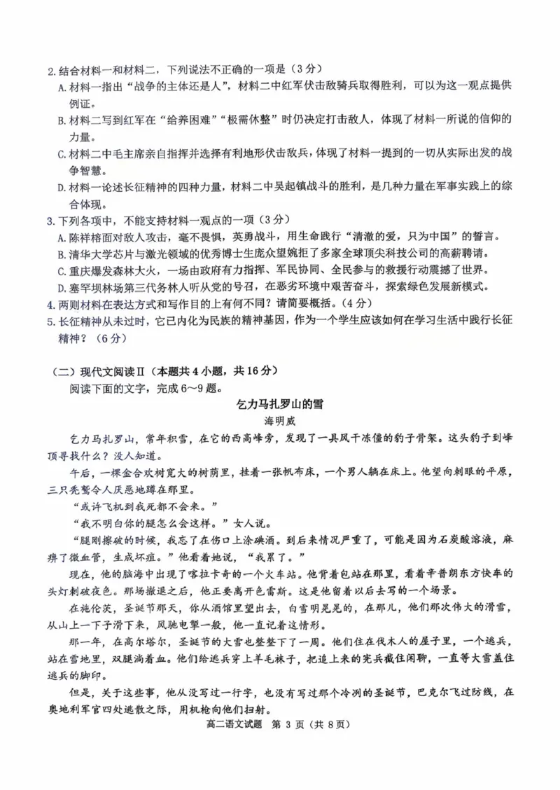
文档
办公文件
生活文档
学习资料
当前位置:
首页
>
文档
>河南省驻马店市“逐梦计划”环际大联考2025-2026学年高二上学期阶段考试(一)语文PDF版含答案_2025年10月高二试卷
河南省驻马店市“逐梦计划”环际大联考2025-2026学年高二上学期阶段考试(一)语文PDF版含答案_2025年10月高二试卷
2026-03-30 13:45:07
2026-02-19 05:04:24
文档预览
文档信息
文档格式
pdf
文档大小
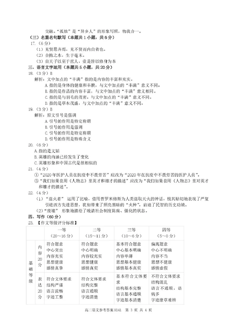
3.076 MB
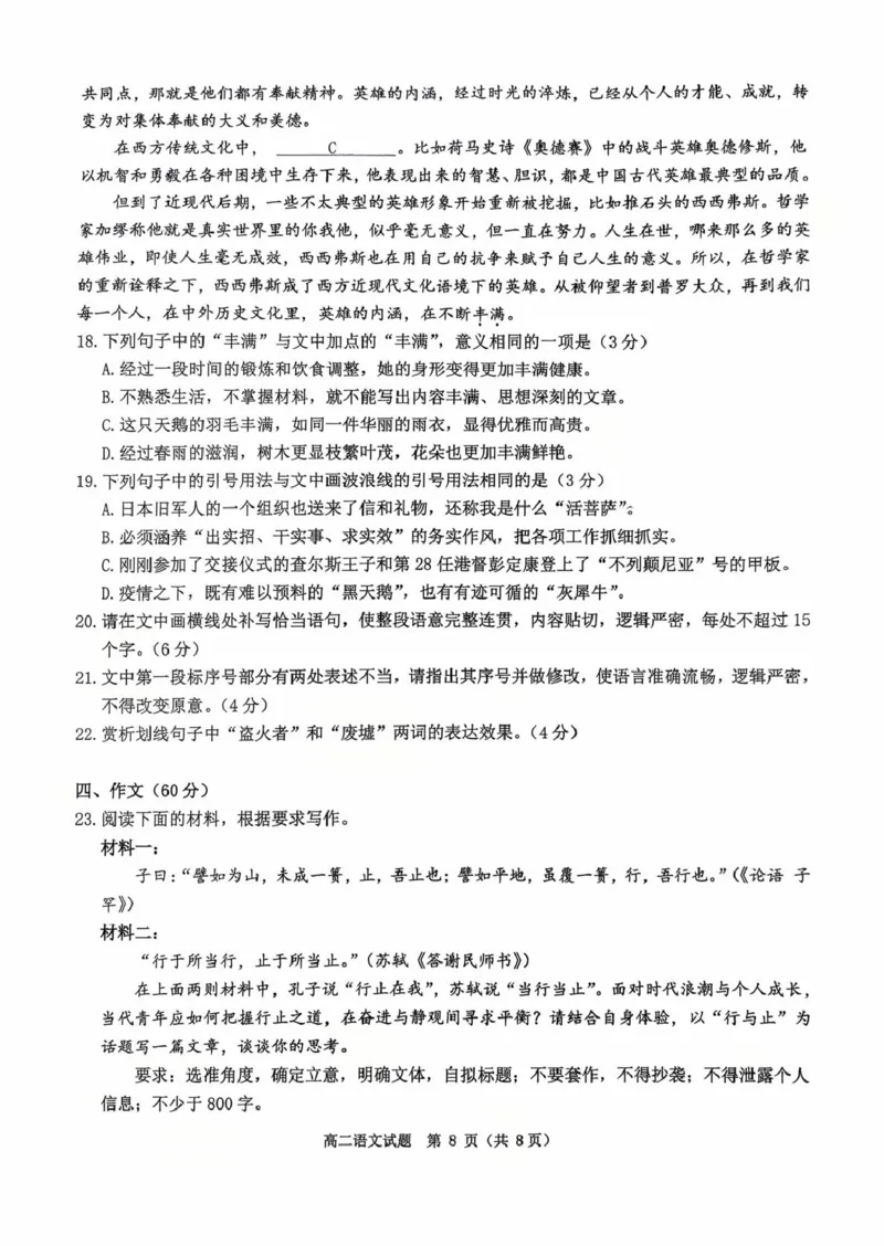
文档页数
12 页
上传时间
2026-02-19 05:04:24
下载文档
本文档来自网络内容,如有侵犯您的权益请联系我们删除,联系邮箱:wyl860211@qq.com。
上一篇
英语答题卡_2024-2025高二(7-7月题库)_2024年12月试卷_1219四川省达州市万源中学2024-2025学年高二上学期第二次月考
下一篇
《折线统计图》教案3_小学1-6年级全部试卷_数学_五年级_3-10-4、小学五年级数学下册_3-10-4-3、课件、讲义、教案_(新)数学苏教版5年级下_教案
最新文档
2024年高考历史一轮复习(部编版)板块4综合提升(四) 世界古代史_07高考历史_2024年新高考资料_1.2024一轮复习_2024年高考历史一轮复习讲义(部编版)
专题16《西游记》(知识梳理+练习)习(解析版)_02中考总复习(2026版更新中)_01-语文-中考总复习_2025年中考资料_备战2025年中考语文一轮复习考点突破(全国通用)
2024年高考历史一轮复习(部编版)板块4第10单元第28讲 中古时期的亚洲、非洲和美洲_07高考历史_2024年新高考资料_1.2024一轮复习_2024年高考历史一轮复习讲义(部编版)
西师大2a_26春四年级上下册人教版_四上英语合集人教版PEP英语四年级上册新教材(教学视频+课件+动画+音频+练习+教案)_17练习资料_小学英语(预习复习资料大礼包)_《预习卡》
2024年高考历史一轮复习(部编版)板块4第10单元第27讲 中古时期的欧洲_07高考历史_2024年新高考资料_1.2024一轮复习_2024年高考历史一轮复习讲义(部编版)
西师大1a_26春四年级上下册人教版_四上英语合集人教版PEP英语四年级上册新教材(教学视频+课件+动画+音频+练习+教案)_17练习资料_小学英语(预习复习资料大礼包)_《预习卡》
2024年高考历史一轮复习(部编版)板块4第10单元第26讲 古代文明的产生与发展_07高考历史_2024年新高考资料_1.2024一轮复习_2024年高考历史一轮复习讲义(部编版)
英语语法树彩绘思维导图笔记_26春四年级上下册人教版_四上英语合集人教版PEP英语四年级上册新教材(教学视频+课件+动画+音频+练习+教案)_17练习资料_《彩绘语法树》
专题16《经典常谈》阅读题优选40题-2024年中考语文复习之《经典常谈》章节阅读与训练(解析版)_02中考总复习(2026版更新中)_01-语文-中考总复习_2024年中考资料_专项复习资料
2024年高考历史一轮复习(部编版)板块3阶段检测(三) 中国现代史_07高考历史_2024年新高考资料_1.2024一轮复习_2024年高考历史一轮复习讲义(部编版)
热门文档
2024年高考历史一轮复习(部编版)板块3综合提升(三) 中国现代史_07高考历史_2024年新高考资料_1.2024一轮复习_2024年高考历史一轮复习讲义(部编版)
专题16《童年》《鲁滨逊漂流记》(2份思维导图+2部名著梳理+突破易错易混6法)(解析版)_02中考总复习(2026版更新中)_01-语文-中考总复习_2025年中考资料
2024年高考历史一轮复习(部编版)板块3第9单元第25讲 现代中国的法治和精神文明建设_07高考历史_2024年新高考资料_1.2024一轮复习_2024年高考历史一轮复习讲义(部编版)
英语单词默写表(四年级上下册)_26春四年级上下册人教版_四上英语合集人教版PEP英语四年级上册新教材(教学视频+课件+动画+音频+练习+教案)_17练习资料_《单词默写表》_人教PEP版
2024年高考历史一轮复习(部编版)板块3第9单元第24讲 改革开放与社会主义现代化建设新时期_07高考历史_新高考复习资料_2024年新高考复习资料_一轮复习资料
英语单词默写表(六年级上下册)_26春四年级上下册人教版_四上英语合集人教版PEP英语四年级上册新教材(教学视频+课件+动画+音频+练习+教案)_17练习资料_《单词默写表》_人教PEP版
英语单词默写表(五年级上下册)_26春四年级上下册人教版_四上英语合集人教版PEP英语四年级上册新教材(教学视频+课件+动画+音频+练习+教案)_17练习资料_《单词默写表》_人教PEP版
英语单词默写表(三年级上下册)_26春四年级上下册人教版_四上英语合集人教版PEP英语四年级上册新教材(教学视频+课件+动画+音频+练习+教案)_17练习资料_《单词默写表》_人教PEP版
英语作业本(人教PEP版)三年级下册教师用书_26春四年级上下册人教版_四上英语合集人教版PEP英语四年级上册新教材(教学视频+课件+动画+音频+练习+教案)_17练习资料
2024年高考历史一轮复习(部编版)板块3第8单元第23讲 社会主义建设在探索中曲折发展_07高考历史_2024年新高考资料_1.2024一轮复习_2024年高考历史一轮复习讲义(部编版)
随机文档
专题16《童年》《鲁滨逊漂流记》(2份思维导图+2部名著梳理+突破易错易混6法)(原卷版)_02中考总复习(2026版更新中)_01-语文-中考总复习_2025年中考资料
2024年高考历史一轮复习(部编版)板块3第8单元第22讲 中华人民共和国成立和向社会主义的过渡_07高考历史_2024年新高考资料_1.2024一轮复习_2024年高考历史一轮复习讲义(部编版)
专题16 实验(解析版)_02中考总复习(2026版更新中)_08-生物-中考总复习_2024年中考复习资料_专项复习_完三年(2021-2023)中考生物真题分项汇编(全国通用)_答案解析版
2024年高考历史一轮复习(部编版)板块2阶段检测(二) 中国近代史_07高考历史_2024年新高考资料_1.2024一轮复习_2024年高考历史一轮复习讲义(部编版)
2024年高考历史一轮复习(部编版)板块2综合提升(二) 中国近代史_07高考历史_2024年新高考资料_1.2024一轮复习_2024年高考历史一轮复习讲义(部编版)
2024年高考历史一轮复习(部编版)板块2第7单元第21讲 人民解放战争_07高考历史_2024年新高考资料_1.2024一轮复习_2024年高考历史一轮复习讲义(部编版)
专题16 实验(原卷版)_02中考总复习(2026版更新中)_08-生物-中考总复习_2024年中考复习资料_专项复习_完三年(2021-2023)中考生物真题分项汇编(全国通用)
2024年高考历史一轮复习(部编版)板块2第7单元第20讲 中华民族的抗日战争_07高考历史_2024年新高考资料_1.2024一轮复习_2024年高考历史一轮复习讲义(部编版)
英语作业本PEP6A_26春四年级上下册人教版_四上英语合集人教版PEP英语四年级上册新教材(教学视频+课件+动画+音频+练习+教案)_17练习资料_PEP版《英语作业本》3-6年级上册(2025秋)
专题16.定语从句考点聚焦和精讲(原卷版)_02中考总复习(2026版更新中)_03-英语-中考总复习_2024年中考复习资料_一轮复习_备战2024年中考英语一轮复习考点帮(全国通用)