当前位置:首页>文档>18.2025卢小东-案例母题特训-(18)桥梁工程母题考点回顾_2026年一级建造师_2026年一建公路_2025年一建公路SVIP_04-冲刺串讲✿考点强化✿小灶集训_18-公路《案例母题特训》卢小东HX

18.2025卢小东-案例母题特训-(18)桥梁工程母题考点回顾_2026年一级建造师_2026年一建公路_2025年一建公路SVIP_04-冲刺串讲✿考点强化✿小灶集训_18-公路《案例母题特训》卢小东HX

  • 2026-04-09 07:32:35 2026-01-26 17:44:33

文档预览

18.2025卢小东-案例母题特训-(18)桥梁工程母题考点回顾_2026年一级建造师_2026年一建公路_2025年一建公路SVIP_04-冲刺串讲✿考点强化✿小灶集训_18-公路《案例母题特训》卢小东HX
18.2025卢小东-案例母题特训-(18)桥梁工程母题考点回顾_2026年一级建造师_2026年一建公路_2025年一建公路SVIP_04-冲刺串讲✿考点强化✿小灶集训_18-公路《案例母题特训》卢小东HX

文档信息

文档格式
pdf
文档大小
0.269 MB
文档页数
1 页
上传时间
2026-01-26 17:44:33

文档内容

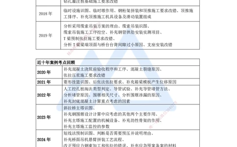
二建、监理、一建、一造、二造、安全、消防、咨询、检测课程押题联系QQ/微信:3849178 嗨学网 | 职业价值点亮者 桥梁工程 近十年案例考点回顾 移动模架构造识图、移动模架施工流程挖空、 2015年 补充模板安装完检查内容、计算混凝土强度测定值、 移动模架施工要点改错 2016年 悬臂端支架识图、临时固结判定 计算钻孔灌注桩基础施工的总工期、正循环回转钻机识图及判定、计算 2017年 首批混凝土数量、计算导管埋置深度及判定、 钻孔灌注桩基础施工要求改错 临时设施识图、临时墩作用、钢桁架拼装和顶推施工要求改错、顶推施 2018年 工排序、补充顶推施工机具设备及滑动装置组成 8 7 分析采用缆索吊装1方案的理由、缆索吊装识图、 9 4 8 缆索吊装施工信工3序挖空、补充钢管拱肋安装实测项目、 2019年 微 T梁预制张系拉施工要求改错、 联 分析T题梁梁端顶面与桥台台背间隙过小原因、支座安装改错 押 准 精 近十年案例考点回顾 补充混凝土浇筑前验收程序和工序、混凝土裂缝原因、 2020年 张拉压浆施工要求改错 2021年 菱形挂篮识图、后张法张拉要求、补充箱梁模板产生位移原因 人工挖孔桩淘汰类型判定、导管试验、补充导管堵管方法、 2022年 分析堵管原因、围堰相关尺寸、分析围堰渗漏的原因、 补充封底混凝土计算重点考虑的因素 8 7 1 9 斜拉桥主塔识图、 4 8 3 信 补充钢围堰设计计算中应考虑的其他两个主要作用、微 2023年 系 补充主塔施工配置的机械设备、补充劲性骨架的作联用、 一 补充主塔施工监控的参数 唯 短线法预制识图、判断是否需要预压并说明理由、 2024年 补充桥面吊机悬臂拼装工艺流程、 改正预应力钢束加工和张拉的错误、补充应急预案备案的材料 1 www.haixue.com 名师面授精华、央企内训、考点串讲、习题模考、考前三页纸、绝密押题联系QQ/微信:3849178