当前位置:首页>文档>高三英语参考答案及评分标准_2024年4月_01按日期_1号_2024届山东省新高考联合质量测评高三3月联考_山东省新高考联合质量测评2023-2024学年高三下学期3月联考英语

高三英语参考答案及评分标准_2024年4月_01按日期_1号_2024届山东省新高考联合质量测评高三3月联考_山东省新高考联合质量测评2023-2024学年高三下学期3月联考英语

  • 2026-03-24 17:59:46 2026-02-20 01:47:45

文档预览

高三英语参考答案及评分标准_2024年4月_01按日期_1号_2024届山东省新高考联合质量测评高三3月联考_山东省新高考联合质量测评2023-2024学年高三下学期3月联考英语
高三英语参考答案及评分标准_2024年4月_01按日期_1号_2024届山东省新高考联合质量测评高三3月联考_山东省新高考联合质量测评2023-2024学年高三下学期3月联考英语
高三英语参考答案及评分标准_2024年4月_01按日期_1号_2024届山东省新高考联合质量测评高三3月联考_山东省新高考联合质量测评2023-2024学年高三下学期3月联考英语
高三英语参考答案及评分标准_2024年4月_01按日期_1号_2024届山东省新高考联合质量测评高三3月联考_山东省新高考联合质量测评2023-2024学年高三下学期3月联考英语

文档信息

文档格式
pdf
文档大小
0.482 MB
文档页数
4 页
上传时间
2026-02-20 01:47:45

文档内容

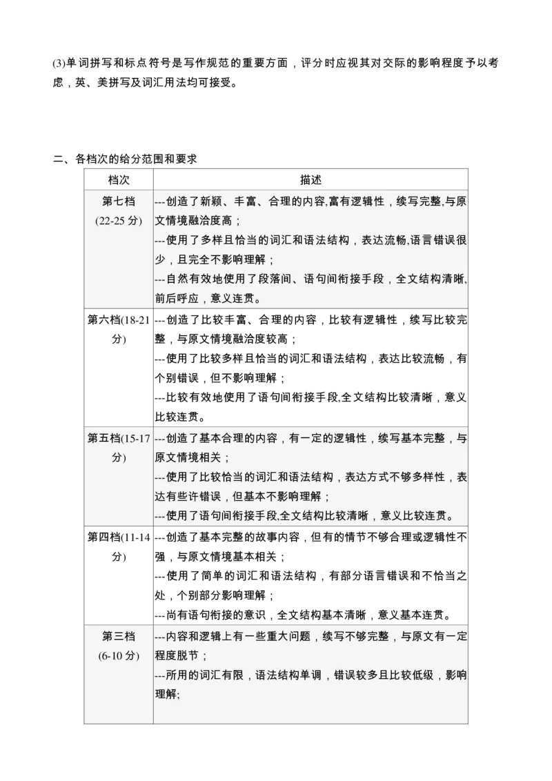
山东新高考联合质量测评 3 月联考 英语参考答案及评分标准 第一部分 阅读(共两节,满分 50分) 第一节 (共15小题;每小题2.5分,满分37.5分) 1 - 5 BCDBD 6 - 10 ACCDB 11 - 15 BADDB 第二节(共5小题;每小题 2.5分,满分12.5分) 16 - 20 BEGCD 第二部分 语言运用(共两节,满分 30分) 第一节(共15小题;每小题 1分,满分15分) 21 - 25 ACBDC 26 - 30 ADBCB 31 - 35 DBDCA 第二节(共10小题;每小题 1.5分,满分15分) 36. have worked/have been working 37. for 38. needed 39. but 40. to finish 41. which 42. height 43. magnificently 44. a 45. neighboring/neighbouring 第三部分 写作(共两节,满分 40分) 第一节 (满分15分) One possible version: As people’s pace of life is getting faster and faster, ready-made meals begin to emerge on the market and are served on the dinner table. However, they should be forbidden to enter the campus for the following reasons. First of all, it is difficult to secure food safety for lack of a universal standard for ready-to-eat meals, which would raise concerns from both students and parents. Besides, they can’t provide enough nutrition which students need for their growth and development, because the processing method increases nutrition loss. As mentioned above, ready-made food is not the best choice for students, so I am strongly against the idea of it entering the campus. 第二节 (满分 25分) One possible version: He had never before hugged people who were severely terminally ill as Leonard. Through talking to doctors, Lee learned that Leonard, once an optimistic and cheerful boy, had suffered from severe leukemia two years earlier. Lee realized that if Leonard was willing to accept his hug, it would have a positive effect on the child. Approaching the ward, Lee took a deep breath, leaned down and gave Leonard a hug. Surprisingly, Leonard began to squeal, "Eeeeehh! Eeeeeehh!" Some of the other patients in the room began to clang things together. Lee turned to the staff for some sort of explanation only to find that every doctor, nurse and orderly was crying. Lee asked the doctors, "What's going on?" Lee would never forget the doctors ’ reply. Doctors said it was the first time that they had seen Leonard smile. Upon hearing the doctor's words, Lee could not control his emotions. Countless people as he had hugged before, this hug would surely leave the deepest memory for him. Every weekend that followed, Lee made time to hug the boy with the television commentator recording every touching hug movement. Hugged and loved by a stranger , the boy was positive and optimistic to receive treatment and he picked up gradually. As a judge, he could bring justice to society. If everyone can offer their own hug, the world will become more beautiful. How simple it is to make a difference in the lives of others! {#{QQABYQKUogAIAJIAABhCAQWwCAOQkBCAAIoOhBAMoAAAyRFABAA=}#}写作第一节评分标准 一、评分原则 1.本题总分为15分,按5个档次进行评分。 2.评分时,应从内容、词汇、语法和篇章结构三个方面进行考虑,具体为: (1)对内容要点的覆盖情况以及表达的清楚程度和合理性。 (2)使用词汇和语法结构的准确性、恰当性和多样性。 (3)上下文的衔接和全文的连贯性。 3.评分时先根据作答的整体情况初步确定其所属档次,然后以该档次的要求来综合衡量,确定或调整 档次,最后给分。 4.评分时还应注意: (1)词数少于60的,从总分中减去2分。 (2)单词拼写和标点符号是写作规范的重要方面,评分时应视其对交际的影响程度予以考虑。英、 美拼写及词汇用法均可接受。 二、内容要点 1.观点明确; 2.理由合理。 三、各档次的给分范围和要求 第五档:(13-15分)能写明全部要点;语言基本无误;行文连贯,表达清楚。 第四档:(10-12分)能写明全部或大部分要点;语言有少量错误;行文不够连贯,表达基本清楚。 第三档:(7-9分)能写明基本要点;语言虽有较多错误,但能基本达意。 第二档:(4-6分)能写出部分要点;语言错误多,影响意思表达。 第一档:(1-3分)只能写出一两个要点;语言错误较多,只有个别句子正确。 写作第二节评分标准 一、评分原则 1.本题总分为25分,按七个档次进行评分。 2.评分时,应主要从内容、词汇语法和篇章结构三个方面考虑,具体为: (1)续写内容的质量、完整性以及与原文情境的融洽度。 (2)所使用词汇和语法结构的准确性、恰当性和多样性。 (3)上下文的衔接和全文的连贯性。 3.评分时,应先根据作答的整体情况确定其所属的档次,然后以该档次的要求来综合衡量,确 定或调整档次,最后给分。 4.评分时还应注意: (1)词数少于120的,酌情扣分; (2)书写较差以致影响交际的,酌情扣分; {#{QQABYQKUogAIAJIAABhCAQWwCAOQkBCAAIoOhBAMoAAAyRFABAA=}#}(3)单词拼写和标点符号是写作规范的重要方面,评分时应视其对交际的影响程度予以考 虑,英、美拼写及词汇用法均可接受。 二、各档次的给分范围和要求 档次 描述 第七档 ---创造了新颖、丰富、合理的内容,富有逻辑性,续写完整,与原 (22-25分) 文情境融洽度高; ---使用了多样且恰当的词汇和语法结构,表达流畅,语言错误很 少,且完全不影响理解; ---自然有效地使用了段落间、语句间衔接手段,全文结构清晰, 前后呼应,意义连贯。 第六档(18-21 ---创造了比较丰富、合理的内容,比较有逻辑性,续写比较完 分) 整,与原文情境融洽度较高; ---使用了比较多样且恰当的词汇和语法结构,表达比较流畅,有 个别错误,但不影响理解; ---比较有效地使用了语句间衔接手段,全文结构比较清晰,意义 比较连贯。 第五档(15-17 ---创造了基本合理的内容,有一定的逻辑性,续写基本完整,与 分) 原文情境相关; ---使用了比较恰当的词汇和语法结构,表达方式不够多样性,表 达有些许错误,但基本不影响理解; ---使用了语句间衔接手段,全文结构比较清晰,意义比较连贯。 第四档(11-14 ---创造了基本完整的故事内容,但有的情节不够合理或逻辑性不 分) 强,与原文情境基本相关; ---使用了简单的词汇和语法结构,有部分语言错误和不恰当之 处,个别部分影响理解; ---尚有语句衔接的意识,全文结构基本清晰,意义基本连贯。 第三档 ---内容和逻辑上有一些重大问题,续写不够完整,与原文有一定 (6-10分) 程度脱节; ---所用的词汇有限,语法结构单调,错误较多且比较低级,影响 理解; {#{QQABYQKUogAIAJIAABhCAQWwCAOQkBCAAIoOhBAMoAAAyRFABAA=}#}---未能有效地使用语句间衔接手段,全文结构不够清晰,意义欠 连贯。 第二档 ---内容和逻辑上有较多重大问题,或有部分内容抄自原文,续写 (1-5分) 不完整,与原文情境基本脱节; ---所使用的词汇非常有限,语法结构单调,错误极多,严重影响 理解; ---几乎没有使用语句间衔接手段,全文结构不清晰,意义不连 贯。 第一档 ---未作答;所写内容太少或无法看清以致无法评判;所写内容全 (0分) 部抄自原文或与题目要求完全不相关。 {#{QQABYQKUogAIAJIAABhCAQWwCAOQkBCAAIoOhBAMoAAAyRFABAA=}#}