当前位置:首页>文档>黑龙江省牡丹江市普通高中协同发展共同体2023-2024学年高三下学期第一次模拟生物试题_2024年4月_01按日期_24号_2024届黑龙江省牡丹江协同发展共同体高三下第一次模拟

黑龙江省牡丹江市普通高中协同发展共同体2023-2024学年高三下学期第一次模拟生物试题_2024年4月_01按日期_24号_2024届黑龙江省牡丹江协同发展共同体高三下第一次模拟

  • 2026-02-21 11:42:04 2026-02-20 02:52:02

文档预览

黑龙江省牡丹江市普通高中协同发展共同体2023-2024学年高三下学期第一次模拟生物试题_2024年4月_01按日期_24号_2024届黑龙江省牡丹江协同发展共同体高三下第一次模拟
黑龙江省牡丹江市普通高中协同发展共同体2023-2024学年高三下学期第一次模拟生物试题_2024年4月_01按日期_24号_2024届黑龙江省牡丹江协同发展共同体高三下第一次模拟
黑龙江省牡丹江市普通高中协同发展共同体2023-2024学年高三下学期第一次模拟生物试题_2024年4月_01按日期_24号_2024届黑龙江省牡丹江协同发展共同体高三下第一次模拟
黑龙江省牡丹江市普通高中协同发展共同体2023-2024学年高三下学期第一次模拟生物试题_2024年4月_01按日期_24号_2024届黑龙江省牡丹江协同发展共同体高三下第一次模拟
黑龙江省牡丹江市普通高中协同发展共同体2023-2024学年高三下学期第一次模拟生物试题_2024年4月_01按日期_24号_2024届黑龙江省牡丹江协同发展共同体高三下第一次模拟
黑龙江省牡丹江市普通高中协同发展共同体2023-2024学年高三下学期第一次模拟生物试题_2024年4月_01按日期_24号_2024届黑龙江省牡丹江协同发展共同体高三下第一次模拟
黑龙江省牡丹江市普通高中协同发展共同体2023-2024学年高三下学期第一次模拟生物试题_2024年4月_01按日期_24号_2024届黑龙江省牡丹江协同发展共同体高三下第一次模拟

文档信息

文档格式
docx
文档大小
0.545 MB
文档页数
7 页
上传时间
2026-02-20 02:52:02

文档内容

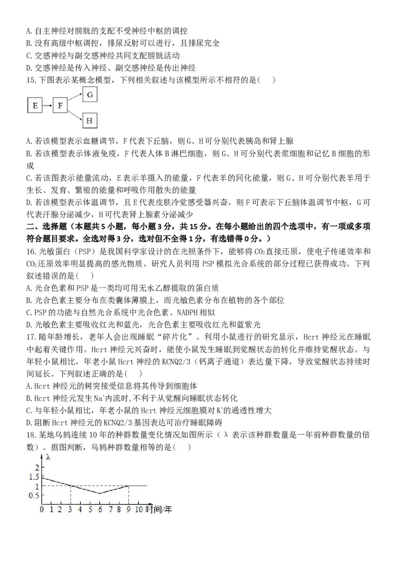
高三学年考试 生 物 学 试 题 考试时间:75分钟 分值:100分 一、选择题(本题共15小题,每小题2分,共30分。在每小题给出的四个选项中,只有一项符 合题目要求。) 1.下列对图示生物学实验的叙述,错误的是( ) A.若图①表示将显微镜镜头由a转换成b,则视野中观察到的细胞数目增多 B.若图②是显微镜下洋葱根尖某视野的图像,则向左移装片能观察清楚c细胞的特点 C.若图③是在显微镜下观察细胞质流动,发现细胞质的流动方向是顺时针,则实际上细胞质的流 动方向是顺时针 D.当图④视野中的64个组织细胞变为4个时,视野明显变暗 2.生活中一些司空见惯的“常识”可能跟同学们所学的生物学原理相悖,需要我们独立思考进行 判断。下列说法符合生物学原理的是( ) A.流感病毒会通过空气传播,所以不能开窗通风 B.人若想要健康,应多摄入碱性食物、饮用碱性水 C.户外锻炼提倡慢跑等有氧运动,可避免运动后肌肉酸痛 D.糖尿病患者需限制甜味食品摄入,米饭、馒头等主食无需限制 3.同位素标记可用于示踪物质的运行和变化规律。下列同位素标记法的应用实例,正确的是( ) A.用18O分别标记HO和CO 研究光合作用中O 的来源 2 2 2 B.用3H标记的胸腺嘧啶脱氧核苷酸,研究真核细胞转录的场所 C.用32P标记的亮氨酸,追踪分泌蛋白的合成和运输过程 D.用15N标记DNA,通过检测放射性强度变化证明DNA半保留复制 4.以下现象中与植物自身产生的激素作用无关的是( ) A.自然生长的雪松顶端优先生长,植株呈现“宝塔状” B.水稻感染了赤霉菌后,出现植株疯长的现象 C.久置窗台不移动的盆栽植物的枝条朝向窗外生长 D.经历干热之后的大雨天气,小麦植株出现“穗上发芽”现象 5.工业污水中含有的多环芳烃类化合物(仅含CH元素)会造成农田土壤污染。研究人员按照如图所 示的流程从受污染的农田土壤中分离得到能高效降解多环芳烃类化合物的细菌菌株。下列叙述错 误的是( )A.甲乙培养基中应以多环芳烃类化合物为唯一碳源 B.接种操作需要在酒精灯火焰附近进行 C.步骤2中应用涂布器从甲中蘸取菌液均匀涂布于乙培养基表面 D.步骤3中应从降解圈直径与菌落直径比值最大的菌落进行挑选 6.群落的结构包括垂直结构、水平结构及时间结构,其中时间结构是指群落的组成和外貌随时间 推移而发生有规律的变化。下列相关叙述错误的是( ) A.时间结构在群落的垂直和水平结构上均可体现 B.群落演替过程中群落的结构并不会发生改变 C.立体农业生产模式运用了群落垂直分层的原理 D.水生群落夏季氧含量的变化大于冬季,可体现群落的时间结构特点 7.如图为氯霉素处理后的蚕豆根尖细胞有丝分裂图像。下列叙述错误的是( ) A.图中被染成深色的物质主要成分与核糖体相同 B.图中细胞已发生姐妹染色单体的分离 C.断裂的染色体片段因无着丝粒可能会被遗留在细胞核外 D.染色体断裂的程度可能与所用氯霉素浓度有关 8.短指症是一种单基因遗传病,相关基因用H/h表示。其病因是BMPR基因编码的骨形态发生蛋白 受体的第486位氨基酸由精氨酸转变为谷氨酰胺,导致患者的成骨细胞不能分化为正常骨细胞。 下图为某短指症家族的系谱图 (I-2不携带该致病基因)。下列叙述错误的是( ) A.短指症属于显性遗传病,II-3的基因型为Hh B.若II-3再生育一孩(III-2) ,其基因型与I-1相同的概率为1/4 C.可以通过基因检测来确定II-2是否患短指症 D.异常BMPR产生的根本原因是其基因发生了碱基对的替换 9.下列高中生物学实验中,涉及“培养”的操作错误的是( ) A.外植体脱分化的培养过程需要给予适当光照 B.多能干细胞的培养液中需添加动物血清 C.可在96孔板上培养并筛选特定的杂交瘤细胞D.在体外受精前需要将精子进行获能培养 10.高原鼠兔所挖掘的洞穴可为许多小型鸟类提供巢穴,小型鸟类可为高原鼠兔预警天敌。高原鼠 兔有多种天敌,如藏狐,研究捕食风险对高原鼠兔种群密度增长率的影响,研究人员用仿生无人机 模拟捕食者,得到如图所示的结果。下列叙述错误的是( ) A.高原鼠兔和小型鸟类的种间关系为原始合作 B.仿生无人机模拟高原鼠兔的捕食者给高原鼠兔传递的信息有物理信息 C.据图可推测高密度的高原鼠兔可以有效地降低由捕食风险带来的繁殖抑制 D.高原鼠兔传递给藏狐的能量占高原鼠免同化量的10%~20% 11.关于基因、DNA、染色体和染色体组的叙述,正确的是( ) A.等位基因均成对排布在同源染色体上 B.双螺旋DNA中互补配对的碱基所对应的核苷酸方向相反 C.DNA甲基化既会造成碱基排列顺序的变化又会影响基因的表达 D.一个物种的染色体组数与其等位基因数一定相同 12.CAR-T疗法又叫嵌合抗原受体T细胞免疫疗法,从病人血液中分离出T细胞,经改造后成为能 表达CAR受体的T细胞(CAR-T细胞),经体外扩增后再回输病人体内识别肿瘤细胞,激活免疫系 统,是一种能够精准、高效,且有可能治愈癌症的新型肿瘤免疫治疗方法。下列相关叙述正确的 是 A.CAR-T疗法杀伤癌细胞主要进行的是细胞免疫 ( ) B.CAR-T细胞具有识别、处理和呈递抗原的作用 C.扩增CAR-T细胞应用了细胞具有全能性的原理 D.CAR-T细胞的CAR 受体能识别不同的癌细胞 13.下图是某绿藻适应水生环境、提高光合效率的机制图。光反应产生的物质X可进入线粒体促进 ATP合成。下列叙述错误的是( ) A.可为图中生命活动提供ATP的生理过程有细胞呼吸和光合作用 B.图中HCO-的浓度大小为细胞外>细胞质基质>叶绿体 3 C.物质X为氧气,通过提高有氧呼吸水平促进HCO-进入细胞质基质 3 D.水光解产生的H+能与NADP+、电子反应生成NADPH,可用于卡尔文循环中C 的还原 3 14.脊髓通过自主神经支配膀胱的活动,关于自主神经的叙述,正确的是( )A.自主神经对膀胱的支配不受神经中枢的调控 B.没有高级中枢调控,排尿反射可以进行,且排尿完全 C.交感神经与副交感神经共同支配膀胱活动 D.交感神经是传入神经、副交感神经是传出神经 15.下图表示某概念模型,下列相关叙述与该模型所示不相符的是( ) A.若该模型表示血糖调节,F代表下丘脑,则G、H可分别代表胰岛和肾上腺 B.若该模型表示体液免疫,F代表人体B淋巴细胞,则G、H可分别代表浆细胞和记忆B细胞的形 成 C.若该图表示能量流动,E表示羊摄入的能量,F代表羊的同化能量,则G、H可分别代表羊用于 生长、发育、繁殖的能量和呼吸作用散失的能量 D.若该模型表示体温调节,且E代表皮肤冷觉感受器兴奋,则F可表示下丘脑体温调节中枢,G可 代表汗腺分泌减少,H可代表肾上腺素分泌减少 二、选择题(本题共5小题,每小题3分,共15分。在每小题给出的四个选项中,有一项或多项 符合题目要求。全选对得3分,选对但不全得1分,有选错得0分。) 16.光敏蛋白(PSP)是我国科学家设计的在光照条件下,能够将CO 直接还原,使电子传递效率和 2 CO 还原效率明显提高的感光物质。研究人员利用 PSP模拟光合系统的部分过程已获得成功。下列 2 叙述错误的是( ) A.光合色素和PSP是一类均可用无水乙醇提取的蛋白质 B.光合色素主要分布在类囊体薄膜上,而光敏色素分布在植物的各个部位 C.PSP的功能与自然光合系统中光合色素、NADPH相似 D.光敏色素主要吸收红光和蓝光,光合色素主要吸收红光和蓝紫光 17.随年龄增长,老年人会出现睡眠“碎片化”。利用小鼠进行的研究显示,Hcrt神经元在睡眠 中起着关键作用。Hcrt神经元兴奋时,能使小鼠发生睡眠到觉醒状态的转化并维持觉醒状态。与 年轻小鼠相比,年老小鼠Hcrt神经的KCNQ2/3(钙离子通道)表达量下降,导致觉醒状态持续时 间延长。下列叙述正确的是( ) A.Hcrt神经元的树突接受信息将其传导到细胞体 B.Hcrt神经元发生Na+内流时,不利于从觉醒向睡眠状态转化 C.与年轻小鼠相比,年老小鼠的Hcrt神经元细胞膜对K+的通透性增大 D.阻断Hcrt神经元的KCNQ2/3基因表达可治疗睡眠障碍 18.某地乌鸫连续10年的种群数量变化情况如图所示(λ表示该种群数量是一年前种群数量的倍 数)。据图判断,乌鸫种群数量相等的是( )A.第2年和第3年 B.第3年和第9年 C.第8年和第9年 D.第9年和第10年 19.鳄雀鳝起初是作为观赏动物引入我国的,但其生性凶残,在我国几乎没有天敌,对生态环境极 具破坏力。下列相关叙述正确的是( ) A.在生态系统中鳄雀鳝为消费者,能加快生态系统的物质循环 B.外来物种会破坏生态系统,我国应该全面禁止引入外来物种 C.应加强“生物入侵”的宣传和管理,以保障生态系统平衡发展 D.鳄雀鳝用于人类观赏属于直接价值,其一定还存在潜在价值 20.生物兴趣小组的同学们在对胚胎工程技术进行讨论时发表了以下观点,其中正确的是( ) A.甲同学:通过胚胎分割和胚胎移植技术可实现跨物种的基因交流 B.乙同学:使用显微操作可将桑葚胚中的内细胞团均分,以防止影响胚胎发育 C.丙同学:将不同的三个胚胎移植入同一代孕母体可获得性状不同的三胞胎 D.丁同学:将精子和卵母细胞在体外受精后转移至试管中培养直至获得试管婴儿 三、非选择题(本题共5小题,共55分) 21.(12分)某品种茶树叶片呈现阶段性白化:绿色的嫩叶在生长过程中逐渐转为乳白色,而后又 恢复为绿色。白化期叶绿体内部结构解体(仅残留少量片层结构)。阶段性白化过程中相关生理 指标检测结果如下图。回答下列问题: (1)绿色植物的光合作用发生在叶绿体中,光合作用是唯一能够捕获和转化光能的生物学途 径。光合作用的化学反应式可以概括为 。 (2)经检测,白化过程中叶绿体合成ATP和NADPH的数量显著降低,其原因是____________ ( 写 出 两 点 即 可 ) 。 ATP 和 NADPH 在 暗 反 应 中 的 作 用 分 别 是 。 (3)白化过程中气孔导度下降,既能够满足光合作用对 CO 的需求,又有助于减少 2 ________。 (4)叶片复绿过程中需合成大量直接参与光反应的蛋白质。其中部分蛋白质由存在于 ________中的基因编码,通过特定的机制完成跨膜运输;其余蛋白质由存在于________中的 基因编码。 22.(9分)甘蓝(二倍体雌雄同株)是一种常见的蔬菜,有些甘蓝会在幼苗期出现不再长出心叶,外 叶逐步僵黄,直至萎蔫死亡的现象,研究发现,这种现象受基因控制,某兴趣小组为研究甘蓝成 活与死亡的遗传机制,进行了相关杂交实验。如表为三株含有致死基因的正常甘蓝(甲、乙、丙) 的杂交实验及结果,回答下列问题: 亲本 杂交组合 子代总株数/株 成活株数/株 死亡株数/株 组合一 甲×乙 20 9 11 组合二 丙×乙 20 0 20 组合三 乙×乙 20 20 0 (1)研究发现,该致死现象受两对基因控制,且双显性基因同时存在时致死。则甲、乙、丙的基因 型分别是 (用A/a、B/b表示,且A对a为显性,B对b为显性)。(2)结合(1)的分析,若要在最短的时间内获得不含致死基因的纯合子甘蓝,最好选择 (填 “甲”“乙”或“丙”)进行培育,大致的培育操作是 , 最终用适当的方法筛选出不含致死基因的纯合子。 (3)研究发现,高温对甘蓝的致死现象有明显的抑制作用,由此推测致死现象是 综合 作用的结果。 23.(10分)粮油及其制品在储运和加工过程中,易出现蛋白质氧化现象。科研人员对摄食此类 氧化蛋白质对人类肠道健康产生的影响进行了相关研究。请回答下列问题: (1)大豆(种子)作为粮油生产的重要原料,其中富含 ,该物质在相关酶的 作 用下,分解为 和脂肪酸。游离的脂肪酸会发生过氧化反应,产生大量的活性氧(ROS) 来修饰氨基酸的侧链基团,造成蛋白质氧化,最终改变了蛋白质的 ,从而使 其丧失原有功能。 (2)科研人员用大豆作为主要的蛋白质来源配制饲料饲养小鼠,一段时间后检测两组小鼠肠道 内与炎症反应有关的两种细菌的数量,结果如表所示。 组别 实验处理 检测指标 大肠杆菌+++ 实验组 利用氧化大豆饲料饲养小鼠,其余条件适宜 乳酸菌+ 大肠杆菌++ 对照组 乳酸菌++ 注:乳酸菌对炎症有抑制效果,“+”的多少代表菌体数量的多少。 ①对照组的实验处理为 。 ②与对照组相比,实验组的小鼠更易患肠道炎,可推测大肠杆菌的作用为 。 (3)进一步研究发现,大豆中的氧化蛋白质无法被肠道中的相关酶降解,但为致病菌的增殖提 供了营养。同时致病菌诱导小肠上皮细胞产生更多的活性氧(ROS),其过强的氧化性导致小 肠上皮细胞膜的主要成分 以及蛋白质被氧化,从而造成细胞膜的通透性 ,致病菌的有害代谢废物通过小肠上皮细胞进入血液,进而导致肠道炎症。 24.(11分)生态学上环境容纳量又称K值,种群数量增长的最低起始数量又称M值。有些生物在种 群起始数量过少时,其种群数量不增反降,甚至灭绝,生态学家将该现象称为阿利氏效应。科学 家研究了某种群在环境条件未受到破坏时的数量变化规律,如图为该种群的种群瞬时增长量随种 群起始数量的变化曲线。回答下列问题: (1) 是种群最基本的数量特征,濒危动物保护、农田杂草状况调查、农林害虫的监测和 预报等都需要对其进行调查研究。描述、解释和预测种群数量的变化,常常需要建立 。 (2)联种群是由很多小种群构成的一个种群群体,而在各个小种群之间通常都存在个体的迁入和迁 出现象,联种群会使阿利氏效应出现的概率 (填“升高”或“降低”)。 (3)据图分析该生物种群的K值和M值分别为 。当起始种群数量为800时种群 的数量变化情况是 。 (4)在调查生活在隐蔽、复杂环境中的动物,特别是猛禽和猛兽的种群数量时,研究人员通常在动 物的栖息地布设若干台红外触发相机,与标志重捕法相比,这种调查方法的优点有 (答两点),在选取红外触发相机放置地点时应遵循 原则。 25.(13分)“中天杨”是由我国科学家采用生物转基因技术,历经8年时间培育成功的抗盐碱、耐 干旱的杨树新品种。该品种以八里庄杨为实验材料,经转mtl-D基因培育获得。如图为培育“中 天杨”的操作流程,①~⑥表示操作过程,该过程中可能用到的限制酶如表所示。回答下列问题。 注:Ti质粒中的 Tetr为四环素抗性基因,Ampr为氨苄青霉素抗性基因。 限制酶 Bcl I EcoR I Xba I Sau3A I BamHI 切割位点 T↓GATCA G↓AATTC T↓CTAGA ↓GATC G↓GATCC (1)与杂交育种相比,基因工程育种的优点有 (填序号)。 ①操作方法简便 ②目的性强,能定向改造生物性状 ③育种周期短 ④不受生殖隔离限制,能 克服远缘杂交不亲和障碍 ⑤安全性高,对生态没有威胁 (2)过程①需要的酶是 ,过程②需要的工具是 。 (3)采用PCR技术扩增目的基因时,在PCR反应体系中需加入引物,引物的作用是 ,至少经过 次循环,可获取与目的基因等长的DNA单链。PCR完成以后,常采用 法来鉴定PCR的产物。 (4)培育转基因杨树的核心工作是 ,在进行该工作时,应在mtl-D基因的两侧 添加限制酶 的识别序列。 (5)将目的基因导入受体细胞除图示方法外,我国科学家还独创了一种方法是 。为了确 认目的基因在植物细胞中是否成功表达,从分子水平通常使用 法进行检测。
基本 文件 流程 错误 SQL 调试
  1. 请求信息 : 2026-03-01 08:49:54 HTTP/1.1 GET : https://www.yeyulingfeng.com/wendang/306598.html
  2. 运行时间 : 0.084712s [ 吞吐率:11.80req/s ] 内存消耗:6,376.63kb 文件加载:144
  3. 缓存信息 : 0 reads,0 writes
  4. 会话信息 : SESSION_ID=5891503a442c44d0036bf267f4314b9b
  1. /yingpanguazai/ssd/ssd1/www/wwww.yeyulingfeng.com/public/index.php ( 0.79 KB )
  2. /yingpanguazai/ssd/ssd1/www/wwww.yeyulingfeng.com/vendor/autoload.php ( 0.17 KB )
  3. /yingpanguazai/ssd/ssd1/www/wwww.yeyulingfeng.com/vendor/composer/autoload_real.php ( 2.49 KB )
  4. /yingpanguazai/ssd/ssd1/www/wwww.yeyulingfeng.com/vendor/composer/platform_check.php ( 0.90 KB )
  5. /yingpanguazai/ssd/ssd1/www/wwww.yeyulingfeng.com/vendor/composer/ClassLoader.php ( 14.03 KB )
  6. /yingpanguazai/ssd/ssd1/www/wwww.yeyulingfeng.com/vendor/composer/autoload_static.php ( 6.05 KB )
  7. /yingpanguazai/ssd/ssd1/www/wwww.yeyulingfeng.com/vendor/topthink/think-helper/src/helper.php ( 8.34 KB )
  8. /yingpanguazai/ssd/ssd1/www/wwww.yeyulingfeng.com/vendor/topthink/think-validate/src/helper.php ( 2.19 KB )
  9. /yingpanguazai/ssd/ssd1/www/wwww.yeyulingfeng.com/vendor/ralouphie/getallheaders/src/getallheaders.php ( 1.60 KB )
  10. /yingpanguazai/ssd/ssd1/www/wwww.yeyulingfeng.com/vendor/topthink/think-orm/src/helper.php ( 1.47 KB )
  11. /yingpanguazai/ssd/ssd1/www/wwww.yeyulingfeng.com/vendor/topthink/think-orm/stubs/load_stubs.php ( 0.16 KB )
  12. /yingpanguazai/ssd/ssd1/www/wwww.yeyulingfeng.com/vendor/topthink/framework/src/think/Exception.php ( 1.69 KB )
  13. /yingpanguazai/ssd/ssd1/www/wwww.yeyulingfeng.com/vendor/topthink/think-container/src/Facade.php ( 2.71 KB )
  14. /yingpanguazai/ssd/ssd1/www/wwww.yeyulingfeng.com/vendor/symfony/deprecation-contracts/function.php ( 0.99 KB )
  15. /yingpanguazai/ssd/ssd1/www/wwww.yeyulingfeng.com/vendor/symfony/polyfill-mbstring/bootstrap.php ( 8.26 KB )
  16. /yingpanguazai/ssd/ssd1/www/wwww.yeyulingfeng.com/vendor/symfony/polyfill-mbstring/bootstrap80.php ( 9.78 KB )
  17. /yingpanguazai/ssd/ssd1/www/wwww.yeyulingfeng.com/vendor/symfony/var-dumper/Resources/functions/dump.php ( 1.49 KB )
  18. /yingpanguazai/ssd/ssd1/www/wwww.yeyulingfeng.com/vendor/topthink/think-dumper/src/helper.php ( 0.18 KB )
  19. /yingpanguazai/ssd/ssd1/www/wwww.yeyulingfeng.com/vendor/symfony/var-dumper/VarDumper.php ( 4.30 KB )
  20. /yingpanguazai/ssd/ssd1/www/wwww.yeyulingfeng.com/vendor/guzzlehttp/guzzle/src/functions_include.php ( 0.16 KB )
  21. /yingpanguazai/ssd/ssd1/www/wwww.yeyulingfeng.com/vendor/guzzlehttp/guzzle/src/functions.php ( 5.54 KB )
  22. /yingpanguazai/ssd/ssd1/www/wwww.yeyulingfeng.com/vendor/topthink/framework/src/think/App.php ( 15.30 KB )
  23. /yingpanguazai/ssd/ssd1/www/wwww.yeyulingfeng.com/vendor/topthink/think-container/src/Container.php ( 15.76 KB )
  24. /yingpanguazai/ssd/ssd1/www/wwww.yeyulingfeng.com/vendor/psr/container/src/ContainerInterface.php ( 1.02 KB )
  25. /yingpanguazai/ssd/ssd1/www/wwww.yeyulingfeng.com/app/provider.php ( 0.19 KB )
  26. /yingpanguazai/ssd/ssd1/www/wwww.yeyulingfeng.com/vendor/topthink/framework/src/think/Http.php ( 6.04 KB )
  27. /yingpanguazai/ssd/ssd1/www/wwww.yeyulingfeng.com/vendor/topthink/think-helper/src/helper/Str.php ( 7.29 KB )
  28. /yingpanguazai/ssd/ssd1/www/wwww.yeyulingfeng.com/vendor/topthink/framework/src/think/Env.php ( 4.68 KB )
  29. /yingpanguazai/ssd/ssd1/www/wwww.yeyulingfeng.com/app/common.php ( 0.03 KB )
  30. /yingpanguazai/ssd/ssd1/www/wwww.yeyulingfeng.com/vendor/topthink/framework/src/helper.php ( 18.78 KB )
  31. /yingpanguazai/ssd/ssd1/www/wwww.yeyulingfeng.com/vendor/topthink/framework/src/think/Config.php ( 5.54 KB )
  32. /yingpanguazai/ssd/ssd1/www/wwww.yeyulingfeng.com/config/alipay.php ( 3.59 KB )
  33. /yingpanguazai/ssd/ssd1/www/wwww.yeyulingfeng.com/vendor/topthink/framework/src/think/facade/Env.php ( 1.67 KB )
  34. /yingpanguazai/ssd/ssd1/www/wwww.yeyulingfeng.com/config/app.php ( 0.95 KB )
  35. /yingpanguazai/ssd/ssd1/www/wwww.yeyulingfeng.com/config/cache.php ( 0.78 KB )
  36. /yingpanguazai/ssd/ssd1/www/wwww.yeyulingfeng.com/config/console.php ( 0.23 KB )
  37. /yingpanguazai/ssd/ssd1/www/wwww.yeyulingfeng.com/config/cookie.php ( 0.56 KB )
  38. /yingpanguazai/ssd/ssd1/www/wwww.yeyulingfeng.com/config/database.php ( 2.48 KB )
  39. /yingpanguazai/ssd/ssd1/www/wwww.yeyulingfeng.com/config/filesystem.php ( 0.61 KB )
  40. /yingpanguazai/ssd/ssd1/www/wwww.yeyulingfeng.com/config/lang.php ( 0.91 KB )
  41. /yingpanguazai/ssd/ssd1/www/wwww.yeyulingfeng.com/config/log.php ( 1.35 KB )
  42. /yingpanguazai/ssd/ssd1/www/wwww.yeyulingfeng.com/config/middleware.php ( 0.19 KB )
  43. /yingpanguazai/ssd/ssd1/www/wwww.yeyulingfeng.com/config/route.php ( 1.89 KB )
  44. /yingpanguazai/ssd/ssd1/www/wwww.yeyulingfeng.com/config/session.php ( 0.57 KB )
  45. /yingpanguazai/ssd/ssd1/www/wwww.yeyulingfeng.com/config/trace.php ( 0.34 KB )
  46. /yingpanguazai/ssd/ssd1/www/wwww.yeyulingfeng.com/config/view.php ( 0.82 KB )
  47. /yingpanguazai/ssd/ssd1/www/wwww.yeyulingfeng.com/app/event.php ( 0.25 KB )
  48. /yingpanguazai/ssd/ssd1/www/wwww.yeyulingfeng.com/vendor/topthink/framework/src/think/Event.php ( 7.67 KB )
  49. /yingpanguazai/ssd/ssd1/www/wwww.yeyulingfeng.com/app/service.php ( 0.13 KB )
  50. /yingpanguazai/ssd/ssd1/www/wwww.yeyulingfeng.com/app/AppService.php ( 0.26 KB )
  51. /yingpanguazai/ssd/ssd1/www/wwww.yeyulingfeng.com/vendor/topthink/framework/src/think/Service.php ( 1.64 KB )
  52. /yingpanguazai/ssd/ssd1/www/wwww.yeyulingfeng.com/vendor/topthink/framework/src/think/Lang.php ( 7.35 KB )
  53. /yingpanguazai/ssd/ssd1/www/wwww.yeyulingfeng.com/vendor/topthink/framework/src/lang/zh-cn.php ( 13.70 KB )
  54. /yingpanguazai/ssd/ssd1/www/wwww.yeyulingfeng.com/vendor/topthink/framework/src/think/initializer/Error.php ( 3.31 KB )
  55. /yingpanguazai/ssd/ssd1/www/wwww.yeyulingfeng.com/vendor/topthink/framework/src/think/initializer/RegisterService.php ( 1.33 KB )
  56. /yingpanguazai/ssd/ssd1/www/wwww.yeyulingfeng.com/vendor/services.php ( 0.14 KB )
  57. /yingpanguazai/ssd/ssd1/www/wwww.yeyulingfeng.com/vendor/topthink/framework/src/think/service/PaginatorService.php ( 1.52 KB )
  58. /yingpanguazai/ssd/ssd1/www/wwww.yeyulingfeng.com/vendor/topthink/framework/src/think/service/ValidateService.php ( 0.99 KB )
  59. /yingpanguazai/ssd/ssd1/www/wwww.yeyulingfeng.com/vendor/topthink/framework/src/think/service/ModelService.php ( 2.04 KB )
  60. /yingpanguazai/ssd/ssd1/www/wwww.yeyulingfeng.com/vendor/topthink/think-trace/src/Service.php ( 0.77 KB )
  61. /yingpanguazai/ssd/ssd1/www/wwww.yeyulingfeng.com/vendor/topthink/framework/src/think/Middleware.php ( 6.72 KB )
  62. /yingpanguazai/ssd/ssd1/www/wwww.yeyulingfeng.com/vendor/topthink/framework/src/think/initializer/BootService.php ( 0.77 KB )
  63. /yingpanguazai/ssd/ssd1/www/wwww.yeyulingfeng.com/vendor/topthink/think-orm/src/Paginator.php ( 11.86 KB )
  64. /yingpanguazai/ssd/ssd1/www/wwww.yeyulingfeng.com/vendor/topthink/think-validate/src/Validate.php ( 63.20 KB )
  65. /yingpanguazai/ssd/ssd1/www/wwww.yeyulingfeng.com/vendor/topthink/think-orm/src/Model.php ( 23.55 KB )
  66. /yingpanguazai/ssd/ssd1/www/wwww.yeyulingfeng.com/vendor/topthink/think-orm/src/model/concern/Attribute.php ( 21.05 KB )
  67. /yingpanguazai/ssd/ssd1/www/wwww.yeyulingfeng.com/vendor/topthink/think-orm/src/model/concern/AutoWriteData.php ( 4.21 KB )
  68. /yingpanguazai/ssd/ssd1/www/wwww.yeyulingfeng.com/vendor/topthink/think-orm/src/model/concern/Conversion.php ( 6.44 KB )
  69. /yingpanguazai/ssd/ssd1/www/wwww.yeyulingfeng.com/vendor/topthink/think-orm/src/model/concern/DbConnect.php ( 5.16 KB )
  70. /yingpanguazai/ssd/ssd1/www/wwww.yeyulingfeng.com/vendor/topthink/think-orm/src/model/concern/ModelEvent.php ( 2.33 KB )
  71. /yingpanguazai/ssd/ssd1/www/wwww.yeyulingfeng.com/vendor/topthink/think-orm/src/model/concern/RelationShip.php ( 28.29 KB )
  72. /yingpanguazai/ssd/ssd1/www/wwww.yeyulingfeng.com/vendor/topthink/think-helper/src/contract/Arrayable.php ( 0.09 KB )
  73. /yingpanguazai/ssd/ssd1/www/wwww.yeyulingfeng.com/vendor/topthink/think-helper/src/contract/Jsonable.php ( 0.13 KB )
  74. /yingpanguazai/ssd/ssd1/www/wwww.yeyulingfeng.com/vendor/topthink/think-orm/src/model/contract/Modelable.php ( 0.09 KB )
  75. /yingpanguazai/ssd/ssd1/www/wwww.yeyulingfeng.com/vendor/topthink/framework/src/think/Db.php ( 2.88 KB )
  76. /yingpanguazai/ssd/ssd1/www/wwww.yeyulingfeng.com/vendor/topthink/think-orm/src/DbManager.php ( 8.52 KB )
  77. /yingpanguazai/ssd/ssd1/www/wwww.yeyulingfeng.com/vendor/topthink/framework/src/think/Log.php ( 6.28 KB )
  78. /yingpanguazai/ssd/ssd1/www/wwww.yeyulingfeng.com/vendor/topthink/framework/src/think/Manager.php ( 3.92 KB )
  79. /yingpanguazai/ssd/ssd1/www/wwww.yeyulingfeng.com/vendor/psr/log/src/LoggerTrait.php ( 2.69 KB )
  80. /yingpanguazai/ssd/ssd1/www/wwww.yeyulingfeng.com/vendor/psr/log/src/LoggerInterface.php ( 2.71 KB )
  81. /yingpanguazai/ssd/ssd1/www/wwww.yeyulingfeng.com/vendor/topthink/framework/src/think/Cache.php ( 4.92 KB )
  82. /yingpanguazai/ssd/ssd1/www/wwww.yeyulingfeng.com/vendor/psr/simple-cache/src/CacheInterface.php ( 4.71 KB )
  83. /yingpanguazai/ssd/ssd1/www/wwww.yeyulingfeng.com/vendor/topthink/think-helper/src/helper/Arr.php ( 16.63 KB )
  84. /yingpanguazai/ssd/ssd1/www/wwww.yeyulingfeng.com/vendor/topthink/framework/src/think/cache/driver/File.php ( 7.84 KB )
  85. /yingpanguazai/ssd/ssd1/www/wwww.yeyulingfeng.com/vendor/topthink/framework/src/think/cache/Driver.php ( 9.03 KB )
  86. /yingpanguazai/ssd/ssd1/www/wwww.yeyulingfeng.com/vendor/topthink/framework/src/think/contract/CacheHandlerInterface.php ( 1.99 KB )
  87. /yingpanguazai/ssd/ssd1/www/wwww.yeyulingfeng.com/app/Request.php ( 0.09 KB )
  88. /yingpanguazai/ssd/ssd1/www/wwww.yeyulingfeng.com/vendor/topthink/framework/src/think/Request.php ( 55.78 KB )
  89. /yingpanguazai/ssd/ssd1/www/wwww.yeyulingfeng.com/app/middleware.php ( 0.25 KB )
  90. /yingpanguazai/ssd/ssd1/www/wwww.yeyulingfeng.com/vendor/topthink/framework/src/think/Pipeline.php ( 2.61 KB )
  91. /yingpanguazai/ssd/ssd1/www/wwww.yeyulingfeng.com/vendor/topthink/think-trace/src/TraceDebug.php ( 3.40 KB )
  92. /yingpanguazai/ssd/ssd1/www/wwww.yeyulingfeng.com/vendor/topthink/framework/src/think/middleware/SessionInit.php ( 1.94 KB )
  93. /yingpanguazai/ssd/ssd1/www/wwww.yeyulingfeng.com/vendor/topthink/framework/src/think/Session.php ( 1.80 KB )
  94. /yingpanguazai/ssd/ssd1/www/wwww.yeyulingfeng.com/vendor/topthink/framework/src/think/session/driver/File.php ( 6.27 KB )
  95. /yingpanguazai/ssd/ssd1/www/wwww.yeyulingfeng.com/vendor/topthink/framework/src/think/contract/SessionHandlerInterface.php ( 0.87 KB )
  96. /yingpanguazai/ssd/ssd1/www/wwww.yeyulingfeng.com/vendor/topthink/framework/src/think/session/Store.php ( 7.12 KB )
  97. /yingpanguazai/ssd/ssd1/www/wwww.yeyulingfeng.com/vendor/topthink/framework/src/think/Route.php ( 23.73 KB )
  98. /yingpanguazai/ssd/ssd1/www/wwww.yeyulingfeng.com/vendor/topthink/framework/src/think/route/RuleName.php ( 5.75 KB )
  99. /yingpanguazai/ssd/ssd1/www/wwww.yeyulingfeng.com/vendor/topthink/framework/src/think/route/Domain.php ( 2.53 KB )
  100. /yingpanguazai/ssd/ssd1/www/wwww.yeyulingfeng.com/vendor/topthink/framework/src/think/route/RuleGroup.php ( 22.43 KB )
  101. /yingpanguazai/ssd/ssd1/www/wwww.yeyulingfeng.com/vendor/topthink/framework/src/think/route/Rule.php ( 26.95 KB )
  102. /yingpanguazai/ssd/ssd1/www/wwww.yeyulingfeng.com/vendor/topthink/framework/src/think/route/RuleItem.php ( 9.78 KB )
  103. /yingpanguazai/ssd/ssd1/www/wwww.yeyulingfeng.com/route/app.php ( 3.52 KB )
  104. /yingpanguazai/ssd/ssd1/www/wwww.yeyulingfeng.com/vendor/topthink/framework/src/think/facade/Route.php ( 4.70 KB )
  105. /yingpanguazai/ssd/ssd1/www/wwww.yeyulingfeng.com/vendor/topthink/framework/src/think/route/dispatch/Controller.php ( 4.74 KB )
  106. /yingpanguazai/ssd/ssd1/www/wwww.yeyulingfeng.com/vendor/topthink/framework/src/think/route/Dispatch.php ( 10.44 KB )
  107. /yingpanguazai/ssd/ssd1/www/wwww.yeyulingfeng.com/app/controller/Index.php ( 10.53 KB )
  108. /yingpanguazai/ssd/ssd1/www/wwww.yeyulingfeng.com/app/BaseController.php ( 2.05 KB )
  109. /yingpanguazai/ssd/ssd1/www/wwww.yeyulingfeng.com/vendor/topthink/think-orm/src/facade/Db.php ( 0.93 KB )
  110. /yingpanguazai/ssd/ssd1/www/wwww.yeyulingfeng.com/vendor/topthink/think-orm/src/db/connector/Mysql.php ( 5.44 KB )
  111. /yingpanguazai/ssd/ssd1/www/wwww.yeyulingfeng.com/vendor/topthink/think-orm/src/db/PDOConnection.php ( 52.47 KB )
  112. /yingpanguazai/ssd/ssd1/www/wwww.yeyulingfeng.com/vendor/topthink/think-orm/src/db/Connection.php ( 8.39 KB )
  113. /yingpanguazai/ssd/ssd1/www/wwww.yeyulingfeng.com/vendor/topthink/think-orm/src/db/ConnectionInterface.php ( 4.57 KB )
  114. /yingpanguazai/ssd/ssd1/www/wwww.yeyulingfeng.com/vendor/topthink/think-orm/src/db/builder/Mysql.php ( 16.58 KB )
  115. /yingpanguazai/ssd/ssd1/www/wwww.yeyulingfeng.com/vendor/topthink/think-orm/src/db/Builder.php ( 24.06 KB )
  116. /yingpanguazai/ssd/ssd1/www/wwww.yeyulingfeng.com/vendor/topthink/think-orm/src/db/BaseBuilder.php ( 27.50 KB )
  117. /yingpanguazai/ssd/ssd1/www/wwww.yeyulingfeng.com/vendor/topthink/think-orm/src/db/Query.php ( 15.71 KB )
  118. /yingpanguazai/ssd/ssd1/www/wwww.yeyulingfeng.com/vendor/topthink/think-orm/src/db/BaseQuery.php ( 45.13 KB )
  119. /yingpanguazai/ssd/ssd1/www/wwww.yeyulingfeng.com/vendor/topthink/think-orm/src/db/concern/TimeFieldQuery.php ( 7.43 KB )
  120. /yingpanguazai/ssd/ssd1/www/wwww.yeyulingfeng.com/vendor/topthink/think-orm/src/db/concern/AggregateQuery.php ( 3.26 KB )
  121. /yingpanguazai/ssd/ssd1/www/wwww.yeyulingfeng.com/vendor/topthink/think-orm/src/db/concern/ModelRelationQuery.php ( 20.07 KB )
  122. /yingpanguazai/ssd/ssd1/www/wwww.yeyulingfeng.com/vendor/topthink/think-orm/src/db/concern/ParamsBind.php ( 3.66 KB )
  123. /yingpanguazai/ssd/ssd1/www/wwww.yeyulingfeng.com/vendor/topthink/think-orm/src/db/concern/ResultOperation.php ( 7.01 KB )
  124. /yingpanguazai/ssd/ssd1/www/wwww.yeyulingfeng.com/vendor/topthink/think-orm/src/db/concern/WhereQuery.php ( 19.37 KB )
  125. /yingpanguazai/ssd/ssd1/www/wwww.yeyulingfeng.com/vendor/topthink/think-orm/src/db/concern/JoinAndViewQuery.php ( 7.11 KB )
  126. /yingpanguazai/ssd/ssd1/www/wwww.yeyulingfeng.com/vendor/topthink/think-orm/src/db/concern/TableFieldInfo.php ( 2.63 KB )
  127. /yingpanguazai/ssd/ssd1/www/wwww.yeyulingfeng.com/vendor/topthink/think-orm/src/db/concern/Transaction.php ( 2.77 KB )
  128. /yingpanguazai/ssd/ssd1/www/wwww.yeyulingfeng.com/vendor/topthink/framework/src/think/log/driver/File.php ( 5.96 KB )
  129. /yingpanguazai/ssd/ssd1/www/wwww.yeyulingfeng.com/vendor/topthink/framework/src/think/contract/LogHandlerInterface.php ( 0.86 KB )
  130. /yingpanguazai/ssd/ssd1/www/wwww.yeyulingfeng.com/vendor/topthink/framework/src/think/log/Channel.php ( 3.89 KB )
  131. /yingpanguazai/ssd/ssd1/www/wwww.yeyulingfeng.com/vendor/topthink/framework/src/think/event/LogRecord.php ( 1.02 KB )
  132. /yingpanguazai/ssd/ssd1/www/wwww.yeyulingfeng.com/vendor/topthink/think-helper/src/Collection.php ( 16.47 KB )
  133. /yingpanguazai/ssd/ssd1/www/wwww.yeyulingfeng.com/vendor/topthink/framework/src/think/facade/View.php ( 1.70 KB )
  134. /yingpanguazai/ssd/ssd1/www/wwww.yeyulingfeng.com/vendor/topthink/framework/src/think/View.php ( 4.39 KB )
  135. /yingpanguazai/ssd/ssd1/www/wwww.yeyulingfeng.com/vendor/topthink/framework/src/think/Response.php ( 8.81 KB )
  136. /yingpanguazai/ssd/ssd1/www/wwww.yeyulingfeng.com/vendor/topthink/framework/src/think/response/View.php ( 3.29 KB )
  137. /yingpanguazai/ssd/ssd1/www/wwww.yeyulingfeng.com/vendor/topthink/framework/src/think/Cookie.php ( 6.06 KB )
  138. /yingpanguazai/ssd/ssd1/www/wwww.yeyulingfeng.com/vendor/topthink/think-view/src/Think.php ( 8.38 KB )
  139. /yingpanguazai/ssd/ssd1/www/wwww.yeyulingfeng.com/vendor/topthink/framework/src/think/contract/TemplateHandlerInterface.php ( 1.60 KB )
  140. /yingpanguazai/ssd/ssd1/www/wwww.yeyulingfeng.com/vendor/topthink/think-template/src/Template.php ( 46.61 KB )
  141. /yingpanguazai/ssd/ssd1/www/wwww.yeyulingfeng.com/vendor/topthink/think-template/src/template/driver/File.php ( 2.41 KB )
  142. /yingpanguazai/ssd/ssd1/www/wwww.yeyulingfeng.com/vendor/topthink/think-template/src/template/contract/DriverInterface.php ( 0.86 KB )
  143. /yingpanguazai/ssd/ssd1/www/wwww.yeyulingfeng.com/runtime/temp/10a0c909b6afa23b5a52a2e2d58c3c0f.php ( 21.70 KB )
  144. /yingpanguazai/ssd/ssd1/www/wwww.yeyulingfeng.com/vendor/topthink/think-trace/src/Html.php ( 4.42 KB )
  1. CONNECT:[ UseTime:0.000499s ] mysql:host=127.0.0.1;port=3306;dbname=wenku;charset=utf8mb4
  2. SHOW FULL COLUMNS FROM `fenlei` [ RunTime:0.000827s ]
  3. SELECT * FROM `fenlei` WHERE `fid` = 0 [ RunTime:0.000322s ]
  4. SELECT * FROM `fenlei` WHERE `fid` = 63 [ RunTime:0.000276s ]
  5. SHOW FULL COLUMNS FROM `set` [ RunTime:0.000487s ]
  6. SELECT * FROM `set` [ RunTime:0.000212s ]
  7. SHOW FULL COLUMNS FROM `wendang` [ RunTime:0.000534s ]
  8. SELECT * FROM `wendang` WHERE `id` = 306598 LIMIT 1 [ RunTime:0.000435s ]
  9. UPDATE `wendang` SET `liulancishu` = 4 WHERE `id` = 306598 [ RunTime:0.003013s ]
  10. UPDATE `wendang` SET `lasttime` = 1772326194 WHERE `id` = 306598 [ RunTime:0.000607s ]
  11. SELECT * FROM `wendang` WHERE `id` < 306598 ORDER BY `id` DESC LIMIT 1 [ RunTime:0.000709s ]
  12. SELECT * FROM `wendang` WHERE `id` > 306598 ORDER BY `id` ASC LIMIT 1 [ RunTime:0.000486s ]
  13. SELECT * FROM `wendang` WHERE `id` <> 306598 ORDER BY `id` DESC LIMIT 10 [ RunTime:0.001323s ]
  14. SELECT * FROM `wendang` WHERE `id` <> 306598 ORDER BY `id` DESC LIMIT 10,10 [ RunTime:0.002059s ]
  15. SELECT * FROM `wendang` WHERE `id` <> 306598 ORDER BY `id` DESC LIMIT 20,10 [ RunTime:0.002232s ]
0.086327s