当前位置:首页>文档>财务类方向专业面高频考查知识点--会计_2025春招题库汇总_通信运营商_04-中国电信_中国电信运营商面试_dianxin面试资料

财务类方向专业面高频考查知识点--会计_2025春招题库汇总_通信运营商_04-中国电信_中国电信运营商面试_dianxin面试资料

  • 2026-04-03 10:52:55 2026-01-26 18:17:40

文档预览

财务类方向专业面高频考查知识点--会计_2025春招题库汇总_通信运营商_04-中国电信_中国电信运营商面试_dianxin面试资料
财务类方向专业面高频考查知识点--会计_2025春招题库汇总_通信运营商_04-中国电信_中国电信运营商面试_dianxin面试资料
财务类方向专业面高频考查知识点--会计_2025春招题库汇总_通信运营商_04-中国电信_中国电信运营商面试_dianxin面试资料
财务类方向专业面高频考查知识点--会计_2025春招题库汇总_通信运营商_04-中国电信_中国电信运营商面试_dianxin面试资料
财务类方向专业面高频考查知识点--会计_2025春招题库汇总_通信运营商_04-中国电信_中国电信运营商面试_dianxin面试资料
财务类方向专业面高频考查知识点--会计_2025春招题库汇总_通信运营商_04-中国电信_中国电信运营商面试_dianxin面试资料

文档信息

文档格式
doc
文档大小
0.036 MB
文档页数
3 页
上传时间
2026-01-26 18:17:40

文档内容

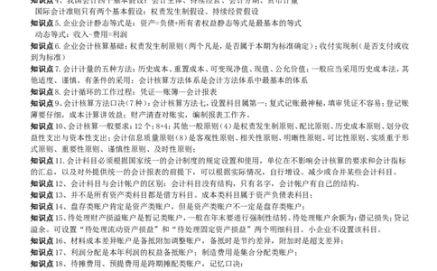
http://51jobs.taobao.com/独家提供,版权所有 会计学知识点讲义汇总--天天向上图文工作室独家整理复习笔记知识点 知识点1、会计的基本职能是:核算与监督; 会计的核算职能是会计最基本的职能,核算是监督的前提; 核算和监督是相辅相成、密切相连、不可分割的。 现代会计职能除基本职能外还有预测、决策、控制、分析、和评价等职能 会计职能的发展也可以看成是会计发展的一个标志和里程碑 知识点2.会计对象:指企业单位的资金运动,是会计核算和监督的内容。 知识点3.会计的本质:是对一定单位的经济事项进行确认、计量、记录和报告,并通过所提供的会计资料,作出预测, 参与决策,实行监督。 知识点4、我国会计四个基本假设:会计主体、持续经营、会计分期、货币计量 国际会计准则只有两个基本假设:权责发生制假设、持续经营假设 知识点5.企业会计静态等式是:资产=负债+所有者权益静态等式是最基本的等式 动态等式:收入-费用=利润 知识点6.企业会计核算基础:权责发生制原则(两个凡是,是否属于本期为标准确定);收付实现制(是否支付或收 到为标准) 知识点7.会计计量的五种方法:历史成本、重置成本、可变现净值、现值、公允价值;一般应当采用历史成本法,其 他适度、谨慎、有条件的采用;会计核算方法体系是会计方法体系中最基本的体系 知识点8.会计循环的工作过程:凭证—账簿—会计报表 知识点9、会计核算方法口决(7种):会计核算方法七,设置科目属第一;复式记账最神秘,填审凭证不容易;登记账 薄要仔细,成本计算讲效益;财产清查对账实,编制报表工作齐。 知识点10、会计核算一般要求:12个;8+4;其他一般原则(4)是权责发生制原则、配比原则、历史成本原则、划分收 益性支出与资本性支出;会计信息质量原则(8)是客观性原则、相关性原则、明晰性原则、可比性原则、实质重于形 式原则、重要性原则、谨慎性原则、及时性原则; 知识点11.会计科目必须根据国家统一的会计制度的规定设置和使用,单位在不影响会计核算的要求和会计指标 的汇总,以及对外提供统一的会计报表的前提下,可以根据实际情况,自行增设、减少或合并某些会计科目。 知识点12、会计科目与会计帐户的区别:会计科目没有结构,只有名字,会计帐户有自己的结构。 知识点13、并不是所有资产类科目都是借方科目。成本类科目属于资产负债表科目; 知识点14、盘存类账户肯定是资产类账户,但是资产类账户不一定是盘存类账户; 知识点15、待处理财产损溢账户是暂记类账户,一般在年末要进行强制性结转。待处理账户余额为:借记损失;贷记 溢余。可设置“待处理流动资产损益”和“待处理固定资产损益”两个明细科目。小企业不设置该科目。 知识点16、材料成本差异账户是备抵附加调整账户,备抵时是节约差异,附加时是超支差异; 知识点17、利润分配是本年利润的权益备抵账户;制造费用是集合分配类账户; 知识点18、待摊费用、预提费用是跨期摊配类账户,记忆口决: 待摊预提都跨期,权责发生来摊提。先花货币是待摊,后掏腰包是预提。 支付待摊借方记,贷方资金来放弃。摊销需从贷方转,借走费用进损益。 预提费用贷方提,四费借方来对应。付费借方减预提,现金银行别忘记。 知识点19、债权结算账户包括:应收账款、预付账款、应收票据、其他应收款。借方记增加,贷方记减少,余额一般在 借方。 知识点20.收入、费用结转的对方账户为本年利润账户。本年利润余额在借方为亏损,余额在贷方为盈余。年末转入 利润分配账户;利润分配账户只有未分配利润明细有余额,其他明细无余额; 知识点21.成本计算的账户包括:生产成本、物资采购、在建工程。 知识点22.备抵调整账户的特点:抵减账户的余额方向与被调整账户的余额方向必定相反, 知识点23、.账户的基本结构划分为:借方、贷方、余额;账户的余额一般在它的增加额方向http://51jobs.taobao.com/独家提供,版权所有 知识点24、在借贷记账法下:借增贷减是资产,权益与它正相反;成本资产总相同,细细牢记莫忘记;损益账户要分 辨,收入费有不一般;收入增加贷方记,减少借方来结转;费用增加借方记,减少贷方来结转; 知识点25、.余额平衡法公式:全部账户借方余额合计=全部账户贷方余额合计 (以资产=负债+所有者权益为原理) 知识点26、.编制余额试算表:余额部分,账内有错;余额相等,一般没错。 知识点27、余额相等,也有错误的情况有:一项业务在有关账户全部重记,全部漏记,或多记、少记,且余额一致;某 项业务记错帐户,而方向无错;某项业务借贷颠倒;记账某账户的错误金额一多一少,恰好相互抵消。 知识点28.记账规则:有借必有贷,借贷必相等。 会计分录包括三要素:借贷方向、会计科目、金额; 知识点29.总分类帐户是根据总分类科目设置的。用来对会计要素具体内容进行总分类核算的账户,如:应收帐款、 原材料、固定资产、预提费用等!会计科目代码4-2-2-2 知识点30、总分类帐户与明细帐分类帐户之间的关系,是一种统驭控制、补充说明的关系!平行登记(依据相同、方 向相同、期间相同、金额相等),明细账户发生额、余额之和等于总账发生额或余额之和;但是总账余额是借方,所属 明细账余额不一定全部是借方;总分类核算只提供金额核算指标,但明细分类核算既要提供金额核算指标又要提 供实物数量指标 知识点31.会计凭证按其填制方法和用途不同,分为原始凭证和记账凭证,业务量小的公司可以选择通用凭证。 知识点32.银行存款与现金之间的收付转换,只填制付款凭证。 知识点33.收付凭证左上角只填:现金或银行存款。 知识点34.记账凭证的审核内容:记帐凭证是否附有原始凭证,内容是否相等;记帐凭证中的项目是否填制完整,有 关人员签章是否齐全;应借应贷的会计科目的名称及金额是否正确。 知识点35.账户按用途分类:序时账、分类账、备查账;账户按外表分类:订本式、活页式、卡片式 备查账不是正式账簿,不是每个企业都要设置的;三栏式明细账格式,适用于应收账款、应付账款、短期借款、实 收资本、待摊费用、预提费用等只对金额核算的科目。数量金额式适用于存货,如材料、库存商品。多栏式适用于 制造费用、成本、财务费用、管理费用等横线登记式:适用于材料采购、备用金等 知识点36.账簿登记簿不允许跳行、隔页,如果发生,不得涂改,应在空页、空行划对角红线,加盖作废字样,记账人 员签章。订本账不许撕毁,不许抽换。 知识点37.划线更正法适用于记账凭证正确,在记账或结账过程中发现账簿记录中文字或数字有错误。补充登记法 适用于记账凭证中应借、应贷科目虽无错误,但所填金额小于应填金额。 知识点38.账账核对,指总账与日记账,总账与明细账,会计账与实物保管账之间的核对。 知识点38.月结划通栏单红线,年结划通栏双线,有余额要结转下年。 知识点39.财产清查制度有实地盘存制(以存计销制),永续盘存制(账面盘存制)两种。 知识点40.永续盘存制指通过设置存货明细分类账,根据会计凭证逐日逐笔连续反映各项存货的收入、发出和结存 情况的一种核算方法。永续盘存制的优点:可以随时提供各项存货的增减变动和结存情况,加强对存货的管理。 知识点41.技术推算法是利用技术方法,通过技术推算确定财产物资实存数量的一种方法适用于不能逐个清点的 存货类实物资产,可以逐个清点的固定资产和存货适用于实地盘点法 知识点42.银行对账—未达账项编制银行存款余额调节表的两种方法: 补记式余额调节法(加收减付补对方)、剔除式余额调节法(加付减收剔自已);补记式余额调节法调节后的余额 是企业可以动用的存款金额 银行存款余额调节表是一种对帐记录的工作表,并不是调整账面记录的原始凭证;如果余额相等,则一般没错; 否则一定有错。 知识点43.财产清查:现金盘盈:查无原因计入营业外收入,现金盘亏:查无原因计入管理费用; 存货盘盈:按成本加进项税额转入部分,冲减管理费用;存货盘亏:有责任人计入其他应收款,余下由管理原因计 入“管理费用”由自然灾害原因计入“营业外支出”;http://51jobs.taobao.com/独家提供,版权所有 固定资产盘亏按固定资产净值计入“营业外支出”,固定资产盘盈按市场价扣除暂估折旧后的净值计入“营业 外收入” 无法支付的应付账款计入“营业外收入”,无法收回的坏账损失冲减“坏账准备”(备抵法下) 知识点44、财务会计报告=财务报表+相关资料(比如财务情况说明书); 财务报表=会计报表+会计报表报注; 会计报表=资产负债表+利润表+现金流量表+会计报表附表(小企业可以不编报现金流量表) 会计报表附表=股东权益增加变动表+利润分配表+应交增值税明细表(等) 财务会计报表>财务报表>会计报表 知识点44、资产负债表编制包括直接填列、计算填列、分析填列、净额填列 计算填列包括总账计算填列和明细账计算填列;总账计算填列有货币资产、存货、未分配利润;明细账计算填列 有应收账款、应付账款、预收账款、预付账款四个具有双重性质账户; 口决为:两收合一收,两付一付,借贷分开走; 应收账款项目=应收借方+预收借方-坏账准备;应付账款项目=应付贷方+预付贷方; 预收账款项目=应收贷方+预收贷方;预付账款项目=应付借方+预付借方 知识点45、利润表采用多步式利润表的结构 主营业务利润=主营业务收入-主营业务成本-主营业务税金及附加 营业利润=主营业务利润+其他业务利润-营业费用-管理费用-财务费用 利润总额=营业利润+投资收益+补贴收入+营业外收入-营业外支出 净利润=利润总额-所得税 知识点46、现金流量表是反映企业在一定会计期间的现金和现金等价物流入和流出的会计报表。现金流量表是以 现金、现金等价物和现金流量等概念为基础编制的。按收付实现制为标准编制 现金流量表包括经营活动、筹资活动、投资活动产生的现金流量; 现金流量表包括正表和补充资料两部分;正表按直接法编制(主营业务收入为起点),补充资料第一项按间接法 编制(以净利润为起点); 具体编制方法有工作底稿法和T形账户法 知识点47、会计档案分为四类:会计凭证类、会计账簿类、财务报告类、其他类(2个银行、3个清册) 知识点48、当年形成的会计档案,在会计年度终了后,可暂由会计机构保管1年,期满之后,应当由会计机构编制移 交清册;会计档案保管期限分为永久和定期两类;其中永久是年报、2个清册(档案保管、销毁清册) 知识点49、定期会计档案分为5类(3、5、10、15、25)最短期限3年,最长25年;3年期限是月、季报;5年是2个银行 加固定资产卡片;15年是凭证类、账本、加移交清册;25年现金、银行存款日记账;会计档案的保管期限,从会计年 度终了后第一天算起。(X年1月1日) 知识点50、各单位保存的会计档案不得借出。本单位查阅(会计主管批准),外单位查阅(单位负责人批准),保管期 满但未结清的债权债务原始凭证不得销毁。