当前位置:首页>文档>监理概论第七章章节题参考答案_监理工程师_2025监理工程师_2025年监理工程师SVIP_2025年监理概论法规SVIP_01-精华文档✿电子教材✿历年真题_18-法规《按章节训练题》SMR

监理概论第七章章节题参考答案_监理工程师_2025监理工程师_2025年监理工程师SVIP_2025年监理概论法规SVIP_01-精华文档✿电子教材✿历年真题_18-法规《按章节训练题》SMR

  • 2026-03-22 20:18:21 2026-02-20 18:29:58

文档预览

监理概论第七章章节题参考答案_监理工程师_2025监理工程师_2025年监理工程师SVIP_2025年监理概论法规SVIP_01-精华文档✿电子教材✿历年真题_18-法规《按章节训练题》SMR
监理概论第七章章节题参考答案_监理工程师_2025监理工程师_2025年监理工程师SVIP_2025年监理概论法规SVIP_01-精华文档✿电子教材✿历年真题_18-法规《按章节训练题》SMR
监理概论第七章章节题参考答案_监理工程师_2025监理工程师_2025年监理工程师SVIP_2025年监理概论法规SVIP_01-精华文档✿电子教材✿历年真题_18-法规《按章节训练题》SMR
监理概论第七章章节题参考答案_监理工程师_2025监理工程师_2025年监理工程师SVIP_2025年监理概论法规SVIP_01-精华文档✿电子教材✿历年真题_18-法规《按章节训练题》SMR
监理概论第七章章节题参考答案_监理工程师_2025监理工程师_2025年监理工程师SVIP_2025年监理概论法规SVIP_01-精华文档✿电子教材✿历年真题_18-法规《按章节训练题》SMR
监理概论第七章章节题参考答案_监理工程师_2025监理工程师_2025年监理工程师SVIP_2025年监理概论法规SVIP_01-精华文档✿电子教材✿历年真题_18-法规《按章节训练题》SMR
监理概论第七章章节题参考答案_监理工程师_2025监理工程师_2025年监理工程师SVIP_2025年监理概论法规SVIP_01-精华文档✿电子教材✿历年真题_18-法规《按章节训练题》SMR
监理概论第七章章节题参考答案_监理工程师_2025监理工程师_2025年监理工程师SVIP_2025年监理概论法规SVIP_01-精华文档✿电子教材✿历年真题_18-法规《按章节训练题》SMR

文档信息

文档格式
pdf
文档大小
0.542 MB
文档页数
8 页
上传时间
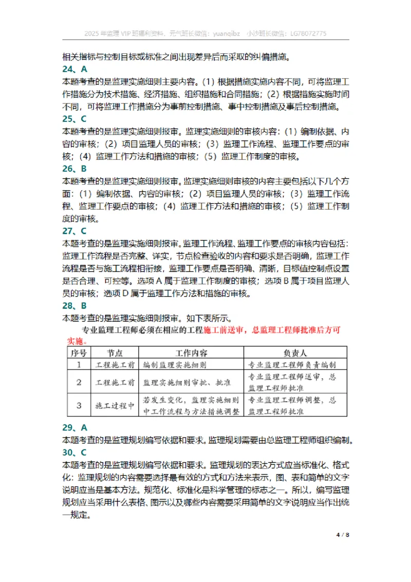
2026-02-20 18:29:58